go-micro开发RPC服务以及运行原理介绍
知识点掌握了,还需要不断练习才能熟练运用。下面golang学习网给大家带来一个Golang开发实战,手把手教大家学习《go-micro开发RPC服务以及运行原理介绍》,在实现功能的过程中也带大家重新温习相关知识点,温故而知新,回头看看说不定又有不一样的感悟!

go-micro是一个知名的golang微服务框架,最新版本是v4,这篇文章将介绍go-micro v4开发RPC服务的方法及其运作原理。
基本概念
go-micro有几个重要的概念,后边开发RPC服务和介绍其运行原理的时候会用到,这里先熟悉下:
- Service:代表一个go-micro应用程序,Service中包括:Server、Client、Broker、Transport、Registry、Config、Store、Cache等程序运行所需的各个模块。
- Server:代表一个go-micro服务器,主要函数包括:Start、Stop、Handle、Subscribe。默认创建的Server是 rpcServer。
- Broker:用于处理异步消息,主要的函数包括:Connect、Publish、Subscribe。默认的Broker是httpBroker。
- Router:用于消息处理的路由,内部包括两种路由方式:RPC服务映射serviceMap和消息订阅器subscribers。
- Codec:用于消息的编解码,主要函数包括:Marshal、Unmarshal默认的Codec是json.Marshaler,是基于jsonpb的。RPC服务是根据请求头中的Content-Type自动创建的。
- Registry:用于服务发现,主要函数包括:Register、Deregister、GetService、ListServices、Watch。默认的Registry是mdns。
- Selector: 用于从同一个服务的多个实例之中选择一个,支持缓存,有随机和轮询两种策略。
- Transport:用于同步通信,主要函数包括:Dial、Listen。它的底层基于Socket的send、recv语义,有多种实现,包括http、grpc、quic等。默认的Transport是httpTransport。
开发RPC服务
RPC全称是Remote Procedure Call,翻译过来是就是:远程过程调用,中心思想是:像调用本地函数一样调用远程函数。常见的Dubbo、Spring Cloud都可以称为RPC框架,还有最近很流行的gRPC。
使用go-micro创建一个RPC服务很简单,共分三步走:
1、编写proto协议文件
这个服务提供的功能很简单,名字为Hello,提供一个方法名字为Say,需要传入一个字符串Name,然后返回一个字符串Message。这个文件我命名为 hello.proto,放到了项目中的 proto 文件夹中。
syntax = "proto3";
option go_package="/proto";
package Business;
service Hello {
rpc Say (SayRequest) returns (SayResponse);
}
message SayResponse {
string Message = 1;
}
message SayRequest {
string Name = 1;
}
2、生成go-micro服务端代理
需要首先安装protoc和两个代码生成插件。
protoc下载地址:https://github.com/protocolbuffers/protobuf/releases,保存到GO PATH/bin目录中。同时建议将 GOPATH/bin 添加到环境变量 PATH 中,方便直接执行相关命令。
两个插件直接通过命令即可安装:
go install google.golang.org/protobuf/cmd/protoc-gen-go go install go-micro.dev/v4/cmd/protoc-gen-micro@v4
然后在项目的目录下执行命令:
protoc --go_out=. --go_opt=paths=source_relative --micro_out=. --micro_opt=paths=source_relative proto/hello.proto
然后会在proto文件夹中生成两个文件:hello.pb.go 和 hello.pb.micro.go 。
下个步骤中就要使用它们来创建RPC服务。
3、编写go-micro服务
这里先把代码贴出来,然后再做一个简要说明:
package main
import (
"context"
"fmt"
"log"
"rpchello/proto"
"go-micro.dev/v4"
"go-micro.dev/v4/server"
)
type Hello struct{}
func (s *Hello) Say(ctx context.Context, req *proto.SayRequest, rsp *proto.SayResponse) error {
fmt.Println("request:", req.Name)
rsp.Message = "Hello " + req.Name
return nil
}
func main() {
rpcServer := server.NewServer(
server.Name("rpchello.service"),
server.Address("0.0.0.0:8001"),
)
proto.RegisterHelloHandler(rpcServer, &Hello{})
service := micro.NewService(
micro.Server(rpcServer),
)
if err := service.Run(); err != nil {
log.Fatal(err)
}
}
上边我们创建了一个 Hello 类型,然后给它绑定了一个名为Say的函数。这个是和proto协议对应的,其实是实现了生成代码 hello.pb.micro.go 中的HelloHandler接口:
type HelloHandler interface {
Say(context.Context, *SayRequest, *SayResponse) error
}
然后main函数中是我们的重头戏:先创建一个Server,默认情况下就是rpc Server,设置它的名字、监听地址等参数;然后创建一个Service,并绑定刚刚创建的Server;然后使用生成的服务端代理函数将我们编写的Hello服务注册到Server中;最后开启运行Service。
当然只有一个服务端没有什么意义,还得有客户端来访问它。这里也给一个例子:
package main
import (
"bufio"
"context"
"fmt"
"os"
"rpchello/proto"
"go-micro.dev/v4"
"go-micro.dev/v4/client"
)
func main() {
service := micro.NewService(
micro.Client(client.NewClient()),
)
service.Init()
client := proto.NewHelloService("rpchello.service", service.Client())
rsp, err := client.Say(context.TODO(), &proto.SayRequest{Name: "BOSSMA"})
if err != nil {
fmt.Println(err)
}
fmt.Println(rsp)
fmt.Println("Press Enter key to exit the program...")
in := bufio.NewReader(os.Stdin)
_, _, _ = in.ReadLine()
}
这里调用服务的时候没有指定服务的地址和端口,因为内部走了服务发现,服务端会自动注册服务,客户端会根据服务名称查找到对应的地址和端口。默认的服务发现机制使用的是mdns。
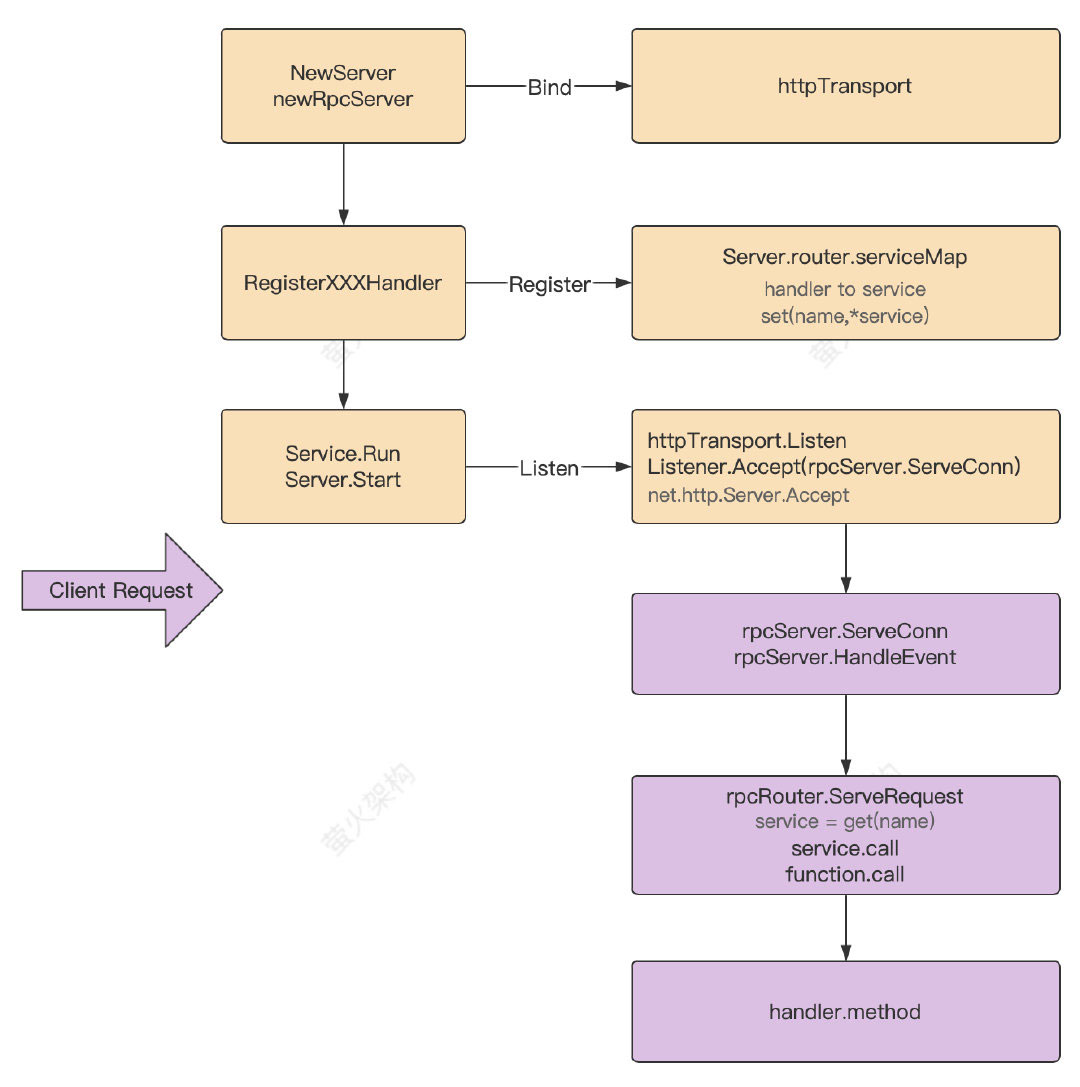
RPC服务的运行原理
这里从服务端的角度进行介绍,先来看一张图:

请大家参考代码从上往下看。
NewServer 时创建一个rpcServer,这个rpcServer还会创建一个httpTransport用于程序间网络通信,并绑定到当前rpcServer。
RegisterXXXHandler 时使用我们编写的Handler创建一个内部的service实例,然后注册这个service实例到rpcServer内部的router中,客户端请求时会用到它。这里其实可以注册任意一个带方法的类型,并不一定要定义proto协议,定义它只是为了协作更方便。
Service.Run 时会调用rpcServer的Start方法,这个方法内部会调用其绑定的httpTransport的Listen方法,然后在其创建的Listener上接收客户端连接,接收方法Accept传入了当前rpcServer的连接处理方法:rpcServer.ServeConn,有连接到来时会调用它。
当客户端请求来临时,客户端连接被交给rpcServer的ServeConn方法,然后又调用到HandleEvent方法。
然后进入rpcServer内部的router的函数ServeRequest中,通过分析请求消息,找到请求的服务名字和方法名字,在router中找到前面注册过的service,通过servcie.call,再进入function.call,最终通过反射调用到我们编写的Handler的业务方法。
有的同学可能会想,反射不是性能很低吗?!反射性能低主要是查找方法和字段的时候,调用方法的性能并不低,而查找方法和字段等的操作已经在RegisterXXXHandler的步骤中做了,并且缓存到了router中,所以性能并不受影响。
理论要掌握,实操不能落!以上关于《go-micro开发RPC服务以及运行原理介绍》的详细介绍,大家都掌握了吧!如果想要继续提升自己的能力,那么就来关注golang学习网公众号吧!
Go实现整合Logrus实现日志打印
- 上一篇
- Go实现整合Logrus实现日志打印
- 下一篇
- 一篇文章搞懂Go语言中的Context
-
- Golang · Go教程 | 37分钟前 |
- HTTP测试:模拟延迟与超时技巧详解
- 298浏览 收藏
-
- Golang · Go教程 | 40分钟前 |
- Golang开发RSS聚合器实战教程
- 271浏览 收藏
-
- Golang · Go教程 | 58分钟前 |
- Golang装饰器实现接口性能监控
- 483浏览 收藏
-
- Golang · Go教程 | 1小时前 |
- Golang服务健康检查实现探针方法
- 195浏览 收藏
-
- Golang · Go教程 | 1小时前 |
- Golang图表生成教程:go-echarts柱状图折线图饼图详解
- 422浏览 收藏
-
- Golang · Go教程 | 1小时前 |
- Golang模块校验禁用方法详解
- 209浏览 收藏
-
- Golang · Go教程 | 1小时前 |
- Golang设计RESTfulURL路径指南
- 171浏览 收藏
-
- Golang · Go教程 | 1小时前 |
- Golang短变量声明与类型推断解析
- 386浏览 收藏
-
- Golang · Go教程 | 1小时前 |
- Go语言快速生成UUID方法详解
- 148浏览 收藏
-
- Golang · Go教程 | 1小时前 |
- Firefox扩展集成GolangWebAssembly运行时
- 187浏览 收藏
-
- Golang · Go教程 | 2小时前 |
- Go动态调用结构体方法的实用技巧
- 167浏览 收藏
-
- Golang · Go教程 | 2小时前 |
- Golang深拷贝实现与指针避坑指南
- 107浏览 收藏
-
- 前端进阶之JavaScript设计模式
- 设计模式是开发人员在软件开发过程中面临一般问题时的解决方案,代表了最佳的实践。本课程的主打内容包括JS常见设计模式以及具体应用场景,打造一站式知识长龙服务,适合有JS基础的同学学习。
- 543次学习
-
- GO语言核心编程课程
- 本课程采用真实案例,全面具体可落地,从理论到实践,一步一步将GO核心编程技术、编程思想、底层实现融会贯通,使学习者贴近时代脉搏,做IT互联网时代的弄潮儿。
- 516次学习
-
- 简单聊聊mysql8与网络通信
- 如有问题加微信:Le-studyg;在课程中,我们将首先介绍MySQL8的新特性,包括性能优化、安全增强、新数据类型等,帮助学生快速熟悉MySQL8的最新功能。接着,我们将深入解析MySQL的网络通信机制,包括协议、连接管理、数据传输等,让
- 500次学习
-
- JavaScript正则表达式基础与实战
- 在任何一门编程语言中,正则表达式,都是一项重要的知识,它提供了高效的字符串匹配与捕获机制,可以极大的简化程序设计。
- 487次学习
-
- 从零制作响应式网站—Grid布局
- 本系列教程将展示从零制作一个假想的网络科技公司官网,分为导航,轮播,关于我们,成功案例,服务流程,团队介绍,数据部分,公司动态,底部信息等内容区块。网站整体采用CSSGrid布局,支持响应式,有流畅过渡和展现动画。
- 485次学习
-
- ChatExcel酷表
- ChatExcel酷表是由北京大学团队打造的Excel聊天机器人,用自然语言操控表格,简化数据处理,告别繁琐操作,提升工作效率!适用于学生、上班族及政府人员。
- 4483次使用
-
- Any绘本
- 探索Any绘本(anypicturebook.com/zh),一款开源免费的AI绘本创作工具,基于Google Gemini与Flux AI模型,让您轻松创作个性化绘本。适用于家庭、教育、创作等多种场景,零门槛,高自由度,技术透明,本地可控。
- 4826次使用
-
- 可赞AI
- 可赞AI,AI驱动的办公可视化智能工具,助您轻松实现文本与可视化元素高效转化。无论是智能文档生成、多格式文本解析,还是一键生成专业图表、脑图、知识卡片,可赞AI都能让信息处理更清晰高效。覆盖数据汇报、会议纪要、内容营销等全场景,大幅提升办公效率,降低专业门槛,是您提升工作效率的得力助手。
- 4710次使用
-
- 星月写作
- 星月写作是国内首款聚焦中文网络小说创作的AI辅助工具,解决网文作者从构思到变现的全流程痛点。AI扫榜、专属模板、全链路适配,助力新人快速上手,资深作者效率倍增。
- 6504次使用
-
- MagicLight
- MagicLight.ai是全球首款叙事驱动型AI动画视频创作平台,专注于解决从故事想法到完整动画的全流程痛点。它通过自研AI模型,保障角色、风格、场景高度一致性,让零动画经验者也能高效产出专业级叙事内容。广泛适用于独立创作者、动画工作室、教育机构及企业营销,助您轻松实现创意落地与商业化。
- 5080次使用
-
- Goreflect反射原理示例详解
- 2022-12-22 174浏览
-
- go熔断原理分析与源码解读
- 2022-12-30 442浏览
-
- Golang Mutex 原理详细解析
- 2022-12-28 439浏览
-
- Go语言TCP从原理到代码实现详解
- 2022-12-30 488浏览
-
- Go select使用与底层原理讲解
- 2023-01-22 498浏览


