Java中的Quartz如何使用
珍惜时间,勤奋学习!今天给大家带来《Java中的Quartz如何使用》,正文内容主要涉及到等等,如果你正在学习文章,或者是对文章有疑问,欢迎大家关注我!后面我会持续更新相关内容的,希望都能帮到正在学习的大家!
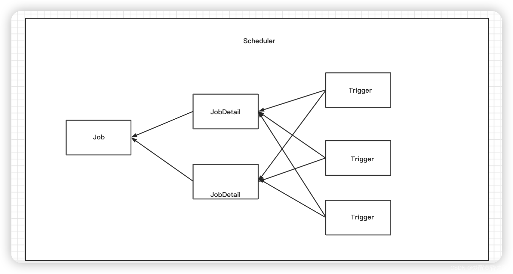
Scheduler 每次执行,都会根据JobDetail创建一个新的Job实例,这样就可以规避并发访问的问题(jobDetail的实例也是新的)
Quzrtz 定时任务默认都是并发执行,不会等待上一次任务执行完毕,只要间隔时间到就会执行,如果定时任务执行太长,会长时间占用资源,导致其它任务堵塞
@DisallowConcurrentExecution: job类上,禁止并发地执行同一个job定义 (JobDetail定义的)的多个实例。

scheduler:可以理解为定时任务的工作容器或者说是工作场所,所有定时任务都是放在里面工作,可以开启和停止。
trigger:可以理解为是定时任务任务的工作规则配置,例如说,没个几分钟调用一次,或者说指定每天那个时间点执行。
jobDetail:定时任务的信息,例如配置定时任务的名字,群组之类的。
job:定时任务的真正的业务处理逻辑的地方。
简单示例
TestClient.Java
import org.quartz.*;
import org.quartz.impl.StdSchedulerFactory;
public class TaskClient {
public static void main(String[] args) {
JobDetail jobDetail = JobBuilder.newJob(TaskJob.class)
.withIdentity("job1", "group1") //设置JOB的名字和组
.build();
Trigger trigger = TriggerBuilder.newTrigger()
.withIdentity("trigger1", "trigger1")
.startNow()
.withSchedule(SimpleScheduleBuilder.simpleSchedule().withIntervalInSeconds(1)
.repeatForever())
.build();
try {
Scheduler scheduler = StdSchedulerFactory.getDefaultScheduler();
scheduler.scheduleJob(jobDetail,trigger);
scheduler.start();
} catch (SchedulerException ex) {
ex.printStackTrace();
}
}
}TaskJob.Java
import cn.hutool.core.date.DateUtil;
import org.quartz.Job;
import org.quartz.JobExecutionContext;
import org.quartz.JobExecutionException;
public class TaskJob implements Job {
@Override
public void execute(JobExecutionContext jobExecutionContext) throws JobExecutionException {
System.out.println("TaskJob => " + DateUtil.now());
}
}
usingJobData
通过 usingJobData 往定时任务中传递参数
import org.quartz.*;
import org.quartz.impl.StdSchedulerFactory;
public class TaskClient {
public static void main(String[] args) {
JobDetail jobDetail = JobBuilder.newJob(TaskJob.class)
.withIdentity("job1", "group1")
.usingJobData("job","jobDetail1.JobDataMap.Value")
.build();
Trigger trigger = TriggerBuilder.newTrigger()
.withIdentity("trigger1", "trigger1")
.usingJobData("trigger","trigger.JobDataMap.Value")
.startNow()
.withSchedule(SimpleScheduleBuilder.simpleSchedule().withIntervalInSeconds(1)
.repeatForever())
.build();
try {
Scheduler scheduler = StdSchedulerFactory.getDefaultScheduler();
scheduler.scheduleJob(jobDetail,trigger);
scheduler.start();
} catch (SchedulerException ex) {
ex.printStackTrace();
}
}
}TaskJob.java
import org.quartz.Job;
import org.quartz.JobDataMap;
import org.quartz.JobExecutionContext;
import org.quartz.JobExecutionException;
public class TaskJob implements Job {
@Override
public void execute(JobExecutionContext context) throws JobExecutionException {
JobDataMap jobDataMap = context.getJobDetail().getJobDataMap();
JobDataMap triggerMap = context.getTrigger().getJobDataMap();
JobDataMap mergeMap = context.getMergedJobDataMap();
System.out.println("jobDataMap => " + jobDataMap.getString("job"));
System.out.println("triggerMap => " + triggerMap.getString("trigger"));
System.out.println("mergeMap => " + mergeMap.getString("trigger"));
}
}
通过属性赋值
import org.quartz.*;
import org.quartz.impl.StdSchedulerFactory;
public class TaskClient {
public static void main(String[] args) {
JobDetail jobDetail = JobBuilder.newJob(TaskJob.class)
.withIdentity("job1", "group1")
.usingJobData("job","jobDetail1.JobDataMap.Value")
.usingJobData("name","jobDetail1.name.Value") //通过 setName 自动赋值
.build();
Trigger trigger = TriggerBuilder.newTrigger()
.withIdentity("trigger1", "trigger1")
.usingJobData("trigger","trigger.JobDataMap.Value")
.usingJobData("name","trigger.name.Value") //如果 Trigger 有值,会覆盖 JobDetail
.startNow()
.withSchedule(SimpleScheduleBuilder.simpleSchedule().withIntervalInSeconds(1)
.repeatForever())
.build();
try {
Scheduler scheduler = StdSchedulerFactory.getDefaultScheduler();
scheduler.scheduleJob(jobDetail,trigger);
scheduler.start();
} catch (SchedulerException ex) {
ex.printStackTrace();
}
}
}import org.quartz.*;
public class TaskJob implements Job {
private String name;
public void setName(String name) {
this.name = name;
}
@Override
public void execute(JobExecutionContext context) throws JobExecutionException {
System.out.println("name => " + name);
}
}非并发执行
@DisallowConcurrentExecution job类上,禁止并发地执行同一个job定义 (JobDetail定义的)的多个实例。
import cn.hutool.core.date.DateUtil;
import org.quartz.*;
@DisallowConcurrentExecution
public class TaskJob implements Job {
@Override
public void execute(JobExecutionContext context) {
System.out.println("Time => " + DateUtil.now());
try {
Thread.sleep(3000);
} catch (InterruptedException e) {
e.printStackTrace();
}
}
}@PersistJobDataAfterExecution
持久化JobDetail中的JobDataMap(对 trigger 中的 datamap 无效),如果一个任务不是
import cn.hutool.core.date.DateUtil;
import org.quartz.*;
//持久化JobDetail中的JobDataMap(对 trigger 中的 datamap 无效),如果一个任务不是
@PersistJobDataAfterExecution
public class TaskJob implements Job {
@Override
public void execute(JobExecutionContext context) {
JobDataMap triggerMap = context.getJobDetail().getJobDataMap();
triggerMap.put("count", triggerMap.getInt("count") + 1);
System.out.println("Time => " + DateUtil.now() + " count =>" + triggerMap.getInt("count"));
}
}Client
import org.quartz.*;
import org.quartz.impl.StdSchedulerFactory;
public class TaskClient {
public static void main(String[] args) {
JobDetail jobDetail = JobBuilder.newJob(TaskJob.class)
.withIdentity("job1", "group1")
.usingJobData("job","jobDetail1.JobDataMap.Value")
.usingJobData("name","jobDetail1.name.Value") //通过 setName 自动赋值
.usingJobData("count",0) //通过 setName 自动赋值
.build();
Trigger trigger = TriggerBuilder.newTrigger()
.withIdentity("trigger1", "trigger1")
.usingJobData("trigger","trigger.JobDataMap.Value")
.usingJobData("name","trigger.name.Value") //如果 Trigger 有值,会覆盖 JobDetail
.startNow()
.withSchedule(SimpleScheduleBuilder.simpleSchedule().withIntervalInSeconds(1)
.repeatForever())
.build();
try {
Scheduler scheduler = StdSchedulerFactory.getDefaultScheduler();
scheduler.scheduleJob(jobDetail,trigger);
scheduler.start();
} catch (SchedulerException ex) {
ex.printStackTrace();
}
}
}理论要掌握,实操不能落!以上关于《Java中的Quartz如何使用》的详细介绍,大家都掌握了吧!如果想要继续提升自己的能力,那么就来关注golang学习网公众号吧!
已使用 waitgroup 时切片的长度会有所不同
- 上一篇
- 已使用 waitgroup 时切片的长度会有所不同
- 下一篇
- Java 异常处理终极指南:从新手到大师
-
- 文章 · java教程 | 3分钟前 |
- 如何正确处理 XML 字符串中多重转义的实体(如 <)
- 147浏览 收藏
-
- 文章 · java教程 | 21分钟前 |
- 如何在 Java 中利用 Collectors.toMap() 配合 LinkedHashMap 保持流收集后的顺序
- 376浏览 收藏
-
- 文章 · java教程 | 51分钟前 |
- 如何处理方法内部局部变量遮蔽同名成员变量时的命名冲突
- 183浏览 收藏
-
- 文章 · java教程 | 1小时前 |
- 如何在 Java 中利用数组模拟实现大顶堆(Max-Heap)并完成高效的前 K 个高频元素筛选
- 365浏览 收藏
-
- 文章 · java教程 | 1小时前 |
- 如何利用Java的EnumMap存储枚举键值对_高性能Map选型
- 369浏览 收藏
-
- 文章 · java教程 | 1小时前 |
- 在Java里堆内存和栈内存有什么区别_Java内存结构解析
- 150浏览 收藏
-
- 文章 · java教程 | 1小时前 |
- 在Java中如何理解继承层次与方法调用_Java继承层次技巧
- 329浏览 收藏
-
- 文章 · java教程 | 2小时前 |
- 怎么利用throws在方法签名上声明该方法可能出现的异常
- 243浏览 收藏
-
- 文章 · java教程 | 2小时前 |
- 如何在 Java 中使用 AtomicLongFieldUpdater 以原子方式更新类中被 volatile 修饰的长整型字段
- 300浏览 收藏
-
- 文章 · java教程 | 2小时前 |
- JavaFX Spinner 限制长按时仅单步增减的实现方法
- 279浏览 收藏
-
- 文章 · java教程 | 2小时前 |
- Java里怎样实现用户黑名单机制_黑名单逻辑说明
- 102浏览 收藏
-
- 文章 · java教程 | 2小时前 |
- Java中如何获取对象的类名_getClass().getName()方法实战
- 166浏览 收藏
-
- 前端进阶之JavaScript设计模式
- 设计模式是开发人员在软件开发过程中面临一般问题时的解决方案,代表了最佳的实践。本课程的主打内容包括JS常见设计模式以及具体应用场景,打造一站式知识长龙服务,适合有JS基础的同学学习。
- 543次学习
-
- GO语言核心编程课程
- 本课程采用真实案例,全面具体可落地,从理论到实践,一步一步将GO核心编程技术、编程思想、底层实现融会贯通,使学习者贴近时代脉搏,做IT互联网时代的弄潮儿。
- 516次学习
-
- 简单聊聊mysql8与网络通信
- 如有问题加微信:Le-studyg;在课程中,我们将首先介绍MySQL8的新特性,包括性能优化、安全增强、新数据类型等,帮助学生快速熟悉MySQL8的最新功能。接着,我们将深入解析MySQL的网络通信机制,包括协议、连接管理、数据传输等,让
- 500次学习
-
- JavaScript正则表达式基础与实战
- 在任何一门编程语言中,正则表达式,都是一项重要的知识,它提供了高效的字符串匹配与捕获机制,可以极大的简化程序设计。
- 487次学习
-
- 从零制作响应式网站—Grid布局
- 本系列教程将展示从零制作一个假想的网络科技公司官网,分为导航,轮播,关于我们,成功案例,服务流程,团队介绍,数据部分,公司动态,底部信息等内容区块。网站整体采用CSSGrid布局,支持响应式,有流畅过渡和展现动画。
- 485次学习
-
- ChatExcel酷表
- ChatExcel酷表是由北京大学团队打造的Excel聊天机器人,用自然语言操控表格,简化数据处理,告别繁琐操作,提升工作效率!适用于学生、上班族及政府人员。
- 4466次使用
-
- Any绘本
- 探索Any绘本(anypicturebook.com/zh),一款开源免费的AI绘本创作工具,基于Google Gemini与Flux AI模型,让您轻松创作个性化绘本。适用于家庭、教育、创作等多种场景,零门槛,高自由度,技术透明,本地可控。
- 4812次使用
-
- 可赞AI
- 可赞AI,AI驱动的办公可视化智能工具,助您轻松实现文本与可视化元素高效转化。无论是智能文档生成、多格式文本解析,还是一键生成专业图表、脑图、知识卡片,可赞AI都能让信息处理更清晰高效。覆盖数据汇报、会议纪要、内容营销等全场景,大幅提升办公效率,降低专业门槛,是您提升工作效率的得力助手。
- 4692次使用
-
- 星月写作
- 星月写作是国内首款聚焦中文网络小说创作的AI辅助工具,解决网文作者从构思到变现的全流程痛点。AI扫榜、专属模板、全链路适配,助力新人快速上手,资深作者效率倍增。
- 6486次使用
-
- MagicLight
- MagicLight.ai是全球首款叙事驱动型AI动画视频创作平台,专注于解决从故事想法到完整动画的全流程痛点。它通过自研AI模型,保障角色、风格、场景高度一致性,让零动画经验者也能高效产出专业级叙事内容。广泛适用于独立创作者、动画工作室、教育机构及企业营销,助您轻松实现创意落地与商业化。
- 5063次使用
-
- 提升Java功能开发效率的有力工具:微服务架构
- 2023-10-06 501浏览
-
- 掌握Java海康SDK二次开发的必备技巧
- 2023-10-01 501浏览
-
- 如何使用java实现桶排序算法
- 2023-10-03 501浏览
-
- Java开发实战经验:如何优化开发逻辑
- 2023-10-31 501浏览
-
- 如何使用Java中的Math.max()方法比较两个数的大小?
- 2023-11-18 501浏览

