问界开启新一轮OTA升级,全系车型智驾功能全面提升
欢迎各位小伙伴来到golang学习网,相聚于此都是缘哈哈哈!今天我给大家带来《问界开启新一轮OTA升级,全系车型智驾功能全面提升》,这篇文章主要讲到等等知识,如果你对科技周边相关的知识非常感兴趣或者正在自学,都可以关注我,我会持续更新相关文章!当然,有什么建议也欢迎在评论留言提出!一起学习!
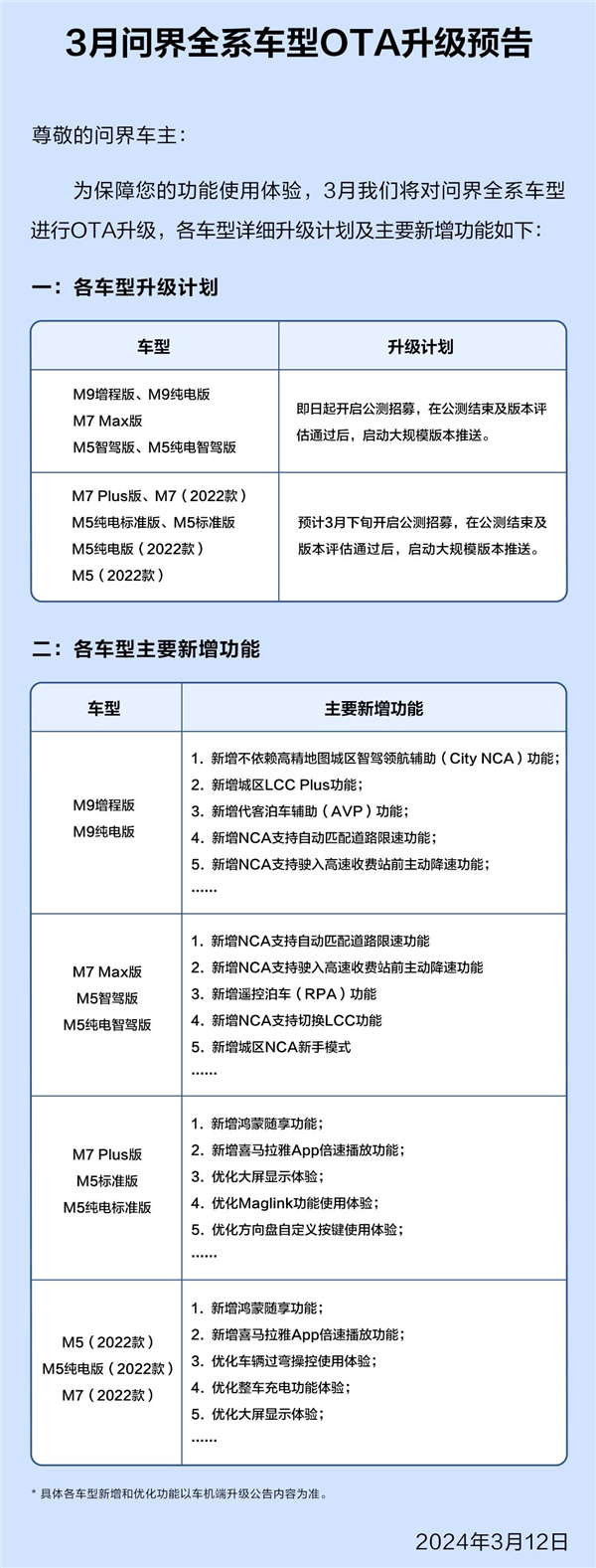
问界官方近日发布了针对全系车型的OTA升级预告,旨在提升车主的驾驶体验。这次升级将覆盖所有车型,根据各车型的特点和需求,进行功能优化和新增。

对于问界智驾版车型,本次OTA升级的重点在于华为ADS 2.0无图智驾功能的全面升级。具体来说,问界M9增程版和M9纯电版将率先上线华为的最强“无图智驾”功能,这一功能不依赖高精地图,即可实现城区智驾领航辅助(City NCA)、城区LCC Plus以及代客泊车辅助(AVP)等实用功能。此前已经交付的问界M9车型在升级后,也将完全释放华为ADS 2.0高阶智驾功能的全部实力,为车主提供更加智能、安全的驾驶体验。

据小编了解,除了问界M9车型外,问界M5智驾版和问界M7 Max版(配备智驾)也已经推送了无图智驾系统。此次OTA升级将为这两款车型新增“NCA自动匹配道路限速、收费站前主动降速、NCA切换LCC、NCA新手模式”等场景优化功能,使驾驶更加轻松、便捷。

对于非智驾车型,包括问界M5标准版、M7 Plus版以及2022款问界M5、M7等车型,此次OTA升级则主要集中在车机功能应用和用车体验的优化上。新增的功能包括喜马拉雅App倍速播放、大屏显示优化、Maglink功能使用体验提升以及方向盘自定义按键使用等,旨在提升车主在用车过程中的便捷性和舒适度。
总体而言,这次问界全系车型的OTA升级将为车主带来更智能、更便捷的驾驶体验。同时,这也展示了问界在智能驾驶技术领域持续创新和领先的地位。
理论要掌握,实操不能落!以上关于《问界开启新一轮OTA升级,全系车型智驾功能全面提升》的详细介绍,大家都掌握了吧!如果想要继续提升自己的能力,那么就来关注golang学习网公众号吧!
Powershell 脚本独立运行,但作为可执行文件运行时出现“方法调用失败”错误
- 上一篇
- Powershell 脚本独立运行,但作为可执行文件运行时出现“方法调用失败”错误
- 下一篇
- 一文读懂大型语言模型微调技术挑战与优化策略
-
- 科技周边 · 业界新闻 | 1天前 |
- ASML布局AI,2026年需求强劲增长
- 199浏览 收藏
-
- 科技周边 · 业界新闻 | 5天前 |
- 芯片短缺预警,Nexperia争议再升温
- 132浏览 收藏
-
- 科技周边 · 业界新闻 | 5天前 |
- M5Max性能提升30%效能爆表
- 497浏览 收藏
-
- 科技周边 · 业界新闻 | 5天前 |
- MacBook Neo桌布暗藏字母密码,开机有惊喜
- 221浏览 收藏
-
- 科技周边 · 业界新闻 | 1星期前 | 50系显卡
- RTX5080成销冠,RX9070XT领跑市场
- 249浏览 收藏
-
- 科技周边 · 业界新闻 | 1星期前 |
- 微软CEO:没有苹果就没有Office!
- 116浏览 收藏
-
- 科技周边 · 业界新闻 | 1星期前 |
- 2026手机销量下滑,二手机成新宠
- 454浏览 收藏
-
- 科技周边 · 业界新闻 | 1星期前 |
- ChatGPT天价广告费引热议,Shopify进军AI营销
- 294浏览 收藏
-
- 科技周边 · 业界新闻 | 1星期前 |
- 川普拟禁AI芯片出口,辉达AMD遭限制
- 374浏览 收藏
-
- 科技周边 · 业界新闻 | 1星期前 |
- ChatGPT发布GPT-5.3 Instant,表现如何?
- 486浏览 收藏
-
- 科技周边 · 业界新闻 | 2星期前 |
- NotebookLM新增AI图片生成功能
- 466浏览 收藏
-
- 前端进阶之JavaScript设计模式
- 设计模式是开发人员在软件开发过程中面临一般问题时的解决方案,代表了最佳的实践。本课程的主打内容包括JS常见设计模式以及具体应用场景,打造一站式知识长龙服务,适合有JS基础的同学学习。
- 543次学习
-
- GO语言核心编程课程
- 本课程采用真实案例,全面具体可落地,从理论到实践,一步一步将GO核心编程技术、编程思想、底层实现融会贯通,使学习者贴近时代脉搏,做IT互联网时代的弄潮儿。
- 516次学习
-
- 简单聊聊mysql8与网络通信
- 如有问题加微信:Le-studyg;在课程中,我们将首先介绍MySQL8的新特性,包括性能优化、安全增强、新数据类型等,帮助学生快速熟悉MySQL8的最新功能。接着,我们将深入解析MySQL的网络通信机制,包括协议、连接管理、数据传输等,让
- 500次学习
-
- JavaScript正则表达式基础与实战
- 在任何一门编程语言中,正则表达式,都是一项重要的知识,它提供了高效的字符串匹配与捕获机制,可以极大的简化程序设计。
- 487次学习
-
- 从零制作响应式网站—Grid布局
- 本系列教程将展示从零制作一个假想的网络科技公司官网,分为导航,轮播,关于我们,成功案例,服务流程,团队介绍,数据部分,公司动态,底部信息等内容区块。网站整体采用CSSGrid布局,支持响应式,有流畅过渡和展现动画。
- 485次学习
-
- ChatExcel酷表
- ChatExcel酷表是由北京大学团队打造的Excel聊天机器人,用自然语言操控表格,简化数据处理,告别繁琐操作,提升工作效率!适用于学生、上班族及政府人员。
- 4216次使用
-
- Any绘本
- 探索Any绘本(anypicturebook.com/zh),一款开源免费的AI绘本创作工具,基于Google Gemini与Flux AI模型,让您轻松创作个性化绘本。适用于家庭、教育、创作等多种场景,零门槛,高自由度,技术透明,本地可控。
- 4574次使用
-
- 可赞AI
- 可赞AI,AI驱动的办公可视化智能工具,助您轻松实现文本与可视化元素高效转化。无论是智能文档生成、多格式文本解析,还是一键生成专业图表、脑图、知识卡片,可赞AI都能让信息处理更清晰高效。覆盖数据汇报、会议纪要、内容营销等全场景,大幅提升办公效率,降低专业门槛,是您提升工作效率的得力助手。
- 4455次使用
-
- 星月写作
- 星月写作是国内首款聚焦中文网络小说创作的AI辅助工具,解决网文作者从构思到变现的全流程痛点。AI扫榜、专属模板、全链路适配,助力新人快速上手,资深作者效率倍增。
- 6104次使用
-
- MagicLight
- MagicLight.ai是全球首款叙事驱动型AI动画视频创作平台,专注于解决从故事想法到完整动画的全流程痛点。它通过自研AI模型,保障角色、风格、场景高度一致性,让零动画经验者也能高效产出专业级叙事内容。广泛适用于独立创作者、动画工作室、教育机构及企业营销,助您轻松实现创意落地与商业化。
- 4821次使用
-
- Nothing品牌发布首个子品牌CMF,计划年底推出智能手表和耳机
- 2023-08-05 501浏览
-
- 中国气象局探讨促进人工智能气象预报大模型构建
- 2023-08-13 501浏览
-
- 强大性能搭配时尚外观:OPPO Reno 10系列手机正式开售!
- 2023-08-12 501浏览
-
- Trek推出Electra Pronto Go电动自行车,助力全球绿色出行浪潮
- 2023-08-23 501浏览
-
- 微软灵活升级计划:Win11 8月累积更新发布
- 2023-08-09 501浏览

