Python虚拟机中列表的实现原理是什么
有志者,事竟成!如果你在学习文章,那么本文《Python虚拟机中列表的实现原理是什么》,就很适合你!文章讲解的知识点主要包括,若是你对本文感兴趣,或者是想搞懂其中某个知识点,就请你继续往下看吧~
列表的结构
在 cpython 实现的 python 虚拟机当中,下面就是 cpython 内部列表实现的源代码:
typedef struct {
PyObject_VAR_HEAD
/* Vector of pointers to list elements. list[0] is ob_item[0], etc. */
PyObject **ob_item;
/* ob_item contains space for 'allocated' elements. The number
* currently in use is ob_size.
* Invariants:
* 0 <= ob_size <= allocated
* len(list) == ob_size
* ob_item == NULL implies ob_size == allocated == 0
* list.sort() temporarily sets allocated to -1 to detect mutations.
*
* Items must normally not be NULL, except during construction when
* the list is not yet visible outside the function that builds it.
*/
Py_ssize_t allocated;
} PyListObject;
#define PyObject_VAR_HEAD PyVarObject ob_base;
typedef struct {
PyObject ob_base;
Py_ssize_t ob_size; /* Number of items in variable part */
} PyVarObject;
typedef struct _object {
_PyObject_HEAD_EXTRA // 这个宏定义为空
Py_ssize_t ob_refcnt;
struct _typeobject *ob_type;
} PyObject;将上面的结构体展开之后,PyListObject 的结构大致如下所示:

现在来解释一下上面的各个字段的含义:
Py_ssize_t,一个整型数据类型。
ob_refcnt,表示对象的引用记数的个数,这个对于垃圾回收很有用处,后面我们分析虚拟机中垃圾回收部分在深入分析。
ob_type,表示这个对象的数据类型是什么,在 python 当中有时候需要对数据的数据类型进行判断比如 isinstance, type 这两个关键字就会使用到这个字段。
ob_size,这个字段表示这个列表当中有多少个元素。
ob_item,这是一个指针,指向真正保存 python 对象数据的地址,大致的内存他们之间大致的内存布局如下所示:

allocated,这个表示在进行内存分配的时候,一共分配了多少个 (PyObject *) ,真实分配的内存空间为
allocated * sizeof(PyObject *)。
列表操作函数源代码分析
创建列表
首先需要了解的是在 python 虚拟机内部为列表创建了一个数组,所有的创建的被释放的内存空间,并不会直接进行释放而是会将这些内存空间的首地址保存到这个数组当中,好让下一次申请创建新的列表的时候不需要再申请内存空间,而是直接将之前需要释放的内存直接进行复用即可。
/* Empty list reuse scheme to save calls to malloc and free */ #ifndef PyList_MAXFREELIST #define PyList_MAXFREELIST 80 #endif static PyListObject *free_list[PyList_MAXFREELIST]; static int numfree = 0;
free_list,保存被释放的内存空间的首地址。
numfree,目前 free_list 当中有多少个地址是可以被使用的,事实上是 free_list 前 numfree 个首地址是可以被使用的。
创建链表的代码如下所示(为了精简删除了一些代码只保留核心部分):
PyObject *
PyList_New(Py_ssize_t size)
{
PyListObject *op;
size_t nbytes;
/* Check for overflow without an actual overflow,
* which can cause compiler to optimise out */
if ((size_t)size > PY_SIZE_MAX / sizeof(PyObject *))
return PyErr_NoMemory();
nbytes = size * sizeof(PyObject *);
// 如果 numfree 不等于 0 那么说明现在 free_list 有之前使用被释放的内存空间直接使用这部分即可
if (numfree) {
numfree--;
op = free_list[numfree]; // 将对应的首地址返回
_Py_NewReference((PyObject *)op); // 这条语句的含义是将 op 这个对象的 reference count 设置成 1
} else {
// 如果没有空闲的内存空间 那么就需要申请内存空间 这个函数也会对对象的 reference count 进行初始化 设置成 1
op = PyObject_GC_New(PyListObject, &PyList_Type);
if (op == NULL)
return NULL;
}
/* 下面是申请列表对象当中的 ob_item 申请内存空间,上面只是给列表本身申请内存空间,但是列表当中有许多元素
保存这些元素也是需要内存空间的 下面便是给这些对象申请内存空间
*/
if (size <= 0)
op->ob_item = NULL;
else {
op->ob_item = (PyObject **) PyMem_MALLOC(nbytes);
// 如果申请内存空间失败 则报错
if (op->ob_item == NULL) {
Py_DECREF(op);
return PyErr_NoMemory();
}
// 对元素进行初始化操作 全部赋值成 0
memset(op->ob_item, 0, nbytes);
}
// Py_SIZE 是一个宏
Py_SIZE(op) = size; // 这条语句会被展开成 (PyVarObject*)(ob))->ob_size = size
// 分配数组的元素个数是 size
op->allocated = size;
// 下面这条语句对于垃圾回收比较重要 主要作用就是将这个列表对象加入到垃圾回收的链表当中
// 后面如果这个对象的 reference count 变成 0 或者其他情况 就可以进行垃圾回收了
_PyObject_GC_TRACK(op);
return (PyObject *) op;
}在 cpython 当中,创建链表的字节码为 BUILD_LIST,我们可以在文件 ceval.c 当中找到对应的字节码对应的执行步骤:
TARGET(BUILD_LIST) {
PyObject *list = PyList_New(oparg);
if (list == NULL)
goto error;
while (--oparg >= 0) {
PyObject *item = POP();
PyList_SET_ITEM(list, oparg, item);
}
PUSH(list);
DISPATCH();
}从上面 BUILD_LIST 字节码对应的解释步骤可以知道,在解释执行字节码 BUILD_LIST 的时候确实调用了函数 PyList_New 创建一个新的列表。
列表 append 函数
static PyObject *
// 这个函数的传入参数是列表本身 self 需要 append 的元素为 v
// 也就是将对象 v 加入到列表 self 当中
listappend(PyListObject *self, PyObject *v)
{
if (app1(self, v) == 0)
Py_RETURN_NONE;
return NULL;
}
static int
app1(PyListObject *self, PyObject *v)
{
// PyList_GET_SIZE(self) 展开之后为 ((PyVarObject*)(self))->ob_size
Py_ssize_t n = PyList_GET_SIZE(self);
assert (v != NULL);
// 如果元素的个数已经等于允许的最大的元素个数 就报错
if (n == PY_SSIZE_T_MAX) {
PyErr_SetString(PyExc_OverflowError,
"cannot add more objects to list");
return -1;
}
// 下面的函数 list_resize 会保存 ob_item 指向的位置能够容纳最少 n+1 个元素(PyObject *)
// 如果容量不够就会进行扩容操作
if (list_resize(self, n+1) == -1)
return -1;
// 将对象 v 的 reference count 加一 因为列表当中使用了一次这个对象 所以对象的引用计数需要进行加一操作
Py_INCREF(v);
PyList_SET_ITEM(self, n, v); // 宏展开之后 ((PyListObject *)(op))->ob_item[i] = v
return 0;
}列表的扩容机制
static int
list_resize(PyListObject *self, Py_ssize_t newsize)
{
PyObject **items;
size_t new_allocated;
Py_ssize_t allocated = self->allocated;
/* Bypass realloc() when a previous overallocation is large enough
to accommodate the newsize. If the newsize falls lower than half
the allocated size, then proceed with the realloc() to shrink the list.
*/
// 如果列表已经分配的元素个数大于需求个数 newsize 的就直接返回不需要进行扩容
if (allocated >= newsize && newsize >= (allocated >> 1)) {
assert(self->ob_item != NULL || newsize == 0);
Py_SIZE(self) = newsize;
return 0;
}
/* This over-allocates proportional to the list size, making room
* for additional growth. The over-allocation is mild, but is
* enough to give linear-time amortized behavior over a long
* sequence of appends() in the presence of a poorly-performing
* system realloc().
* The growth pattern is: 0, 4, 8, 16, 25, 35, 46, 58, 72, 88, ...
*/
// 这是核心的数组大小扩容机制 new_allocated 表示新增的数组大小
new_allocated = (newsize >> 3) + (newsize < 9 ? 3 : 6);
/* check for integer overflow */
if (new_allocated > PY_SIZE_MAX - newsize) {
PyErr_NoMemory();
return -1;
} else {
new_allocated += newsize;
}
if (newsize == 0)
new_allocated = 0;
items = self->ob_item;
if (new_allocated <= (PY_SIZE_MAX / sizeof(PyObject *)))
// PyMem_RESIZE 这是一个宏定义 会申请 new_allocated 个数元素并且将原来数组的元素拷贝到新的数组当中
PyMem_RESIZE(items, PyObject *, new_allocated);
else
items = NULL;
// 如果没有申请到内存 那么报错
if (items == NULL) {
PyErr_NoMemory();
return -1;
}
// 更新列表当中的元素数据
self->ob_item = items;
Py_SIZE(self) = newsize;
self->allocated = new_allocated;
return 0;
}在上面的扩容机制下,数组的大小变化大致如下所示:
newsize≈size⋅(size+1)1/8

列表的插入函数 insert
在列表当中插入一个数据比较简单,只需要将插入位置和其后面的元素往后移动一个位置即可,整个过程如下所示:

在 cpython 当中列表的插入函数的实现如下所示:
参数 op 表示往哪个链表当中插入元素。
参数 where 表示在链表的哪个位置插入元素。
参数 newitem 表示新插入的元素。
int
PyList_Insert(PyObject *op, Py_ssize_t where, PyObject *newitem)
{
// 检查是否是列表类型
if (!PyList_Check(op)) {
PyErr_BadInternalCall();
return -1;
}
// 如果是列表类型则进行插入操作
return ins1((PyListObject *)op, where, newitem);
}
static int
ins1(PyListObject *self, Py_ssize_t where, PyObject *v)
{
Py_ssize_t i, n = Py_SIZE(self);
PyObject **items;
if (v == NULL) {
PyErr_BadInternalCall();
return -1;
}
// 如果列表的元素个数超过限制 则进行报错
if (n == PY_SSIZE_T_MAX) {
PyErr_SetString(PyExc_OverflowError,
"cannot add more objects to list");
return -1;
}
// 确保列表能够容纳 n + 1 个元素
if (list_resize(self, n+1) == -1)
return -1;
// 这里是 python 的一个小 trick 就是下标能够有负数的原理
if (where < 0) {
where += n;
if (where < 0)
where = 0;
}
if (where > n)
where = n;
items = self->ob_item;
// 从后往前进行元素的拷贝操作,也就是将插入位置及其之后的元素往后移动一个位置
for (i = n; --i >= where; )
items[i+1] = items[i];
// 因为链表应用的对象,因此对象的 reference count 需要进行加一操作
Py_INCREF(v);
// 在列表当中保存对象 v
items[where] = v;
return 0;
}列表的删除函数 remove
对于数组 ob_item 来说,删除一个元素就需要将这个元素后面的元素往前移动,因此整个过程如下所示:

static PyObject *
listremove(PyListObject *self, PyObject *v)
{
Py_ssize_t i;
// 编译数组 ob_item 查找和对象 v 相等的元素并且将其删除
for (i = 0; i < Py_SIZE(self); i++) {
int cmp = PyObject_RichCompareBool(self->ob_item[i], v, Py_EQ);
if (cmp > 0) {
if (list_ass_slice(self, i, i+1,
(PyObject *)NULL) == 0)
Py_RETURN_NONE;
return NULL;
}
else if (cmp < 0)
return NULL;
}
// 如果没有找到这个元素就进行报错处理 在下面有一个例子重新编译 python 解释器 将这个错误内容修改的例子
PyErr_SetString(PyExc_ValueError, "list.remove(x): x not in list");
return NULL;
}执行的 python 程序内容为:
data = [] data.remove(1)
下面是整个修改内容和报错结果:

从上面的结果我们可以看到的是,我们修改的错误信息正确打印了出来。
列表的统计函数 count
这个函数的主要作用就是统计列表 self 当中有多少个元素和 v 相等。
static PyObject *
listcount(PyListObject *self, PyObject *v)
{
Py_ssize_t count = 0;
Py_ssize_t i;
for (i = 0; i < Py_SIZE(self); i++) {
int cmp = PyObject_RichCompareBool(self->ob_item[i], v, Py_EQ);
// 如果相等则将 count 进行加一操作
if (cmp > 0)
count++;
// 如果出现错误就返回 NULL
else if (cmp < 0)
return NULL;
}
// 将一个 Py_ssize_t 的变量变成 python 当中的对象
return PyLong_FromSsize_t(count);
}列表的拷贝函数 copy
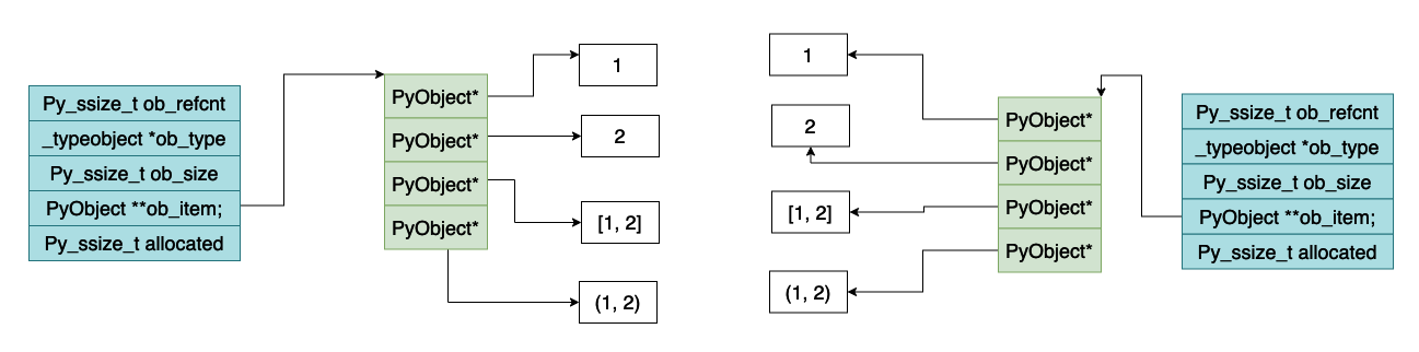
这是列表的浅拷贝函数,它只拷贝了真实 python 对象的指针,并没有拷贝真实的 python 对象 ,从下面的代码可以知道列表的拷贝是浅拷贝,当 b 对列表当中的元素进行修改时,列表 a 当中的元素也改变了。如果需要进行深拷贝可以使用 copy 模块当中的 deepcopy 函数。
>>> a = [1, 2, [3, 4]] >>> b = a.copy() >>> b[2][1] = 5 >>> b [1, 2, [3, 5]]
copy 函数对应的源代码(listcopy)如下所示:
static PyObject *
listcopy(PyListObject *self)
{
return list_slice(self, 0, Py_SIZE(self));
}
static PyObject *
list_slice(PyListObject *a, Py_ssize_t ilow, Py_ssize_t ihigh)
{
// Py_SIZE(a) 返回列表 a 当中元素的个数(注意不是数组的长度 allocated)
PyListObject *np;
PyObject **src, **dest;
Py_ssize_t i, len;
if (ilow < 0)
ilow = 0;
else if (ilow > Py_SIZE(a))
ilow = Py_SIZE(a);
if (ihigh < ilow)
ihigh = ilow;
else if (ihigh > Py_SIZE(a))
ihigh = Py_SIZE(a);
len = ihigh - ilow;
np = (PyListObject *) PyList_New(len);
if (np == NULL)
return NULL;
src = a->ob_item + ilow;
dest = np->ob_item;
// 可以看到这里循环拷贝的是指向真实 python 对象的指针 并不是真实的对象
for (i = 0; i < len; i++) {
PyObject *v = src[i];
// 同样的因为并没有创建新的对象,但是这个对象被新的列表使用到啦 因此他的 reference count 需要进行加一操作 Py_INCREF(v) 的作用:将对象 v 的 reference count 加一
Py_INCREF(v);
dest[i] = v;
}
return (PyObject *)np;
}下图就是使用 a.copy() 浅拷贝的时候,内存的布局的示意图,可以看到列表指向的对象数组发生了变化,但是数组中元素指向的 python 对象并没有发生变化。

下面是对列表对象进行深拷贝的时候内存的大致示意图,可以看到数组指向的 python 对象也是不一样的。

列表的清空函数 clear
当我们在使用 list.clear() 的时候会调用下面这个函数。清空列表需要注意的就是将表示列表当中元素个数的 ob_size 字段设置成 0 ,同时将列表当中所有的对象的 reference count 设置进行 -1 操作,这个操作是通过宏 Py_XDECREF 实现的,这个宏还会做另外一件事就是如果这个对象的引用计数变成 0 了,那么就会直接释放他的内存。
static PyObject *
listclear(PyListObject *self)
{
list_clear(self);
Py_RETURN_NONE;
}
static int
list_clear(PyListObject *a)
{
Py_ssize_t i;
PyObject **item = a->ob_item;
if (item != NULL) {
/* Because XDECREF can recursively invoke operations on
this list, we make it empty first. */
i = Py_SIZE(a);
Py_SIZE(a) = 0;
a->ob_item = NULL;
a->allocated = 0;
while (--i >= 0) {
Py_XDECREF(item[i]);
}
PyMem_FREE(item);
}
/* Never fails; the return value can be ignored.
Note that there is no guarantee that the list is actually empty
at this point, because XDECREF may have populated it again! */
return 0;
}列表反转函数 reverse
在 python 当中如果我们想要反转类表当中的内容的话,就会使用这个函数 reverse 。
>>> a = [i for i in range(10)] >>> a.reverse() >>> a [9, 8, 7, 6, 5, 4, 3, 2, 1, 0]
其对应的源程序如下所示:
static PyObject *
listreverse(PyListObject *self)
{
if (Py_SIZE(self) > 1)
reverse_slice(self->ob_item, self->ob_item + Py_SIZE(self));
Py_RETURN_NONE;
}
static void
reverse_slice(PyObject **lo, PyObject **hi)
{
assert(lo && hi);
--hi;
while (lo < hi) {
PyObject *t = *lo;
*lo = *hi;
*hi = t;
++lo;
--hi;
}
}上面的源程序还是比较容易理解的,给 reverse_slice 传递的参数就是保存数据的数组的首尾地址,然后不断的将首尾数据进行交换(其实是交换指针指向的地址)。
好了,本文到此结束,带大家了解了《Python虚拟机中列表的实现原理是什么》,希望本文对你有所帮助!关注golang学习网公众号,给大家分享更多文章知识!
具有回退功能的汇编函数实现
- 上一篇
- 具有回退功能的汇编函数实现
- 下一篇
- golang 函数命名的原则是什么?
-
- 文章 · python教程 | 4小时前 |
- Python 中 None 的设计哲学与使用边界
- 252浏览 收藏
-
- 文章 · python教程 | 5小时前 |
- Python怎么用PyTorch做股票时间序列预测_LSTM长短时记忆网络与序列遮挡对齐
- 285浏览 收藏
-
- 文章 · python教程 | 5小时前 |
- Python 向量化计算 vs Python 循环
- 344浏览 收藏
-
- 文章 · python教程 | 6小时前 |
- Python中如何清空列表的所有元素_对比clear方法与重新赋值区别
- 101浏览 收藏
-
- 文章 · python教程 | 6小时前 |
- python怎么输出小数
- 201浏览 收藏
-
- 文章 · python教程 | 6小时前 |
- Python中Pandas如何计算移动标准差_利用rolling配合std函数
- 315浏览 收藏
-
- 文章 · python教程 | 7小时前 |
- Python爬虫怎么实现登录状态过期检测_检测特定元素是否存在
- 250浏览 收藏
-
- 文章 · python教程 | 7小时前 |
- Python怎样建立自动化监控报警机制检测业务异动_结合孤立森林算法识别离群点并触发邮件
- 473浏览 收藏
-
- 文章 · python教程 | 7小时前 |
- Python如何监控异步事件循环状态_利用aiomonitor实时查看堆栈
- 136浏览 收藏
-
- 文章 · python教程 | 7小时前 |
- Python 怎么监控内存使用并在泄漏时自动报警?
- 404浏览 收藏
-
- 文章 · python教程 | 7小时前 |
- 如何在Python中实时获取Excel活动单元格并安全复制其值
- 408浏览 收藏
-
- 文章 · python教程 | 7小时前 |
- Flask缓存怎么用_Flask-Caching扩展缓存视图函数返回结果
- 307浏览 收藏
-
- 前端进阶之JavaScript设计模式
- 设计模式是开发人员在软件开发过程中面临一般问题时的解决方案,代表了最佳的实践。本课程的主打内容包括JS常见设计模式以及具体应用场景,打造一站式知识长龙服务,适合有JS基础的同学学习。
- 543次学习
-
- GO语言核心编程课程
- 本课程采用真实案例,全面具体可落地,从理论到实践,一步一步将GO核心编程技术、编程思想、底层实现融会贯通,使学习者贴近时代脉搏,做IT互联网时代的弄潮儿。
- 516次学习
-
- 简单聊聊mysql8与网络通信
- 如有问题加微信:Le-studyg;在课程中,我们将首先介绍MySQL8的新特性,包括性能优化、安全增强、新数据类型等,帮助学生快速熟悉MySQL8的最新功能。接着,我们将深入解析MySQL的网络通信机制,包括协议、连接管理、数据传输等,让
- 500次学习
-
- JavaScript正则表达式基础与实战
- 在任何一门编程语言中,正则表达式,都是一项重要的知识,它提供了高效的字符串匹配与捕获机制,可以极大的简化程序设计。
- 487次学习
-
- 从零制作响应式网站—Grid布局
- 本系列教程将展示从零制作一个假想的网络科技公司官网,分为导航,轮播,关于我们,成功案例,服务流程,团队介绍,数据部分,公司动态,底部信息等内容区块。网站整体采用CSSGrid布局,支持响应式,有流畅过渡和展现动画。
- 485次学习
-
- ChatExcel酷表
- ChatExcel酷表是由北京大学团队打造的Excel聊天机器人,用自然语言操控表格,简化数据处理,告别繁琐操作,提升工作效率!适用于学生、上班族及政府人员。
- 4469次使用
-
- Any绘本
- 探索Any绘本(anypicturebook.com/zh),一款开源免费的AI绘本创作工具,基于Google Gemini与Flux AI模型,让您轻松创作个性化绘本。适用于家庭、教育、创作等多种场景,零门槛,高自由度,技术透明,本地可控。
- 4814次使用
-
- 可赞AI
- 可赞AI,AI驱动的办公可视化智能工具,助您轻松实现文本与可视化元素高效转化。无论是智能文档生成、多格式文本解析,还是一键生成专业图表、脑图、知识卡片,可赞AI都能让信息处理更清晰高效。覆盖数据汇报、会议纪要、内容营销等全场景,大幅提升办公效率,降低专业门槛,是您提升工作效率的得力助手。
- 4698次使用
-
- 星月写作
- 星月写作是国内首款聚焦中文网络小说创作的AI辅助工具,解决网文作者从构思到变现的全流程痛点。AI扫榜、专属模板、全链路适配,助力新人快速上手,资深作者效率倍增。
- 6489次使用
-
- MagicLight
- MagicLight.ai是全球首款叙事驱动型AI动画视频创作平台,专注于解决从故事想法到完整动画的全流程痛点。它通过自研AI模型,保障角色、风格、场景高度一致性,让零动画经验者也能高效产出专业级叙事内容。广泛适用于独立创作者、动画工作室、教育机构及企业营销,助您轻松实现创意落地与商业化。
- 5064次使用
-
- Flask框架安装技巧:让你的开发更高效
- 2024-01-03 501浏览
-
- Django框架中的并发处理技巧
- 2024-01-22 501浏览
-
- 提升Python包下载速度的方法——正确配置pip的国内源
- 2024-01-17 501浏览
-
- Python与C++:哪个编程语言更适合初学者?
- 2024-03-25 501浏览
-
- 品牌建设技巧
- 2024-04-06 501浏览

