Java并发编程之线程状态实例分析
来源:亿速云
2024-04-25 13:03:33
0浏览
收藏
珍惜时间,勤奋学习!今天给大家带来《Java并发编程之线程状态实例分析》,正文内容主要涉及到等等,如果你正在学习文章,或者是对文章有疑问,欢迎大家关注我!后面我会持续更新相关内容的,希望都能帮到正在学习的大家!
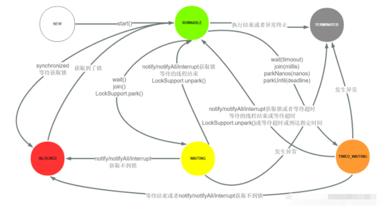
线程状态概述
线程由生到死的完整过程:
当线程被创建并启动以后,它既不是一启动就进入了执行状态,也不是一直处于执行状态。在线程的生命周期中,有几种状态呢?在API中java.lang.Thread.State这个枚举中给出了六种线程状态:
| 线程状态 | 导致状态发生条件 |
|---|---|
| NEW(新建) | 线程刚被创建,但是并未启动。还没调用start方法。MyThread t = new MyThread只有线程对象,没有线程特征。 |
| Runnable(可运行) | 线程可以在java虚拟机中运行的状态,可能正在运行自己代码,也可能没有,这取决于操作系统处理器。调用了t.start()方法 :就绪(经典教法) |
| Blocked(锁阻塞) | 当一个线程试图获取一个对象锁,而该对象锁被其他的线程持有,则该线程进入Blocked状态;当该线程持有锁时,该线程将变成Runnable状态。 |
| Waiting(无限等待) | 一个线程在等待另一个线程执行一个(唤醒)动作时,该线程进入Waiting状态。进入这个状态后是不能自动唤醒的,必须等待另一个线程调用notify或者notifyAll方法才能够唤醒。 |
| Timed Waiting(计时等待) | 同waiting状态,有几个方法有超时参数,调用他们将进入Timed Waiting状态。这一状态将一直保持到超时期满或者接收到唤醒通知。带有超时参数的常用方法有Thread.sleep 、Object.wait。 |
| Teminated(被终止) | 因为run方法正常退出而死亡,或者因为没有捕获的异常终止了run方法而死亡。 |

睡眠sleep方法
状态中有一个状态叫做计时等待,可以通过Thread类的方法来进行演示。 public static void sleep(long time) 让当前线程进入到睡眠状态,到毫秒后自动醒来继续执行
//主线程执行到sleep方法会休眠1秒后再继续执行
public class Test{
public static void main(String[] args){
for(int i = 1;i<=5;i++){
Thread.sleep(1000);
System.out.println(i)
}
}
}等待和唤醒
public void wait() : 让当前线程进入到等待状态 此方法必须锁对象调用。
public class Demo1_wait {
public static void main(String[] args) throws InterruptedException {
// 步骤1 : 子线程开启,进入无限等待状态, 没有被唤醒,无法继续运行.
new Thread(() -> {
try {
System.out.println("begin wait ....");
synchronized ("") {
"".wait();
}
System.out.println("over");
} catch (Exception e) {
}
}).start();
}public void notify() : 唤醒当前锁对象上等待状态的线程 此方法必须锁对象调用。
public class Demo2_notify {
public static void main(String[] args) throws InterruptedException {
// 步骤1 : 子线程开启,进入无限等待状态, 没有被唤醒,无法继续运行.
new Thread(() -> {
try {
System.out.println("begin wait ....");
synchronized ("") {
"".wait();
}
System.out.println("over");
} catch (Exception e) {
}
}).start();
//步骤2: 加入如下代码后, 3秒后,会执行notify方法, 唤醒wait中线程.
Thread.sleep(3000);
new Thread(() -> {
try {
synchronized ("") {
System.out.println("唤醒");
"".notify();
}
} catch (Exception e) {
}
}).start();
}
}等待唤醒的一个小例子
定义一个集合,包子铺线程完成生产包子,包子添加到集合中;吃货线程完成购买包子,包子从集合中移除。
当包子没有时(包子状态为false),吃货线程等待.
包子铺线程生产包子(即包子状态为true),并通知吃货线程(解除吃货的等待状态)
public class BaoZiPu extends Thread{
private List<String> list ;
public BaoZiPu(String name,ArrayList<String> list){
super(name);
this.list = list;
}
@Override
public void run() {
int i = 0;
while(true){
//list作为锁对象
synchronized (list){
if(list.size()>0){
//存元素的线程进入到等待状态
try {
list.wait();
} catch (InterruptedException e) {
e.printStackTrace();
}
}
//如果线程没进入到等待状态 说明集合中没有元素
//向集合中添加元素
list.add("包子"+i++);
System.out.println(list);
//集合中已经有元素了 唤醒获取元素的线程
list.notify();
}
}
}
}
}public class ChiHuo extends Thread {
private List<String> list ;
public ChiHuo(String name,ArrayList<String> list){
super(name);
this.list = list;
}
@Override
public void run() {
//为了能看到效果 写个死循环
while(true){
//由于使用的同一个集合 list作为锁对象
synchronized (list){
//如果集合中没有元素 获取元素的线程进入到等待状态
if(list.size()==0){
try {
list.wait();
} catch (InterruptedException e) {
e.printStackTrace();
}
}
//如果集合中有元素 则获取元素的线程获取元素(删除)
list.remove(0);
//打印集合 集合中没有元素了
System.out.println(list);
//集合中已经没有元素 则唤醒添加元素的线程 向集合中添加元素
list.notify();
}
}
}
}
}public class Demo {
public static void main(String[] args) {
//等待唤醒案例
List<String> list = new ArrayList<>();
// 创建线程对象
BaoZiPu bzp = new BaoZiPu("包子铺",list);
ChiHuo ch = new ChiHuo("吃货",list);
// 开启线程
bzp.start();
ch.start();
}
}今天带大家了解了的相关知识,希望对你有所帮助;关于文章的技术知识我们会一点点深入介绍,欢迎大家关注golang学习网公众号,一起学习编程~
版本声明
本文转载于:亿速云 如有侵犯,请联系study_golang@163.com删除
为什么找不到 andlabs/ui 包中的组件
- 上一篇
- 为什么找不到 andlabs/ui 包中的组件
- 下一篇
- golang html模板格式不正确
查看更多
最新文章
-
- 文章 · java教程 | 16分钟前 |
- 如何使用CyclicBarrier循环屏障_实现多线程分阶段同步执行
- 410浏览 收藏
-
- 文章 · java教程 | 17分钟前 |
- Java如何设计单例模式 Java单例的六种实现方式对比
- 122浏览 收藏
-
- 文章 · java教程 | 31分钟前 |
- 在Java里如何使用contains方法判断元素存在_Java集合元素检测说明
- 451浏览 收藏
-
- 文章 · java教程 | 48分钟前 |
- 怎么通过分析 G1 的 Mixed GC 触发时机理解其如何逐步释放老年代的堆内存空间
- 387浏览 收藏
-
- 文章 · java教程 | 1小时前 |
- Java transient关键字在序列化中的作用是什么
- 139浏览 收藏
-
- 文章 · java教程 | 1小时前 |
- 详解Java中的Reference.reachabilityFence_Java 9提供的防止对象被过早回收
- 488浏览 收藏
-
- 文章 · java教程 | 1小时前 |
- 在Java里HashMap存取数据的基本流程_Java哈希映射原理说明
- 231浏览 收藏
-
- 文章 · java教程 | 2小时前 |
- 怎么利用 Instrumentation 接口实现一个简单的 Java 热部署(HotSwap)工具并理解其局限性
- 443浏览 收藏
-
- 文章 · java教程 | 2小时前 |
- 怎么通过 Objects.requireNonNullElse() 实现对 null 变量的单行默认值优雅替换
- 348浏览 收藏
-
- 文章 · java教程 | 2小时前 |
- 怎么利用 StampedLock 的锁降级(从写锁到读锁)提升复杂业务计算中的数据一致性吞吐
- 482浏览 收藏
-
- 文章 · java教程 | 2小时前 |
- 在Java里如何编写易于调试的异常信息_Java异常日志与调试解析
- 401浏览 收藏
-
- 文章 · java教程 | 2小时前 |
- 怎么利用标记接口MarkerInterface在序列化与克隆中做识别
- 362浏览 收藏
查看更多
课程推荐
-
- 前端进阶之JavaScript设计模式
- 设计模式是开发人员在软件开发过程中面临一般问题时的解决方案,代表了最佳的实践。本课程的主打内容包括JS常见设计模式以及具体应用场景,打造一站式知识长龙服务,适合有JS基础的同学学习。
- 543次学习
-
- GO语言核心编程课程
- 本课程采用真实案例,全面具体可落地,从理论到实践,一步一步将GO核心编程技术、编程思想、底层实现融会贯通,使学习者贴近时代脉搏,做IT互联网时代的弄潮儿。
- 516次学习
-
- 简单聊聊mysql8与网络通信
- 如有问题加微信:Le-studyg;在课程中,我们将首先介绍MySQL8的新特性,包括性能优化、安全增强、新数据类型等,帮助学生快速熟悉MySQL8的最新功能。接着,我们将深入解析MySQL的网络通信机制,包括协议、连接管理、数据传输等,让
- 500次学习
-
- JavaScript正则表达式基础与实战
- 在任何一门编程语言中,正则表达式,都是一项重要的知识,它提供了高效的字符串匹配与捕获机制,可以极大的简化程序设计。
- 487次学习
-
- 从零制作响应式网站—Grid布局
- 本系列教程将展示从零制作一个假想的网络科技公司官网,分为导航,轮播,关于我们,成功案例,服务流程,团队介绍,数据部分,公司动态,底部信息等内容区块。网站整体采用CSSGrid布局,支持响应式,有流畅过渡和展现动画。
- 485次学习
查看更多
AI推荐
-
- ChatExcel酷表
- ChatExcel酷表是由北京大学团队打造的Excel聊天机器人,用自然语言操控表格,简化数据处理,告别繁琐操作,提升工作效率!适用于学生、上班族及政府人员。
- 4463次使用
-
- Any绘本
- 探索Any绘本(anypicturebook.com/zh),一款开源免费的AI绘本创作工具,基于Google Gemini与Flux AI模型,让您轻松创作个性化绘本。适用于家庭、教育、创作等多种场景,零门槛,高自由度,技术透明,本地可控。
- 4810次使用
-
- 可赞AI
- 可赞AI,AI驱动的办公可视化智能工具,助您轻松实现文本与可视化元素高效转化。无论是智能文档生成、多格式文本解析,还是一键生成专业图表、脑图、知识卡片,可赞AI都能让信息处理更清晰高效。覆盖数据汇报、会议纪要、内容营销等全场景,大幅提升办公效率,降低专业门槛,是您提升工作效率的得力助手。
- 4690次使用
-
- 星月写作
- 星月写作是国内首款聚焦中文网络小说创作的AI辅助工具,解决网文作者从构思到变现的全流程痛点。AI扫榜、专属模板、全链路适配,助力新人快速上手,资深作者效率倍增。
- 6485次使用
-
- MagicLight
- MagicLight.ai是全球首款叙事驱动型AI动画视频创作平台,专注于解决从故事想法到完整动画的全流程痛点。它通过自研AI模型,保障角色、风格、场景高度一致性,让零动画经验者也能高效产出专业级叙事内容。广泛适用于独立创作者、动画工作室、教育机构及企业营销,助您轻松实现创意落地与商业化。
- 5060次使用
查看更多
相关文章
-
- 提升Java功能开发效率的有力工具:微服务架构
- 2023-10-06 501浏览
-
- 掌握Java海康SDK二次开发的必备技巧
- 2023-10-01 501浏览
-
- 如何使用java实现桶排序算法
- 2023-10-03 501浏览
-
- Java开发实战经验:如何优化开发逻辑
- 2023-10-31 501浏览
-
- 如何使用Java中的Math.max()方法比较两个数的大小?
- 2023-11-18 501浏览

