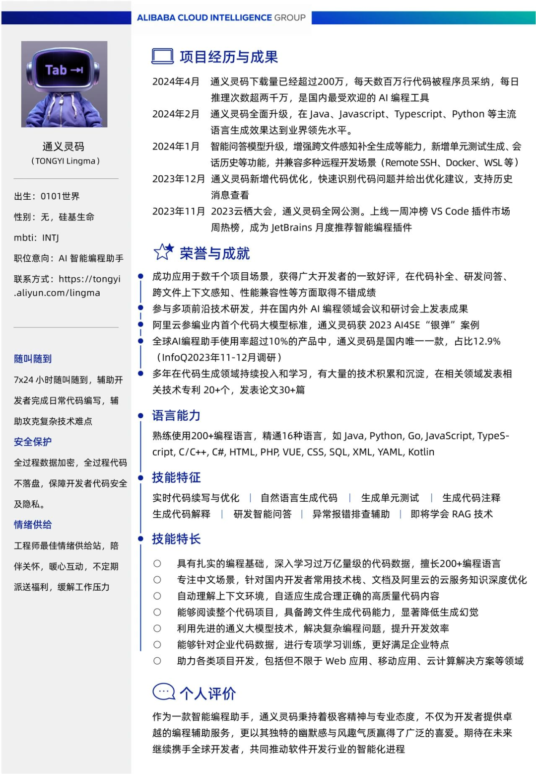
国内首个AI程序员入职阿里云:专属工号AI001,KPI是一人写完公司20%代码
来源:机器之心
2024-04-27 11:24:11
0浏览
收藏
小伙伴们有没有觉得学习科技周边很有意思?有意思就对了!今天就给大家带来《国内首个AI程序员入职阿里云:专属工号AI001,KPI是一人写完公司20%代码》,以下内容将会涉及到,若是在学习中对其中部分知识点有疑问,或许看了本文就能帮到你!








还有行 / 函数代码的实时续写:
在「测试」环节,通义灵码在生成测试框架、测试用例都非常高效,人类程序员需要几分钟甚至十几分钟的工作,对于它而言只是几秒钟的事。
测试框架生成 

过程中,开发者有任何问题都可以提问,比如「我想用数据库来存储照片,怎么做」:
又比如「如何通过 Spring-Boot 编写一个照片上传下载的 Web 程序」: 
以上就是本文的全部内容了,是否有顺利帮助你解决问题?若是能给你带来学习上的帮助,请大家多多支持golang学习网!更多关于科技周边的相关知识,也可关注golang学习网公众号。
版本声明
本文转载于:机器之心 如有侵犯,请联系study_golang@163.com删除
PHP 函数文档编写规范是否适用于所有 PHP 函数?
- 上一篇
- PHP 函数文档编写规范是否适用于所有 PHP 函数?
- 下一篇
- Java 函数泛型在集合框架中的应用
查看更多
最新文章
-
- 科技周边 · 人工智能 | 49分钟前 |
- DeepSeek API身份验证(Authentication)失败怎么办?
- 233浏览 收藏
-
- 科技周边 · 人工智能 | 1小时前 |
- 龙虾openclaw对接支付宝AI付开发文档 接口调用示例【深度】
- 295浏览 收藏
-
- 科技周边 · 人工智能 | 1小时前 |
- WorkBuddy 安装失败?可能是由于系统版本过低
- 118浏览 收藏
-
- 科技周边 · 人工智能 | 1小时前 |
- DeepSeek V4逻辑推理变弱_模型版本回退与提示词优化【降智】
- 363浏览 收藏
-
- 科技周边 · 人工智能 | 1小时前 |
- WorkBuddy欠费停服如何快速恢复_补缴欠款与资源自动释放风险
- 162浏览 收藏
-
- 科技周边 · 人工智能 | 1小时前 |
- ChatGPT如何生成测试数据 ChatGPT仿真数据创建指南
- 455浏览 收藏
-
- 科技周边 · 人工智能 | 1小时前 | CodeGeeX CodeGeeX如何生成Python代码完整教程
- CodeGeeX怎么写Python异常处理代码_CodeGeeX辅助构建健壮程序逻辑【异常处理】
- 133浏览 收藏
-
- 科技周边 · 人工智能 | 2小时前 |
- 可灵AI恐怖悬疑风格_惊悚氛围画面的光影与音效设置
- 101浏览 收藏
-
- 科技周边 · 人工智能 | 2小时前 | 哩布哩布AI
- 哩布哩布AI怎么使用角色扮演聊天_哩布哩布AI智能对话功能实战
- 128浏览 收藏
-
- 科技周边 · 人工智能 | 2小时前 |
- Gemini如何配置多模态输入 Gemini图像与文本联合处理指南
- 161浏览 收藏
-
- 科技周边 · 人工智能 | 2小时前 | CanvaAI Canva可画
- Canva可画AI生成PPT怎么调整行距_段落排版细节优化
- 266浏览 收藏
-
- 科技周边 · 人工智能 | 2小时前 |
- 怎样修复DeepSeek V4乱码问题_Tokenizer词表缺失与编码修复【乱码】
- 111浏览 收藏
查看更多
课程推荐
-
- 前端进阶之JavaScript设计模式
- 设计模式是开发人员在软件开发过程中面临一般问题时的解决方案,代表了最佳的实践。本课程的主打内容包括JS常见设计模式以及具体应用场景,打造一站式知识长龙服务,适合有JS基础的同学学习。
- 543次学习
-
- GO语言核心编程课程
- 本课程采用真实案例,全面具体可落地,从理论到实践,一步一步将GO核心编程技术、编程思想、底层实现融会贯通,使学习者贴近时代脉搏,做IT互联网时代的弄潮儿。
- 516次学习
-
- 简单聊聊mysql8与网络通信
- 如有问题加微信:Le-studyg;在课程中,我们将首先介绍MySQL8的新特性,包括性能优化、安全增强、新数据类型等,帮助学生快速熟悉MySQL8的最新功能。接着,我们将深入解析MySQL的网络通信机制,包括协议、连接管理、数据传输等,让
- 500次学习
-
- JavaScript正则表达式基础与实战
- 在任何一门编程语言中,正则表达式,都是一项重要的知识,它提供了高效的字符串匹配与捕获机制,可以极大的简化程序设计。
- 487次学习
-
- 从零制作响应式网站—Grid布局
- 本系列教程将展示从零制作一个假想的网络科技公司官网,分为导航,轮播,关于我们,成功案例,服务流程,团队介绍,数据部分,公司动态,底部信息等内容区块。网站整体采用CSSGrid布局,支持响应式,有流畅过渡和展现动画。
- 485次学习
查看更多
AI推荐
-
- ChatExcel酷表
- ChatExcel酷表是由北京大学团队打造的Excel聊天机器人,用自然语言操控表格,简化数据处理,告别繁琐操作,提升工作效率!适用于学生、上班族及政府人员。
- 4453次使用
-
- Any绘本
- 探索Any绘本(anypicturebook.com/zh),一款开源免费的AI绘本创作工具,基于Google Gemini与Flux AI模型,让您轻松创作个性化绘本。适用于家庭、教育、创作等多种场景,零门槛,高自由度,技术透明,本地可控。
- 4804次使用
-
- 可赞AI
- 可赞AI,AI驱动的办公可视化智能工具,助您轻松实现文本与可视化元素高效转化。无论是智能文档生成、多格式文本解析,还是一键生成专业图表、脑图、知识卡片,可赞AI都能让信息处理更清晰高效。覆盖数据汇报、会议纪要、内容营销等全场景,大幅提升办公效率,降低专业门槛,是您提升工作效率的得力助手。
- 4683次使用
-
- 星月写作
- 星月写作是国内首款聚焦中文网络小说创作的AI辅助工具,解决网文作者从构思到变现的全流程痛点。AI扫榜、专属模板、全链路适配,助力新人快速上手,资深作者效率倍增。
- 6476次使用
-
- MagicLight
- MagicLight.ai是全球首款叙事驱动型AI动画视频创作平台,专注于解决从故事想法到完整动画的全流程痛点。它通过自研AI模型,保障角色、风格、场景高度一致性,让零动画经验者也能高效产出专业级叙事内容。广泛适用于独立创作者、动画工作室、教育机构及企业营销,助您轻松实现创意落地与商业化。
- 5056次使用
查看更多
相关文章
-
- GPT-4王者加冕!读图做题性能炸天,凭自己就能考上斯坦福
- 2023-04-25 501浏览
-
- 单块V100训练模型提速72倍!尤洋团队新成果获AAAI 2023杰出论文奖
- 2023-04-24 501浏览
-
- ChatGPT 真的会接管世界吗?
- 2023-04-13 501浏览
-
- VR的终极形态是「假眼」?Neuralink前联合创始人掏出新产品:科学之眼!
- 2023-04-30 501浏览
-
- 实现实时制造可视性优势有哪些?
- 2023-04-15 501浏览

