linux挂载点目录在哪个目录下
本篇文章主要是结合我之前面试的各种经历和实战开发中遇到的问题解决经验整理的,希望这篇《linux挂载点目录在哪个目录下》对你有很大帮助!欢迎收藏,分享给更多的需要的朋友学习~
linux挂载点目录在一般在“/mnt”目录下;用户手动挂载点,即用户自己使用mount命令挂载的设备;在linux中,挂载是一个非常重要的功能,它将一个设备挂接到一个已存在的目录上;当我们要访问存储中的文件,必须将文件所在的分区挂载到一个已存在的目录,然后通过访问这个目录来访问存储设备。
linux 挂载点目录在哪?
1、用户手动挂载点,即用户自己使用mount命令挂载的设备,一般目录在/mnt目录下。
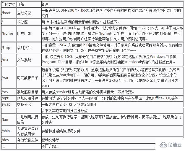
2、系统分区的挂载点及介绍如下图所示

挂载是什么?
挂载是一个非常重要的功能,它将一个设备(通常是存储设备,可以挂载光盘、硬盘、磁带、光盘镜像文件等)挂接到一个已存在的目录上(这个目录可以不为空,但挂载后这个目录下以前的内容将不可用)。
linux操作系统将所有的设备都看作文件,它将整个计算机的资源都整合成一个大的文件目录,我们要访问存储中的文件,必须将文件所在的分区挂载到一个已存在的目录,然后通过访问这个目录来访问存储设备。挂载需要有挂载源和挂载点。
挂载源:要挂载的对象
挂载点:一个特定的目录
linux 查看目录挂载点
df 选项 文件目录或文件名
参数:
-a. --all ,显示所有的文件系统,包括虚拟文件系统
-B。--block-size 指定单位大小,比如1K,1M等
-h,--human-readable 以人们易读的GB,MB,KB等格式显示
-H。--si和-h参数一样,但不是一1024,而是1000,即1K=1000,而不是1K=1024
-i,--inodes,不用硬盘容量,而是以inode的数量来显示
-k,以KB的容量显示各文件系统,相当于--block-size=1k
-m,以MB的容量显示各文件系统,相当于--block-size=1m
-l,--local,只显示本地文件系统
--no-sync; 在统计使用信息之前不调用sync命令
-sync,在统计使用信息之前调用snyc命令
-P,portability,使用POSIX格式显示
-t,--type=TYPE,只显示指定类型的文件系统
-T,--print-type,显示文件系统类型
-x,--exclude-type=TYPE ,不显示指定类型的文件系统
--help,显示帮助信息
--version。显示版本信息
举例
$ df /home Filesystem 1K-blocks Used Available Use% Mounted on /dev/sda1 39088576 21481232 15598720 58% / $ df -kh Filesystem Size Used Avail Use% Mounted on udev 971M 0 971M 0% /dev tmpfs 200M 6.1M 194M 4% /run /dev/sda1 38G 21G 15G 58% / tmpfs 997M 172K 997M 1% /dev/shm tmpfs 5.0M 4.0K 5.0M 1% /run/lock tmpfs 997M 0 997M 0% /sys/fs/cgroup tmpfs 200M 68K 200M 1% /run/user/1000 /dev/sr0 57M 57M 0 100% /media/cheng/VBOXADDITIONS_5.1.30_118389 /dev/sdc1 7.3G 4.9G 2.4G 67% /mnt $ df -T Filesystem Type 1K-blocks Used Available Use% Mounted on udev devtmpfs 994236 0 994236 0% /dev tmpfs tmpfs 204156 6240 197916 4% /run /dev/sda1 ext4 39088576 21481308 15598644 58% / tmpfs tmpfs 1020780 172 1020608 1% /dev/shm tmpfs tmpfs 5120 4 5116 1% /run/lock tmpfs tmpfs 1020780 0 1020780 0% /sys/fs/cgroup tmpfs tmpfs 204156 72 204084 1% /run/user/1000 /dev/sr0 iso9660 58100 58100 0 100% /media/cheng/VBOXADDITIONS_5.1.30_118389 /dev/sdc1 vfat 7558232 6250404 1307828 83% /mnt
以上就是本文的全部内容了,是否有顺利帮助你解决问题?若是能给你带来学习上的帮助,请大家多多支持golang学习网!更多关于文章的相关知识,也可关注golang学习网公众号。
工业4.0革命:预测性维护成功的四阶段蓝图
- 上一篇
- 工业4.0革命:预测性维护成功的四阶段蓝图
- 下一篇
- WIN10禁用虚拟内存的图文方法
-
- 文章 · linux | 14分钟前 |
- Ubuntu系统搭建个人博客教程 WordPress安装配置全过程【指南】
- 193浏览 收藏
-
- 文章 · linux | 17分钟前 | Linux
- Linux怎么查看网络接口的丢包详情 Linux下ethtool -S统计详解
- 165浏览 收藏
-
- 文章 · linux | 1小时前 | Linux
- Linux怎么配置LVM逻辑卷在线扩容 Linux磁盘不关机扩展详解
- 185浏览 收藏
-
- 文章 · linux | 2小时前 |
- Linux怎么安装Portainer管理Docker_Linux Docker图形化管理【实战】
- 438浏览 收藏
-
- 文章 · linux | 2小时前 |
- Linux系统下安装Elasticsearch 常见配置与内存限制处理
- 283浏览 收藏
-
- 文章 · linux | 3小时前 |
- Linux下使用grep -v排除特定字符串 组合过滤技巧
- 110浏览 收藏
-
- 文章 · linux | 3小时前 |
- linux怎么查看环境变量_linux显示所有变量【指南】
- 375浏览 收藏
-
- 文章 · linux | 5小时前 |
- Linux怎么下载网络文件 Linux使用wget断点续传下载技巧【分享】
- 136浏览 收藏
-
- 文章 · linux | 6小时前 |
- Linux怎么安装Node.js_Linux nvm管理Node版本教程【前端】
- 396浏览 收藏
-
- 文章 · linux | 6小时前 | Linux
- Linux怎么查看系统的磁盘预读设置 Linux下blockdev --getra详解
- 295浏览 收藏
-
- 文章 · linux | 7小时前 |
- Linux下使用screen或tmux管理多个终端会话
- 500浏览 收藏
-
- 文章 · linux | 7小时前 | Linux
- Linux如何实现定时关机?通过shutdown命令设置定时关机的具体方法
- 438浏览 收藏
-
- 前端进阶之JavaScript设计模式
- 设计模式是开发人员在软件开发过程中面临一般问题时的解决方案,代表了最佳的实践。本课程的主打内容包括JS常见设计模式以及具体应用场景,打造一站式知识长龙服务,适合有JS基础的同学学习。
- 543次学习
-
- GO语言核心编程课程
- 本课程采用真实案例,全面具体可落地,从理论到实践,一步一步将GO核心编程技术、编程思想、底层实现融会贯通,使学习者贴近时代脉搏,做IT互联网时代的弄潮儿。
- 516次学习
-
- 简单聊聊mysql8与网络通信
- 如有问题加微信:Le-studyg;在课程中,我们将首先介绍MySQL8的新特性,包括性能优化、安全增强、新数据类型等,帮助学生快速熟悉MySQL8的最新功能。接着,我们将深入解析MySQL的网络通信机制,包括协议、连接管理、数据传输等,让
- 500次学习
-
- JavaScript正则表达式基础与实战
- 在任何一门编程语言中,正则表达式,都是一项重要的知识,它提供了高效的字符串匹配与捕获机制,可以极大的简化程序设计。
- 487次学习
-
- 从零制作响应式网站—Grid布局
- 本系列教程将展示从零制作一个假想的网络科技公司官网,分为导航,轮播,关于我们,成功案例,服务流程,团队介绍,数据部分,公司动态,底部信息等内容区块。网站整体采用CSSGrid布局,支持响应式,有流畅过渡和展现动画。
- 485次学习
-
- ChatExcel酷表
- ChatExcel酷表是由北京大学团队打造的Excel聊天机器人,用自然语言操控表格,简化数据处理,告别繁琐操作,提升工作效率!适用于学生、上班族及政府人员。
- 4466次使用
-
- Any绘本
- 探索Any绘本(anypicturebook.com/zh),一款开源免费的AI绘本创作工具,基于Google Gemini与Flux AI模型,让您轻松创作个性化绘本。适用于家庭、教育、创作等多种场景,零门槛,高自由度,技术透明,本地可控。
- 4812次使用
-
- 可赞AI
- 可赞AI,AI驱动的办公可视化智能工具,助您轻松实现文本与可视化元素高效转化。无论是智能文档生成、多格式文本解析,还是一键生成专业图表、脑图、知识卡片,可赞AI都能让信息处理更清晰高效。覆盖数据汇报、会议纪要、内容营销等全场景,大幅提升办公效率,降低专业门槛,是您提升工作效率的得力助手。
- 4692次使用
-
- 星月写作
- 星月写作是国内首款聚焦中文网络小说创作的AI辅助工具,解决网文作者从构思到变现的全流程痛点。AI扫榜、专属模板、全链路适配,助力新人快速上手,资深作者效率倍增。
- 6486次使用
-
- MagicLight
- MagicLight.ai是全球首款叙事驱动型AI动画视频创作平台,专注于解决从故事想法到完整动画的全流程痛点。它通过自研AI模型,保障角色、风格、场景高度一致性,让零动画经验者也能高效产出专业级叙事内容。广泛适用于独立创作者、动画工作室、教育机构及企业营销,助您轻松实现创意落地与商业化。
- 5063次使用
-
- 命令行工具:应对Linux服务器安全挑战的利器
- 2023-10-04 501浏览
-
- 如何使用Docker进行容器的水平伸缩和负载均衡
- 2023-11-07 501浏览
-
- linux .profile的作用是什么
- 2024-04-07 501浏览
-
- 如何解决s权限位引发postfix及crontab异常
- 2024-11-21 501浏览
-
- 如何通过脚本自动化Linux上的K8S安装
- 2025-02-17 501浏览

