YoloCS:有效降低特征图空间复杂度
来到golang学习网的大家,相信都是编程学习爱好者,希望在这里学习科技周边相关编程知识。下面本篇文章就来带大家聊聊《YoloCS:有效降低特征图空间复杂度》,介绍一下,希望对大家的知识积累有所帮助,助力实战开发!

论文地址:YOLOCS: Object Detection based on Dense Channel Compression for Feature Spatial Solidification (arxiv.org)
01 总 述
在今天分享中,研究者检查了在特征纯化和梯度反向传播过程中信道特征和卷积核之间的关联,重点是网络内的前向和反向传播。因此,研究者提出了一种称为密集通道压缩的特征空间固化方法。根据该方法的核心概念,引入了两个用于骨干网络和头部网络的创新模块:用于特征空间固化的密集通道压缩(DCFS)和非对称多级压缩解耦头部(ADH)。当集成到YOLOv5模型中时,这两个模块表现出非凡的性能,从而产生了一个被称为YOLOCS的改进模型。

在MSCOCO数据集上评估,大、中、小YOLOCS模型的AP分别为50.1%、47.6%和42.5%。在保持与YOLOv5模型的推理速度相似的情况下,大、中、小YOLOCS模型分别达到了1.1%、2.3%和5.2%的优势超过YOLOv5的AP。
02 背 景
近年来,目标检测技术在计算机视觉领域受到了广泛关注。其中,基于单发多框算法的目标检测技术(Single Shot Multi Box Detector,简称SSD)和基于卷积神经网络的目标检测技术(Convolutional Neural Networks,简称CNN)是两种最常用的目标检测技术。然而,由于单发多框算法的精度较低,而基于卷积神经网络的目标检测技术的计算复杂度较高,因此,寻找一种高效且精度较高的目标检测技术成为了当前研究的热点之一。

Dense Channel Compression (DCC) 是一种新型的卷积神经网络压缩技术,它通过对卷积神经网络中的特征图进行空间固化,从而实现对网络参数的压缩和加速。然而,DCC技术在目标检测领域的应用尚未得到充分的研究。 Dense Channel Compression (DCC) 技术旨在通过减少网络参数的数量来提高计算效率。具体而言,DCC通过对卷积层的输出特征图进行通道压缩,从而减少卷积层的参数数量。这种压缩技术可以通过删除冗余和不必要的通道,或者使用低秩分解等方法来实现。 尽管DCC技术在图像分类任务上

因此,提出了一种基于Dense Channel Compression的目标检测技术,命名为YOLOCS(YOLO with Dense Channel Compression)。YOLOCS技术将DCC技术与YOLO(You Only Look Once)算法相结合,实现了对目标检测的高效且精度较高的处理。具体来说,YOLOCS技术通过DCC技术对特征图进行空间固化,从而实现了对目标标位置的精确定位;同时,YOLOCS技术利用YOLO算法的单发多框算法特点,实现了对目标标别分类的快速计算。
03 新框架
- Dense Channel Compression for Feature Spatial Solidification Structure (DCFS)

在提出的方法中(上图(c))中,研究者不仅解决了网络宽度和深度之间的平衡问题,还通过3×3卷积压缩了来自不同深度层的特征,在输出和融合特征之前将通道数量减少了一半。这种方法使研究者能够在更大程度上细化来自不同层的特征输出,从而在融合阶段增强特征的多样性和有效性。
此外,来自每一层的压缩特征都带有更大的卷积核权重(3×3),从而有效地扩展了输出特征的感受野。将这种方法称为特征空间固化的密集通道压缩。用于特征空间固化的密集通道压缩背后的基本原理依赖于利用较大的卷积核来促进通道压缩。该技术具有两个关键优点:首先,它扩展了前向传播过程中特征感知的感受域,从而确保了区域相关的特征细节被纳入,以最大限度地减少整个压缩阶段的特征损失。其次,误差反向传播过程中误差细节的增强允许更准确的权重调整。
为了进一步阐明这两个优点,使用具有两种不同核类型(1×1和3×3)的卷积来压缩两个通道,如下图:

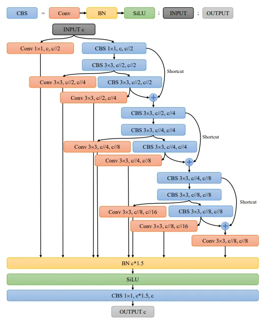
DCFS的网络结构如下图所示。采用三层瓶颈结构,在网络前向传播的过程中逐渐压缩信道。半通道3×3卷积应用于所有分支,然后是批处理归一化(BN)和激活函数层。随后,使用1×1卷积层来压缩输出特征通道,以匹配输入特征通道。

- Asymmetric Multi-level Channel Compression Decoupled Head (ADH)
为了解决YOLOX模型中的解耦头问题,研究者进行了一系列的研究和实验。研究结果揭示了解耦头部结构的利用与相关损失函数之间的逻辑相关性。具体而言,对于不同的任务,应根据损失计算的复杂性调整解耦头的结构。此外,当将解耦的头部结构应用于各种任务时,由于最终输出维度的差异,将前一层的特征通道(如下图)直接压缩为任务通道可能会导致显著的特征损失。这反过来又会对模型的整体性能产生不利影响。

此外,当考虑提出的用于特征空间固化的密集通道压缩方法时,直接减少最终层中的通道数量以匹配输出通道可能会导致前向传播过程中的特征丢失,从而降低网络性能。同时,在反向传播的背景下,这种结构可能会导致次优误差反向传播,阻碍梯度稳定性的实现。为了应对这些挑战,引入了一种新的解耦头,称为非对称多级通道压缩解耦头(如下图(b))。

具体而言,研究者深化了专用于目标评分任务的网络路径,并使用3个卷积来扩展该任务的感受野和参数数量。同时,沿着通道维度压缩每个卷积层的特征。该方法不仅有效地减轻了与目标评分任务相关的训练难度,提高了模型性能,而且大大减少了解耦头部模块的参数和GFLOP,从而显著提高了推理速度。此外,使用1卷积层来分离分类和边界框任务。这是因为对于匹配的正样本,与两个任务相关联的损失相对较小,因此避免了过度扩展。这种方法大大降低了解耦头中的参数和GFLOP,最终提高了推理速度。
04 实验可视化
Ablation Experiment on MS-COCO val2017

Comparison of YOLOCS, YOLOX and YOLOv5- r6.1[7] in terms of AP on MS-COCO 2017 test-dev


本篇关于《YoloCS:有效降低特征图空间复杂度》的介绍就到此结束啦,但是学无止境,想要了解学习更多关于科技周边的相关知识,请关注golang学习网公众号!
Win10如何才能打字时隐藏鼠标
- 上一篇
- Win10如何才能打字时隐藏鼠标
- 下一篇
- 利用 NVIDIA Riva 快速部署企业级中文语音 AI 服务并进行优化加速
-
- 科技周边 · 人工智能 | 25分钟前 |
- 豆包AI新手必学!三步生成高赞吐槽图
- 336浏览 收藏
-
- 科技周边 · 人工智能 | 37分钟前 | 即梦AI
- 即梦AI官网登录入口及免费版使用指南
- 318浏览 收藏
-
- 科技周边 · 人工智能 | 52分钟前 | 华为AI眼镜
- 华为AI眼镜如何自定义语音指令
- 338浏览 收藏
-
- 科技周边 · 人工智能 | 1小时前 |
- Node.js开发:打造Gemini Discord机器人实战教程
- 355浏览 收藏
-
- 科技周边 · 人工智能 | 1小时前 |
- 百度AI助手如何整理年终会议要点
- 495浏览 收藏
-
- 科技周边 · 人工智能 | 1小时前 |
- Minimax视频生成用中文提示词更佳
- 213浏览 收藏
-
- 科技周边 · 人工智能 | 1小时前 | DeepSeek 工作总结
- DeepSeek工作总结怎么写?年终述职教程详解
- 420浏览 收藏
-
- 科技周边 · 人工智能 | 1小时前 |
- Mulerun歌词押韵设置方法
- 140浏览 收藏
-
- 科技周边 · 人工智能 | 1小时前 |
- 即梦AI灯光控制技巧与摄影指令详解
- 279浏览 收藏
-
- 科技周边 · 人工智能 | 2小时前 | Perplexity
- Perplexity更换邮箱方法及避坑指南
- 410浏览 收藏
-
- 科技周边 · 人工智能 | 2小时前 |
- Minimax API接入DeepSeek框架方法详解
- 131浏览 收藏
-
- 科技周边 · 人工智能 | 2小时前 |
- AI去水印技巧:智能修复与背景填充方法
- 196浏览 收藏
-
- 前端进阶之JavaScript设计模式
- 设计模式是开发人员在软件开发过程中面临一般问题时的解决方案,代表了最佳的实践。本课程的主打内容包括JS常见设计模式以及具体应用场景,打造一站式知识长龙服务,适合有JS基础的同学学习。
- 543次学习
-
- GO语言核心编程课程
- 本课程采用真实案例,全面具体可落地,从理论到实践,一步一步将GO核心编程技术、编程思想、底层实现融会贯通,使学习者贴近时代脉搏,做IT互联网时代的弄潮儿。
- 516次学习
-
- 简单聊聊mysql8与网络通信
- 如有问题加微信:Le-studyg;在课程中,我们将首先介绍MySQL8的新特性,包括性能优化、安全增强、新数据类型等,帮助学生快速熟悉MySQL8的最新功能。接着,我们将深入解析MySQL的网络通信机制,包括协议、连接管理、数据传输等,让
- 500次学习
-
- JavaScript正则表达式基础与实战
- 在任何一门编程语言中,正则表达式,都是一项重要的知识,它提供了高效的字符串匹配与捕获机制,可以极大的简化程序设计。
- 487次学习
-
- 从零制作响应式网站—Grid布局
- 本系列教程将展示从零制作一个假想的网络科技公司官网,分为导航,轮播,关于我们,成功案例,服务流程,团队介绍,数据部分,公司动态,底部信息等内容区块。网站整体采用CSSGrid布局,支持响应式,有流畅过渡和展现动画。
- 485次学习
-
- ChatExcel酷表
- ChatExcel酷表是由北京大学团队打造的Excel聊天机器人,用自然语言操控表格,简化数据处理,告别繁琐操作,提升工作效率!适用于学生、上班族及政府人员。
- 4226次使用
-
- Any绘本
- 探索Any绘本(anypicturebook.com/zh),一款开源免费的AI绘本创作工具,基于Google Gemini与Flux AI模型,让您轻松创作个性化绘本。适用于家庭、教育、创作等多种场景,零门槛,高自由度,技术透明,本地可控。
- 4584次使用
-
- 可赞AI
- 可赞AI,AI驱动的办公可视化智能工具,助您轻松实现文本与可视化元素高效转化。无论是智能文档生成、多格式文本解析,还是一键生成专业图表、脑图、知识卡片,可赞AI都能让信息处理更清晰高效。覆盖数据汇报、会议纪要、内容营销等全场景,大幅提升办公效率,降低专业门槛,是您提升工作效率的得力助手。
- 4465次使用
-
- 星月写作
- 星月写作是国内首款聚焦中文网络小说创作的AI辅助工具,解决网文作者从构思到变现的全流程痛点。AI扫榜、专属模板、全链路适配,助力新人快速上手,资深作者效率倍增。
- 6124次使用
-
- MagicLight
- MagicLight.ai是全球首款叙事驱动型AI动画视频创作平台,专注于解决从故事想法到完整动画的全流程痛点。它通过自研AI模型,保障角色、风格、场景高度一致性,让零动画经验者也能高效产出专业级叙事内容。广泛适用于独立创作者、动画工作室、教育机构及企业营销,助您轻松实现创意落地与商业化。
- 4837次使用
-
- GPT-4王者加冕!读图做题性能炸天,凭自己就能考上斯坦福
- 2023-04-25 501浏览
-
- 单块V100训练模型提速72倍!尤洋团队新成果获AAAI 2023杰出论文奖
- 2023-04-24 501浏览
-
- ChatGPT 真的会接管世界吗?
- 2023-04-13 501浏览
-
- VR的终极形态是「假眼」?Neuralink前联合创始人掏出新产品:科学之眼!
- 2023-04-30 501浏览
-
- 实现实时制造可视性优势有哪些?
- 2023-04-15 501浏览

