ACM 中国图灵大会 2024 将于 7 月 5 日举行,设华为仓颉编程语言论坛
来源:IT之家
2024-06-27 23:12:53
0浏览
收藏
本篇文章给大家分享《ACM 中国图灵大会 2024 将于 7 月 5 日举行,设华为仓颉编程语言论坛》,覆盖了科技周边的常见基础知识,其实一个语言的全部知识点一篇文章是不可能说完的,但希望通过这些问题,让读者对自己的掌握程度有一定的认识(B 数),从而弥补自己的不足,更好的掌握它。
本站 6 月 27 日消息,ACM 中国图灵大会 2024(ACM Turing Award Celebration Conference TURC 2024)将于 2024 年 7 月 5 日至 7 日在长沙举行。

大会围绕“感联智信,数创未来!”主题,由包括 ACM 图灵奖获奖者在内的国内外学术专家和教授,分享他们对尖端技术和人工智能的看法,探讨计算科学的未来。

7 月 6 日:
- [泛在智能计算操作系统分论坛](#泛在智能计算操作系统分论坛)
- [阿里云论坛 ——“智启未来:大模型驱动下的科研与教育转型”](#阿里云论坛—智启未来:大模型驱动下的科研与教育转型)
- [京东物流・具身智能高峰论坛“智慧赋能设备,创新引领物流”](#京东物流・具身智能高峰论坛智慧赋能设备,创新引领物流)
7 月 7 日:
- [华为论坛:面向全场景应用编程语言-仓颉](#华为论坛面向全场景应用编程语言仓颉)
华为刚刚在上周的 HDC 2024 上公布了仓颉编程语言,参加 ACM 中国图灵大会也是一个向专业人士推广新语言的机会。
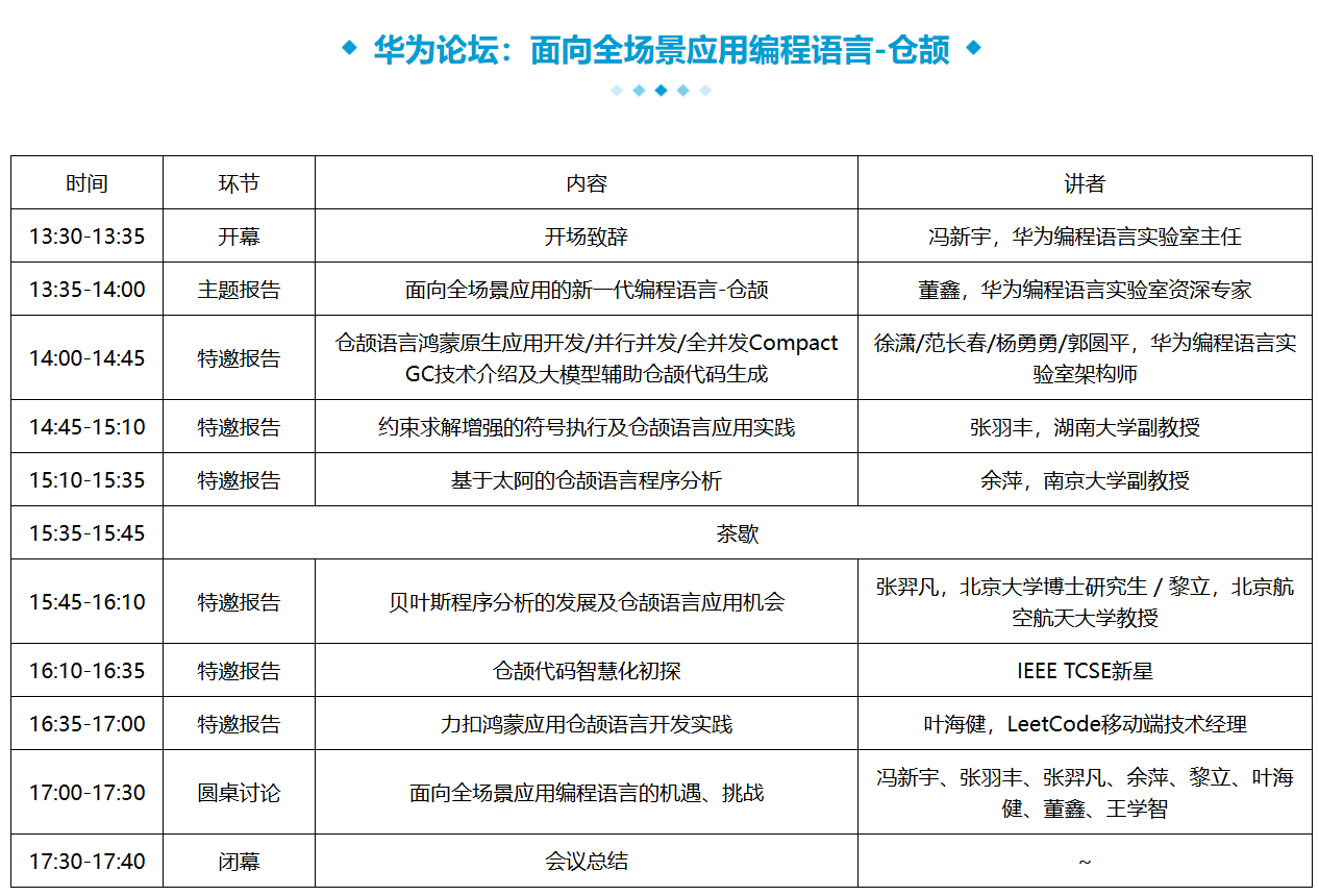
根据 ACM 官方发布的日程表,华为论坛将于 7 月 7 日 13:30 开始,华为编程语言实验室主任冯新宇、华为编程语言实验室资深专家董鑫、华为编程语言实验室架构师徐潇 / 范长春 / 杨勇勇 / 郭圆平将发表演讲。
此外,仓颉语言的合作高校也将在论坛亮相,包括湖南大学、南京大学、北京大学、北京航空航天大学。
力扣 LeetCode 移动端技术经理叶海健也将分享力扣鸿蒙应用仓颉语言开发实践,据本站此前报道,该应用已完成华为仓颉编程语言全量开发。


龚体表示:“仓颉编程语言通过现代语言特性的集成、全方位的编译优化和运行时实现、以及开箱即用的 IDE 工具链支持,为开发者打造友好开发体验和卓越程序性能。”
据介绍,仓颉编程语言是一款面向全场景智能的新一代编程语言,主打“原生智能化、天生全场景、高性能,强安全”。仓颉编程语言融入鸿蒙生态,为开发者提供良好编程体验。
华为仓颉编程语言得到了国内多家高校的支持,南京大学计算机科学与技术系冯新宇教授担任首席架构师,北京大学、天津大学、北京航空航天大学、湖南大学等高校也参与了研发。
此外,仓颉编程语言也得到了多家头部企业的支持,包括中国工商银行、中国移动、科蓝软件等。
华为 HDC 2024 开发者大会专题
以上就是《ACM 中国图灵大会 2024 将于 7 月 5 日举行,设华为仓颉编程语言论坛》的详细内容,更多关于图灵,HDC 2024,ACM,仓颉语言,仓颉编程,华为仓颉的资料请关注golang学习网公众号!
版本声明
本文转载于:IT之家 如有侵犯,请联系study_golang@163.com删除
《我的三体:第四季》动画定档 7 月 14 日,程心、云天明亮相
- 上一篇
- 《我的三体:第四季》动画定档 7 月 14 日,程心、云天明亮相
- 下一篇
- java框架性能优化中的常见误区有哪些?
查看更多
最新文章
-
- 科技周边 · 业界新闻 | 2星期前 | AI会导致失业吗
- AI不会失业?软件工程师岗位大增!
- 155浏览 收藏
-
- 科技周边 · 业界新闻 | 1个月前 | 微软 打印机
- Win11停用旧打印机驱动,多家厂商受影响
- 134浏览 收藏
-
- 科技周边 · 业界新闻 | 1个月前 |
- GPT-5.4将上线,支持百万字长文本与极限推理
- 158浏览 收藏
-
- 科技周边 · 业界新闻 | 1个月前 |
- ASML重组技术部,进军AI芯片封装市场
- 218浏览 收藏
-
- 科技周边 · 业界新闻 | 1个月前 |
- 三星S26水平锁定功能实测,手抖救星省六千云台费
- 105浏览 收藏
-
- 科技周边 · 业界新闻 | 1个月前 |
- Codex登陆Windows,多AI代理协作新体验
- 365浏览 收藏
-
- 科技周边 · 业界新闻 | 1个月前 |
- 高通布局机器人市场,CEO称两年内将迎增长高峰
- 226浏览 收藏
-
- 科技周边 · 业界新闻 | 1个月前 |
- iPhone17销量破2000万,领跑华为!
- 377浏览 收藏
-
- 科技周边 · 业界新闻 | 1个月前 |
- Google笔记变导演,NotebookLM生成动画片
- 150浏览 收藏
-
- 科技周边 · 业界新闻 | 1个月前 |
- ASML布局AI,2026年需求强劲增长
- 199浏览 收藏
查看更多
课程推荐
-
- 前端进阶之JavaScript设计模式
- 设计模式是开发人员在软件开发过程中面临一般问题时的解决方案,代表了最佳的实践。本课程的主打内容包括JS常见设计模式以及具体应用场景,打造一站式知识长龙服务,适合有JS基础的同学学习。
- 543次学习
-
- GO语言核心编程课程
- 本课程采用真实案例,全面具体可落地,从理论到实践,一步一步将GO核心编程技术、编程思想、底层实现融会贯通,使学习者贴近时代脉搏,做IT互联网时代的弄潮儿。
- 516次学习
-
- 简单聊聊mysql8与网络通信
- 如有问题加微信:Le-studyg;在课程中,我们将首先介绍MySQL8的新特性,包括性能优化、安全增强、新数据类型等,帮助学生快速熟悉MySQL8的最新功能。接着,我们将深入解析MySQL的网络通信机制,包括协议、连接管理、数据传输等,让
- 500次学习
-
- JavaScript正则表达式基础与实战
- 在任何一门编程语言中,正则表达式,都是一项重要的知识,它提供了高效的字符串匹配与捕获机制,可以极大的简化程序设计。
- 487次学习
-
- 从零制作响应式网站—Grid布局
- 本系列教程将展示从零制作一个假想的网络科技公司官网,分为导航,轮播,关于我们,成功案例,服务流程,团队介绍,数据部分,公司动态,底部信息等内容区块。网站整体采用CSSGrid布局,支持响应式,有流畅过渡和展现动画。
- 485次学习
查看更多
AI推荐
-
- ChatExcel酷表
- ChatExcel酷表是由北京大学团队打造的Excel聊天机器人,用自然语言操控表格,简化数据处理,告别繁琐操作,提升工作效率!适用于学生、上班族及政府人员。
- 4490次使用
-
- Any绘本
- 探索Any绘本(anypicturebook.com/zh),一款开源免费的AI绘本创作工具,基于Google Gemini与Flux AI模型,让您轻松创作个性化绘本。适用于家庭、教育、创作等多种场景,零门槛,高自由度,技术透明,本地可控。
- 4836次使用
-
- 可赞AI
- 可赞AI,AI驱动的办公可视化智能工具,助您轻松实现文本与可视化元素高效转化。无论是智能文档生成、多格式文本解析,还是一键生成专业图表、脑图、知识卡片,可赞AI都能让信息处理更清晰高效。覆盖数据汇报、会议纪要、内容营销等全场景,大幅提升办公效率,降低专业门槛,是您提升工作效率的得力助手。
- 4715次使用
-
- 星月写作
- 星月写作是国内首款聚焦中文网络小说创作的AI辅助工具,解决网文作者从构思到变现的全流程痛点。AI扫榜、专属模板、全链路适配,助力新人快速上手,资深作者效率倍增。
- 6541次使用
-
- MagicLight
- MagicLight.ai是全球首款叙事驱动型AI动画视频创作平台,专注于解决从故事想法到完整动画的全流程痛点。它通过自研AI模型,保障角色、风格、场景高度一致性,让零动画经验者也能高效产出专业级叙事内容。广泛适用于独立创作者、动画工作室、教育机构及企业营销,助您轻松实现创意落地与商业化。
- 5082次使用
查看更多
相关文章
-
- Nothing品牌发布首个子品牌CMF,计划年底推出智能手表和耳机
- 2023-08-05 501浏览
-
- 中国气象局探讨促进人工智能气象预报大模型构建
- 2023-08-13 501浏览
-
- 强大性能搭配时尚外观:OPPO Reno 10系列手机正式开售!
- 2023-08-12 501浏览
-
- Trek推出Electra Pronto Go电动自行车,助力全球绿色出行浪潮
- 2023-08-23 501浏览
-
- 微软灵活升级计划:Win11 8月累积更新发布
- 2023-08-09 501浏览

