整合多组学数据,华大基因团队图神经网络模型SpatialGlue登Nature子刊
怎么入门科技周边编程?需要学习哪些知识点?这是新手们刚接触编程时常见的问题;下面golang学习网就来给大家整理分享一些知识点,希望能够给初学者一些帮助。本篇文章就来介绍《整合多组学数据,华大基因团队图神经网络模型SpatialGlue登Nature子刊》,涉及到,有需要的可以收藏一下

空间转录组学与多组学数据整合
空间转录组学作为单细胞转录组学后的重大进展,使得多组学数据的整合至关重要。
SpatialGlue:具有双注意力机制的图神经网络模型
来自新加坡科技研究局(A*STAR)、华大基因和上海交通大学医学院附属仁济医院的研究团队提出了一种名为 SpatialGlue 的图神经网络模型,该模型通过双注意力机制整合多组学数据,以空间感知的方式揭示组织样本的组织学相关结构。
SpatialGlue 的优势
SpatialGlue 能够将多种数据模态与其各自的空间背景相结合。与其他方法相比,SpatialGlue 具有以下优势:
- 捕获更多的解剖细节。
- 更准确地解析空间域(如大脑皮层)。
- 识别位于不同区域的细胞类型(如脾脏巨噬细胞亚群)。
空间组学分析的强大工具
该研究凸显了多模态空间组学在分析生物复杂性方面的强大能力。
相关研究
相关研究以“Deciphering spatial domains from spatial multi-omics with SpatialGlue”为题,于 6 月 21 日发表在《Nature Methods》上。

为了充分利用空间多组学数据来构建所研究组织的连贯图像,需要对异构数据模态进行空间感知整合。由于不同模态的特征计数可能存在巨大差异和不同的统计分布,多组学数据整合面临重大挑战。当将空间信息与每个数据模态内的特征计数相结合时,这一挑战更加严峻。
目前,还没有专门为从同一组织切片获取的空间多组学设计的工具。因此,需要专门针对空间多组学数据量身定制的工具来应对整合空间多组学数据以进行下游分析的挑战。特别是,需要能够进行空间感知跨组学整合的新方法。
SpatialGlue 模型结构SpatialGlue 通过有效地将多组学模态数据与空间信息相结合,以更高的分辨率解读组织样本的空间域。SpatialGlue 是一种基于图神经网络 (GNN) 的深度学习模型。
SpatialGlue 首先使用 k 最近邻 (KNN) 算法,使用空间坐标构建空间邻居图,并使用每个组学模态的归一化表达数据构建特征邻居图。
然后,对于每个模态,GNN 编码器采用归一化表达和邻居图,通过迭代聚合邻居的表示来学习两个特定于图的表示。为了捕捉不同图的重要性,设计了一个模态内注意聚合层,以自适应地整合特定于图的表示并获得特定于模态的表示。
最后,为了保留不同模态的重要性,SpatialGlue 使用模态间注意聚合层来自适应地整合特定于模态的表示并输出最终的斑点集成表示。

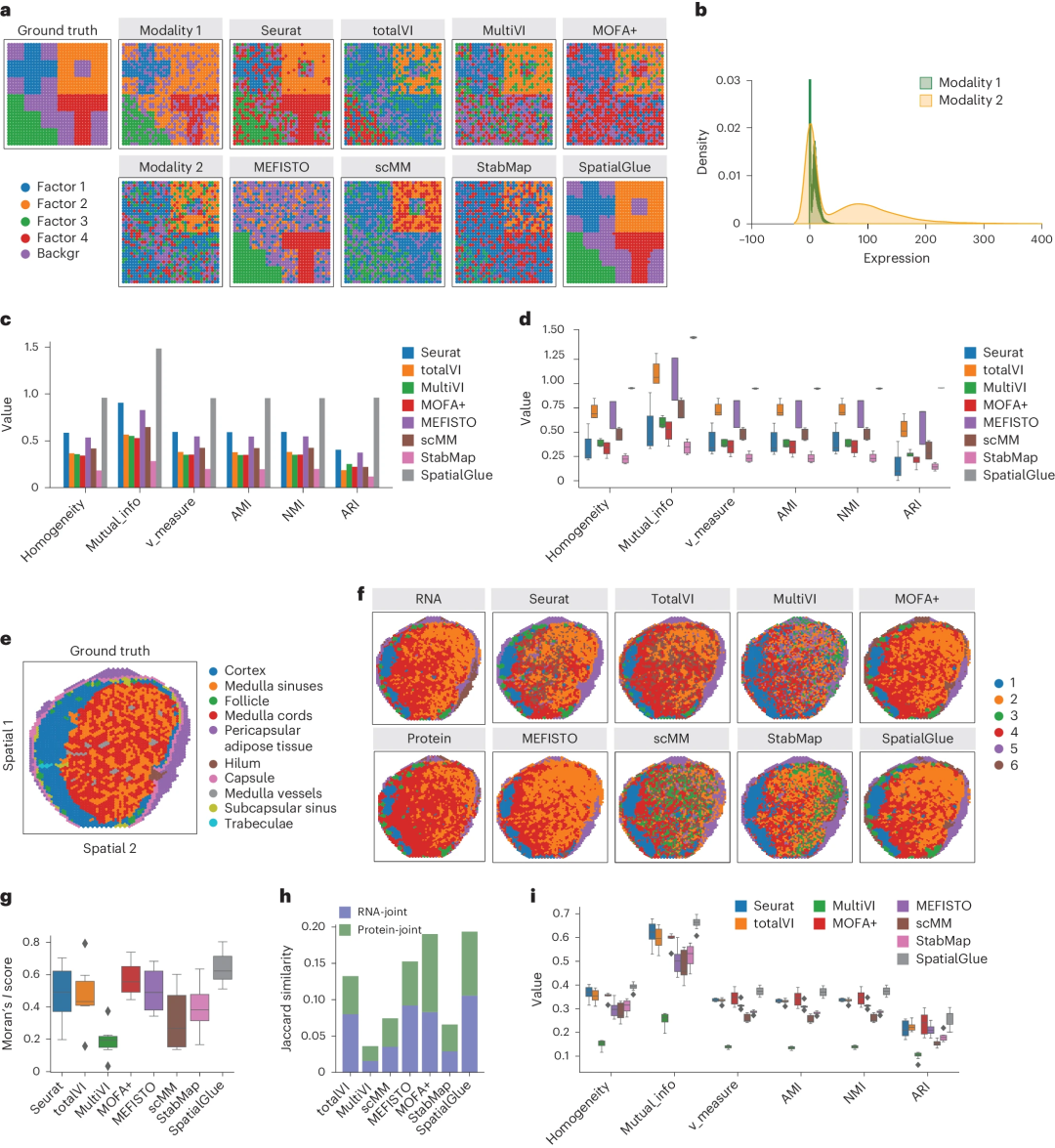
分辨率更高,捕获更多解剖细节研究人员首先在模拟和实验获取的人类淋巴结数据上测试了 SpatialGlue,并进行了基准测试。SpatialGlue 的定量性能优于其他方法,并捕获了更多的解剖细节。
通过定量基准测试表明,SpatialGlue 在 5 个模拟数据集和 12 个真实数据集上表现出优于 10 种最先进的单模态和非空间方法的性能,凸显了空间信息和跨组学整合的重要性。

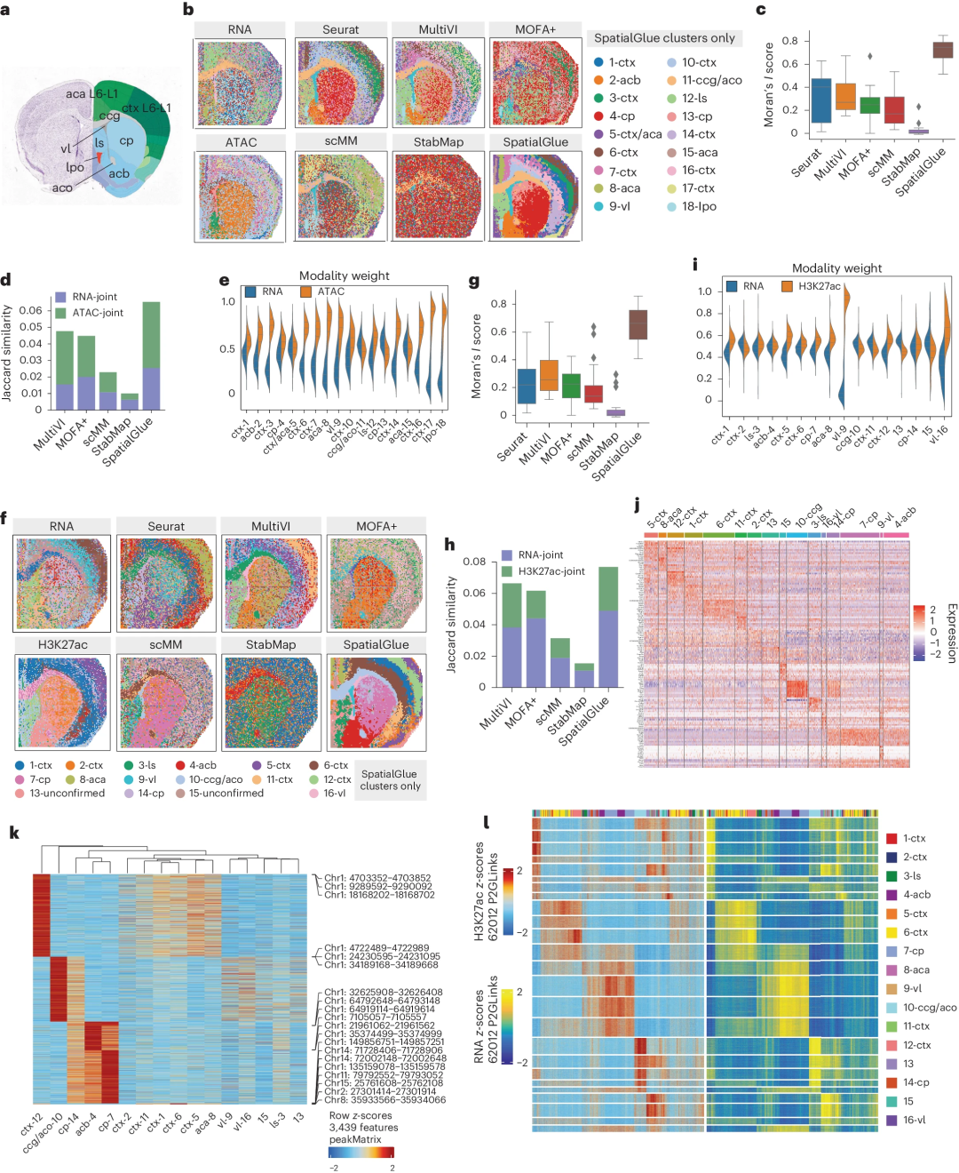
- 接下来,将 SpatialGlue 应用于小鼠大脑表观基因组转录组数据集,与原始研究相比,揭示了更精细的皮质层,这可以进一步研究更高空间分辨率的基因调控。
图示:SpatialGlue 以更高的分辨率解剖空间表观基因组转录组小鼠大脑样本。(来源:论文)
最后,进一步将 SpatialGlue 应用于 Stereo-CITE-seq 和 SPOTS 获取的数据,证明了它广泛适用于各种技术平台。研究人员测试了八种方法。总体而言,SpatialGlue 在 Jaccard 相似性方面得分最高,在 Moran's I 评分中排名第二。使用另外三个小鼠胸腺切片进一步复制了这种优异的性能。
研究人员表示:「我们相信 SpatialGlue 将成为现在和未来空间多组学数据的宝贵分析工具。SpatialGlue 还有多种可能的扩展途径。其中之一是将图像作为模态。我们计划扩展 SpatialGlue,以在模态内或模态间注意聚合层合并图像数据。我们还计划通过集成从连续组织切片获取的多组学数据来扩展 SpatialGlue 的功能。」
注:封面来自网络
好了,本文到此结束,带大家了解了《整合多组学数据,华大基因团队图神经网络模型SpatialGlue登Nature子刊》,希望本文对你有所帮助!关注golang学习网公众号,给大家分享更多科技周边知识!
Go 框架中安全日志记录和监控的最佳做法
- 上一篇
- Go 框架中安全日志记录和监控的最佳做法
- 下一篇
- Java框架与云计算服务的集成策略
-
- 科技周边 · 人工智能 | 6分钟前 |
- DeepSeek V4怎么回答价格异议_比价话术与价值塑造【议价】
- 256浏览 收藏
-
- 科技周边 · 人工智能 | 6分钟前 | Hermes Agent HermesAgent
- HermesAgent数据清洗:Pipeline集成实战指南
- 463浏览 收藏
-
- 科技周边 · 人工智能 | 13分钟前 |
- 千问如何写小说人物设定提示词_千问人物设定提示词细节【攻略】
- 387浏览 收藏
-
- 科技周边 · 人工智能 | 28分钟前 |
- Perplexity Pro值得订阅吗_对比免费版与Pro版的功能差异
- 496浏览 收藏
-
- 科技周边 · 人工智能 | 37分钟前 |
- Claude API 价格计算器及省钱攻略
- 384浏览 收藏
-
- 科技周边 · 人工智能 | 1小时前 |
- Claude官网地址怎么找?Claude官方网站定位说明
- 256浏览 收藏
-
- 科技周边 · 人工智能 | 1小时前 |
- CodeGeeX怎么写Commit信息_CodeGeeX提交规范自动生成【Git】
- 338浏览 收藏
-
- 科技周边 · 人工智能 | 9小时前 |
- 本地大模型微调入门_LoRA低显存训练指南
- 117浏览 收藏
-
- 科技周边 · 人工智能 | 9小时前 | Hermes Agent HermesAgent
- Hermes Agent是开源的吗_Hermes Agent开源协议与代码说明【开源】
- 498浏览 收藏
-
- 科技周边 · 人工智能 | 9小时前 |
- 如何在Perplexity中切换GPT-4o模型_进入Settings页面手动选择AI模型
- 438浏览 收藏
-
- 科技周边 · 人工智能 | 9小时前 | openclaw
- OpenClawAI运行慢怎么优化_OpenClawAI提升大模型响应速度技巧【技巧】
- 425浏览 收藏
-
- 科技周边 · 人工智能 | 10小时前 |
- 如何提升代码运行效率并降低功耗 利用DeepSeek Coder优化算法时间复杂度
- 254浏览 收藏
-
- 前端进阶之JavaScript设计模式
- 设计模式是开发人员在软件开发过程中面临一般问题时的解决方案,代表了最佳的实践。本课程的主打内容包括JS常见设计模式以及具体应用场景,打造一站式知识长龙服务,适合有JS基础的同学学习。
- 543次学习
-
- GO语言核心编程课程
- 本课程采用真实案例,全面具体可落地,从理论到实践,一步一步将GO核心编程技术、编程思想、底层实现融会贯通,使学习者贴近时代脉搏,做IT互联网时代的弄潮儿。
- 516次学习
-
- 简单聊聊mysql8与网络通信
- 如有问题加微信:Le-studyg;在课程中,我们将首先介绍MySQL8的新特性,包括性能优化、安全增强、新数据类型等,帮助学生快速熟悉MySQL8的最新功能。接着,我们将深入解析MySQL的网络通信机制,包括协议、连接管理、数据传输等,让
- 500次学习
-
- JavaScript正则表达式基础与实战
- 在任何一门编程语言中,正则表达式,都是一项重要的知识,它提供了高效的字符串匹配与捕获机制,可以极大的简化程序设计。
- 487次学习
-
- 从零制作响应式网站—Grid布局
- 本系列教程将展示从零制作一个假想的网络科技公司官网,分为导航,轮播,关于我们,成功案例,服务流程,团队介绍,数据部分,公司动态,底部信息等内容区块。网站整体采用CSSGrid布局,支持响应式,有流畅过渡和展现动画。
- 485次学习
-
- ChatExcel酷表
- ChatExcel酷表是由北京大学团队打造的Excel聊天机器人,用自然语言操控表格,简化数据处理,告别繁琐操作,提升工作效率!适用于学生、上班族及政府人员。
- 4472次使用
-
- Any绘本
- 探索Any绘本(anypicturebook.com/zh),一款开源免费的AI绘本创作工具,基于Google Gemini与Flux AI模型,让您轻松创作个性化绘本。适用于家庭、教育、创作等多种场景,零门槛,高自由度,技术透明,本地可控。
- 4818次使用
-
- 可赞AI
- 可赞AI,AI驱动的办公可视化智能工具,助您轻松实现文本与可视化元素高效转化。无论是智能文档生成、多格式文本解析,还是一键生成专业图表、脑图、知识卡片,可赞AI都能让信息处理更清晰高效。覆盖数据汇报、会议纪要、内容营销等全场景,大幅提升办公效率,降低专业门槛,是您提升工作效率的得力助手。
- 4702次使用
-
- 星月写作
- 星月写作是国内首款聚焦中文网络小说创作的AI辅助工具,解决网文作者从构思到变现的全流程痛点。AI扫榜、专属模板、全链路适配,助力新人快速上手,资深作者效率倍增。
- 6492次使用
-
- MagicLight
- MagicLight.ai是全球首款叙事驱动型AI动画视频创作平台,专注于解决从故事想法到完整动画的全流程痛点。它通过自研AI模型,保障角色、风格、场景高度一致性,让零动画经验者也能高效产出专业级叙事内容。广泛适用于独立创作者、动画工作室、教育机构及企业营销,助您轻松实现创意落地与商业化。
- 5067次使用
-
- GPT-4王者加冕!读图做题性能炸天,凭自己就能考上斯坦福
- 2023-04-25 501浏览
-
- 单块V100训练模型提速72倍!尤洋团队新成果获AAAI 2023杰出论文奖
- 2023-04-24 501浏览
-
- ChatGPT 真的会接管世界吗?
- 2023-04-13 501浏览
-
- VR的终极形态是「假眼」?Neuralink前联合创始人掏出新产品:科学之眼!
- 2023-04-30 501浏览
-
- 实现实时制造可视性优势有哪些?
- 2023-04-15 501浏览

