基于Transformer的新方法,可从纳米孔测序中准确预测DNA甲基化
哈喽!大家好,很高兴又见面了,我是golang学习网的一名作者,今天由我给大家带来一篇《基于Transformer的新方法,可从纳米孔测序中准确预测DNA甲基化》,本文主要会讲到等等知识点,希望大家一起学习进步,也欢迎大家关注、点赞、收藏、转发! 下面就一起来看看吧!

DNA 甲基化 在各种生物过程中起着重要作用,包括细胞分化、衰老和癌症发展。哺乳动物中最重要的甲基化是 5-甲基胞嘧啶,主要发生在 CpG 二核苷酸的背景下。
全基因组亚硫酸盐测序 等测序方法可以成功检测 5-甲基胞嘧啶 DNA 修饰。然而,它们存在读取长度短的严重缺陷,可能会引入扩增偏差。
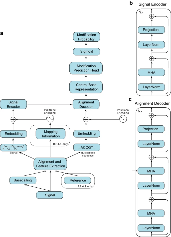
新加坡 A*STAR 的研究人员开发了一种深度学习算法 Rockfish,该算法通过使用 纳米孔测序(Oxford Nanopore Sequencing,ONT) 显著提高了读取级 5-甲基胞嘧啶检测能力。
该研究以「Rockfish: A transformer-based model for accurate 5-methylcytosine prediction from nanopore sequencing」为题,于 2024 年 7 月 3 日发布在《Nature Communications》。


研究人员使用高质量的人类和小鼠数据集训练该模型,并在多个 R9.4.1 和 R10.4.1 数据集上对其进行测试,包括:
- 内部测序的 R9.4.1 H1 胚胎干细胞 (H1ESc) 原生数据集
- R9.4.1 和 R10.4.1 新生小鼠 (C57BL/6 新生儿) 数据
- 一些公开可用的人类癌症和血液数据集
鉴于 R9.4.1 和 R10.4.1 NA12878 以及新生小鼠数据集均用于评估,研究人员指出了孔版本以区分它们。其余数据集仅使用 R9.4.1 孔版本进行测序。
对 Rockfish 模型进行了广泛的评估,并与以下工具进行了比较:
- R9.4.1 数据集的 Megalodon Remora、Megalodon Rerio 和 Nanopolish
- R10.4.1 数据集的 Remora
比较内容包括:
- 读段级预测
- 位点级预测
- 与 WGBS 的位点级相关性
- 调用覆盖度
- 执行时间
- 资源利用率
图示:Read-level 评估。(来源:论文)
在 R.9.4.1 数据集上单碱基准确率和 F1 度量值提高了最多 5 个百分点,在 R10.4.1 数据集上提高了最多 0.82 个百分点。
此外,Rockfish 与全基因组亚硫酸盐测序表现出高度相关性,需要的读取深度较低,并且在计算效率高的同时对富含 CpG 的启动子等生物学重要区域具有更高的置信度。
它在人类和小鼠样本中的优异表现凸显了其在研究不同生物体和疾病中的 5-甲基胞嘧啶甲基化方面的多功能性。最后,其适应性架构确保与新版本的孔和化学以及修饰类型兼容。

尽管如此,Rockfish 目前尚无法区分 5mC 和 5hmC 甲基化,这是由于缺乏高质量的其他类型修饰的对照数据集。模型在计算效率上仍有提升空间,未来有望通过架构和工程优化提高效率。
Rockfish 证明了从 ONT 原始信号中提取甲基化信息的能力,其小型模型在所有数据集上性能更优,运行时间更短,展示了额外数据和知识蒸馏的优势。
5mC 修饰与多种生物学现象相关,如转录调控、疾病、衰老等,因此通过单碱基分辨率的检测深入理解 DNA 甲基化的作用至关重要,可能有助于疾病的早期诊断和治疗策略选择。Rockfish 的架构使其易于扩展到检测各种类型的 DNA 和 RNA 修饰。
论文链接:https://www.nature.com/articles/s41467-024-49847-0
理论要掌握,实操不能落!以上关于《基于Transformer的新方法,可从纳米孔测序中准确预测DNA甲基化》的详细介绍,大家都掌握了吧!如果想要继续提升自己的能力,那么就来关注golang学习网公众号吧!
OpenAI超级对齐团队遗作:两个大模型博弈一番,输出更好懂了
- 上一篇
- OpenAI超级对齐团队遗作:两个大模型博弈一番,输出更好懂了
- 下一篇
- java框架在物联网可视化和仪表板中的作用?
-
- 科技周边 · 人工智能 | 3小时前 | 夸克AI 夸克AI大模型
- 夸克AI如何识别乐器?音乐知识解析
- 295浏览 收藏
-
- 科技周边 · 人工智能 | 3小时前 |
- Perplexity对比云服务价格表格制作教程
- 291浏览 收藏
-
- 科技周边 · 人工智能 | 4小时前 | Sora sora使用
- Sora生成复杂场景视频教程
- 166浏览 收藏
-
- 科技周边 · 人工智能 | 4小时前 | CanvaAI Canva可画
- Canva可画官网入口及使用教程
- 484浏览 收藏
-
- 科技周边 · 人工智能 | 4小时前 |
- 豆包AI冷知识!热点神图制作技巧
- 436浏览 收藏
-
- 科技周边 · 人工智能 | 4小时前 |
- 可灵AI制作婚礼视频,照片变浪漫请柬
- 372浏览 收藏
-
- 科技周边 · 人工智能 | 4小时前 |
- AIUI设计与网页原型进阶教程
- 420浏览 收藏
-
- 科技周边 · 人工智能 | 4小时前 | 文心一言 百度AI文心一言
- 文心一言4.5API费用及使用指南
- 468浏览 收藏
-
- 科技周边 · 人工智能 | 5小时前 |
- 硅谷银行家换豪宅,只收Anthropic股份
- 479浏览 收藏
-
- 科技周边 · 人工智能 | 5小时前 |
- DeepSeekV4微信机器人被封解决方法
- 363浏览 收藏
-
- 科技周边 · 人工智能 | 5小时前 |
- AI作词工具推荐:一键生成原创歌词
- 127浏览 收藏
-
- 科技周边 · 人工智能 | 5小时前 |
- 星火创作儿童故事技巧全解析
- 105浏览 收藏
-
- 前端进阶之JavaScript设计模式
- 设计模式是开发人员在软件开发过程中面临一般问题时的解决方案,代表了最佳的实践。本课程的主打内容包括JS常见设计模式以及具体应用场景,打造一站式知识长龙服务,适合有JS基础的同学学习。
- 543次学习
-
- GO语言核心编程课程
- 本课程采用真实案例,全面具体可落地,从理论到实践,一步一步将GO核心编程技术、编程思想、底层实现融会贯通,使学习者贴近时代脉搏,做IT互联网时代的弄潮儿。
- 516次学习
-
- 简单聊聊mysql8与网络通信
- 如有问题加微信:Le-studyg;在课程中,我们将首先介绍MySQL8的新特性,包括性能优化、安全增强、新数据类型等,帮助学生快速熟悉MySQL8的最新功能。接着,我们将深入解析MySQL的网络通信机制,包括协议、连接管理、数据传输等,让
- 500次学习
-
- JavaScript正则表达式基础与实战
- 在任何一门编程语言中,正则表达式,都是一项重要的知识,它提供了高效的字符串匹配与捕获机制,可以极大的简化程序设计。
- 487次学习
-
- 从零制作响应式网站—Grid布局
- 本系列教程将展示从零制作一个假想的网络科技公司官网,分为导航,轮播,关于我们,成功案例,服务流程,团队介绍,数据部分,公司动态,底部信息等内容区块。网站整体采用CSSGrid布局,支持响应式,有流畅过渡和展现动画。
- 485次学习
-
- ChatExcel酷表
- ChatExcel酷表是由北京大学团队打造的Excel聊天机器人,用自然语言操控表格,简化数据处理,告别繁琐操作,提升工作效率!适用于学生、上班族及政府人员。
- 4480次使用
-
- Any绘本
- 探索Any绘本(anypicturebook.com/zh),一款开源免费的AI绘本创作工具,基于Google Gemini与Flux AI模型,让您轻松创作个性化绘本。适用于家庭、教育、创作等多种场景,零门槛,高自由度,技术透明,本地可控。
- 4822次使用
-
- 可赞AI
- 可赞AI,AI驱动的办公可视化智能工具,助您轻松实现文本与可视化元素高效转化。无论是智能文档生成、多格式文本解析,还是一键生成专业图表、脑图、知识卡片,可赞AI都能让信息处理更清晰高效。覆盖数据汇报、会议纪要、内容营销等全场景,大幅提升办公效率,降低专业门槛,是您提升工作效率的得力助手。
- 4706次使用
-
- 星月写作
- 星月写作是国内首款聚焦中文网络小说创作的AI辅助工具,解决网文作者从构思到变现的全流程痛点。AI扫榜、专属模板、全链路适配,助力新人快速上手,资深作者效率倍增。
- 6498次使用
-
- MagicLight
- MagicLight.ai是全球首款叙事驱动型AI动画视频创作平台,专注于解决从故事想法到完整动画的全流程痛点。它通过自研AI模型,保障角色、风格、场景高度一致性,让零动画经验者也能高效产出专业级叙事内容。广泛适用于独立创作者、动画工作室、教育机构及企业营销,助您轻松实现创意落地与商业化。
- 5076次使用
-
- GPT-4王者加冕!读图做题性能炸天,凭自己就能考上斯坦福
- 2023-04-25 501浏览
-
- 单块V100训练模型提速72倍!尤洋团队新成果获AAAI 2023杰出论文奖
- 2023-04-24 501浏览
-
- ChatGPT 真的会接管世界吗?
- 2023-04-13 501浏览
-
- VR的终极形态是「假眼」?Neuralink前联合创始人掏出新产品:科学之眼!
- 2023-04-30 501浏览
-
- 实现实时制造可视性优势有哪些?
- 2023-04-15 501浏览

