AI在用 | 爆改工位文案,大模型也疯狂
怎么入门科技周边编程?需要学习哪些知识点?这是新手们刚接触编程时常见的问题;下面golang学习网就来给大家整理分享一些知识点,希望能够给初学者一些帮助。本篇文章就来介绍《AI在用 | 爆改工位文案,大模型也疯狂》,涉及到,有需要的可以收藏一下
工牌也能疯。
喜欢各种爆改的年轻人,最近又开辟了「工位精装修」新赛道。
作为打工人每天停留最长甚至是「唯二」停留的地方,爆改可以提供「情绪价值。」
除了置办各种潮玩和手办,爆改工位文案也成了新热点。
赵钱孙李、周吴郑王、都能将姓氏融入谐音梗,打造充满「疯感」的自我介绍。
不是你死就是我「王」,吓唬谁呢!

我真的会「谢」……

加班加到半「叶」?「李」行你上啊!
还真对得上。


技高一筹的文案更是融大 IP 于无形!
「崔啊崔啊」「我的骄傲放纵」……
一看就知道是连苏运莹的歌迷,大火的《野子》都在梗中了。

没有《甄嬛传》的爆改文化,是不完整的!

近期流行的「牛马」、「确诊」梗,也是不能落下的!



这类充满疯感的文案均有套路可循:
1. 把自己的姓氏嵌入进去,没一个人希望自己的姓氏缺席;
2、融入网络流行梗、大 IP ,更容易引发共鸣;
3、讽刺、自嘲的基调让文案看起疯癫、好笑;
4、 配上一张治愈或搞笑图片,升华一下。

用 AI 制作起来,分分钟搞定。
用到的工具:Claude 3.5 sonnet 、Kimi 主要负责文案部分;DALL-E-3 、快手可图负责图片。
-1-
文案生成
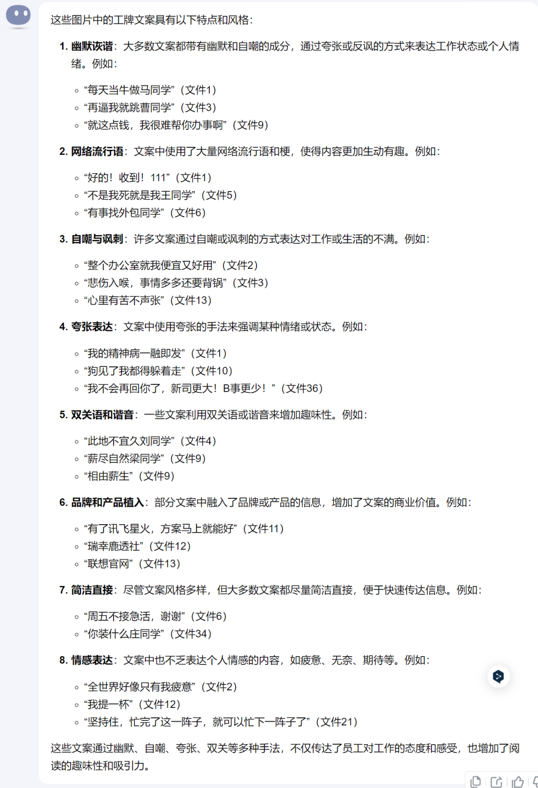
首先,让 Kimi 分析一下这些文案的风格和特点。
不得不说,超长上下文用起来真的很爽,我们一次性将几十张文案图片扔给 Kimi 去分析。
如果换做 Claude 3.5 sonnet,得分三次喂入,比较麻烦。
Kimi 分析能力杠杠滴:网络流行语和特定梗、自嘲讽刺、基于姓氏的谐音梗,都有概括到。
然后,让 Kimi 仿写,输入要求:
按照以上的风格特点,仿写 10 个同样风格的工位文案。
没想到, Kimi 给到的文案,居然完全不能让人满意。
所以,我们又将 Kimi 总结出来的内容,直接扔给了 Claude 3.5 Sonnet 。
它生成的文案,明显更符合我们想要的风格。

不过,方案里面缺少谐音梗的,我们提示 Claude 3.5 sonnet 再给一些这方面的文案。
姓氏谐音梗还不够丰富,让大模型再多来些:

无论哪种方案,大模型都给了一堆选择,虽非个个合适,也有少数几个有意思的。
我们选了 8 个,为接下来的配图做准备。
-2-
生产配图
AI 生图工具很多,我们这里首先考虑 DALL-E-3,因为,可以和 Claude 3.5 sonnet 生成的提示语打配合。
快手可图可以作为备胎:谁的图做得好,就用谁的。
首先,给 Claude 3.5 sonnet 输入下面要求,让他生成梗图的提示语:
「别叫我打工人,叫我007号特工」为这句文案生成一张梗图,给出可能的提示语。

将提示语给到 DALL-E-3,我们得到了对应的梗图。

为了让界面更简洁好看,我们可以使用微信公众号编辑器或者秀米进行排版,将文字和配图一一对应。


▶
以下是所有成品展示环节:


每天都在'杨'眉吐气
提示词:杨梅大笑

别问我在'赵'什么,在找工作的意义
提示词:疲惫的打工人寻找北极星

加班使我快乐,快乐使我加班



以后我们会带来更多 AI 大模型、AI 应用的一手评测,也欢迎大家进群交流。

终于介绍完啦!小伙伴们,这篇关于《AI在用 | 爆改工位文案,大模型也疯狂》的介绍应该让你收获多多了吧!欢迎大家收藏或分享给更多需要学习的朋友吧~golang学习网公众号也会发布科技周边相关知识,快来关注吧!
golang的框架如何支持代码重用?
- 上一篇
- golang的框架如何支持代码重用?
- 下一篇
- AI在用 | 爆改工位文案,大模型也疯狂
-
- 科技周边 · 人工智能 | 2分钟前 |
- 文心一言是免费使用的吗 文心一言收费标准与会员功能详解
- 497浏览 收藏
-
- 科技周边 · 人工智能 | 5分钟前 |
- 豆包AI怎么用提示词生成短视频脚本_豆包AI脚本提示词编写【教程】
- 396浏览 收藏
-
- 科技周边 · 人工智能 | 6分钟前 |
- Hermes Agent的知识库集成方法 如何连接外部知识库到Hermes Agent
- 350浏览 收藏
-
- 科技周边 · 人工智能 | 12分钟前 | CodeGeeX
- CodeGeeX快速使用预训练的AI模型【AI应用】
- 122浏览 收藏
-
- 科技周边 · 人工智能 | 14分钟前 |
- 如何在 WorkBuddy 中导入自定义的 API Key?
- 426浏览 收藏
-
- 科技周边 · 人工智能 | 18分钟前 | ChatGPT
- 本地部署大模型需要多少钱_显卡选购与电费成本核算
- 257浏览 收藏
-
- 科技周边 · 人工智能 | 20分钟前 |
- 即梦AI监控视角运镜怎么拍_即梦AI监控探头式固定运镜
- 375浏览 收藏
-
- 科技周边 · 人工智能 | 42分钟前 | CanvaAI Canva可画
- Canva可画魔法抓取功能_一键提取设计配色与字体
- 313浏览 收藏
-
- 科技周边 · 人工智能 | 57分钟前 |
- 豆包AI如何导入自定义词典 豆包AI专业术语库扩充方法
- 480浏览 收藏
-
- 科技周边 · 人工智能 | 1小时前 | Hermes Agent HermesAgent
- Hermes Agent怎么备份配置_Hermes Agent配置文件备份还原指南【备份】
- 368浏览 收藏
-
- 科技周边 · 人工智能 | 1小时前 |
- WorkBuddy 接入 DeepSeek-V3 模型的详细配置步骤
- 174浏览 收藏
-
- 前端进阶之JavaScript设计模式
- 设计模式是开发人员在软件开发过程中面临一般问题时的解决方案,代表了最佳的实践。本课程的主打内容包括JS常见设计模式以及具体应用场景,打造一站式知识长龙服务,适合有JS基础的同学学习。
- 543次学习
-
- GO语言核心编程课程
- 本课程采用真实案例,全面具体可落地,从理论到实践,一步一步将GO核心编程技术、编程思想、底层实现融会贯通,使学习者贴近时代脉搏,做IT互联网时代的弄潮儿。
- 516次学习
-
- 简单聊聊mysql8与网络通信
- 如有问题加微信:Le-studyg;在课程中,我们将首先介绍MySQL8的新特性,包括性能优化、安全增强、新数据类型等,帮助学生快速熟悉MySQL8的最新功能。接着,我们将深入解析MySQL的网络通信机制,包括协议、连接管理、数据传输等,让
- 500次学习
-
- JavaScript正则表达式基础与实战
- 在任何一门编程语言中,正则表达式,都是一项重要的知识,它提供了高效的字符串匹配与捕获机制,可以极大的简化程序设计。
- 487次学习
-
- 从零制作响应式网站—Grid布局
- 本系列教程将展示从零制作一个假想的网络科技公司官网,分为导航,轮播,关于我们,成功案例,服务流程,团队介绍,数据部分,公司动态,底部信息等内容区块。网站整体采用CSSGrid布局,支持响应式,有流畅过渡和展现动画。
- 485次学习
-
- ChatExcel酷表
- ChatExcel酷表是由北京大学团队打造的Excel聊天机器人,用自然语言操控表格,简化数据处理,告别繁琐操作,提升工作效率!适用于学生、上班族及政府人员。
- 4450次使用
-
- Any绘本
- 探索Any绘本(anypicturebook.com/zh),一款开源免费的AI绘本创作工具,基于Google Gemini与Flux AI模型,让您轻松创作个性化绘本。适用于家庭、教育、创作等多种场景,零门槛,高自由度,技术透明,本地可控。
- 4802次使用
-
- 可赞AI
- 可赞AI,AI驱动的办公可视化智能工具,助您轻松实现文本与可视化元素高效转化。无论是智能文档生成、多格式文本解析,还是一键生成专业图表、脑图、知识卡片,可赞AI都能让信息处理更清晰高效。覆盖数据汇报、会议纪要、内容营销等全场景,大幅提升办公效率,降低专业门槛,是您提升工作效率的得力助手。
- 4683次使用
-
- 星月写作
- 星月写作是国内首款聚焦中文网络小说创作的AI辅助工具,解决网文作者从构思到变现的全流程痛点。AI扫榜、专属模板、全链路适配,助力新人快速上手,资深作者效率倍增。
- 6472次使用
-
- MagicLight
- MagicLight.ai是全球首款叙事驱动型AI动画视频创作平台,专注于解决从故事想法到完整动画的全流程痛点。它通过自研AI模型,保障角色、风格、场景高度一致性,让零动画经验者也能高效产出专业级叙事内容。广泛适用于独立创作者、动画工作室、教育机构及企业营销,助您轻松实现创意落地与商业化。
- 5055次使用
-
- GPT-4王者加冕!读图做题性能炸天,凭自己就能考上斯坦福
- 2023-04-25 501浏览
-
- 单块V100训练模型提速72倍!尤洋团队新成果获AAAI 2023杰出论文奖
- 2023-04-24 501浏览
-
- ChatGPT 真的会接管世界吗?
- 2023-04-13 501浏览
-
- VR的终极形态是「假眼」?Neuralink前联合创始人掏出新产品:科学之眼!
- 2023-04-30 501浏览
-
- 实现实时制造可视性优势有哪些?
- 2023-04-15 501浏览

