通过 Druid 项目掌握数据库连接
来源:dev.to
2024-08-14 20:45:29
0浏览
收藏
今天golang学习网给大家带来了《通过 Druid 项目掌握数据库连接》,其中涉及到的知识点包括等等,无论你是小白还是老手,都适合看一看哦~有好的建议也欢迎大家在评论留言,若是看完有所收获,也希望大家能多多点赞支持呀!一起加油学习~
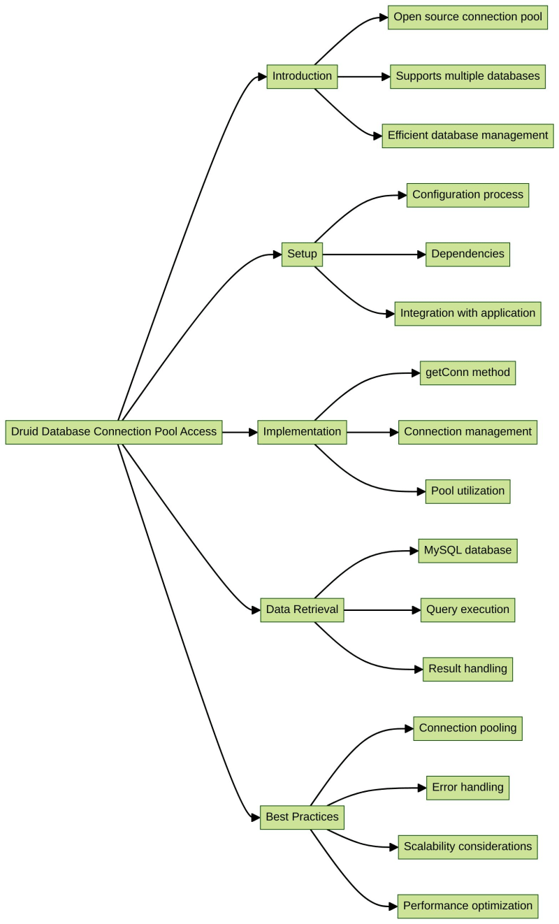
对于许多开发人员来说,应对数据库管理的复杂性可能是一项艰巨的任务,但有了正确的工具和知识,它可以成为一个无缝的过程。 LabEx 的 Druid 数据库连接池访问项目旨在让您具备使用强大的 Druid 连接池有效管理数据库连接所需的技能。

Druid 是一个开源的数据库连接池,支持多种数据库类型,包括 MySQL、PostgreSQL、Oracle 等。在此项目中,您将学习如何设置 Druid 连接池并利用它从 MySQL 数据库检索数据。在本课程结束时,您将能够配置和使用 Druid 连接池,以及应用在 Java Web 应用程序中管理数据库连接的最佳实践。
设置Druid连接池
这个项目的第一步是学习如何设置Druid连接池。您将探索配置过程,包括必要的依赖项和配置,以确保与您的应用程序无缝集成。这些基础知识将使您对 Druid 连接池及其功能有深入的了解。
实现 getConn() 方法
本项目的关键任务之一是实现 getConn() 方法,该方法负责从 Druid 连接池返回一个数据库连接。您将深入研究实现细节,了解如何有效地管理和检索池中的连接,确保高效可靠的数据库交互。
从 MySQL 数据库检索数据
设置好 Druid 连接池并实现 getConn() 方法后,您将学习如何利用连接池从 MySQL 数据库检索数据。这次实践经验将展示 Druid 连接池的实际应用,让您将新学到的知识应用到现实场景中。
管理数据库连接的最佳实践
在整个项目中,您还将探索在 Java Web 应用程序中管理数据库连接的最佳实践。这包括连接池、连接管理和错误处理等主题,确保您的应用程序在设计时考虑到可扩展性、可靠性和性能。
通过完成Druid数据库连接池访问项目,您将全面了解Druid连接池及其在优化数据库连接方面的作用。这些知识将使您能够构建更强大、更高效的 Java Web 应用程序,最终提高您的整体开发技能。
LabEx 的优势:实践学习和人工智能支持
LabEx 是一个独特的编程学习平台,提供身临其境的在线体验。每门课程都配有专门的 Playground 环境,让学习者可以立即将新学到的知识付诸实践。这种实践方法对初学者特别有益,因为它强化了分步教程中涵盖的概念。
LabEx 的突出特点之一是它对自动验证的承诺。随着学习者学习教程的进展,他们的工作会被自动评估,并提供有关他们学习成果的即时反馈。这种即时验证有助于巩固对材料的理解,并确保学习者走在正确的轨道上。
此外,LabEx 还提供人工智能学习助手,为学习者的整个学习过程提供支持。这款智能工具提供代码纠错、概念解释和个性化指导,帮助学习者克服挑战并加深对主题的理解。有人工智能助手在身边,学习者可以对自己在编程学习中取得成功和出色的能力充满信心。
想了解更多吗?
- ? 探索 20 多种技能树
- ? 练习数百个编程项目
- ? 加入我们的 Discord 或发推文@WeAreLabEx
以上就是本文的全部内容了,是否有顺利帮助你解决问题?若是能给你带来学习上的帮助,请大家多多支持golang学习网!更多关于文章的相关知识,也可关注golang学习网公众号。
版本声明
本文转载于:dev.to 如有侵犯,请联系study_golang@163.com删除
极氪007首发新电池,充电速度全球最快?
- 上一篇
- 极氪007首发新电池,充电速度全球最快?
- 下一篇
- 如何创建自定义异常并正确抛出?
查看更多
最新文章
-
- 文章 · java教程 | 3小时前 |
- ServiceLoader实现插件化开发详解
- 447浏览 收藏
-
- 文章 · java教程 | 3小时前 |
- Javaswitch用法详解与示例
- 322浏览 收藏
-
- 文章 · java教程 | 3小时前 |
- AQS共享模式:CountDownLatch与Semaphore对比解析
- 411浏览 收藏
-
- 文章 · java教程 | 3小时前 |
- Java截取字符串到指定单词末尾方法
- 483浏览 收藏
-
- 文章 · java教程 | 3小时前 |
- Java方法绑定解析:静态与动态绑定详解
- 239浏览 收藏
-
- 文章 · java教程 | 4小时前 |
- Java简单邮件发送实现教程
- 391浏览 收藏
-
- 文章 · java教程 | 4小时前 |
- HashSet原理:基于HashMap实现高效去重
- 424浏览 收藏
-
- 文章 · java教程 | 4小时前 |
- Javaint转byte和short精度丢失解析
- 409浏览 收藏
-
- 文章 · java教程 | 4小时前 |
- Java搭建短链接服务教程
- 234浏览 收藏
-
- 文章 · java教程 | 4小时前 |
- HashedWheelTimer高效管理百万心跳任务
- 161浏览 收藏
-
- 文章 · java教程 | 5小时前 |
- Java集合批量添加技巧详解
- 425浏览 收藏
-
- 文章 · java教程 | 5小时前 |
- Java二维数组实现坐标系与表格方法
- 119浏览 收藏
查看更多
课程推荐
-
- 前端进阶之JavaScript设计模式
- 设计模式是开发人员在软件开发过程中面临一般问题时的解决方案,代表了最佳的实践。本课程的主打内容包括JS常见设计模式以及具体应用场景,打造一站式知识长龙服务,适合有JS基础的同学学习。
- 543次学习
-
- GO语言核心编程课程
- 本课程采用真实案例,全面具体可落地,从理论到实践,一步一步将GO核心编程技术、编程思想、底层实现融会贯通,使学习者贴近时代脉搏,做IT互联网时代的弄潮儿。
- 516次学习
-
- 简单聊聊mysql8与网络通信
- 如有问题加微信:Le-studyg;在课程中,我们将首先介绍MySQL8的新特性,包括性能优化、安全增强、新数据类型等,帮助学生快速熟悉MySQL8的最新功能。接着,我们将深入解析MySQL的网络通信机制,包括协议、连接管理、数据传输等,让
- 500次学习
-
- JavaScript正则表达式基础与实战
- 在任何一门编程语言中,正则表达式,都是一项重要的知识,它提供了高效的字符串匹配与捕获机制,可以极大的简化程序设计。
- 487次学习
-
- 从零制作响应式网站—Grid布局
- 本系列教程将展示从零制作一个假想的网络科技公司官网,分为导航,轮播,关于我们,成功案例,服务流程,团队介绍,数据部分,公司动态,底部信息等内容区块。网站整体采用CSSGrid布局,支持响应式,有流畅过渡和展现动画。
- 485次学习
查看更多
AI推荐
-
- ChatExcel酷表
- ChatExcel酷表是由北京大学团队打造的Excel聊天机器人,用自然语言操控表格,简化数据处理,告别繁琐操作,提升工作效率!适用于学生、上班族及政府人员。
- 4501次使用
-
- Any绘本
- 探索Any绘本(anypicturebook.com/zh),一款开源免费的AI绘本创作工具,基于Google Gemini与Flux AI模型,让您轻松创作个性化绘本。适用于家庭、教育、创作等多种场景,零门槛,高自由度,技术透明,本地可控。
- 4852次使用
-
- 可赞AI
- 可赞AI,AI驱动的办公可视化智能工具,助您轻松实现文本与可视化元素高效转化。无论是智能文档生成、多格式文本解析,还是一键生成专业图表、脑图、知识卡片,可赞AI都能让信息处理更清晰高效。覆盖数据汇报、会议纪要、内容营销等全场景,大幅提升办公效率,降低专业门槛,是您提升工作效率的得力助手。
- 4728次使用
-
- 星月写作
- 星月写作是国内首款聚焦中文网络小说创作的AI辅助工具,解决网文作者从构思到变现的全流程痛点。AI扫榜、专属模板、全链路适配,助力新人快速上手,资深作者效率倍增。
- 6569次使用
-
- MagicLight
- MagicLight.ai是全球首款叙事驱动型AI动画视频创作平台,专注于解决从故事想法到完整动画的全流程痛点。它通过自研AI模型,保障角色、风格、场景高度一致性,让零动画经验者也能高效产出专业级叙事内容。广泛适用于独立创作者、动画工作室、教育机构及企业营销,助您轻松实现创意落地与商业化。
- 5093次使用
查看更多
相关文章
-
- 提升Java功能开发效率的有力工具:微服务架构
- 2023-10-06 501浏览
-
- 掌握Java海康SDK二次开发的必备技巧
- 2023-10-01 501浏览
-
- 如何使用java实现桶排序算法
- 2023-10-03 501浏览
-
- Java开发实战经验:如何优化开发逻辑
- 2023-10-31 501浏览
-
- 如何使用Java中的Math.max()方法比较两个数的大小?
- 2023-11-18 501浏览

