推荐项目:使用Guava Monitor实现线程通信
怎么入门文章编程?需要学习哪些知识点?这是新手们刚接触编程时常见的问题;下面golang学习网就来给大家整理分享一些知识点,希望能够给初学者一些帮助。本篇文章就来介绍《推荐项目:使用Guava Monitor实现线程通信》,涉及到,有需要的可以收藏一下
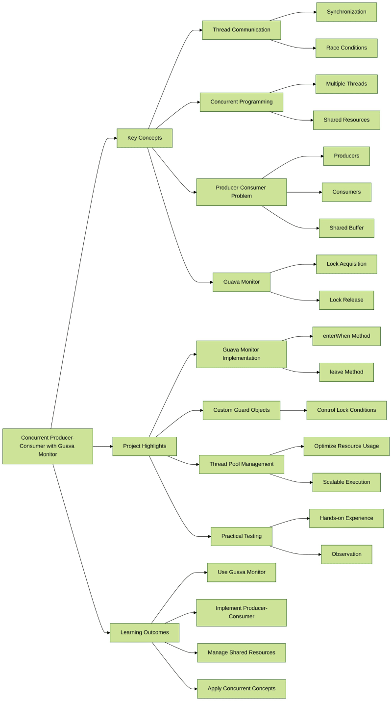
LabEx 上的使用 Guava Monitor 实现线程通信项目为开发人员提供了学习如何在并发编程环境中有效管理线程通信的绝佳机会。通过探索经典的生产者-消费者问题,该项目提供了一种实用且引人入胜的方法来理解线程同步和资源管理的复杂性。

使用 Guava Monitor 深入了解并发编程
在这个项目中,您将深入研究并发编程的世界,使用 Google Guava 的 Monitor 类作为线程通信的主要工具。生产者-消费者场景是一个引人注目的用例,其中多个生产者线程将数据添加到共享缓冲区,并且多个消费者线程使用该数据。通过掌握本项目中介绍的技术,您将获得管理共享资源和避免竞争条件的宝贵见解,这是在并发编程环境中工作的任何开发人员的基本技能。
项目的主要亮点
Guava Monitor 实现:了解如何利用 Google Guava 中的 Monitor 类来实现生产者和消费者逻辑,学习使用 Monitor.enterWhen() 和 Monitor 获取和释放锁的复杂性.leave() 方法。
自定义 Guard 对象:探索创建自定义 Guard 对象来控制获取锁的条件的概念,确保生产者和消费者线程高效运行且不会发生冲突。
线程池管理:了解如何使用线程池来管理生产者和消费者线程,优化资源利用率并确保可扩展的并发执行。
实际测试和观察:通过实现和观察生产者-消费者程序来测试您新学到的知识,获得应用并发编程概念的实践经验。
通过完成这个使用 Guava Monitor 实现线程通信项目,您将能够:
- 有效使用Google Guava的Monitor类进行线程通信
- 在并发环境中实现生产者-消费者问题
- 管理共享资源并避免竞争条件
- 使用线程池并在实际场景中应用并发编程概念
不要错过这个增强并发编程技能并深入了解线程通信的迷人世界的机会。立即注册 LabEx 上的“使用 Guava Monitor 实现线程通信”项目!
LabEx:动手编程游乐场和指导学习
LabEx 是一个独特的编程学习平台,为实践和实验提供沉浸式在线环境。 LabEx 上的每门课程都配有专用的 Playground 环境,允许学习者应用他们学到的概念并实时查看结果。
LabEx 的突出特点之一是它的分步教程,特别适合初学者。教程中的每个步骤都附有自动验证,为学习者提供有关其进度和理解的即时反馈。此外,LabEx 还配备人工智能学习助手,提供代码修正和概念解释服务,确保学习者在整个学习过程中获得所需的支持。
通过结合交互式 Playgrounds、结构化教程和人工智能驱动的帮助的力量,LabEx 为所有技能水平的程序员创造了全面且引人入胜的学习体验。无论您是想要打下坚实基础的新手,还是想要扩展技能的经验丰富的开发人员,LabEx 都提供了一个独特且有效的平台来增强您的编码能力。
想了解更多吗?
- ? 探索 20 多种技能树
- ? 练习数百个编程项目
- ? 加入我们的 Discord 或发推文@WeAreLabEx
今天带大家了解了的相关知识,希望对你有所帮助;关于文章的技术知识我们会一点点深入介绍,欢迎大家关注golang学习网公众号,一起学习编程~
Java函数中内存使用监测和分析的工具
- 上一篇
- Java函数中内存使用监测和分析的工具
- 下一篇
- 如何将 Go 函数扩展到 PHP 中?
-
- 文章 · java教程 | 17分钟前 |
- Java虚拟机编译优化配置详解
- 454浏览 收藏
-
- 文章 · java教程 | 19分钟前 |
- Java中Thread.interrupted()用法详解
- 470浏览 收藏
-
- 文章 · java教程 | 31分钟前 |
- 重写toString方法输出JSON格式日志
- 481浏览 收藏
-
- 文章 · java教程 | 1小时前 |
- Java连接Redis方法:Jedis使用教程
- 123浏览 收藏
-
- 文章 · java教程 | 1小时前 |
- JavaStream去重技巧:distinct与equals使用方法
- 295浏览 收藏
-
- 文章 · java教程 | 1小时前 |
- Java字符串空格处理方法详解
- 141浏览 收藏
-
- 文章 · java教程 | 1小时前 |
- InheritableThreadLocal父子线程数据传递详解
- 476浏览 收藏
-
- 文章 · java教程 | 2小时前 |
- Java16Record简化构造校验方法
- 183浏览 收藏
-
- 文章 · java教程 | 2小时前 |
- 方法区与永久代区别解析
- 474浏览 收藏
-
- 文章 · java教程 | 2小时前 |
- Java多态提升代码扩展性解析
- 219浏览 收藏
-
- 文章 · java教程 | 2小时前 |
- Java如何用equalsIgnoreCase比对用户名
- 241浏览 收藏
-
- 文章 · java教程 | 2小时前 |
- Java空指针异常解决方案
- 394浏览 收藏
-
- 前端进阶之JavaScript设计模式
- 设计模式是开发人员在软件开发过程中面临一般问题时的解决方案,代表了最佳的实践。本课程的主打内容包括JS常见设计模式以及具体应用场景,打造一站式知识长龙服务,适合有JS基础的同学学习。
- 543次学习
-
- GO语言核心编程课程
- 本课程采用真实案例,全面具体可落地,从理论到实践,一步一步将GO核心编程技术、编程思想、底层实现融会贯通,使学习者贴近时代脉搏,做IT互联网时代的弄潮儿。
- 516次学习
-
- 简单聊聊mysql8与网络通信
- 如有问题加微信:Le-studyg;在课程中,我们将首先介绍MySQL8的新特性,包括性能优化、安全增强、新数据类型等,帮助学生快速熟悉MySQL8的最新功能。接着,我们将深入解析MySQL的网络通信机制,包括协议、连接管理、数据传输等,让
- 500次学习
-
- JavaScript正则表达式基础与实战
- 在任何一门编程语言中,正则表达式,都是一项重要的知识,它提供了高效的字符串匹配与捕获机制,可以极大的简化程序设计。
- 487次学习
-
- 从零制作响应式网站—Grid布局
- 本系列教程将展示从零制作一个假想的网络科技公司官网,分为导航,轮播,关于我们,成功案例,服务流程,团队介绍,数据部分,公司动态,底部信息等内容区块。网站整体采用CSSGrid布局,支持响应式,有流畅过渡和展现动画。
- 485次学习
-
- ChatExcel酷表
- ChatExcel酷表是由北京大学团队打造的Excel聊天机器人,用自然语言操控表格,简化数据处理,告别繁琐操作,提升工作效率!适用于学生、上班族及政府人员。
- 4474次使用
-
- Any绘本
- 探索Any绘本(anypicturebook.com/zh),一款开源免费的AI绘本创作工具,基于Google Gemini与Flux AI模型,让您轻松创作个性化绘本。适用于家庭、教育、创作等多种场景,零门槛,高自由度,技术透明,本地可控。
- 4819次使用
-
- 可赞AI
- 可赞AI,AI驱动的办公可视化智能工具,助您轻松实现文本与可视化元素高效转化。无论是智能文档生成、多格式文本解析,还是一键生成专业图表、脑图、知识卡片,可赞AI都能让信息处理更清晰高效。覆盖数据汇报、会议纪要、内容营销等全场景,大幅提升办公效率,降低专业门槛,是您提升工作效率的得力助手。
- 4703次使用
-
- 星月写作
- 星月写作是国内首款聚焦中文网络小说创作的AI辅助工具,解决网文作者从构思到变现的全流程痛点。AI扫榜、专属模板、全链路适配,助力新人快速上手,资深作者效率倍增。
- 6493次使用
-
- MagicLight
- MagicLight.ai是全球首款叙事驱动型AI动画视频创作平台,专注于解决从故事想法到完整动画的全流程痛点。它通过自研AI模型,保障角色、风格、场景高度一致性,让零动画经验者也能高效产出专业级叙事内容。广泛适用于独立创作者、动画工作室、教育机构及企业营销,助您轻松实现创意落地与商业化。
- 5069次使用
-
- 提升Java功能开发效率的有力工具:微服务架构
- 2023-10-06 501浏览
-
- 掌握Java海康SDK二次开发的必备技巧
- 2023-10-01 501浏览
-
- 如何使用java实现桶排序算法
- 2023-10-03 501浏览
-
- Java开发实战经验:如何优化开发逻辑
- 2023-10-31 501浏览
-
- 如何使用Java中的Math.max()方法比较两个数的大小?
- 2023-11-18 501浏览

