通过高级 Python 掌握课程提升您的 Python 掌握程度
最近发现不少小伙伴都对文章很感兴趣,所以今天继续给大家介绍文章相关的知识,本文《通过高级 Python 掌握课程提升您的 Python 掌握程度》主要内容涉及到等等知识点,希望能帮到你!当然如果阅读本文时存在不同想法,可以在评论中表达,但是请勿使用过激的措辞~
你准备好将你的 Python 技能提升到一个新的水平了吗? LabEx 提供的高级 Python 掌握课程就是您的最佳选择。这个综合性课程旨在帮助您深入研究 Python 的中级应用程序,扩展您的基础知识之外的知识。

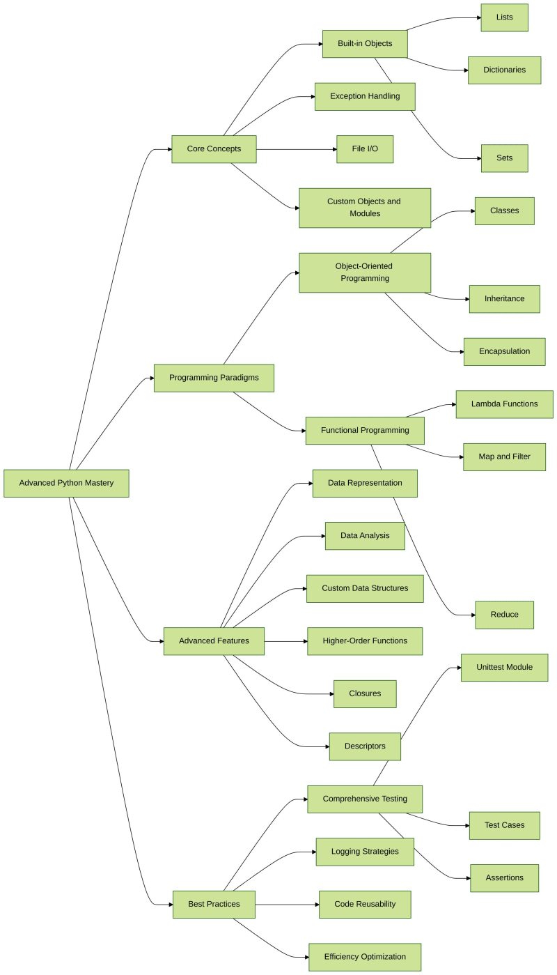
在本课程中,您将踏上探索 Python 提供的各种功能和技术的旅程。从操作内置对象到掌握异常处理和文件 I/O,您将更深入地了解该语言的功能。您还将深入了解面向对象编程、函数式编程和自定义数据结构的世界,为您提供应对各种挑战的工具。
探索 Python 的广泛功能
操作内置 Python 对象
探索如何有效地使用 Python 的内置数据结构,例如列表、字典和集合。学习利用它们独特的属性和方法来简化您的代码。
处理异常和文件 I/O
制定强大的异常处理策略并掌握读取和写入文件的艺术,确保您的应用程序能够优雅地处理意外情况。
定义自定义对象和模块
深入探索面向对象编程的世界,在这里您将学习创建自己的类和模块来封装功能并提高代码的可重用性。
表示和分析数据
探索表示和分析数据的各种技术,包括使用自定义容器类型和利用函数式编程概念。
利用函数式编程的力量
利用 Python 的函数式编程功能,拥抱高阶函数、闭包和描述符的强大功能,编写更简洁、更高效的代码。
实施全面的测试和日志记录
掌握使用Python unittest模块进行全面测试,确保应用程序的可靠性,并学习如何实施稳健的日志记录策略。
实现您掌握 Python 的目标
在高级 Python 掌握课程结束时,您将能够:
- 应用Python解决广泛的中级问题
- 展示熟练运用 Python 的高级功能和技术
- 开发自定义数据结构和类以满足特定要求
- 利用函数式编程概念编写更高效的代码
- 在 Python 应用程序中实现强大的异常处理和日志记录
不要错过这个提升 Python 技能并释放新可能性的机会。立即报名高级 Python 掌握课程,开始您的 Python 掌握之旅。
通过 LabEx 进行实践学习
LabEx 是一个独特的编程学习平台,提供身临其境的在线体验。每门课程都配有专门的 Playground 环境,让学习者可以立即将新学到的知识付诸实践。这种理论与应用的无缝结合确保学生不仅能够理解概念,而且能够有效地应用它们。
对于初学者,LabEx 提供分步教程,指导学习者完成学习过程。每个步骤都有自动验证的支持,为学习者的进步和理解提供即时反馈。这种结构化方法有助于打下坚实的基础,使学习之旅变得更加容易和吸引人。
为了进一步支持学习者,LabEx 提供了人工智能驱动的学习助手。这个智能工具提供代码修正、概念解释和个性化指导,确保学生获得克服挑战和加深理解所需的帮助。有人工智能助手在身边,学习者可以自信轻松地探索复杂的主题。
想了解更多吗?
- ? 探索 20 多种技能树
- ? 练习数百个编程项目
- ? 加入我们的 Discord 或发推文@WeAreLabEx
终于介绍完啦!小伙伴们,这篇关于《通过高级 Python 掌握课程提升您的 Python 掌握程度》的介绍应该让你收获多多了吧!欢迎大家收藏或分享给更多需要学习的朋友吧~golang学习网公众号也会发布文章相关知识,快来关注吧!
Java 语法特性对函数线程安全性的影响
- 上一篇
- Java 语法特性对函数线程安全性的影响
- 下一篇
- 如何避免 Java 函数在多线程环境下失效?
-
- 文章 · python教程 | 3小时前 |
- Python朴素贝叶斯分类:高斯与多项式对比解析
- 189浏览 收藏
-
- 文章 · python教程 | 3小时前 |
- Python列表去重保持顺序,dict.fromkeys方法详解
- 466浏览 收藏
-
- 文章 · python教程 | 3小时前 |
- pytest自定义标记使用教程
- 358浏览 收藏
-
- 文章 · python教程 | 3小时前 |
- Python获取类所在模块路径,利用__module__与inspect自省
- 129浏览 收藏
-
- 文章 · python教程 | 3小时前 |
- Python列表底层是动态数组,CPython中通过PyListObject实现,使用数组结构存储元素,支持动态扩容和缩容。
- 378浏览 收藏
-
- 文章 · python教程 | 3小时前 |
- Python 3.11任务组优势及错误处理对比
- 206浏览 收藏
-
- 文章 · python教程 | 4小时前 |
- Python json 序列化边界详解
- 319浏览 收藏
-
- 文章 · python教程 | 4小时前 |
- Python大规模文本清洗技巧详解
- 298浏览 收藏
-
- 文章 · python教程 | 4小时前 |
- Python 3.10还是3.11?生产环境选哪个更合适
- 231浏览 收藏
-
- 文章 · python教程 | 4小时前 |
- Python分组后取前N名:groupby+head实战教程
- 462浏览 收藏
-
- 文章 · python教程 | 4小时前 |
- Python虚拟环境与依赖管理实战教程
- 362浏览 收藏
-
- 前端进阶之JavaScript设计模式
- 设计模式是开发人员在软件开发过程中面临一般问题时的解决方案,代表了最佳的实践。本课程的主打内容包括JS常见设计模式以及具体应用场景,打造一站式知识长龙服务,适合有JS基础的同学学习。
- 543次学习
-
- GO语言核心编程课程
- 本课程采用真实案例,全面具体可落地,从理论到实践,一步一步将GO核心编程技术、编程思想、底层实现融会贯通,使学习者贴近时代脉搏,做IT互联网时代的弄潮儿。
- 516次学习
-
- 简单聊聊mysql8与网络通信
- 如有问题加微信:Le-studyg;在课程中,我们将首先介绍MySQL8的新特性,包括性能优化、安全增强、新数据类型等,帮助学生快速熟悉MySQL8的最新功能。接着,我们将深入解析MySQL的网络通信机制,包括协议、连接管理、数据传输等,让
- 500次学习
-
- JavaScript正则表达式基础与实战
- 在任何一门编程语言中,正则表达式,都是一项重要的知识,它提供了高效的字符串匹配与捕获机制,可以极大的简化程序设计。
- 487次学习
-
- 从零制作响应式网站—Grid布局
- 本系列教程将展示从零制作一个假想的网络科技公司官网,分为导航,轮播,关于我们,成功案例,服务流程,团队介绍,数据部分,公司动态,底部信息等内容区块。网站整体采用CSSGrid布局,支持响应式,有流畅过渡和展现动画。
- 485次学习
-
- ChatExcel酷表
- ChatExcel酷表是由北京大学团队打造的Excel聊天机器人,用自然语言操控表格,简化数据处理,告别繁琐操作,提升工作效率!适用于学生、上班族及政府人员。
- 4510次使用
-
- Any绘本
- 探索Any绘本(anypicturebook.com/zh),一款开源免费的AI绘本创作工具,基于Google Gemini与Flux AI模型,让您轻松创作个性化绘本。适用于家庭、教育、创作等多种场景,零门槛,高自由度,技术透明,本地可控。
- 4862次使用
-
- 可赞AI
- 可赞AI,AI驱动的办公可视化智能工具,助您轻松实现文本与可视化元素高效转化。无论是智能文档生成、多格式文本解析,还是一键生成专业图表、脑图、知识卡片,可赞AI都能让信息处理更清晰高效。覆盖数据汇报、会议纪要、内容营销等全场景,大幅提升办公效率,降低专业门槛,是您提升工作效率的得力助手。
- 4740次使用
-
- 星月写作
- 星月写作是国内首款聚焦中文网络小说创作的AI辅助工具,解决网文作者从构思到变现的全流程痛点。AI扫榜、专属模板、全链路适配,助力新人快速上手,资深作者效率倍增。
- 6582次使用
-
- MagicLight
- MagicLight.ai是全球首款叙事驱动型AI动画视频创作平台,专注于解决从故事想法到完整动画的全流程痛点。它通过自研AI模型,保障角色、风格、场景高度一致性,让零动画经验者也能高效产出专业级叙事内容。广泛适用于独立创作者、动画工作室、教育机构及企业营销,助您轻松实现创意落地与商业化。
- 5099次使用
-
- Flask框架安装技巧:让你的开发更高效
- 2024-01-03 501浏览
-
- Django框架中的并发处理技巧
- 2024-01-22 501浏览
-
- 提升Python包下载速度的方法——正确配置pip的国内源
- 2024-01-17 501浏览
-
- Python与C++:哪个编程语言更适合初学者?
- 2024-03-25 501浏览
-
- 品牌建设技巧
- 2024-04-06 501浏览

