生产redisson延时队列不消费问题排查解决
IT行业相对于一般传统行业,发展更新速度更快,一旦停止了学习,很快就会被行业所淘汰。所以我们需要踏踏实实的不断学习,精进自己的技术,尤其是初学者。今天golang学习网给大家整理了《生产redisson延时队列不消费问题排查解决》,聊聊排查、redisson延时队列、不消费,我们一起来看看吧!
问题描述
项目使用redisson延时队列功能,实现直播的开播提醒,突然有一天业务爆出问题,未触发开播提醒。
初步排查
首先通过查询生产日志,发送端日志存在,没有消费日志,猜测消费端没有消费到延时消息,,在dba的协助下查询redis队列,消息也确实存在,但已经过了过期时间,由此证明redisson消费者出现问题。通过服务日志发现在最后一次设置自定义推送任务是在一次服务发布之前,服务发布后,之前设置的自定义推送消息均没有被客户端消费,由此猜想是由发布服务导致消费端失效。
排查过程
发送端代码
public <t> void produce(String delayQueue, T t, long delay, TimeUnit timeUnit) {
try {
log.info("delay msg,delayQueue:{},key:{},delay:{}", delayQueue, t, delay);
if (delay blockingFairQueue = redissonClient.getBlockingQueue(delayQueue);
RDelayedQueue<t> delayedQueue = redissonClient.getDelayedQueue(blockingFairQueue);
delayedQueue.offer(t, delay, timeUnit);
}catch (Exception e){
log.error("添加延时任务队列失败",e);
}
}
</t></t>
消费端代码
public class DelayTaskHandler implements Runnable {
@Override
public void run() {
RBlockingQueue<t> blockingFairQueue = redissonClient.getBlockingQueue(delayQueue);
while (true) {
try {
T value = blockingFairQueue.take();
log.info("delay queue {},延时任务开始执行,value - {} , timeStamp - {} , threadName - {}", delayQueue, value, System.currentTimeMillis(), Thread.currentThread().getName());
consumer.accept(value);
} catch (Exception e) {
log.error("延时任务执行失败,", e);
}
}
}
}
</t>
因为redisson 延时队列是基于redis实现的,所以从redis执行命令开始入手排查
1.打开redis监控,启动服务,发现redis首先执行了blpop命令,阻塞等待{cl-live-admin:notice_delay_queue} 队列消息

2.提交一个延时任务后,观察redis命令

此时发现redis首先执行了一个SUBSCRIBE命令,订阅了一个队列,然后执行了一段lua脚本,主要包括以下命令:
- zrangebyscore:获取zset中score在0至当前时间戳范围内的前一百条数据 如果获取到数据则循环执行rpush,lrem,zrem命令
- zrange:取zset中第一条数据
- zadd:向zset中添加一条数据,score为时间戳
- rpush:向list右边push一条数据
- publish:如果添加的消息在顶部,则发布一条订阅消息
3.消费一条消息

同样消费的时候也是提交了一条lua脚本,主要执行了以下命令 可以看到和发送端命令相似
- zrangebyscore:获取zset中score在0至当前时间戳范围内的前一百条数据
- rpush:向list右边push一条数据
- lrem:删除一条数据
- zrem:删除zeset中的数据
- zrange:获取第一条数据
- BLPOP:阻塞等待队列消息
通过以上redis命令的执行可以发现一个命令SUBCRIBE用于订阅redis的一个队列,而这个命令只在发送消息的时候执行了,在消费的时候没有执行。从而验证了当服务重启后如果没有新的消息发送,那么客户端就不会发送SUBCRIBE命令,订阅延时队列,这就导致在服务重启前发送的消息到时间后无法消费。
解决方案
在消费端启动的时候添加一行代码用于订阅延时队列
//订阅redis队列 redissonClient.getDelayedQueue(blockingFairQueue);
那么为什么没有订阅就消费不到消息了呢?带着疑问继续深入理解redisson的实现
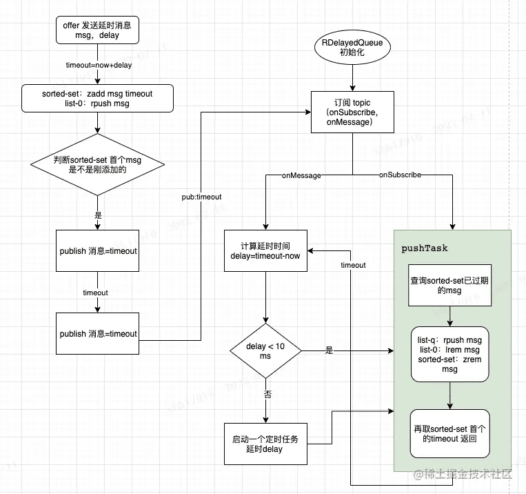
redisson 延时队列原理

首先回到消费端代码

在我们没有发送订阅命令的时候,客户端只是在阻塞等待一个指定队列的消息,那么这个队列的消息是谁放进去的呢? 带着疑问我们再看发送端代码

直接进入 delayedQueue.offer()方法内部

可以看到发送端是提交了一个lua脚本主要执行了zadd,rpush,publish命令,这里我们需要注意publish命令,在redis中pub/sub是对应的,当有publish的时候,那么subcribe端会收到该订阅消息。
那么是谁收到了订阅的消息,收到消息后又做了什么呢,回到redissonClient.getDelayedQueue(blockingFairQueue)代码中

继续进入 new RedissonDelayedQueue()

可以看到这里创建了一个QueueTransferTask,实现了pushTaskAsync()方法,具体内容是一个lua脚本,首先执行zrangebyscore 获取过期的前一百条数据,循环调用rpush,lrem,zrem,注意这里rpush的队列为我们指定的延时队列,也就是consumer端take的队列。至此明白了消费端的消息是方法pushTaskAsync()执行后放入的。那么什么时候执行这个方法呢。
进入 queueTransferService.schedule(queueName, task)方法

这里会执行start方法,继续跟进

这里可以看到添加了两个listener,onSubcribe,onMessage,当订阅到消息时执行onSubcribe中的pushTash,当redis有新的消息通知,就会触发scheduleTask(...)方法,startTime为上述中publish通知的元素过期时间
继续进入pushTask方法

这里可以看到一个熟悉的方法pushTaskAsync(),也就是前边的一段lua脚本,用于将过期的消息放入阻塞队列,并返回排在第一个的消息执行scheduleTask()
继续进入scheduleTask()方法

如果时间差小于10毫秒则执行pushTask方法,如果大于10毫秒则启动一个延时任务,到时间后执行pushTask方法。pushTask与scheduleTask互相调用循环往复
流程总结
至此源码分析完毕,整个流程总结如下:
发送端只是往zset,list,添加数据,并且发布一条订阅消息
消费端收到订阅消息后会查询zset中的过期消息,并放入阻塞队列供消费端take消息,并且获取zset第一个消息,启动一个延时任务,到期后继续从zset中获取过期消息如此循环。
此时就回答了上边的问题 那么为什么没有订阅就消费不到消息了呢?
如果没有订阅的话消费端就收不到订阅消息,也就不会去获取过期时间放入阻塞队列进行循环。
今天关于《生产redisson延时队列不消费问题排查解决》的内容介绍就到此结束,如果有什么疑问或者建议,可以在golang学习网公众号下多多回复交流;文中若有不正之处,也希望回复留言以告知!
Redis 存储对象信息用 Hash 和String的区别
- 上一篇
- Redis 存储对象信息用 Hash 和String的区别
- 下一篇
- Redis中HyperLogLog的使用详情
-
- 数据库 · Redis | 6小时前 |
- Redis7.0Functions替代Lua脚本指南
- 281浏览 收藏
-
- 数据库 · Redis | 7小时前 |
- Redis误配allkeys处理:快速改回volatile恢复数据
- 232浏览 收藏
-
- 数据库 · Redis | 7小时前 |
- RedisLua状态机实现全解析
- 224浏览 收藏
-
- 数据库 · Redis | 11小时前 |
- SpringBoot优雅操作RedisHash,序列化配置指南
- 439浏览 收藏
-
- 数据库 · Redis | 12小时前 |
- Redis6.0多线程优化导入方法
- 406浏览 收藏
-
- 数据库 · Redis | 13小时前 |
- Redis缓存穿透解决方案详解
- 229浏览 收藏
-
- 数据库 · Redis | 13小时前 |
- Redis持久化线程调优技巧
- 463浏览 收藏
-
- 数据库 · Redis | 15小时前 |
- Redis Lua脚本调试与日志记录方法
- 479浏览 收藏
-
- 数据库 · Redis | 20小时前 |
- Redis集群数据过期淘汰怎么查?INFO keyspace监控方法
- 191浏览 收藏
-
- 数据库 · Redis | 1天前 |
- Redis缓存预热不足怎么解决
- 445浏览 收藏
-
- 数据库 · Redis | 1天前 |
- Spring Boot配置Redis主从读写分离技巧
- 161浏览 收藏
-
- 数据库 · Redis | 1天前 |
- Redis缓存击穿解决方案与锁优化建议
- 353浏览 收藏
-
- 前端进阶之JavaScript设计模式
- 设计模式是开发人员在软件开发过程中面临一般问题时的解决方案,代表了最佳的实践。本课程的主打内容包括JS常见设计模式以及具体应用场景,打造一站式知识长龙服务,适合有JS基础的同学学习。
- 543次学习
-
- GO语言核心编程课程
- 本课程采用真实案例,全面具体可落地,从理论到实践,一步一步将GO核心编程技术、编程思想、底层实现融会贯通,使学习者贴近时代脉搏,做IT互联网时代的弄潮儿。
- 516次学习
-
- 简单聊聊mysql8与网络通信
- 如有问题加微信:Le-studyg;在课程中,我们将首先介绍MySQL8的新特性,包括性能优化、安全增强、新数据类型等,帮助学生快速熟悉MySQL8的最新功能。接着,我们将深入解析MySQL的网络通信机制,包括协议、连接管理、数据传输等,让
- 500次学习
-
- JavaScript正则表达式基础与实战
- 在任何一门编程语言中,正则表达式,都是一项重要的知识,它提供了高效的字符串匹配与捕获机制,可以极大的简化程序设计。
- 487次学习
-
- 从零制作响应式网站—Grid布局
- 本系列教程将展示从零制作一个假想的网络科技公司官网,分为导航,轮播,关于我们,成功案例,服务流程,团队介绍,数据部分,公司动态,底部信息等内容区块。网站整体采用CSSGrid布局,支持响应式,有流畅过渡和展现动画。
- 485次学习
-
- ChatExcel酷表
- ChatExcel酷表是由北京大学团队打造的Excel聊天机器人,用自然语言操控表格,简化数据处理,告别繁琐操作,提升工作效率!适用于学生、上班族及政府人员。
- 5739次使用
-
- Any绘本
- 探索Any绘本(anypicturebook.com/zh),一款开源免费的AI绘本创作工具,基于Google Gemini与Flux AI模型,让您轻松创作个性化绘本。适用于家庭、教育、创作等多种场景,零门槛,高自由度,技术透明,本地可控。
- 6159次使用
-
- 可赞AI
- 可赞AI,AI驱动的办公可视化智能工具,助您轻松实现文本与可视化元素高效转化。无论是智能文档生成、多格式文本解析,还是一键生成专业图表、脑图、知识卡片,可赞AI都能让信息处理更清晰高效。覆盖数据汇报、会议纪要、内容营销等全场景,大幅提升办公效率,降低专业门槛,是您提升工作效率的得力助手。
- 5981次使用
-
- 星月写作
- 星月写作是国内首款聚焦中文网络小说创作的AI辅助工具,解决网文作者从构思到变现的全流程痛点。AI扫榜、专属模板、全链路适配,助力新人快速上手,资深作者效率倍增。
- 7931次使用
-
- MagicLight
- MagicLight.ai是全球首款叙事驱动型AI动画视频创作平台,专注于解决从故事想法到完整动画的全流程痛点。它通过自研AI模型,保障角色、风格、场景高度一致性,让零动画经验者也能高效产出专业级叙事内容。广泛适用于独立创作者、动画工作室、教育机构及企业营销,助您轻松实现创意落地与商业化。
- 6370次使用
-
- 线上问题排查之golang使用json进行对象copy
- 2022-12-30 419浏览
-
- 生产环境MySQL索引时效的排查过程
- 2023-01-12 357浏览
-
- MySQL主从复制问题总结及排查过程
- 2022-12-28 437浏览

