Pandas Pop() 方法 | Python数据分析
有志者,事竟成!如果你在学习文章,那么本文《Pandas Pop() 方法 | Python数据分析》,就很适合你!文章讲解的知识点主要包括,若是你对本文感兴趣,或者是想搞懂其中某个知识点,就请你继续往下看吧~
介绍

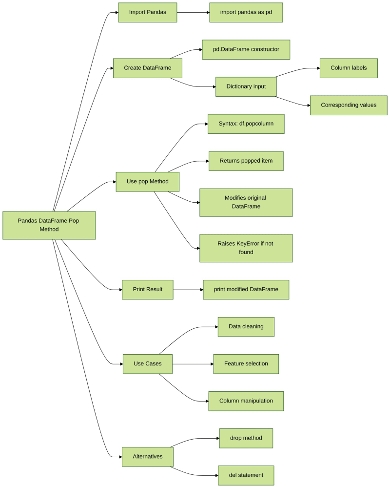
在本实验中,我们将探索 python pandas 库中的 pop() 方法。 pop() 方法用于删除或删除 dataframe 中的指定项目并返回该项目。如果未找到指定的项目,该方法会引发 keyerror。
虚拟机提示
虚拟机启动完成后,点击左上角切换到notebook选项卡,访问jupyter notebook进行练习。
有时,您可能需要等待几秒钟 jupyter notebook 才能完成加载。由于 jupyter notebook 的限制,操作验证无法自动化。
如果您在学习过程中遇到问题,请随时询问labby。会后反馈,我们会及时为您解决问题。
导入pandas库
首先,我们需要导入 pandas 库才能使用 pop() 方法。
import pandas as pd
创建数据框
接下来,我们将使用 dataframe() 构造函数创建一个 dataframe 对象。我们将传递一个包含列标签及其相应值的字典。
df = pd.dataframe({'name': ['pooja', 'sindu', 'renuka'], 'age': [18, 25, 20], 'height': [145, 155, 165], 'weight': [45, 55, 65]})
从 dataframe 中删除一个项目
现在,我们可以使用 pop() 方法从 dataframe 中删除指定的项目。该方法以要弹出的列的标签作为参数。
df.pop('age')
打印修改后的dataframe
最后,我们可以打印修改后的dataframe来查看变化。
print(df)
这是完整的代码:
import pandas as pd
df = pd.DataFrame({'Name': ['Pooja', 'Sindu', 'Renuka'], 'Age': [18, 25, 20], 'Height': [145, 155, 165], 'Weight': [45, 55, 65]})
df.pop('Age')
print(df)
概括
在本实验中,我们学习了如何使用 python pandas 库中的 pop() 方法来删除或删除 dataframe 中的指定项目。我们还学习了如果在 dataframe 中找不到指定的项目,如何处理 keyerror。 pop() 方法是在 python 中操作和修改 dataframe 的有用工具。
? 立即练习:pandas dataframe pop 方法
想了解更多吗?
- ? 学习最新的python技能树
- ? 阅读更多 python 教程
- ? 加入我们的 discord 或发推文@wearelabex
本篇关于《Pandas Pop() 方法 | Python数据分析》的介绍就到此结束啦,但是学无止境,想要了解学习更多关于文章的相关知识,请关注golang学习网公众号!
虚幻引擎官网Loading动画如何实现点击暂停效果?
- 上一篇
- 虚幻引擎官网Loading动画如何实现点击暂停效果?
- 下一篇
- 如何解决常见的电脑故障问题和维修技巧
-
- 文章 · python教程 | 7小时前 |
- Python 中 None 的设计哲学与使用边界
- 252浏览 收藏
-
- 文章 · python教程 | 8小时前 |
- Python怎么用PyTorch做股票时间序列预测_LSTM长短时记忆网络与序列遮挡对齐
- 285浏览 收藏
-
- 文章 · python教程 | 8小时前 |
- Python 向量化计算 vs Python 循环
- 344浏览 收藏
-
- 文章 · python教程 | 9小时前 |
- Python中如何清空列表的所有元素_对比clear方法与重新赋值区别
- 101浏览 收藏
-
- 文章 · python教程 | 9小时前 |
- python怎么输出小数
- 201浏览 收藏
-
- 文章 · python教程 | 9小时前 |
- Python中Pandas如何计算移动标准差_利用rolling配合std函数
- 315浏览 收藏
-
- 文章 · python教程 | 10小时前 |
- Python爬虫怎么实现登录状态过期检测_检测特定元素是否存在
- 250浏览 收藏
-
- 文章 · python教程 | 10小时前 |
- Python怎样建立自动化监控报警机制检测业务异动_结合孤立森林算法识别离群点并触发邮件
- 473浏览 收藏
-
- 文章 · python教程 | 10小时前 |
- Python如何监控异步事件循环状态_利用aiomonitor实时查看堆栈
- 136浏览 收藏
-
- 文章 · python教程 | 10小时前 |
- Python 怎么监控内存使用并在泄漏时自动报警?
- 404浏览 收藏
-
- 文章 · python教程 | 10小时前 |
- 如何在Python中实时获取Excel活动单元格并安全复制其值
- 408浏览 收藏
-
- 文章 · python教程 | 11小时前 |
- Flask缓存怎么用_Flask-Caching扩展缓存视图函数返回结果
- 307浏览 收藏
-
- 前端进阶之JavaScript设计模式
- 设计模式是开发人员在软件开发过程中面临一般问题时的解决方案,代表了最佳的实践。本课程的主打内容包括JS常见设计模式以及具体应用场景,打造一站式知识长龙服务,适合有JS基础的同学学习。
- 543次学习
-
- GO语言核心编程课程
- 本课程采用真实案例,全面具体可落地,从理论到实践,一步一步将GO核心编程技术、编程思想、底层实现融会贯通,使学习者贴近时代脉搏,做IT互联网时代的弄潮儿。
- 516次学习
-
- 简单聊聊mysql8与网络通信
- 如有问题加微信:Le-studyg;在课程中,我们将首先介绍MySQL8的新特性,包括性能优化、安全增强、新数据类型等,帮助学生快速熟悉MySQL8的最新功能。接着,我们将深入解析MySQL的网络通信机制,包括协议、连接管理、数据传输等,让
- 500次学习
-
- JavaScript正则表达式基础与实战
- 在任何一门编程语言中,正则表达式,都是一项重要的知识,它提供了高效的字符串匹配与捕获机制,可以极大的简化程序设计。
- 487次学习
-
- 从零制作响应式网站—Grid布局
- 本系列教程将展示从零制作一个假想的网络科技公司官网,分为导航,轮播,关于我们,成功案例,服务流程,团队介绍,数据部分,公司动态,底部信息等内容区块。网站整体采用CSSGrid布局,支持响应式,有流畅过渡和展现动画。
- 485次学习
-
- ChatExcel酷表
- ChatExcel酷表是由北京大学团队打造的Excel聊天机器人,用自然语言操控表格,简化数据处理,告别繁琐操作,提升工作效率!适用于学生、上班族及政府人员。
- 4472次使用
-
- Any绘本
- 探索Any绘本(anypicturebook.com/zh),一款开源免费的AI绘本创作工具,基于Google Gemini与Flux AI模型,让您轻松创作个性化绘本。适用于家庭、教育、创作等多种场景,零门槛,高自由度,技术透明,本地可控。
- 4818次使用
-
- 可赞AI
- 可赞AI,AI驱动的办公可视化智能工具,助您轻松实现文本与可视化元素高效转化。无论是智能文档生成、多格式文本解析,还是一键生成专业图表、脑图、知识卡片,可赞AI都能让信息处理更清晰高效。覆盖数据汇报、会议纪要、内容营销等全场景,大幅提升办公效率,降低专业门槛,是您提升工作效率的得力助手。
- 4702次使用
-
- 星月写作
- 星月写作是国内首款聚焦中文网络小说创作的AI辅助工具,解决网文作者从构思到变现的全流程痛点。AI扫榜、专属模板、全链路适配,助力新人快速上手,资深作者效率倍增。
- 6492次使用
-
- MagicLight
- MagicLight.ai是全球首款叙事驱动型AI动画视频创作平台,专注于解决从故事想法到完整动画的全流程痛点。它通过自研AI模型,保障角色、风格、场景高度一致性,让零动画经验者也能高效产出专业级叙事内容。广泛适用于独立创作者、动画工作室、教育机构及企业营销,助您轻松实现创意落地与商业化。
- 5067次使用
-
- Flask框架安装技巧:让你的开发更高效
- 2024-01-03 501浏览
-
- Django框架中的并发处理技巧
- 2024-01-22 501浏览
-
- 提升Python包下载速度的方法——正确配置pip的国内源
- 2024-01-17 501浏览
-
- Python与C++:哪个编程语言更适合初学者?
- 2024-03-25 501浏览
-
- 品牌建设技巧
- 2024-04-06 501浏览

