N 叉树邮购遍历
来源:dev.to
2024-11-23 17:10:39
0浏览
收藏
编程并不是一个机械性的工作,而是需要有思考,有创新的工作,语法是固定的,但解决问题的思路则是依靠人的思维,这就需要我们坚持学习和更新自己的知识。今天golang学习网就整理分享《N 叉树邮购遍历》,文章讲解的知识点主要包括,如果你对文章方面的知识点感兴趣,就不要错过golang学习网,在这可以对大家的知识积累有所帮助,助力开发能力的提升。
590。 n 叉树后序遍历
难度:简单
主题: 堆栈、树、深度优先搜索
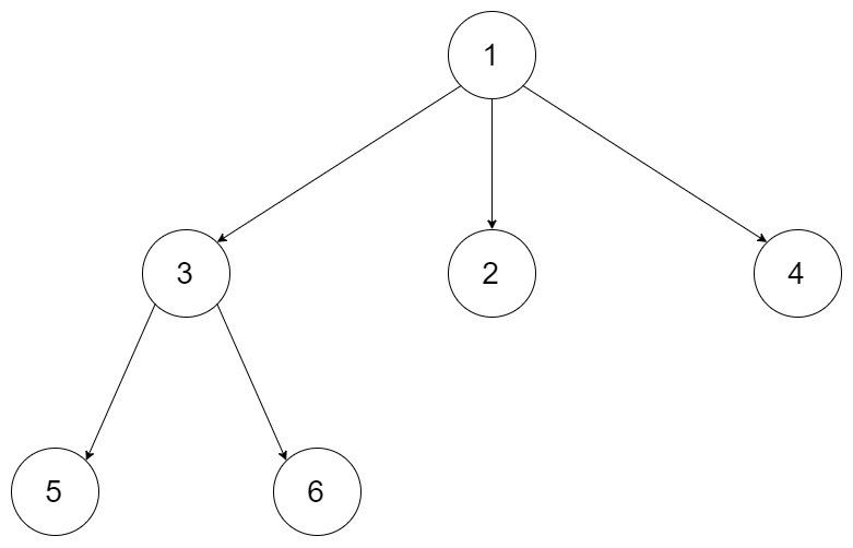
给定n叉树的根,返回其节点值的后序遍历.
nary-tree 输入序列化以其级别顺序遍历来表示。每组孩子都由空值分隔(参见示例)
示例1:

- 输入: root = [1,null,3,2,4,null,5,6]
- 输出: [5,6,3,2,4,1]
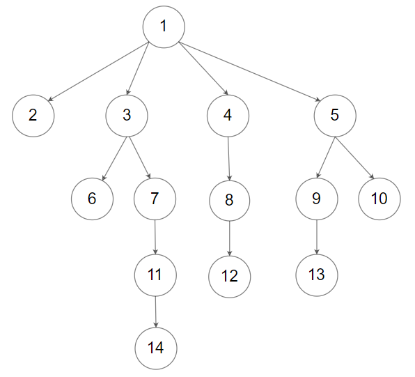
示例2:

- 输入: root = [1,null,2,3,4,5,null,null,6,7,null,8,null,9,10,null,null,11,null,12,null,13 ,空,空,14]
- 输出: [2,6,14,11,7,3,12,8,4,13,9,10,5,1]
限制:
- 树中节点的数量在 [0, 1004] 范围内。
- -100 <= node.val <= 1004
- n叉树的高度小于等于1000。
后续: 递归解决方案很简单,你能迭代地完成吗?
解决方案:
我们可以递归和迭代地处理它。由于后续要求迭代解决方案,我们将重点关注这一点。后序遍历是指先访问子节点,再访问父节点。
让我们用 php 实现这个解决方案:590。 n 叉树后序遍历
<?php
//Definition for a Node.
class Node {
public $val = null;
public $children = [];
public function __construct($val) {
$this->val = $val;
}
}
/**
* @param Node $root
* @return integer[]
*/
function postorder($root) {
...
...
...
/**
* go to ./solution.php
*/
}
// Example 1:
$root1 = new Node(1);
$root1->children = [
$node3 = new Node(3),
new Node(2),
new Node(4)
];
$node3->children = [
new Node(5),
new Node(6)
];
print_r(postorder($root1)); // Output: [5, 6, 3, 2, 4, 1]
// Example 2:
$root2 = new Node(1);
$root2->children = [
new Node(2),
$node3 = new Node(3),
$node4 = new Node(4),
$node5 = new Node(5)
];
$node3->children = [
$node6 = new Node(6),
$node7 = new Node(7)
];
$node4->children = [
$node8 = new Node(8)
];
$node5->children = [
$node9 = new Node(9),
$node10 = new Node(10)
];
$node7->children = [
new Node(11)
];
$node8->children = [
new Node(12)
];
$node9->children = [
new Node(13)
];
$node11 = $node7->children[0];
$node11->children = [
new Node(14)
];
print_r(postorder($root2)); // Output: [2, 6, 14, 11, 7, 3, 12, 8, 4, 13, 9, 10, 5, 1]
?>
解释:
-
初始化:
- 创建一个堆栈并将根节点压入其中。
- 创建一个空数组结果来存储最终的后序遍历。
-
穿越:
- 从堆栈中弹出节点,将其值插入到结果数组的开头。
- 将其所有子项推入堆栈。
- 继续直到堆栈为空。
-
结果:
- 循环结束后,结果数组将包含后序的节点。
这种迭代方法通过使用堆栈并反转通常通过递归完成的过程来有效地模拟后序遍历。
联系链接
如果您发现本系列有帮助,请考虑在 github 上给存储库 一颗星,或在您最喜欢的社交网络上分享该帖子?。您的支持对我来说意义重大!
如果您想要更多类似的有用内容,请随时关注我:
- 领英
- github
文中关于的知识介绍,希望对你的学习有所帮助!若是受益匪浅,那就动动鼠标收藏这篇《N 叉树邮购遍历》文章吧,也可关注golang学习网公众号了解相关技术文章。
版本声明
本文转载于:dev.to 如有侵犯,请联系study_golang@163.com删除
如何使用 CSS mask 实现卡券布局的缺口形状与背景渐变匹配?
- 上一篇
- 如何使用 CSS mask 实现卡券布局的缺口形状与背景渐变匹配?
- 下一篇
- 电脑如何将文件传输到iPad?
查看更多
最新文章
-
- 文章 · php教程 | 9分钟前 |
- PHP怎么实现Nacos服务发现_PHP微服务注册与发现【指南】
- 169浏览 收藏
-
- 文章 · php教程 | 21分钟前 | phpenv
- phpEnv怎么修改Apache错误报告 phpEnv设置ErrorLog方法
- 131浏览 收藏
-
- 文章 · php教程 | 33分钟前 |
- 如何为 WordPress 循环中的首篇文章添加专属 CSS 类
- 130浏览 收藏
-
- 文章 · php教程 | 45分钟前 | php
- PHP语言怎样实现分页功能展示大量数据 PHP语言分页功能实现的详细教程
- 289浏览 收藏
-
- 文章 · php教程 | 58分钟前 | CodeIgniter
- CodeIgniter框架怎么实现短信接口防盗刷_CodeIgniter框架频率限制应用【应用】
- 264浏览 收藏
-
- 文章 · php教程 | 1小时前 |
- CodeIgniter控制器继承技巧解析
- 269浏览 收藏
-
- 文章 · php教程 | 1小时前 | phpenv
- PHPEnv配置自签名SSL证书教程
- 267浏览 收藏
-
- 文章 · php教程 | 1小时前 | phpenv
- phpEnv配置Memcached缓存加速教程
- 178浏览 收藏
-
- 文章 · php教程 | 1小时前 |
- PHP加载DLL失败?检查extension_dir路径方法
- 169浏览 收藏
-
- 文章 · php教程 | 1小时前 |
- Laravel自定义Artisan命令生成Policy类教程
- 449浏览 收藏
-
- 文章 · php教程 | 1小时前 |
- PDOfetch与fetchAll区别解析
- 294浏览 收藏
-
- 文章 · php教程 | 1小时前 | phpenv
- PHPEnv设置默认版本及安装教程
- 424浏览 收藏
查看更多
课程推荐
-
- 前端进阶之JavaScript设计模式
- 设计模式是开发人员在软件开发过程中面临一般问题时的解决方案,代表了最佳的实践。本课程的主打内容包括JS常见设计模式以及具体应用场景,打造一站式知识长龙服务,适合有JS基础的同学学习。
- 543次学习
-
- GO语言核心编程课程
- 本课程采用真实案例,全面具体可落地,从理论到实践,一步一步将GO核心编程技术、编程思想、底层实现融会贯通,使学习者贴近时代脉搏,做IT互联网时代的弄潮儿。
- 516次学习
-
- 简单聊聊mysql8与网络通信
- 如有问题加微信:Le-studyg;在课程中,我们将首先介绍MySQL8的新特性,包括性能优化、安全增强、新数据类型等,帮助学生快速熟悉MySQL8的最新功能。接着,我们将深入解析MySQL的网络通信机制,包括协议、连接管理、数据传输等,让
- 500次学习
-
- JavaScript正则表达式基础与实战
- 在任何一门编程语言中,正则表达式,都是一项重要的知识,它提供了高效的字符串匹配与捕获机制,可以极大的简化程序设计。
- 487次学习
-
- 从零制作响应式网站—Grid布局
- 本系列教程将展示从零制作一个假想的网络科技公司官网,分为导航,轮播,关于我们,成功案例,服务流程,团队介绍,数据部分,公司动态,底部信息等内容区块。网站整体采用CSSGrid布局,支持响应式,有流畅过渡和展现动画。
- 485次学习
查看更多
AI推荐
-
- ChatExcel酷表
- ChatExcel酷表是由北京大学团队打造的Excel聊天机器人,用自然语言操控表格,简化数据处理,告别繁琐操作,提升工作效率!适用于学生、上班族及政府人员。
- 4441次使用
-
- Any绘本
- 探索Any绘本(anypicturebook.com/zh),一款开源免费的AI绘本创作工具,基于Google Gemini与Flux AI模型,让您轻松创作个性化绘本。适用于家庭、教育、创作等多种场景,零门槛,高自由度,技术透明,本地可控。
- 4798次使用
-
- 可赞AI
- 可赞AI,AI驱动的办公可视化智能工具,助您轻松实现文本与可视化元素高效转化。无论是智能文档生成、多格式文本解析,还是一键生成专业图表、脑图、知识卡片,可赞AI都能让信息处理更清晰高效。覆盖数据汇报、会议纪要、内容营销等全场景,大幅提升办公效率,降低专业门槛,是您提升工作效率的得力助手。
- 4677次使用
-
- 星月写作
- 星月写作是国内首款聚焦中文网络小说创作的AI辅助工具,解决网文作者从构思到变现的全流程痛点。AI扫榜、专属模板、全链路适配,助力新人快速上手,资深作者效率倍增。
- 6462次使用
-
- MagicLight
- MagicLight.ai是全球首款叙事驱动型AI动画视频创作平台,专注于解决从故事想法到完整动画的全流程痛点。它通过自研AI模型,保障角色、风格、场景高度一致性,让零动画经验者也能高效产出专业级叙事内容。广泛适用于独立创作者、动画工作室、教育机构及企业营销,助您轻松实现创意落地与商业化。
- 5048次使用
查看更多
相关文章
-
- PHP技术的高薪回报与发展前景
- 2023-10-08 501浏览
-
- 基于 PHP 的商场优惠券系统开发中的常见问题解决方案
- 2023-10-05 501浏览
-
- 如何使用PHP开发简单的在线支付功能
- 2023-09-27 501浏览
-
- PHP消息队列开发指南:实现分布式缓存刷新器
- 2023-09-30 501浏览
-
- 如何在PHP微服务中实现分布式任务分配和调度
- 2023-10-04 501浏览

