无需预训练,亲和力与天然蛋白相当,中国科大的蛋白质从头设计方法登Nature子刊
一分耕耘,一分收获!既然都打开这篇《无需预训练,亲和力与天然蛋白相当,中国科大的蛋白质从头设计方法登Nature子刊》,就坚持看下去,学下去吧!本文主要会给大家讲到等等知识点,如果大家对本文有好的建议或者看到有不足之处,非常欢迎大家积极提出!在后续文章我会继续更新科技周边相关的内容,希望对大家都有所帮助!

编辑 | 白菜叶
在过去的 2-3 年里,去噪扩散概率模型 (DDPM) 在生成高质量文本、图像和视频方面取得了前所未有的成功。这激发了人们对在蛋白质结构的从头设计中使用生成式 DDPM 的热情。
然而,大多数此类研究都遇到了相当大的困难,无法获得可以轻松生成可通过高分辨率结构分析验证的无缺陷蛋白质结构的 DDPM。
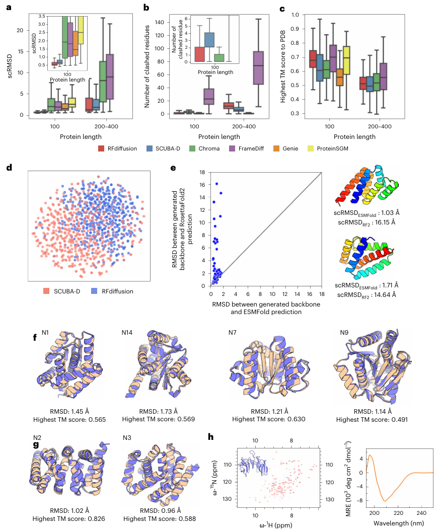
在这里,中国科学技术大学生命科学与医学部刘海燕教授、陈泉教授团队提出了 SCUBA-diffusion(SCUBA-D),这是一种蛋白质主链去噪扩散概率模型,通过考虑序列表示的共扩散进行新训练,以增强模型正则化和对抗性损失,以最大限度地减少数据分布外误差。
在生成实验可实现的蛋白质结构方面,SCUBA-D 与基于预训练 RoseTTAFold 的 RFdiffusion 的性能相当,但它可以轻松生成尚未观察到的整体折叠与 RoseTTAFold 可预测的折叠不同的蛋白质结构。
SCUBA-D 的准确性已通过 16 种设计蛋白质和一种蛋白质复合物的 X 射线结构以及验证设计的血红素结合蛋白和 Ras 结合蛋白的实验得到证实。
这项工作表明,通过解决数据分布误差等突出问题,图像或文本的深度生成模型可以有效地扩展到蛋白质结构等复杂的物理对象。
该研究以「De novo protein design with a denoising diffusion network independent of pretrained structure prediction models」为题,于 2024 年 10 月 9 日发布在《Nature Methods》。

从头蛋白质设计旨在生成针对特定功能的人工蛋白质,其主要问题是生成可设计且物理上合理的蛋白质结构,即可被某些氨基酸序列自主采用的蛋白质结构。
到目前为止,唯一能够应对这个任务的 DDPM(至少在一定程度上)是 RFdiffusion,它依赖于对预训练结构预测网络 RoseTTAFold 进行微调,以完成各种结构去噪任务。
为了避免潜在偏差的继承,这是预训练结构预测网络的一个限制,科学家旨在开发新训练的 DDPM,其性能至少与 RFdiffusion 相当,但不依赖于以前的结构预测网络。
同时,科学家还希望从此类研究中获得的洞察力和理解将加速未来用于生物分子结构预测的生成式 DDPM 的发展。
在这里,通过结合数据恢复和最小化对抗损失的目标进行训练,中国科学技术大学刘海燕教授、陈泉教授团队开发了一种新训练的 DDPM,它可以生成多样化的蛋白质骨架。该模型被命名为 SCUBA-D(sidechain unknown backbone arrangement-diffusion),因为它可以生成可设计的骨架而无需预先确定氨基酸序列。
在前期工作中,该团队建立并实验验证了利用神经网络能量函数从头设计主链结构的 SCUBA 模型(Nature 2022),SCUBA-D 是基于深度学习的主链设计算法的迭代升级。

- 图示: SCUBA-D 利用经过对抗性损失训练的去噪扩散网络来生成可设计的蛋白质主链结构。(来源:论文)
研究人员表明,SCUBA-D 能够完成各种蛋白质设计任务,包括:
- 从随机噪声中生成可设计的蛋白质主链(无条件生成)
- 围绕用户绘制的不可设计的初始主链生成可设计的蛋白质主链(基于草图输入的生成)
- 生成蛋白质主链以支持预定义的基序,该基序具有结合小分子或与其他蛋白质结合的功能(基序支架)

图示:无条件或有偏差的二级结构分布的结构生成。(来源:论文)
团队对 SCUBA-D 在多类蛋白质从头设计任务中的应用进行了实验验证。对于单体结构从头设计任务,团队对 70 条设计序列进行了实验表征,其中约 80%(53 条)可溶表达。实验解析的 16 个高分辨晶体结构与目标结构高度一致(主链原子位置均方根位移在 0.96 到 2.11 Å 之间)。
在小分子结合蛋白设计任务中,团队对非经典血红素降解酶进行了保留结合位点的主链结构重设计。对 12 条设计序列进行实验验证,其中 5 条具有与血红素的结合能力,3 条序列与血红素的亲和力与天然蛋白相当或更高。
在结合蛋白设计任务中,人工设计的 30 个 Ras 结合蛋白中有 14 个与 Ras 有相互作用,其中 3 个设计蛋白与 Ras 的结合亲和力与天然蛋白相当。复合物晶体结构进一步验证了设计的精确度。

图示:SCUBA-D 用于设计蛋白质结合蛋白。(来源:论文)
1. 与其他刚训练好的蛋白质结构 DDPM 不同,SCUBA-D 考虑了最小化对抗损失这一额外目标,除了通常的数据恢复目标。这使得 SCUBA-D 生成的主干比其他刚训练好的 DDPM 具有更高的可设计性。
2. 目前,只有 Chroma 和 SCUBA-D 能够通过实验验证使用新训练的 DDPM 设计的蛋白质结构。Chroma 研究实验表征了 300 多种设计蛋白质,但仅报告了两种全螺旋蛋白质的晶体结构,这说明使用常规数据恢复目标训练的 DDPM 难以生成可通过高分辨率实验确认的蛋白质结构。
3. 相比之下,由于模型训练时增加了最小化对抗损失的目标,SCUBA-D 取得了比其他刚训练好的 DDPM 更广泛的实验成功率。
4. 此外,使用 SCUBA-D 成功设计全 β 蛋白质可被视为使用 DDPM 设计蛋白质骨架的重要一步。这些结果强调了考虑物理约束对象(如蛋白质结构)与非物理约束对象(如图像和文本)之间不同容错能力的重要性。
5. 这种洞察力可用来加速深度生成方法的扩展,这些方法在生成计算机对象方面具有明显的优势,可以生成需要物理上合理的对象,包括可设计的核酸结构和蛋白质-核酸复合物。
相关内容: https://www.nature.com/articles/s41592-024-02465-6
论文链接: https://www.nature.com/articles/s41592-024-02437-w
文中关于产业的知识介绍,希望对你的学习有所帮助!若是受益匪浅,那就动动鼠标收藏这篇《无需预训练,亲和力与天然蛋白相当,中国科大的蛋白质从头设计方法登Nature子刊》文章吧,也可关注golang学习网公众号了解相关技术文章。
MySQL中IS TRUE和= TRUE条件比较结果有何不同?
- 上一篇
- MySQL中IS TRUE和= TRUE条件比较结果有何不同?
- 下一篇
- win7文件夹属性没有位置选项怎么办 win7文件夹属性没有位置选项解决方法介绍
-
- 科技周边 · 人工智能 | 6小时前 | 人工智能
- 节假日自动问候:OpenClaw微信节日营销文案定时群发教程
- 493浏览 收藏
-
- 科技周边 · 人工智能 | 6小时前 | Shutterstock
- Shutterstock图片怎么用于网站_Shutterstock网站配图下载与版权须知
- 147浏览 收藏
-
- 科技周边 · 人工智能 | 6小时前 |
- Pika怎么做动画视频 静态图转动态图参数多少【动画】
- 106浏览 收藏
-
- 科技周边 · 人工智能 | 6小时前 |
- 在 WorkBuddy 中禁用不常用的预置技能以节省资源
- 382浏览 收藏
-
- 科技周边 · 人工智能 | 7小时前 |
- Grok3怎么生成技术文档_Grok3编写规范技术文档教程
- 290浏览 收藏
-
- 科技周边 · 人工智能 | 7小时前 |
- 本地部署DeepSeek-R1推理版_7B模型实测
- 179浏览 收藏
-
- 科技周边 · 人工智能 | 7小时前 |
- DeepSeek V4怎么清洗销售线索_意向客户自动分级打标【线索】
- 292浏览 收藏
-
- 科技周边 · 人工智能 | 7小时前 |
- 医保AI监管系统!反诈骗技术服务,社保领域新刚需!
- 328浏览 收藏
-
- 科技周边 · 人工智能 | 7小时前 |
- DeepSeek V4系统提示词无效_system prompt位置与格式调整【系统】
- 241浏览 收藏
-
- 科技周边 · 人工智能 | 7小时前 |
- 龙虾机器人(clawdbot)官方网站访问入口 clawdbot网页端操作指南
- 122浏览 收藏
-
- 科技周边 · 人工智能 | 7小时前 | ChatGPT
- 2026年大模型硬件门槛_最低配置与推荐配置清单
- 306浏览 收藏
-
- 前端进阶之JavaScript设计模式
- 设计模式是开发人员在软件开发过程中面临一般问题时的解决方案,代表了最佳的实践。本课程的主打内容包括JS常见设计模式以及具体应用场景,打造一站式知识长龙服务,适合有JS基础的同学学习。
- 543次学习
-
- GO语言核心编程课程
- 本课程采用真实案例,全面具体可落地,从理论到实践,一步一步将GO核心编程技术、编程思想、底层实现融会贯通,使学习者贴近时代脉搏,做IT互联网时代的弄潮儿。
- 516次学习
-
- 简单聊聊mysql8与网络通信
- 如有问题加微信:Le-studyg;在课程中,我们将首先介绍MySQL8的新特性,包括性能优化、安全增强、新数据类型等,帮助学生快速熟悉MySQL8的最新功能。接着,我们将深入解析MySQL的网络通信机制,包括协议、连接管理、数据传输等,让
- 500次学习
-
- JavaScript正则表达式基础与实战
- 在任何一门编程语言中,正则表达式,都是一项重要的知识,它提供了高效的字符串匹配与捕获机制,可以极大的简化程序设计。
- 487次学习
-
- 从零制作响应式网站—Grid布局
- 本系列教程将展示从零制作一个假想的网络科技公司官网,分为导航,轮播,关于我们,成功案例,服务流程,团队介绍,数据部分,公司动态,底部信息等内容区块。网站整体采用CSSGrid布局,支持响应式,有流畅过渡和展现动画。
- 485次学习
-
- ChatExcel酷表
- ChatExcel酷表是由北京大学团队打造的Excel聊天机器人,用自然语言操控表格,简化数据处理,告别繁琐操作,提升工作效率!适用于学生、上班族及政府人员。
- 4465次使用
-
- Any绘本
- 探索Any绘本(anypicturebook.com/zh),一款开源免费的AI绘本创作工具,基于Google Gemini与Flux AI模型,让您轻松创作个性化绘本。适用于家庭、教育、创作等多种场景,零门槛,高自由度,技术透明,本地可控。
- 4810次使用
-
- 可赞AI
- 可赞AI,AI驱动的办公可视化智能工具,助您轻松实现文本与可视化元素高效转化。无论是智能文档生成、多格式文本解析,还是一键生成专业图表、脑图、知识卡片,可赞AI都能让信息处理更清晰高效。覆盖数据汇报、会议纪要、内容营销等全场景,大幅提升办公效率,降低专业门槛,是您提升工作效率的得力助手。
- 4690次使用
-
- 星月写作
- 星月写作是国内首款聚焦中文网络小说创作的AI辅助工具,解决网文作者从构思到变现的全流程痛点。AI扫榜、专属模板、全链路适配,助力新人快速上手,资深作者效率倍增。
- 6485次使用
-
- MagicLight
- MagicLight.ai是全球首款叙事驱动型AI动画视频创作平台,专注于解决从故事想法到完整动画的全流程痛点。它通过自研AI模型,保障角色、风格、场景高度一致性,让零动画经验者也能高效产出专业级叙事内容。广泛适用于独立创作者、动画工作室、教育机构及企业营销,助您轻松实现创意落地与商业化。
- 5061次使用
-
- GPT-4王者加冕!读图做题性能炸天,凭自己就能考上斯坦福
- 2023-04-25 501浏览
-
- 单块V100训练模型提速72倍!尤洋团队新成果获AAAI 2023杰出论文奖
- 2023-04-24 501浏览
-
- ChatGPT 真的会接管世界吗?
- 2023-04-13 501浏览
-
- VR的终极形态是「假眼」?Neuralink前联合创始人掏出新产品:科学之眼!
- 2023-04-30 501浏览
-
- 实现实时制造可视性优势有哪些?
- 2023-04-15 501浏览

