全国集创赛“法动杯”模拟/射频新赛道引发各大高校强烈反响,深受欢迎
从现在开始,努力学习吧!本文《全国集创赛“法动杯”模拟/射频新赛道引发各大高校强烈反响,深受欢迎》主要讲解了等等相关知识点,我会在golang学习网中持续更新相关的系列文章,欢迎大家关注并积极留言建议。下面就先一起来看一下本篇正文内容吧,希望能帮到你!
第九届全国大学生集成电路创新创业大赛(以下简称“集创赛”)新增“法动杯”模拟/射频赛道,引发高校广泛关注。众多高校师生积极响应,踊跃报名参赛,对赛事给予高度评价。

南京邮电大学、南京航空航天大学、武汉大学、湖北大学、湖北工业大学、西北工业大学和北京科技大学等高校均表达了强烈的参赛意愿。
一、高校积极参与“法动杯”
多所高校对“法动杯”赛道表示欢迎,认为其契合专业课程设置,有助于学生实践能力提升。例如,南京邮电大学认为该赛道能够帮助更多学生参与到国家级竞赛中;南京航空航天大学电子信息工程学院表示赛道内容与专业课程紧密结合,具有良好的检验效果;武汉大学电子信息学院则强调赛事能提升学生解决实际问题的能力;湖北大学微电子学院认为赛道与学校培养目标高度契合,有助于解决行业“卡脖子”难题;湖北工业大学理学院强调赛事能够丰富学生射频领域知识和经验;西北工业大学微电子学院希望通过赛事加强与法动科技的合作,将其作为教学实践基地;北京科技大学计算机通信工程学院则认为赛道与学校科研教学高度契合,有助于学生产学研用实践。







二、“法动杯”:产学研用结合,实战实效
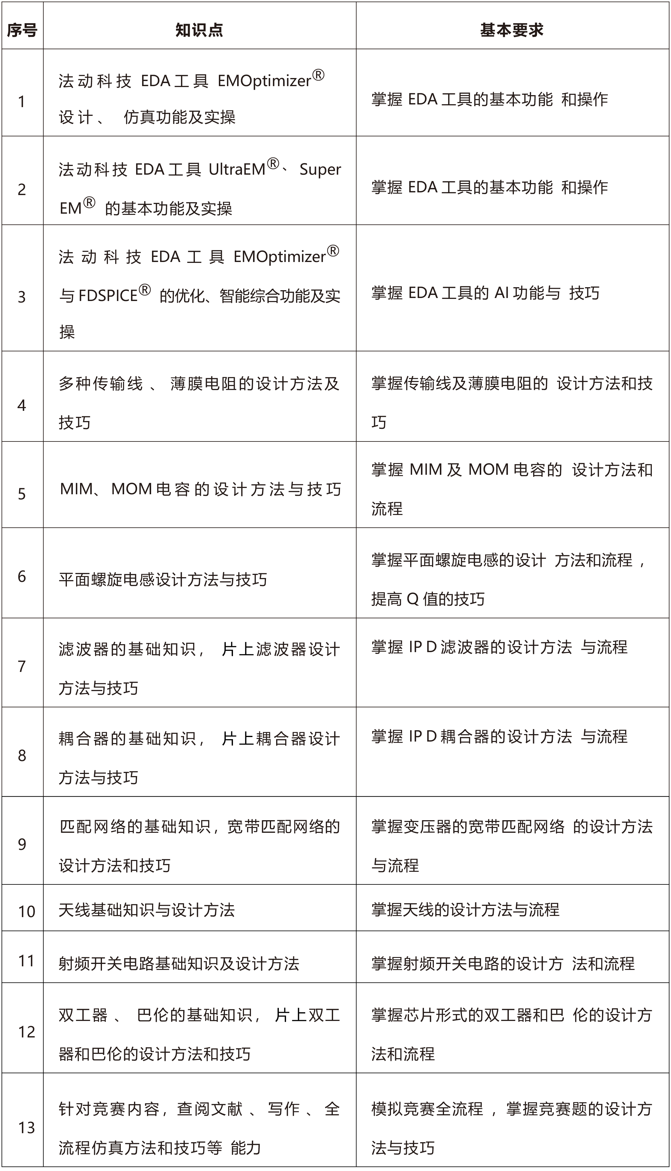
“法动杯”赛道注重产学研用结合,具有很强的实战性和实用性。杭州法动科技有限公司将为参赛高校提供免费的模拟/射频EDA(校园版)软件及线上/线下指导。

三、赛事保障

“法动杯”赛道为参赛选手提供了优质的软件资源和技术支持,有效地促进了高校人才培养和行业发展。
文中关于集创赛的知识介绍,希望对你的学习有所帮助!若是受益匪浅,那就动动鼠标收藏这篇《全国集创赛“法动杯”模拟/射频新赛道引发各大高校强烈反响,深受欢迎》文章吧,也可关注golang学习网公众号了解相关技术文章。
Go语言中匿名函数的晚绑定问题如何解决?
- 上一篇
- Go语言中匿名函数的晚绑定问题如何解决?
- 下一篇
- 德赛西威45亿元再融资申请获受理,将投建3大汽车电子项目
-
- 科技周边 · 人工智能 | 8小时前 |
- AI时代卡皮巴拉就业影响与应对策略
- 168浏览 收藏
-
- 科技周边 · 人工智能 | 8小时前 | Hermes Agent HermesAgent
- HermesAgent社区在哪?用户交流论坛推荐
- 107浏览 收藏
-
- 科技周边 · 人工智能 | 8小时前 | Llama 3
- Llama3虚拟机PCIe直通失败解决方法
- 354浏览 收藏
-
- 科技周边 · 人工智能 | 8小时前 | KimiChat kimichat官网
- Kimichat官网入口及访问方式汇总
- 271浏览 收藏
-
- 科技周边 · 人工智能 | 9小时前 |
- Lumen5制作AI动画视频技巧解析
- 282浏览 收藏
-
- 科技周边 · 人工智能 | 9小时前 | CanvaAI Canva可画
- Canva转PPT教程:格式转换全攻略
- 152浏览 收藏
-
- 科技周边 · 人工智能 | 9小时前 | 夸克AI 夸克AI大模型
- 夸克AI如何找行业研报?实用搜索技巧分享
- 482浏览 收藏
-
- 科技周边 · 人工智能 | 9小时前 | openclaw
- OpenClaw终极版:打造全能个人系统
- 182浏览 收藏
-
- 科技周边 · 人工智能 | 9小时前 |
- 本地大模型显存占用对比(7B/14B/72B)
- 491浏览 收藏
-
- 科技周边 · 人工智能 | 9小时前 |
- DeepSeek降重技巧与文章优化方法
- 492浏览 收藏
-
- 科技周边 · 人工智能 | 9小时前 | CodeGeeX CodeGeeX如何生成Python代码完整教程
- CodeGeeX实现链表、栈与队列指南
- 404浏览 收藏
-
- 科技周边 · 人工智能 | 10小时前 |
- DeepSeekV4生成Mermaid图表教程
- 116浏览 收藏
-
- 前端进阶之JavaScript设计模式
- 设计模式是开发人员在软件开发过程中面临一般问题时的解决方案,代表了最佳的实践。本课程的主打内容包括JS常见设计模式以及具体应用场景,打造一站式知识长龙服务,适合有JS基础的同学学习。
- 543次学习
-
- GO语言核心编程课程
- 本课程采用真实案例,全面具体可落地,从理论到实践,一步一步将GO核心编程技术、编程思想、底层实现融会贯通,使学习者贴近时代脉搏,做IT互联网时代的弄潮儿。
- 516次学习
-
- 简单聊聊mysql8与网络通信
- 如有问题加微信:Le-studyg;在课程中,我们将首先介绍MySQL8的新特性,包括性能优化、安全增强、新数据类型等,帮助学生快速熟悉MySQL8的最新功能。接着,我们将深入解析MySQL的网络通信机制,包括协议、连接管理、数据传输等,让
- 500次学习
-
- JavaScript正则表达式基础与实战
- 在任何一门编程语言中,正则表达式,都是一项重要的知识,它提供了高效的字符串匹配与捕获机制,可以极大的简化程序设计。
- 487次学习
-
- 从零制作响应式网站—Grid布局
- 本系列教程将展示从零制作一个假想的网络科技公司官网,分为导航,轮播,关于我们,成功案例,服务流程,团队介绍,数据部分,公司动态,底部信息等内容区块。网站整体采用CSSGrid布局,支持响应式,有流畅过渡和展现动画。
- 485次学习
-
- ChatExcel酷表
- ChatExcel酷表是由北京大学团队打造的Excel聊天机器人,用自然语言操控表格,简化数据处理,告别繁琐操作,提升工作效率!适用于学生、上班族及政府人员。
- 4476次使用
-
- Any绘本
- 探索Any绘本(anypicturebook.com/zh),一款开源免费的AI绘本创作工具,基于Google Gemini与Flux AI模型,让您轻松创作个性化绘本。适用于家庭、教育、创作等多种场景,零门槛,高自由度,技术透明,本地可控。
- 4819次使用
-
- 可赞AI
- 可赞AI,AI驱动的办公可视化智能工具,助您轻松实现文本与可视化元素高效转化。无论是智能文档生成、多格式文本解析,还是一键生成专业图表、脑图、知识卡片,可赞AI都能让信息处理更清晰高效。覆盖数据汇报、会议纪要、内容营销等全场景,大幅提升办公效率,降低专业门槛,是您提升工作效率的得力助手。
- 4703次使用
-
- 星月写作
- 星月写作是国内首款聚焦中文网络小说创作的AI辅助工具,解决网文作者从构思到变现的全流程痛点。AI扫榜、专属模板、全链路适配,助力新人快速上手,资深作者效率倍增。
- 6494次使用
-
- MagicLight
- MagicLight.ai是全球首款叙事驱动型AI动画视频创作平台,专注于解决从故事想法到完整动画的全流程痛点。它通过自研AI模型,保障角色、风格、场景高度一致性,让零动画经验者也能高效产出专业级叙事内容。广泛适用于独立创作者、动画工作室、教育机构及企业营销,助您轻松实现创意落地与商业化。
- 5069次使用
-
- GPT-4王者加冕!读图做题性能炸天,凭自己就能考上斯坦福
- 2023-04-25 501浏览
-
- 单块V100训练模型提速72倍!尤洋团队新成果获AAAI 2023杰出论文奖
- 2023-04-24 501浏览
-
- ChatGPT 真的会接管世界吗?
- 2023-04-13 501浏览
-
- VR的终极形态是「假眼」?Neuralink前联合创始人掏出新产品:科学之眼!
- 2023-04-30 501浏览
-
- 实现实时制造可视性优势有哪些?
- 2023-04-15 501浏览

