Python 中的条件逻辑:增强技能的示例
来源:dev.to
2024-12-19 11:12:43
0浏览
收藏
从现在开始,努力学习吧!本文《Python 中的条件逻辑:增强技能的示例》主要讲解了等等相关知识点,我会在golang学习网中持续更新相关的系列文章,欢迎大家关注并积极留言建议。下面就先一起来看一下本篇正文内容吧,希望能帮到你!
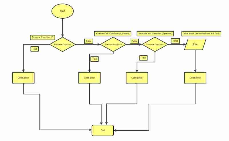
条件逻辑允许程序根据某些条件做出决策。它允许您的代码根据条件是 true 还是 false 采取不同的操作。这些决定使用条件语句,例如 if、elif 和 else。

- 检查数字是正数、负数还是零
number = 5
if number > 0:
print("positive")
elif number < 0:
print("negative")
else:
print("zero")
- 检查一年是否是闰年
year = 2024
if (year % 4 == 0 and year % 100 != 0) or (year % 400 == 0):
print("leap year")
else:
print("not a leap year")
- 检查数字是偶数还是奇数
number = 10
if number % 2 == 0:
print("even")
else:
print("odd")
- 检查一个人是否有资格投票(年龄 >= 18)
age = 20
if age >= 18:
print("eligible to vote")
else:
print("not eligible to vote")
- 判断一个数是否能被5整除
number = 25
if number % 5 == 0:
print("divisible by 5")
else:
print("not divisible by 5")
- 检查字符串是否为空
input_string = ""
if not input_string:
print("empty string")
else:
print("non-empty string")
- 检查一个数字是否是 3 和 7 的倍数
number = 21
if number % 3 == 0 and number % 7 == 0:
print("multiple of both 3 and 7")
else:
print("not a multiple of both 3 and 7")
- 检查数字是否在两个值之间
number = 15
if 10 < number < 20:
print("between 10 and 20")
else:
print("not between 10 and 20")
- 检查字母是否是元音
letter = 'a'
if letter in 'aeiouaeiou':
print("vowel")
else:
print("consonant")
- 检查数字是否大于或等于 100
number = 150
if number >= 100:
print("greater than or equal to 100")
else:
print("less than 100")
- 检查字符串是否以特定字符开头
input_string = "hello, world!"
if input_string.startswith("h"):
print("starts with h")
else:
print("does not start with h")
- 检查一个数是否是完全平方数
number = 16 # example number to check
if int(number ** 0.5) ** 2 == number:
print("perfect square")
else:
print("not a perfect square")
- 检查字典中是否存在某个键
my_dict = {'name': 'John', 'age': 25} # Example dictionary
if "name" in my_dict:
print("Key 'name' exists")
else:
print("Key 'name' does not exist")
好了,本文到此结束,带大家了解了《Python 中的条件逻辑:增强技能的示例》,希望本文对你有所帮助!关注golang学习网公众号,给大家分享更多文章知识!
版本声明
本文转载于:dev.to 如有侵犯,请联系study_golang@163.com删除
Linux新手如何高效远程管理:xshell是最佳选择吗?
- 上一篇
- Linux新手如何高效远程管理:xshell是最佳选择吗?
- 下一篇
- 如何让 .Top1 元素出现右侧滚动条?
查看更多
最新文章
-
- 文章 · python教程 | 1分钟前 |
- Pythonmmap模块:大文件高效读写技巧
- 214浏览 收藏
-
- 文章 · python教程 | 1分钟前 |
- Python脚本打包成带图标exe教程
- 187浏览 收藏
-
- 文章 · python教程 | 50分钟前 |
- Python导出Excel流并浏览器下载
- 330浏览 收藏
-
- 文章 · python教程 | 1小时前 |
- Python智能文件归档工具实现思路与结构解析
- 266浏览 收藏
-
- 文章 · python教程 | 1小时前 |
- Python 判断变量类型方法详解
- 171浏览 收藏
-
- 文章 · python教程 | 1小时前 |
- Python缓存Pipeline耗时步骤,_memory参数优化技巧
- 282浏览 收藏
-
- 文章 · python教程 | 1小时前 |
- Python进程池应用场景与任务分发详解
- 226浏览 收藏
-
- 文章 · python教程 | 2小时前 |
- requests-html 配置 NTLM 与证书验证方法
- 102浏览 收藏
-
- 文章 · python教程 | 2小时前 |
- 深度学习模型训练核心实现教程
- 360浏览 收藏
-
- 文章 · python教程 | 2小时前 |
- Python序列属性详解与实现方法
- 361浏览 收藏
-
- 文章 · python教程 | 2小时前 |
- PyTorch导出模型计算图及可视化教程
- 133浏览 收藏
-
- 文章 · python教程 | 2小时前 | Python 爬虫
- Python异常处理如何提升爬虫稳定性
- 304浏览 收藏
查看更多
课程推荐
-
- 前端进阶之JavaScript设计模式
- 设计模式是开发人员在软件开发过程中面临一般问题时的解决方案,代表了最佳的实践。本课程的主打内容包括JS常见设计模式以及具体应用场景,打造一站式知识长龙服务,适合有JS基础的同学学习。
- 543次学习
-
- GO语言核心编程课程
- 本课程采用真实案例,全面具体可落地,从理论到实践,一步一步将GO核心编程技术、编程思想、底层实现融会贯通,使学习者贴近时代脉搏,做IT互联网时代的弄潮儿。
- 516次学习
-
- 简单聊聊mysql8与网络通信
- 如有问题加微信:Le-studyg;在课程中,我们将首先介绍MySQL8的新特性,包括性能优化、安全增强、新数据类型等,帮助学生快速熟悉MySQL8的最新功能。接着,我们将深入解析MySQL的网络通信机制,包括协议、连接管理、数据传输等,让
- 500次学习
-
- JavaScript正则表达式基础与实战
- 在任何一门编程语言中,正则表达式,都是一项重要的知识,它提供了高效的字符串匹配与捕获机制,可以极大的简化程序设计。
- 487次学习
-
- 从零制作响应式网站—Grid布局
- 本系列教程将展示从零制作一个假想的网络科技公司官网,分为导航,轮播,关于我们,成功案例,服务流程,团队介绍,数据部分,公司动态,底部信息等内容区块。网站整体采用CSSGrid布局,支持响应式,有流畅过渡和展现动画。
- 485次学习
查看更多
AI推荐
-
- ChatExcel酷表
- ChatExcel酷表是由北京大学团队打造的Excel聊天机器人,用自然语言操控表格,简化数据处理,告别繁琐操作,提升工作效率!适用于学生、上班族及政府人员。
- 4251次使用
-
- Any绘本
- 探索Any绘本(anypicturebook.com/zh),一款开源免费的AI绘本创作工具,基于Google Gemini与Flux AI模型,让您轻松创作个性化绘本。适用于家庭、教育、创作等多种场景,零门槛,高自由度,技术透明,本地可控。
- 4611次使用
-
- 可赞AI
- 可赞AI,AI驱动的办公可视化智能工具,助您轻松实现文本与可视化元素高效转化。无论是智能文档生成、多格式文本解析,还是一键生成专业图表、脑图、知识卡片,可赞AI都能让信息处理更清晰高效。覆盖数据汇报、会议纪要、内容营销等全场景,大幅提升办公效率,降低专业门槛,是您提升工作效率的得力助手。
- 4496次使用
-
- 星月写作
- 星月写作是国内首款聚焦中文网络小说创作的AI辅助工具,解决网文作者从构思到变现的全流程痛点。AI扫榜、专属模板、全链路适配,助力新人快速上手,资深作者效率倍增。
- 6183次使用
-
- MagicLight
- MagicLight.ai是全球首款叙事驱动型AI动画视频创作平台,专注于解决从故事想法到完整动画的全流程痛点。它通过自研AI模型,保障角色、风格、场景高度一致性,让零动画经验者也能高效产出专业级叙事内容。广泛适用于独立创作者、动画工作室、教育机构及企业营销,助您轻松实现创意落地与商业化。
- 4870次使用
查看更多
相关文章
-
- Flask框架安装技巧:让你的开发更高效
- 2024-01-03 501浏览
-
- Django框架中的并发处理技巧
- 2024-01-22 501浏览
-
- 提升Python包下载速度的方法——正确配置pip的国内源
- 2024-01-17 501浏览
-
- Python与C++:哪个编程语言更适合初学者?
- 2024-03-25 501浏览
-
- 品牌建设技巧
- 2024-04-06 501浏览

