芝大、清华团队分析了6800万份论文表明,AI可能会降低科学家的创造力?
珍惜时间,勤奋学习!今天给大家带来《芝大、清华团队分析了6800万份论文表明,AI可能会降低科学家的创造力?》,正文内容主要涉及到等等,如果你正在学习科技周边,或者是对科技周边有疑问,欢迎大家关注我!后面我会持续更新相关内容的,希望都能帮到正在学习的大家!
一项新研究揭示了人工智能(AI)工具在科学研究中的双刃剑效应:AI显著提升了年轻科学家的职业发展,却可能导致科学研究的整体视野收窄。

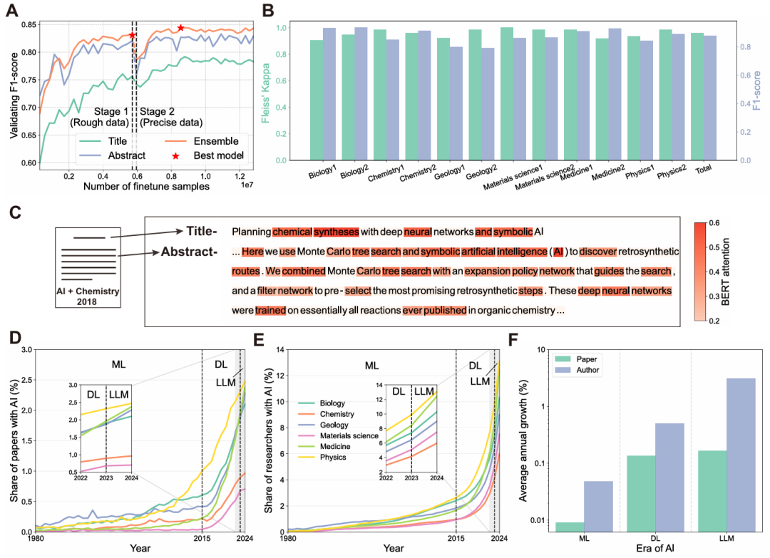
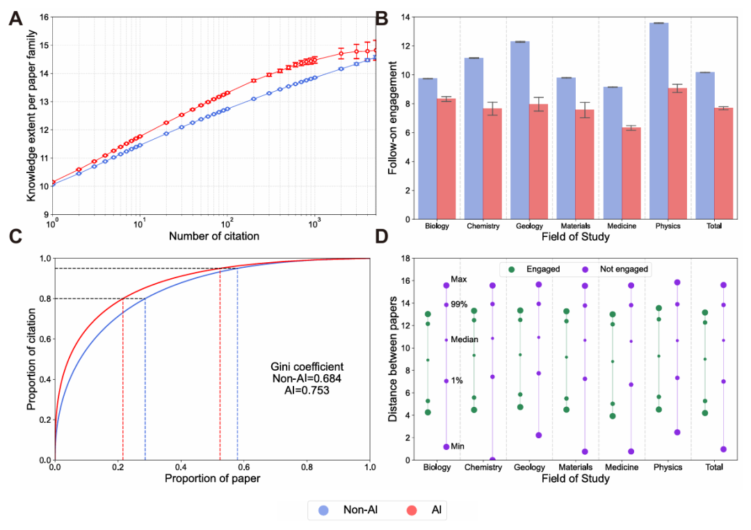
芝加哥大学和清华大学的研究人员对6800万篇跨越六个科学领域的论文(生物学、医学、化学、物理学、材料学和地质学)进行了分析。结果显示,运用AI技术的论文引用率更高,但研究主题却更加集中和重复。 研究人员发现,AI使用越多,科学家越倾向于研究那些数据充足、易于解答的已有问题,而较少探索数据稀缺、可能开拓全新研究方向的基础性问题。
“AI显著提高了科学家在现有体系内晋升的可能性,这令人震惊。”芝加哥大学知识实验室主任James Evans教授指出,“在竞争激烈的科研环境中,使用AI成为了一种生存策略。”

论文链接: https://arxiv.org/abs/2412.07727
研究涵盖了1980年至2024年发表的论文。数据显示,使用AI工具的科学家平均每年发表论文数量多67%,论文引用次数更是未采用AI的科学家的三倍以上。

对350万名科学家的职业轨迹研究进一步证实了这一现象:使用AI的初级科学家晋升为资深科学家的概率高出32%,且晋升速度更快。反之,未采用AI的科学家更有可能离开学术界。

然而,这种个人成功的背后是科学整体创新性的潜在下降。研究表明,使用AI的研究主题范围缩小了5%,且AI研究中,高引用率论文占据主导地位,导致后续研究参与度降低了24%。


研究人员总结道,AI在科学领域的应用导致研究主题过于集中,从而限制了科学整体的知识范围和多样性。Evans教授认为,这与互联网和学术期刊的出现带来的影响类似。

相关论文链接: https://www.science.org/doi/10.1126/science.1150473
Evans教授强调,他并非反对AI技术,但呼吁调整科研激励机制,鼓励科学家探索更广泛的研究领域,避免过度依赖AI工具,从而维护科学研究的整体活力和创新性。 “我们需要放慢将资源完全倾斜到AI相关研究的步伐,保留一些探索性研究。” 他补充道。
相关报道: https://gizmodo.com/ai-could-be-making-scientists-less-creative-2000538342
今天关于《芝大、清华团队分析了6800万份论文表明,AI可能会降低科学家的创造力?》的内容介绍就到此结束,如果有什么疑问或者建议,可以在golang学习网公众号下多多回复交流;文中若有不正之处,也希望回复留言以告知!
百万条数据查询日期条件慢,如何优化?
- 上一篇
- 百万条数据查询日期条件慢,如何优化?
- 下一篇
- 探索现代电脑对生活与工作的益处
-
- 科技周边 · 人工智能 | 15分钟前 | 人工智能
- 节假日自动问候:OpenClaw微信节日营销文案定时群发教程
- 493浏览 收藏
-
- 科技周边 · 人工智能 | 27分钟前 | Shutterstock
- Shutterstock图片怎么用于网站_Shutterstock网站配图下载与版权须知
- 147浏览 收藏
-
- 科技周边 · 人工智能 | 38分钟前 |
- Pika怎么做动画视频 静态图转动态图参数多少【动画】
- 106浏览 收藏
-
- 科技周边 · 人工智能 | 39分钟前 |
- 在 WorkBuddy 中禁用不常用的预置技能以节省资源
- 382浏览 收藏
-
- 科技周边 · 人工智能 | 56分钟前 |
- Grok3怎么生成技术文档_Grok3编写规范技术文档教程
- 290浏览 收藏
-
- 科技周边 · 人工智能 | 1小时前 |
- 本地部署DeepSeek-R1推理版_7B模型实测
- 179浏览 收藏
-
- 科技周边 · 人工智能 | 1小时前 |
- DeepSeek V4怎么清洗销售线索_意向客户自动分级打标【线索】
- 292浏览 收藏
-
- 科技周边 · 人工智能 | 1小时前 |
- 医保AI监管系统!反诈骗技术服务,社保领域新刚需!
- 328浏览 收藏
-
- 科技周边 · 人工智能 | 1小时前 |
- DeepSeek V4系统提示词无效_system prompt位置与格式调整【系统】
- 241浏览 收藏
-
- 科技周边 · 人工智能 | 1小时前 |
- 龙虾机器人(clawdbot)官方网站访问入口 clawdbot网页端操作指南
- 122浏览 收藏
-
- 科技周边 · 人工智能 | 1小时前 | ChatGPT
- 2026年大模型硬件门槛_最低配置与推荐配置清单
- 306浏览 收藏
-
- 前端进阶之JavaScript设计模式
- 设计模式是开发人员在软件开发过程中面临一般问题时的解决方案,代表了最佳的实践。本课程的主打内容包括JS常见设计模式以及具体应用场景,打造一站式知识长龙服务,适合有JS基础的同学学习。
- 543次学习
-
- GO语言核心编程课程
- 本课程采用真实案例,全面具体可落地,从理论到实践,一步一步将GO核心编程技术、编程思想、底层实现融会贯通,使学习者贴近时代脉搏,做IT互联网时代的弄潮儿。
- 516次学习
-
- 简单聊聊mysql8与网络通信
- 如有问题加微信:Le-studyg;在课程中,我们将首先介绍MySQL8的新特性,包括性能优化、安全增强、新数据类型等,帮助学生快速熟悉MySQL8的最新功能。接着,我们将深入解析MySQL的网络通信机制,包括协议、连接管理、数据传输等,让
- 500次学习
-
- JavaScript正则表达式基础与实战
- 在任何一门编程语言中,正则表达式,都是一项重要的知识,它提供了高效的字符串匹配与捕获机制,可以极大的简化程序设计。
- 487次学习
-
- 从零制作响应式网站—Grid布局
- 本系列教程将展示从零制作一个假想的网络科技公司官网,分为导航,轮播,关于我们,成功案例,服务流程,团队介绍,数据部分,公司动态,底部信息等内容区块。网站整体采用CSSGrid布局,支持响应式,有流畅过渡和展现动画。
- 485次学习
-
- ChatExcel酷表
- ChatExcel酷表是由北京大学团队打造的Excel聊天机器人,用自然语言操控表格,简化数据处理,告别繁琐操作,提升工作效率!适用于学生、上班族及政府人员。
- 4463次使用
-
- Any绘本
- 探索Any绘本(anypicturebook.com/zh),一款开源免费的AI绘本创作工具,基于Google Gemini与Flux AI模型,让您轻松创作个性化绘本。适用于家庭、教育、创作等多种场景,零门槛,高自由度,技术透明,本地可控。
- 4810次使用
-
- 可赞AI
- 可赞AI,AI驱动的办公可视化智能工具,助您轻松实现文本与可视化元素高效转化。无论是智能文档生成、多格式文本解析,还是一键生成专业图表、脑图、知识卡片,可赞AI都能让信息处理更清晰高效。覆盖数据汇报、会议纪要、内容营销等全场景,大幅提升办公效率,降低专业门槛,是您提升工作效率的得力助手。
- 4690次使用
-
- 星月写作
- 星月写作是国内首款聚焦中文网络小说创作的AI辅助工具,解决网文作者从构思到变现的全流程痛点。AI扫榜、专属模板、全链路适配,助力新人快速上手,资深作者效率倍增。
- 6485次使用
-
- MagicLight
- MagicLight.ai是全球首款叙事驱动型AI动画视频创作平台,专注于解决从故事想法到完整动画的全流程痛点。它通过自研AI模型,保障角色、风格、场景高度一致性,让零动画经验者也能高效产出专业级叙事内容。广泛适用于独立创作者、动画工作室、教育机构及企业营销,助您轻松实现创意落地与商业化。
- 5060次使用
-
- GPT-4王者加冕!读图做题性能炸天,凭自己就能考上斯坦福
- 2023-04-25 501浏览
-
- 单块V100训练模型提速72倍!尤洋团队新成果获AAAI 2023杰出论文奖
- 2023-04-24 501浏览
-
- ChatGPT 真的会接管世界吗?
- 2023-04-13 501浏览
-
- VR的终极形态是「假眼」?Neuralink前联合创始人掏出新产品:科学之眼!
- 2023-04-30 501浏览
-
- 实现实时制造可视性优势有哪些?
- 2023-04-15 501浏览

