简述优化 Linux 内存性能的核心思想
从现在开始,我们要努力学习啦!今天我给大家带来《简述优化 Linux 内存性能的核心思想》,感兴趣的朋友请继续看下去吧!下文中的内容我们主要会涉及到等等知识点,如果在阅读本文过程中有遇到不清楚的地方,欢迎留言呀!我们一起讨论,一起学习!
今天分享一篇内存性能优化的文献,文献采用了大量精美的图解,深入浅出地分析了 Linux 内核 slab 性能优化的核心原则。
slab是 Linux 内核中用于小对象内存分配的主要算法,文献探讨了在不同场景下内存分配可能出现的各种性能问题,并提供了优化方案。这对于我们设计高性能内存池算法或者在未来处理内存性能问题时具有一定的启示,值得我们借鉴。
Linux 内核的 slab源自一种简单的想法,即预先准备一些常被频繁分配和释放的数据结构。然而,标准的 slab 实现过于复杂且维护成本高,于是演变出了更为精简的 slub 算法,因此本文所讨论的是 slub,稍后提及的 slab 都指 slub。
由于本文主要关注内核优化方面的内容,若想深入了解 slab 的细节和代码实现,请参阅源码。
单CPU场景下简单的slab算法
下列图示展示了在单个 CPU 上,slab 在分配和释放对象时的情景序列:

可以看出,非常之简单,而且完全达到了slab设计之初的目标。
扩展到多核心CPU
现在我们简单地将上面的模型扩展到多核心CPU,同样差不多的分配序列如下图所示:

我们看到,在只有单一slab的时候,如果多个CPU同时分配对象,冲突是不可避免的,解决冲突的几乎是唯一的办法就是加锁排队,然而这将大大增加延迟,我们看到,申请单一对象的整个时延从T0开始,到T4结束,这太久了。
多CPU无锁化并行化操作的直接思路:复制给每个CPU一套相同的数据结构不二法门就是增加“每CPU变量”。对于slab而言,可以扩展成下面的样子:

如果以为这么简单就结束了,那这就太没有意义了。
问题
首先,我们来看一个简单的问题,如果单独的某个CPU的 slab 缓存没有对象可分配了,但是其它 CPU 的 slab 缓存仍有大量空闲对象的情况,如下图所示:

这是可能的,因为对单独一种slab的需求是和该CPU上执行的进程/线程紧密相关的,比如 如果CPU0只处理网络,那么它就会对skb等数据结构有大量的需求,对于上图最后引出的问题,如果我们选择从伙伴系统中分配一个新的page(或者pages,取决于对象大小以及slab cache的order),那么久而久之就会造成slab在CPU间分布的不均衡,更可能会因此吃掉大量的物理内存,这都是不希望看到的。
在继续之前,首先要明确的是,我们需要在CPU间均衡slab,并且这些必须靠slab内部的机制自行完成,这个和进程在CPU间负载均衡是完全不同的,对进程而言,拥有一个核心调度机制,比如基于时间片,或者虚拟时钟的步进速率等,但是对于slab,完全取决于使用者自身,只要对象仍然在使用,就不能剥夺使用者继续使用的权利,除非使用者自己释放。因此slab的负载均衡必须设计成合作型的,而不是抢占式的。
好了。现在我们知道,从伙伴系统重新分配一个page(s)并不是一个好主意,它应该是最终的决定,在执行它之前,首先要试一下别的路线。
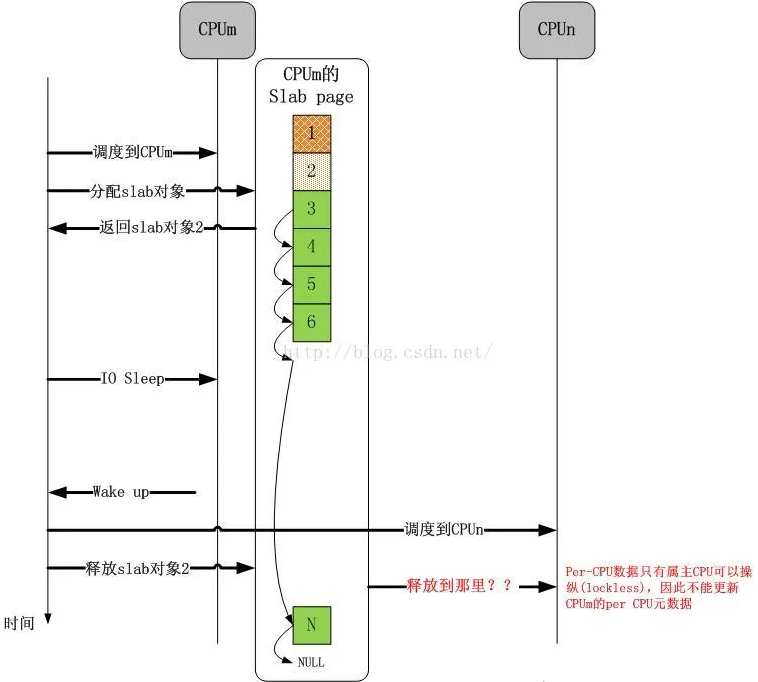
现在,我们引出第二个问题,如下图所示:

谁也不能保证分配slab对象的CPU和释放slab对象的CPU是同一个CPU,谁也不能保证一个CPU在一个slab对象的生命周期内没有分配新的page(s),这期间的复杂操作谁也没有规定。这些问题该怎么解决呢?事实上,理解了这些问题是怎么解决的,一个slab框架就彻底理解了。
问题的解决-分层slab cache
无级变速总是让人向往。如果一个CPU的slab缓存满了,直接去抢同级别的别的CPU的slab缓存被认为是一种鲁莽且不道义的做法。
那么为何不设置另外一个slab缓存,获取它里面的对象不像直接获取CPU的slab缓存那么简单且直接,但是难度却又不大,只是稍微增加一点消耗,这不是很好吗?
事实上,CPU的L1,L2,L3 cache不就是这个方案设计的吗?这事实上已经成为cache设计的不二法门。这个设计思想同样作用于slab,就是Linux内核的slub实现,现在可以给出概念和解释了。
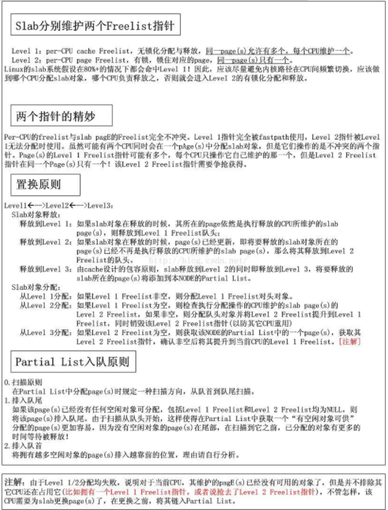
- Linux kernel slab cache:一个分为3层的对象cache模型。
- Level 1 slab cache:一个空闲对象链表,每个CPU一个的独享cache,分配释放对象无需加锁。
- Level 2 slab cache:一个空闲对象链表,每个CPU一个的共享page(s) cache,分配释放对象时仅需要锁住该page(s),与Level 1 slab cache互斥,不互相包容。
- Level 3 slab cache:一个page(s)链表,每个NUMA NODE的所有CPU共享的cache,单位为page(s),获取后被提升到对应CPU的Level 1 slab cache,同时该page(s)作为Level 2的共享page(s)存在。
- **共享page(s)**:该page(s)被一个或者多个CPU占有,每一个CPU在该page(s)上都可以拥有互相不充图的空闲对象链表,该page(s)拥有一个唯一的Level 2 slab cache空闲链表,该链表与上述一个或多个Level 1 slab cache空闲链表亦不冲突,多个CPU获取该Level 2 slab cache时必须争抢,获取后可以将该链表提升成自己的Level 1 slab cache。
该 slab cache 的图示如下:

其行为如下图所示:

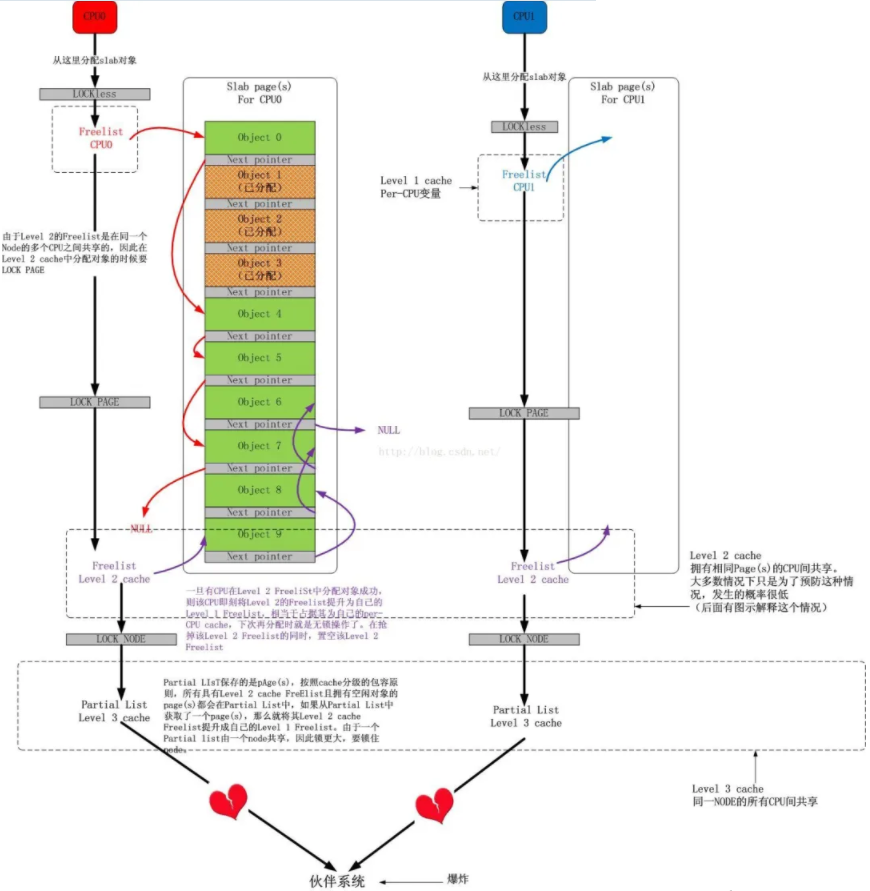
2个场景
对于常规的对象分配过程,下图展示了其细节:

事实上,对于多个CPU共享一个page(s)的情况,还可以有另一种玩法,如下图所示:

伙伴系统
前面我们简短的体会了Linux内核的slab设计,不宜过长,太长了不易理解.但是最后,如果Level 3也没有获取page(s),那么最终会落到终极的伙伴系统,伙伴系统是为了防内存分配碎片化的,所以它尽可能地做两件事:
- 尽量分配尽可能大的内存
- 尽量合并连续的小块内存成一块大内存
我们可以通过下面的图解来理解上面的原则:

注意,本文是关于优化的,不是伙伴系统的科普,所以我假设大家已经理解了伙伴系统。
鉴于slab缓存对象大多数都是不超过1个页面的小结构(不仅仅slab系统,超过1个页面的内存需求相比1个页面的内存需求,很少),因此会有大量的针对1个页面的内存分配需求。从伙伴系统的分配原理可知,如果持续大量分配单一页面,会有大量的order大于0的页面分裂成单一页面,在单核心CPU上,这不是问题,但是在多核心CPU上,由于每一个CPU都会进行此类分配,而伙伴系统的分裂,合并操作会涉及大量的链表操作,这个锁开销是巨大的,因此需要优化!
Linux内核对伙伴系统针对单一页面的分配需求采取的批量分配“每CPU单一页面缓存”的方式!每一个CPU拥有一个单一页面缓存池,需要单一页面的时候,可以无需加锁从当前CPU对应的页面池中获取页面。而当池中页面不足时,系统会批量从伙伴系统中拉取一堆页面到池中,反过来,在单一页面释放的时候,会择优将其释放到每CPU的单一页面缓存中。
为了维持“每CPU单一页面缓存”中页面的数量不会太多或太少(太多会影响伙伴系统,太少会影响CPU的需求),系统保持了两个值,当缓存页面数量低于low值的时候,便从伙伴系统中批量获取页面到池中,而当缓存页面数量大于high的时候,便会释放一些页面到伙伴系统中。
小结
多CPU操作系统内核中,关键的开销就是锁的开销。
我认为这是一开始的设计导致的,因为一开始,多核CPU并没有出现,单核CPU上的共享保护几乎都是可以用“禁中断”,“禁抢占”来简单实现的,到了多核时代,操作系统同样简单平移到了新的平台,因此同步操作是在单核的基础上后来添加的。
简单来讲,目前的主流操作系统都是在单核年代创造出来的,因此它们都是顺应单核环境的,对于多核环境,可能它们一开始的设计就有问题。
不管怎么说,优化操作的不二法门就是禁止或者尽量减少锁的操作。随之而来的思路就是为共享的关键数据结构创建”每CPU的缓存“,而这类缓存分为两种类型:
1. 数据通路缓存
比如路由表之类的数据结构,你可以用RCU锁来保护,当然如果为每一个CPU都创建一个本地路由表缓存,也是不错的,现在的问题是何时更新它们,因为所有的缓存都是平级的,因此一种批量同步的机制是必须的。
2. 管理机制缓存
比如slab对象缓存这类,其生命周期完全取决于使用者,因此不存在同步问题,然而却存在管理问题。
采用分级cache的思想是好的,这个非常类似于CPU的L1/L2/L3缓存,采用这种平滑的开销逐渐增大,容量逐渐增大的机制,并配合以设计良好的换入/换出等算法,效果是非常明显的。
终于介绍完啦!小伙伴们,这篇关于《简述优化 Linux 内存性能的核心思想》的介绍应该让你收获多多了吧!欢迎大家收藏或分享给更多需要学习的朋友吧~golang学习网公众号也会发布文章相关知识,快来关注吧!
印尼官员:将与苹果就投资提案进行会谈
- 上一篇
- 印尼官员:将与苹果就投资提案进行会谈
- 下一篇
- Python While 循环教程 #Day3
-
- 文章 · linux | 1小时前 |
- Linux下ethtool查看网卡参数技巧
- 399浏览 收藏
-
- 文章 · linux | 2小时前 |
- Linux安装GNOME/KDE桌面步骤详解
- 141浏览 收藏
-
- 文章 · linux | 14小时前 |
- Linux实时带宽监控工具推荐
- 268浏览 收藏
-
- 文章 · linux | 15小时前 |
- Linux查看文件末尾内容的命令有哪些
- 329浏览 收藏
-
- 文章 · linux | 15小时前 | Linux Nmap
- Linux下Nmap扫描局域网教程
- 325浏览 收藏
-
- 文章 · linux | 15小时前 |
- Linux历史命令查看技巧分享
- 110浏览 收藏
-
- 文章 · linux | 15小时前 |
- Linuxsystemd单元文件使用技巧
- 402浏览 收藏
-
- 文章 · linux | 18小时前 |
- nload与iftop流量监控使用教程
- 443浏览 收藏
-
- 文章 · linux | 18小时前 |
- Linux调用延迟分析与perf使用技巧
- 388浏览 收藏
-
- 文章 · linux | 19小时前 |
- Linux更换yum源教程详解
- 116浏览 收藏
-
- 文章 · linux | 21小时前 |
- Linux下配置Postfix邮件服务器教程
- 139浏览 收藏
-
- 文章 · linux | 21小时前 |
- Linux合并多个tar文件技巧
- 460浏览 收藏
-
- 前端进阶之JavaScript设计模式
- 设计模式是开发人员在软件开发过程中面临一般问题时的解决方案,代表了最佳的实践。本课程的主打内容包括JS常见设计模式以及具体应用场景,打造一站式知识长龙服务,适合有JS基础的同学学习。
- 543次学习
-
- GO语言核心编程课程
- 本课程采用真实案例,全面具体可落地,从理论到实践,一步一步将GO核心编程技术、编程思想、底层实现融会贯通,使学习者贴近时代脉搏,做IT互联网时代的弄潮儿。
- 516次学习
-
- 简单聊聊mysql8与网络通信
- 如有问题加微信:Le-studyg;在课程中,我们将首先介绍MySQL8的新特性,包括性能优化、安全增强、新数据类型等,帮助学生快速熟悉MySQL8的最新功能。接着,我们将深入解析MySQL的网络通信机制,包括协议、连接管理、数据传输等,让
- 500次学习
-
- JavaScript正则表达式基础与实战
- 在任何一门编程语言中,正则表达式,都是一项重要的知识,它提供了高效的字符串匹配与捕获机制,可以极大的简化程序设计。
- 487次学习
-
- 从零制作响应式网站—Grid布局
- 本系列教程将展示从零制作一个假想的网络科技公司官网,分为导航,轮播,关于我们,成功案例,服务流程,团队介绍,数据部分,公司动态,底部信息等内容区块。网站整体采用CSSGrid布局,支持响应式,有流畅过渡和展现动画。
- 485次学习
-
- ChatExcel酷表
- ChatExcel酷表是由北京大学团队打造的Excel聊天机器人,用自然语言操控表格,简化数据处理,告别繁琐操作,提升工作效率!适用于学生、上班族及政府人员。
- 4221次使用
-
- Any绘本
- 探索Any绘本(anypicturebook.com/zh),一款开源免费的AI绘本创作工具,基于Google Gemini与Flux AI模型,让您轻松创作个性化绘本。适用于家庭、教育、创作等多种场景,零门槛,高自由度,技术透明,本地可控。
- 4577次使用
-
- 可赞AI
- 可赞AI,AI驱动的办公可视化智能工具,助您轻松实现文本与可视化元素高效转化。无论是智能文档生成、多格式文本解析,还是一键生成专业图表、脑图、知识卡片,可赞AI都能让信息处理更清晰高效。覆盖数据汇报、会议纪要、内容营销等全场景,大幅提升办公效率,降低专业门槛,是您提升工作效率的得力助手。
- 4460次使用
-
- 星月写作
- 星月写作是国内首款聚焦中文网络小说创作的AI辅助工具,解决网文作者从构思到变现的全流程痛点。AI扫榜、专属模板、全链路适配,助力新人快速上手,资深作者效率倍增。
- 6109次使用
-
- MagicLight
- MagicLight.ai是全球首款叙事驱动型AI动画视频创作平台,专注于解决从故事想法到完整动画的全流程痛点。它通过自研AI模型,保障角色、风格、场景高度一致性,让零动画经验者也能高效产出专业级叙事内容。广泛适用于独立创作者、动画工作室、教育机构及企业营销,助您轻松实现创意落地与商业化。
- 4827次使用
-
- 命令行工具:应对Linux服务器安全挑战的利器
- 2023-10-04 501浏览
-
- 如何使用Docker进行容器的水平伸缩和负载均衡
- 2023-11-07 501浏览
-
- linux .profile的作用是什么
- 2024-04-07 501浏览
-
- 如何解决s权限位引发postfix及crontab异常
- 2024-11-21 501浏览
-
- 如何通过脚本自动化Linux上的K8S安装
- 2025-02-17 501浏览

