基于GICv3的中断虚拟化——Linux中断子系统分析
从现在开始,我们要努力学习啦!今天我给大家带来《基于GICv3的中断虚拟化——Linux中断子系统分析》,感兴趣的朋友请继续看下去吧!下文中的内容我们主要会涉及到等等知识点,如果在阅读本文过程中有遇到不清楚的地方,欢迎留言呀!我们一起讨论,一起学习!
说明: 本文所参考的内核版本是:Linux (none) 6.3.0-rc1+
1. 计算机中断处理框架简介
在计算机系统中,关于中断处理的软硬件框架如图1-1所示。一个设备中断从产生到处理的过程可以概括为以下5个主要阶段:
1) 设备产生中断信号并发送至中断控制器;
2) 中断控制器将硬件中断ID定向到适当的CPU;
3) CPU对中断进行响应,将PC指针跳至Vector表中的对应中断处理入口,即irq_handle;
4) irq_handle进一步调用通用中断处理函数generic_handle_irq,位于Interrupt子系统内;
5) generic_handle_irq再次调用设备驱动程序中注册的dev_irq_handle,以完成中断处理。

图1-1
2. AArch64 vector tables初始化流程
AArch64架构下vector tables初始化流程见图2-1:

图2-1
nVHE模式下vector table初始化流程见图2-2:

图2-2
3. Linux中断子系统
3.1 Linux中断子系统框架
Linux中断子系统框架按照Linux官方文档抽象层分为三个level:High-level driver API、High-level IRQ flow handlers、Chip-level hardware encapsulation。
但从当前Linux内核版本中除了上述三个抽象等级,还包括irq domain和interrupt descriptor management。

图3-1
- High-level driver API
High-level driver API为设备驱动提供中断实现中断的申请、注销等API:
•request_irq()
•request_threaded_irq()
•free_irq()
•disable_irq()
•enable_irq()
•disable_irq_nosync() (SMP only)
•synchronize_irq() (SMP only)
•irq_set_irq_type()
•irq_set_irq_wake()
•irq_set_handler_data()
•irq_set_chip()
•irq_set_chip_data()
b. High-level IRQ flow handlers
•handle_level_irq()
•handle_edge_irq()
•handle_fasteoi_irq()
•handle_simple_irq()
•handle_percpu_irq()
•handle_edge_eoi_irq()
•handle_bad_irq()
c. Chip-level hardware encapsulation
•irq_ack
•irq_mask_ack – Optional, recommended for performance
•irq_mask
•irq_unmask
•irq_eoi – Optional, required for EOI flow handlers
•irq_retrigger – Optional
•irq_set_type – Optional
•irq_set_wake – Optional
3.2 IRQ domain
IRQ domain用于将硬件的中断号(hirq),转换成Linux系统中的软件中断号(sirq),每一个Linux软件中断号对应一项 irq_desc, 每个中断控制器都对应一个IRQ Domain。 在硬件设计实现时,会将设备的中断信号关联到中断控制器,中断控制器会为设备分配硬件中断号,硬件中断号会定义在设备树或 ACPI表中,由bootloader传递给Linux系统,Linux系统启动加载设备驱动时,驱动程序会根据硬件中断号申请软件中断号,同时 注册设备驱动处理函数。
IRQ Domain支持三种映射方式:linear map(线性映射),tree map(树映射),no map(不映射);
•linear map:维护固定大小的表,索引是硬件中断号,如果硬件中断最大数量固定,并且数值不大,可以选择线性映射;
•tree map:硬件中断号可能很大,可以选择树映射;
•no map:硬件中断号直接就是Linux的中断号;
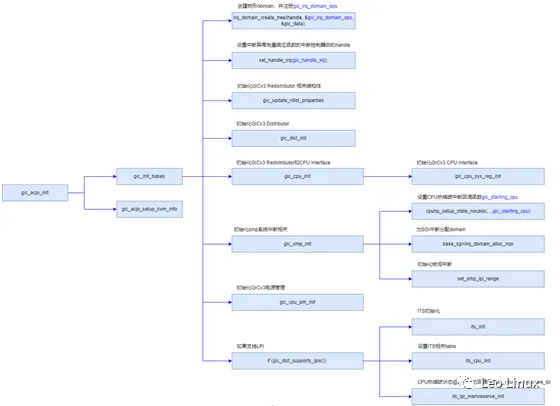
3.3 GICv3驱动初始化
GICv3的初始化流程:

图3-2
3.4 Linux系统下中断响应流程
Linux系统下中断响应流程:
设备触发中断–>中断控制器收到中断信号–>发送到响应CPU–>CPU响应中断(CP指针跳转到中断异常向量表入口)–>执行CPU架构中断handle–>执行中断控制器handle–>执行Linux中断子系统handle–>执行设备驱动程序注册的中断处理函数.
Linux系统中断响应流程如下:

图3-3 Aarch64中断响应流程

图3-4 gicv3及中断子系统处理流程

图3-5 设备中断注册
今天关于《基于GICv3的中断虚拟化——Linux中断子系统分析》的内容介绍就到此结束,如果有什么疑问或者建议,可以在golang学习网公众号下多多回复交流;文中若有不正之处,也希望回复留言以告知!
LG新能源中国总部落户南京
- 上一篇
- LG新能源中国总部落户南京
- 下一篇
- Python 的 For 循环很糟糕——这正是我们喜欢它的原因
-
- 文章 · linux | 7小时前 |
- Linux怎么查看内存映射_Linux pmap命令分析进程教程【诊断】
- 332浏览 收藏
-
- 文章 · linux | 8小时前 |
- LINUX系统如何进行内核升级_手动编译与自动更新LINUX内核的两种方法
- 344浏览 收藏
-
- 文章 · linux | 8小时前 |
- Linux怎么设置swap分区_Linux如何创建交换空间文件【教程】
- 291浏览 收藏
-
- 文章 · linux | 8小时前 | Linux 权限
- Linux安装软件权限不够怎么办_sudo与su命令的正确用法
- 459浏览 收藏
-
- 文章 · linux | 8小时前 | Linux
- Linux怎么查看网卡的环形缓冲区大小 Linux网络丢包调优详解
- 423浏览 收藏
-
- 文章 · linux | 9小时前 |
- Linux怎么配置Nginx HTTP2_Linux Nginx开启HTTP2协议方法【技巧】
- 198浏览 收藏
-
- 文章 · linux | 10小时前 |
- Linux怎么安装K3s轻量K8s_Linux K3s安装部署使用方法教程【进阶】
- 342浏览 收藏
-
- 文章 · linux | 11小时前 |
- Linux查看当前用户所属组 groups命令与id用法
- 319浏览 收藏
-
- 文章 · linux | 13小时前 |
- Linux如何配置服务开机自启_Linux服务开机自启配置实践
- 420浏览 收藏
-
- 文章 · linux | 13小时前 |
- Linux如何查看进程的真实内存占用 区分VSS/RSS/PSS/USS方法
- 298浏览 收藏
-
- 文章 · linux | 15小时前 | Linux
- Linux怎么安装和配置Meilisearch轻量级搜索 Linux搜索服务详解
- 499浏览 收藏
-
- 文章 · linux | 15小时前 | Linux
- Linux怎么查看进程打开的端口 Linux下lsof -i端口占用详解
- 122浏览 收藏
-
- 前端进阶之JavaScript设计模式
- 设计模式是开发人员在软件开发过程中面临一般问题时的解决方案,代表了最佳的实践。本课程的主打内容包括JS常见设计模式以及具体应用场景,打造一站式知识长龙服务,适合有JS基础的同学学习。
- 543次学习
-
- GO语言核心编程课程
- 本课程采用真实案例,全面具体可落地,从理论到实践,一步一步将GO核心编程技术、编程思想、底层实现融会贯通,使学习者贴近时代脉搏,做IT互联网时代的弄潮儿。
- 516次学习
-
- 简单聊聊mysql8与网络通信
- 如有问题加微信:Le-studyg;在课程中,我们将首先介绍MySQL8的新特性,包括性能优化、安全增强、新数据类型等,帮助学生快速熟悉MySQL8的最新功能。接着,我们将深入解析MySQL的网络通信机制,包括协议、连接管理、数据传输等,让
- 500次学习
-
- JavaScript正则表达式基础与实战
- 在任何一门编程语言中,正则表达式,都是一项重要的知识,它提供了高效的字符串匹配与捕获机制,可以极大的简化程序设计。
- 487次学习
-
- 从零制作响应式网站—Grid布局
- 本系列教程将展示从零制作一个假想的网络科技公司官网,分为导航,轮播,关于我们,成功案例,服务流程,团队介绍,数据部分,公司动态,底部信息等内容区块。网站整体采用CSSGrid布局,支持响应式,有流畅过渡和展现动画。
- 485次学习
-
- ChatExcel酷表
- ChatExcel酷表是由北京大学团队打造的Excel聊天机器人,用自然语言操控表格,简化数据处理,告别繁琐操作,提升工作效率!适用于学生、上班族及政府人员。
- 4465次使用
-
- Any绘本
- 探索Any绘本(anypicturebook.com/zh),一款开源免费的AI绘本创作工具,基于Google Gemini与Flux AI模型,让您轻松创作个性化绘本。适用于家庭、教育、创作等多种场景,零门槛,高自由度,技术透明,本地可控。
- 4810次使用
-
- 可赞AI
- 可赞AI,AI驱动的办公可视化智能工具,助您轻松实现文本与可视化元素高效转化。无论是智能文档生成、多格式文本解析,还是一键生成专业图表、脑图、知识卡片,可赞AI都能让信息处理更清晰高效。覆盖数据汇报、会议纪要、内容营销等全场景,大幅提升办公效率,降低专业门槛,是您提升工作效率的得力助手。
- 4690次使用
-
- 星月写作
- 星月写作是国内首款聚焦中文网络小说创作的AI辅助工具,解决网文作者从构思到变现的全流程痛点。AI扫榜、专属模板、全链路适配,助力新人快速上手,资深作者效率倍增。
- 6485次使用
-
- MagicLight
- MagicLight.ai是全球首款叙事驱动型AI动画视频创作平台,专注于解决从故事想法到完整动画的全流程痛点。它通过自研AI模型,保障角色、风格、场景高度一致性,让零动画经验者也能高效产出专业级叙事内容。广泛适用于独立创作者、动画工作室、教育机构及企业营销,助您轻松实现创意落地与商业化。
- 5061次使用
-
- 命令行工具:应对Linux服务器安全挑战的利器
- 2023-10-04 501浏览
-
- 如何使用Docker进行容器的水平伸缩和负载均衡
- 2023-11-07 501浏览
-
- linux .profile的作用是什么
- 2024-04-07 501浏览
-
- 如何解决s权限位引发postfix及crontab异常
- 2024-11-21 501浏览
-
- 如何通过脚本自动化Linux上的K8S安装
- 2025-02-17 501浏览

