MySql-sql语句执行流程
来源:SegmentFault
2023-01-19 17:35:09
0浏览
收藏
编程并不是一个机械性的工作,而是需要有思考,有创新的工作,语法是固定的,但解决问题的思路则是依靠人的思维,这就需要我们坚持学习和更新自己的知识。今天golang学习网就整理分享《MySql-sql语句执行流程》,文章讲解的知识点主要包括MySQL、SQL语句,如果你对数据库方面的知识点感兴趣,就不要错过golang学习网,在这可以对大家的知识积累有所帮助,助力开发能力的提升。
MySql内部组件结构

Server层
连接器
管理连接与权限校验 连接数据库时负责监听数据库端口请求的便是连接器。 连接命令如下所示: # mysql ‐h host[数据库地址] ‐u root[用户] ‐p root[密码] ‐P 3306 连接命令中的 mysql 是客户端工具,用来跟服务端建立连接。在完成经典的 TCP 握手后,连接器就要开始认证你的身份, 这个时候用的就是你输入的用户名和密码。 1、如果用户名或密码不对,你就会收到一个"Access denied for user"的错误,然后客户端程序结束执行。 2、如果用户名密码认证通过,连接器会到权限表里面查出你拥有的权限。之后,这个连接里面的权限判断逻辑,都将依赖于此时读到的权 限。 这就意味着,一个用户成功建立连接后,权限会缓存在一个seesion中,此时即使你用管理员账号对这个用户的权限做了修改,也不会影响已经存在连接的权 限。修改完成后,只有再新建的连接才会使用新的权限设置。用户的权限表在系统表空间的mysql的user表中。
查询缓存
一个特别鸡肋的存在,就是把查询结果放在缓存里,下次有同样的sql直接从缓存中取数据,但对缓存数据所关联的表的任何修改都会导致缓存被清空,只有在变化几乎没有的静态表有存在价值,8.0以后的mysql已经移除了查询缓存
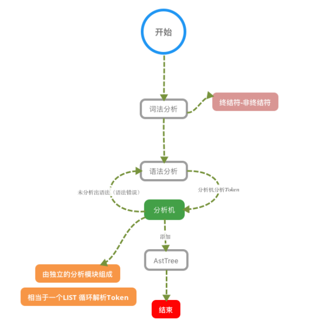
语法分析器
如果没有命中缓存,那么mysql即将开始分析输入的sql语句,根据sql语句的关键字和语句结构对sql进行拆分,识别出SQL的目的。 词法分析器分成6个主要步骤完成对sql语句的分析 1、词法分析 2、语法分析 3、语义分析 4、构造执行树 5、生成执行计划 6、计划的执行

SQL语句的分析分为词法分析与语法分析,mysql的词法分析由MySQLLex[MySQL自己实现的]完成,语法分析由Bison生 成,经过bison语法分析之后,会生成一个这样的语法树

优化器
经过了分析器,MySQL 就知道你要做什么了。在开始执行之前,还要先经过优化器的处理。 优化器是在表里面有多个索引的时候,决定使用哪个索引;或者在一个语句有多表关联(join)的时候,决定各个表的连接顺序。 如果有多种方案最终的执行结果是相同的,那么优化器会选择一个执行效率更高的方案。
执行器
优化过后mysql就已经确定了该sql语句的目的,开始执行过程之前会先进行权限判断,如果权限没有问题则开表执行,否则返回错误信息。 执行过程根据表的存储引擎类型去调用引擎提供的接口,例如innoDB等存储引擎。
store层
mysql的store层比较常用的有三种 innoDB,Myisam,memory
bin-log归档
mysql的binlog是Server层实现的二进制日志,他会记录我们的cud操作,特点如下: 1、Binlog在Server层实现(引擎共用) 2、Binlog为逻辑日志,记录的是一条语句的原始逻辑 3、Binlog不限大小,追加写入,不会覆盖以前的日志 误删数据/库,可以使用binlog进行归档恢复! 但需要先开启MySQL的binlog功能。 配置my.cnf开启binlog log‐bin=/usr/local/mysql/data/binlog/mysql‐bin binlog‐format=ROW sync‐binlog=1 注意5.7以及更高版本需要配置本项:server‐id=123454(自定义,保证唯一性); #binlog格式,有3种statement,row,mixed,statement表示存储执行的sql语句,分布式的时候有可能造成数据不一致;row表示存储的是sql执行后最终的数据结果,但会影响效率;mixed是前两种的合体,效率最低。
终于介绍完啦!小伙伴们,这篇关于《MySql-sql语句执行流程》的介绍应该让你收获多多了吧!欢迎大家收藏或分享给更多需要学习的朋友吧~golang学习网公众号也会发布数据库相关知识,快来关注吧!
版本声明
本文转载于:SegmentFault 如有侵犯,请联系study_golang@163.com删除
查看更多
最新文章
-
- 数据库 · MySQL | 20小时前 |
- MySQL数据备份方法及常用策略
- 105浏览 收藏
-
- 数据库 · MySQL | 1星期前 |
- MySQL存储引擎是什么?作用有哪些?
- 166浏览 收藏
-
- 数据库 · MySQL | 1星期前 |
- MySQL创建数据库的完整步骤详解
- 287浏览 收藏
-
- 数据库 · MySQL | 1星期前 |
- MySQL创建数据库及字符集设置方法
- 159浏览 收藏
-
- 数据库 · MySQL | 3星期前 |
- MySQL常用数据类型有哪些及如何选择
- 187浏览 收藏
-
- 数据库 · MySQL | 3星期前 |
- MySQL查询缓存如何开启?有什么好处?
- 285浏览 收藏
-
- 数据库 · MySQL | 1个月前 |
- MySQL创建数据库全流程详解
- 370浏览 收藏
-
- 数据库 · MySQL | 1个月前 |
- MySQL建库建表完整步骤详解
- 106浏览 收藏
-
- 数据库 · MySQL | 1个月前 |
- MySQL权限管理设置全攻略
- 501浏览 收藏
-
- 数据库 · MySQL | 2个月前 |
- MySQL事务是什么?如何保证数据一致性?
- 276浏览 收藏
-
- 数据库 · MySQL | 2个月前 |
- MySQL创建带约束表的实例详解
- 110浏览 收藏
-
- 数据库 · MySQL | 2个月前 |
- MySQL常用存储引擎及InnoDB与MyISAM对比分析
- 184浏览 收藏
查看更多
课程推荐
-
- 前端进阶之JavaScript设计模式
- 设计模式是开发人员在软件开发过程中面临一般问题时的解决方案,代表了最佳的实践。本课程的主打内容包括JS常见设计模式以及具体应用场景,打造一站式知识长龙服务,适合有JS基础的同学学习。
- 543次学习
-
- GO语言核心编程课程
- 本课程采用真实案例,全面具体可落地,从理论到实践,一步一步将GO核心编程技术、编程思想、底层实现融会贯通,使学习者贴近时代脉搏,做IT互联网时代的弄潮儿。
- 516次学习
-
- 简单聊聊mysql8与网络通信
- 如有问题加微信:Le-studyg;在课程中,我们将首先介绍MySQL8的新特性,包括性能优化、安全增强、新数据类型等,帮助学生快速熟悉MySQL8的最新功能。接着,我们将深入解析MySQL的网络通信机制,包括协议、连接管理、数据传输等,让
- 500次学习
-
- JavaScript正则表达式基础与实战
- 在任何一门编程语言中,正则表达式,都是一项重要的知识,它提供了高效的字符串匹配与捕获机制,可以极大的简化程序设计。
- 487次学习
-
- 从零制作响应式网站—Grid布局
- 本系列教程将展示从零制作一个假想的网络科技公司官网,分为导航,轮播,关于我们,成功案例,服务流程,团队介绍,数据部分,公司动态,底部信息等内容区块。网站整体采用CSSGrid布局,支持响应式,有流畅过渡和展现动画。
- 485次学习
查看更多
AI推荐
-
- ChatExcel酷表
- ChatExcel酷表是由北京大学团队打造的Excel聊天机器人,用自然语言操控表格,简化数据处理,告别繁琐操作,提升工作效率!适用于学生、上班族及政府人员。
- 5602次使用
-
- Any绘本
- 探索Any绘本(anypicturebook.com/zh),一款开源免费的AI绘本创作工具,基于Google Gemini与Flux AI模型,让您轻松创作个性化绘本。适用于家庭、教育、创作等多种场景,零门槛,高自由度,技术透明,本地可控。
- 6021次使用
-
- 可赞AI
- 可赞AI,AI驱动的办公可视化智能工具,助您轻松实现文本与可视化元素高效转化。无论是智能文档生成、多格式文本解析,还是一键生成专业图表、脑图、知识卡片,可赞AI都能让信息处理更清晰高效。覆盖数据汇报、会议纪要、内容营销等全场景,大幅提升办公效率,降低专业门槛,是您提升工作效率的得力助手。
- 5850次使用
-
- 星月写作
- 星月写作是国内首款聚焦中文网络小说创作的AI辅助工具,解决网文作者从构思到变现的全流程痛点。AI扫榜、专属模板、全链路适配,助力新人快速上手,资深作者效率倍增。
- 7797次使用
-
- MagicLight
- MagicLight.ai是全球首款叙事驱动型AI动画视频创作平台,专注于解决从故事想法到完整动画的全流程痛点。它通过自研AI模型,保障角色、风格、场景高度一致性,让零动画经验者也能高效产出专业级叙事内容。广泛适用于独立创作者、动画工作室、教育机构及企业营销,助您轻松实现创意落地与商业化。
- 6242次使用
查看更多
相关文章
-
- golang MySQL实现对数据库表存储获取操作示例
- 2022-12-22 499浏览
-
- 搞一个自娱自乐的博客(二) 架构搭建
- 2023-02-16 244浏览
-
- B-Tree、B+Tree以及B-link Tree
- 2023-01-19 235浏览
-
- mysql面试题
- 2023-01-17 157浏览
-
- MySQL数据表简单查询
- 2023-01-10 101浏览

深入了解开源数据库
