面试无忧:源码+实践,讲到MySQL调优的底层算法实现
小伙伴们有没有觉得学习数据库很有意思?有意思就对了!今天就给大家带来《面试无忧:源码+实践,讲到MySQL调优的底层算法实现》,以下内容将会涉及到MySQL、Java、数据库、后端、程序员,若是在学习中对其中部分知识点有疑问,或许看了本文就能帮到你!
不知道大家有没有参与过系统重构或者代码调优的工作,有幸,最近我接触了一个公司N久前的一个项目的重构工作,目的就是为了提升一下响应速度,然后我们小组拿到这个项目的源代码之后,大呼:WC,这NM谁写的代码啊,太不讲究了吧,这SQL都写了些什么玩意啊,其实在这些年的工作中,这样的问题已经不是第一次遇见了,老是被提需求说性能有问题,拿到代码之后发现问题很简单,90%都是SQL的问题,当时赶进度,能查询出来结果就可以,稍微一优化SQL性能就能提升很多,虽然现在有很多SQL审核平台,但是,在面试的过程中,需要你回答的更加深入一些,那这里,我就结合代码给你讲解到算法的层次,在遇到优化,不在惧怕任何挑战
公众号:Java架构师联盟,每日更新技术好文
SQL优化基础概念
说到SQL优化,大家首先想到的就是创建索引,但创建索引需要了解相关基础概念。
1. 索引
我们知道,MySQL中的索引通常采用B-Tree结构,那么首先就要清楚B-Tree和B+Tree 结构的区别

在InnoDB中索引是B+Tree结构的,在该结构中叶子节点包含了非叶子节点的所有数据,并且叶子节点之间会通过指针连接。
之所以采用B+Tree结构,是因为数据库中有>、
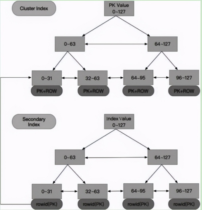
2. 聚集索引(主键索引)
InnoDB的所有的表都是索引组织表,主键与数据存放在一起。InnoDB选择聚集索引遵循以下原则:
• 在创建表时,如果指定了主键,则将其作为聚集索引。
• 如果没有指定主键,则选择第一个NOT NULL的唯一索引作为聚集索引。
• 如果没有唯一索引,则内部会生成一个6字节的rowid作为主键。
聚集索引是将主键与行记录存储在一起的,当根据主键进行查询时, 可直接在表中获取到数据,不用回表查询。

3. 二级索引(也称辅助索引)
二级索引的叶子节点存储了索引值+rowid(主键值)。熟悉MySQL 的读者在MySQL中创建表时最好自己指定一个显式的自增主键,这样做的好处是:显式指定的主键可以是普通的int类型,这样存储的空间就是4字节,在二级索引的叶子节点中存储主键值所占用的空间就会变小。这时可能有人会问:二级索引的叶子节点为何不存储主键的指针呢?原因是:如果主键位置发生了变化,则需要修改二级索引的叶子节点对应存储的指针;但是如果二级索引的叶子节点本身存储的是主键的值,则不会出现这种情 况。

4. 基数、选择性、回表
• 基数是字段distinct后的值,主键或非NULL的唯一索引的基数等于表的总行数。
• 选择性是指基数与总行数的比值乘以100%,选择性通常表示在字段上是否适合创建索引。
• 当要查询的字段不能在索引中完全获得时,则需要回表查询取出所需要的数据。这几点很重要,因为SQL优化最重要的就是要减少SQL语句的扫描行数,看下面这个例子。
mysql> create table t1 (id int , cl char(20),c2 chaz(20),c3 char(20)) ;
Query OK,0 rows affected (0.02 sec)
mysql> insert into t1 values (10,'a','b', 'C');
Query OK,1 row affected (0.01 sec)
mysql> insert into t1 values (10,'a','b', 'c');
Query OK,1 row affected (0.01 sec)
mysql> insert into t1 values (10,'a', 'b' , 'c');
Query OK,1 row affected (0.01 sec)
mysql> insert into t1 values (10,'a','b', 'c');
Query OK, 1 row affected (0.01 sec)
mysql> insert into t1 values (10,'a', 'b', 'c');
Query OK, 1 row affected (0.01 sec)
mysql> insert into t1 values (10,'a', 'b', 'c');
Query OK,1 row affected (0.01 sec)
mysql> create index idx_c1 on t1 (c1);
Query OK,o rows affected (0.02 sec)
Records: 0 Duplicates: 0 warnings: o
创建表,在c1字段插入重复数据,并在c1字段创建索引,我们通过执行计划看一下
cost值的消耗。
mysql> explain format=json select * from t1 where c1 = 'a';
"query_block" :{
"select_id": 1,"cost_info":{
"query_cost": "1.10"
)
删除索引,并通过执行计划查看cost值的消耗。
mysql> drop index idx_c1 on t1;
Query OK,0 rows affected (0.02sec)Records: 0 Duplicates: 0 warnings: o
mysql> explain format=json select * from t1 where c1 = 'a';(
"query_block":{
"select_id":1,"cost_info" :{
"query_cost":"0.85"
)
)
两次查询的cost值不同,通过索引查询的cost值比全表扫描的cost值大。这是因为当通过索引查询时索引数据都是重复的(基数很低),所以要做一个索引全扫描;还因
为“SELECT *”扫描完索引后要回表查询id, c2,c3这几个字段。就好比你要读完一本书,不会先把目录全部读一遍,然后再把后面的内容都读一遍。
如果将c1字段的值改成不重复的,我们再来看一下。
mysql> insert into t1 values (10, 'a', 'b', 'c');
Query OK, 1 row affected (0.01 sec)
mysql> insert into t1 values (10,'b','b','c');
Query OK,1 row affected (0.01 sec)
mysql> insert into t1 values (10,'c','b','c');
Query OK, 1 row affected (0.01 sec)
mysql> insert into t1 values (10,'d','b', 'c');
Query OK, 1 row affected (0.00 sec)
mysql> insert into t1 values (10,'e', 'b','c');
Query OK,1 row affected (0.01 sec)
mysql> explain format=json select * from t1 where c1 = 'a';
"query_block" :{
"select_id": 1,"cost_info":{
"query_cost": "0.35"
}
mysql> drop index idx_c1 on t1;
Query OK,0 rows affected (0.02 sec)
Records: 0 Duplicates: 0 warnings:0
mysql>explain format=json select * from t1 where c1 = 'a';
"query_block": {
"select_id": 1,"cost_info":(
"query_cost":"0.75"
)
这次c1字段的值不重复(基数较高),则通过索引查询的cost值比全表扫描的cost值小。
这里可能没有体现出选择性,我们说基数高比较好,但是要有一个衡量目标。例如, 某一字段的基数是几十万条,但是表中数据有几十亿条,在这个字段上创建索引就不是很合适,因为选择性比较低,通过索引查询在索引中可能就要扫描上亿条数据。
通常在创建索引时要考虑以上内容(回表、基数、选择性),在MySQL中可以通过系统表innodb_index_stats来查看索引选择性如何,并且可以看到组合索引中每一个字段的选择性如何,还可以计算索引的大小
SELECT stat_value AS pages, index_name
, stat_value * @@innodb_page_size / 1024/ 1024 AS size
FROM mysql.innodb_index_stats
WHERE(table_name = 'sbtest1'
AND database_name = 'sbtest'
AND stat_description = 'Number of pages in the index'
AND stat_name = 'size')
GROUP BY index_name;
如果是分区表,则使用下面的语句。
SELECT stat_value AS pages, index_name
,SUM(stat_value)* @@innodb_page_size / 1024 / 1024 AS size
FROM mysql .innodb_index_stats
WHERE(table_name LIKE 't#P%'
AND database_name = 'test'
AND stat_description = 'Number of pages in the index'
AND stat_name = 'size')
GROUP BY index_name;
也可以通过show index from table_name 查看Cardinality字段的值,以及字段的基数是多少。
MySQL中的Join算法
这是一个世纪难题,很多文章或者文档或者公司规范都是说尽量不要使用join方法,但是原因讲解都比较粗一些,今天就来看一下他的算法实现是怎么样的,为什么要尽量减少使用频率
1. Nested-Loop Join Algorithm(嵌套循环Join算法)
最简单的Join算法及外循环读取一行数据,根据关联条件列到内循环中匹配关联,在这种算法中,我们通常称外循环表为驱动表,称内循环表为被驱动表。
Nested-Loop Join算法的伪代码如下:
for each row in t1 matching range {
for each row in t2 matching reference key {
for each row in t3 {
if row satisfies join conditions,send to client)
)
2. Block Nested-Loop Join Algorithm(块嵌套循环Join算法,即BNL算法)
BNL算法是对Nested-Loop Join算法的优化。
具体做法是将外循环的行缓存起来,读取缓冲区中的行,减少内循环表被扫描的次数。例如,外循环表与内循环表均有100行记录,普通的嵌套内循环表需要扫描100次,如果使用块嵌套循环,则每次外循环读取10行记录到缓冲区中,然后把缓冲区数据传递给下一个内循环,将内循环读取到的每行和缓冲区中的10行进行比较,这样内循环表只需要扫描10次即可完成,使用块嵌套循环后内循环整体扫描次数少了一个数量级。使用块嵌套循环,内循环表扫描方式应是全表扫描,因为是内循环表匹配Join Buffer中的数据的。使用块嵌套循环连接,MySQL会使用连接缓冲区(Join Buffer),且会遵循下面一些原则:
• 连接类型为ALL、index、range,会使用到Join Buffer。
• Join Buffer是由join_buffer_size 变量控制的。
• 每次连接都使用一个Join Buffer,多表的连接可以使用多个Join Buffer。
• Join Buffer只存储与查询操作相关的字段数据,而不是整行记录。
BNL算法的伪代码如下:
for each row in t1 matching range {
for each row in t2 matching reference key {
store used columns from t1, t2 in join buffer
if buffer is full {
for each row in t3 {
for each t1,t2 combination in join buffer {
if row satisfies join conditions,send to client
}
}
empty join buffer
}
}
}
if buffer is not empty{for each row in t3{
for each t1, t2 combination in join buffer {
if row satisfies join conditions,send to client
}
}
}
对上面的过程解释如下:
①将t1、t2的连接结果放到缓冲区中,直到缓冲区满为止。
②遍历t3,与缓冲区内的数据匹配,找到匹配的行,发送到客户端。
③清空缓冲区。
④重复上面的步骤,直至缓冲区不满。
⑤处理缓冲区中剩余的数据,重复步骤②。
假设_S_是每次存储t1、t2组合的大小,_C_是组合的数量,则t3被扫描的次数为:(S *
C)/join_buffer_size+ 1。
由此可见,随着join_buffer_size的增大,t3被扫描的次数会减少,如果join_buffer_size
足够大,大到可以容纳所有t1和t2连接产生的数据,那么t3只会被扫描一次。
MySQL中的优化特性
1. Index Condition Pushdown(ICP,索引条件下推)
ICP是MySQL针对索引从表中检索时的一种优化特性,在没有ICP时处理过程如图21- 4所示。
①根据索引读取一条索引记录,然后使用索引的叶子节点中的主键值回表读取整个表行。
②判断这行记录是否符合where条件。

有ICP后处理过程

①根据索引读取一条索引记录,但并不回表取出整行数据。
②判断记录是否满足where条件的一部分,并且只能使用索引字段进行检查。如果不满足条件,则继续获取下一条索引记录。
③如果满足条件,则使用索引回表取出整行数据。
④再判断where条件的剩余部分,选择满足条件的记录。
ICP的意思就是筛选字段在索引中的where条件从服务器层下推到存储引擎层,这样可以在存储引擎层过滤数据。由此可见,ICP可以减少存储引擎访问基表的次数和MySQL服务器访问存储引擎的次数。
ICP的使用场景如下:
• 组合索引(a,b)where条件中的a字段是范围扫描,那么后面的索引字段b则无法使用到索引。在没有ICP时需要把满足a字段条件的数据全部提取到服务器层,并且会有大量的回表操作;而有了ICP之后,则会将b字段条件下推到存储引擎层,以减少回表次数和返回给服务器层的数据量。
• 组合索引(a,b)的第一个字段的选择性非常低,第二个字段查询时又利用不到索引(%b%),在这种情况下,通过ICP也能很好地减少回表次数和返回给服务器层的数据量。
ICP的使用限制如下:
• 只能用于InnoDB和MyISAM。
• 适用于range、ref、eq_ref和ref_or_null访问方式,并且需要回表进行访问。
• 适用于二级索引。
• 不适用于虚拟字段的二级索引。
2. Multi-Range Read(MRR)
如果通过二级索引扫描时需要回表查询数据,那么此时由于主键顺序与二级索引的顺序不一致会导致大量的随机I/O。而通过Multi-Range Read特性,MySQL会将索引扫描到的数据根据rowid进行一次排序,然后再回表查询。此方式的好处是将回表查询从随机I/O 转换成顺序I/O。
在没有MRR时,通过索引查询到数据之后回表形式

从图中可以看到,当通过二级索引扫描完数据之后,根据rowid(或者主键)回表查询,但是这个过程是随机访问的。如果表数据量非常大,在传统的机械硬盘中IOPS 不高的情况下性能会很差。
有了MRR之后,回表形式

根据索引查询完之后会将rowid放到缓冲区中进行排序,排序之后再回表访问,此时是顺序I/O。这里排序所用到的缓冲区是由参数read_rnd_buffer_size所控制的。
3. Batched Key Access(BKA)
BKA是对BNL算法的更一步扩展及优化,其作用是在表连接时可以进行顺序I/O,所以BKA是在MRR基础之上实现的,同时BKA支持内连接、外连接和半连接操作。
当两个表连接时,在没有BKA的情况下如图所示,可以看到访问t2表时是随机I/O。

有了BKA之后如图21-9所示,可以看到对t2表进行连接访问时,先将t1中相关的字段放入Join buffer中,然后利用MRR特性接口进行排序(根据rowid),排序之后即可通过rowid到t2表中进行查找。

这里也有一个隐含的条件,就是就是关联字段需要有索引,否则还是会使用BNL算法的。
文中关于mysql的知识介绍,希望对你的学习有所帮助!若是受益匪浅,那就动动鼠标收藏这篇《面试无忧:源码+实践,讲到MySQL调优的底层算法实现》文章吧,也可关注golang学习网公众号了解相关技术文章。
同步 MySQL 数据至 Elasticsearch/Redis/MQ 等的五种方式
- 上一篇
- 同步 MySQL 数据至 Elasticsearch/Redis/MQ 等的五种方式
- 下一篇
- 重复提交表单造成的重复注册问题。
-
- 数据库 · MySQL | 2小时前 |
- MySQL创建带约束表的实例详解
- 110浏览 收藏
-
- 数据库 · MySQL | 1星期前 |
- MySQL常用存储引擎及InnoDB与MyISAM对比分析
- 184浏览 收藏
-
- 数据库 · MySQL | 2星期前 |
- MySQL连接池配置与优化方法
- 147浏览 收藏
-
- 数据库 · MySQL | 2星期前 |
- MySQL内存优化技巧与参数设置解析
- 295浏览 收藏
-
- 数据库 · MySQL | 2星期前 |
- 主键外键关系解析与作用详解
- 413浏览 收藏
-
- 数据库 · MySQL | 2星期前 |
- MySQL数据库备份与安全方案详解
- 175浏览 收藏
-
- 数据库 · MySQL | 3星期前 |
- MySQL增删改查语法速查表大全
- 174浏览 收藏
-
- 数据库 · MySQL | 1个月前 |
- MySQLupdate语句使用详解
- 120浏览 收藏
-
- 数据库 · MySQL | 1个月前 |
- MySQL数据库创建与字符集设置教程
- 404浏览 收藏
-
- 数据库 · MySQL | 1个月前 |
- MySQL基础命令速查:增删改查全攻略
- 427浏览 收藏
-
- 数据库 · MySQL | 1个月前 |
- MySQL优化Join查询的技巧与策略解析
- 351浏览 收藏
-
- 数据库 · MySQL | 1个月前 |
- MySQL常用数据类型有哪些及如何选择
- 156浏览 收藏
-
- 前端进阶之JavaScript设计模式
- 设计模式是开发人员在软件开发过程中面临一般问题时的解决方案,代表了最佳的实践。本课程的主打内容包括JS常见设计模式以及具体应用场景,打造一站式知识长龙服务,适合有JS基础的同学学习。
- 543次学习
-
- GO语言核心编程课程
- 本课程采用真实案例,全面具体可落地,从理论到实践,一步一步将GO核心编程技术、编程思想、底层实现融会贯通,使学习者贴近时代脉搏,做IT互联网时代的弄潮儿。
- 516次学习
-
- 简单聊聊mysql8与网络通信
- 如有问题加微信:Le-studyg;在课程中,我们将首先介绍MySQL8的新特性,包括性能优化、安全增强、新数据类型等,帮助学生快速熟悉MySQL8的最新功能。接着,我们将深入解析MySQL的网络通信机制,包括协议、连接管理、数据传输等,让
- 500次学习
-
- JavaScript正则表达式基础与实战
- 在任何一门编程语言中,正则表达式,都是一项重要的知识,它提供了高效的字符串匹配与捕获机制,可以极大的简化程序设计。
- 487次学习
-
- 从零制作响应式网站—Grid布局
- 本系列教程将展示从零制作一个假想的网络科技公司官网,分为导航,轮播,关于我们,成功案例,服务流程,团队介绍,数据部分,公司动态,底部信息等内容区块。网站整体采用CSSGrid布局,支持响应式,有流畅过渡和展现动画。
- 485次学习
-
- ChatExcel酷表
- ChatExcel酷表是由北京大学团队打造的Excel聊天机器人,用自然语言操控表格,简化数据处理,告别繁琐操作,提升工作效率!适用于学生、上班族及政府人员。
- 4217次使用
-
- Any绘本
- 探索Any绘本(anypicturebook.com/zh),一款开源免费的AI绘本创作工具,基于Google Gemini与Flux AI模型,让您轻松创作个性化绘本。适用于家庭、教育、创作等多种场景,零门槛,高自由度,技术透明,本地可控。
- 4574次使用
-
- 可赞AI
- 可赞AI,AI驱动的办公可视化智能工具,助您轻松实现文本与可视化元素高效转化。无论是智能文档生成、多格式文本解析,还是一键生成专业图表、脑图、知识卡片,可赞AI都能让信息处理更清晰高效。覆盖数据汇报、会议纪要、内容营销等全场景,大幅提升办公效率,降低专业门槛,是您提升工作效率的得力助手。
- 4457次使用
-
- 星月写作
- 星月写作是国内首款聚焦中文网络小说创作的AI辅助工具,解决网文作者从构思到变现的全流程痛点。AI扫榜、专属模板、全链路适配,助力新人快速上手,资深作者效率倍增。
- 6105次使用
-
- MagicLight
- MagicLight.ai是全球首款叙事驱动型AI动画视频创作平台,专注于解决从故事想法到完整动画的全流程痛点。它通过自研AI模型,保障角色、风格、场景高度一致性,让零动画经验者也能高效产出专业级叙事内容。广泛适用于独立创作者、动画工作室、教育机构及企业营销,助您轻松实现创意落地与商业化。
- 4824次使用
-
- golang MySQL实现对数据库表存储获取操作示例
- 2022-12-22 499浏览
-
- 搞一个自娱自乐的博客(二) 架构搭建
- 2023-02-16 244浏览
-
- B-Tree、B+Tree以及B-link Tree
- 2023-01-19 235浏览
-
- mysql面试题
- 2023-01-17 157浏览
-
- MySQL数据表简单查询
- 2023-01-10 101浏览

