看破不可见数据集,自我监督学习成为细胞组学新的复杂系统处理利器
本篇文章给大家分享《看破不可见数据集,自我监督学习成为细胞组学新的复杂系统处理利器》,覆盖了科技周边的常见基础知识,其实一个语言的全部知识点一篇文章是不可能说完的,但希望通过这些问题,让读者对自己的掌握程度有一定的认识(B 数),从而弥补自己的不足,更好的掌握它。

单细胞基因组学中的自监督学习:突破与挑战
自监督学习(SSL)是一种强大的机器学习方法,它利用数据自身的内在结构来学习有意义的数据表示,无需依赖人工标注的标签。 这项技术已在计算机视觉和自然语言处理领域取得显著成果。然而,在单细胞基因组学(SCG)中,SSL 的应用仍处于探索阶段,其有效性和最佳应用场景尚不明确。
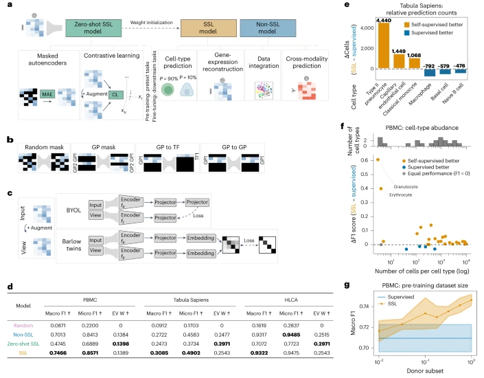
德国慕尼黑的研究团队近期发表在《Nature Machine Intelligence》上的研究论文“Delineating the effective use of self-supervised learning in single-cell genomics”深入探讨了 SCG 中 SSL 的应用。该团队对多种 SSL 方法进行了调整和基准测试,包括掩码自动编码器和对比学习方法,并分析了不同掩码策略的影响。

研究结果显示,在 SCG 中,掩码自动编码器通常优于对比学习方法,这与计算机视觉领域的趋势有所不同。此外,SSL 在零样本学习、跨模态预测和数据集成方面展现出巨大潜力。
SSL 在 SCG 数据集中的应用及发现
随着单细胞 RNA 测序技术的进步,SCG 数据集规模迅速扩大,这为大模型的应用提供了契机,但也带来了新的挑战。SSL 为应对这些挑战提供了一种有效的途径。
研究团队在多种 SCG 任务中评估了 SSL 的性能,包括细胞类型预测、基因表达重建、跨模态预测和数据集成。 他们发现,SSL 特别适用于以下场景:
- 迁移学习:利用大型辅助数据集进行预训练,可以显著提升对较小数据集的分析性能。
- 零样本学习:SSL 模型在处理未见过的数据集时,表现出优异的泛化能力。
研究中使用的掩码自动编码器架构采用了多种掩码策略,从随机掩码到基于基因功能的定向掩码,以探索不同策略对 SSL 性能的影响。

图示:在 SCG 辅助数据上,SSL 提升了模型性能。(图源:论文)
SSL 与监督学习的比较
当 SSL 模型和监督学习模型都访问相同的数据时,它们的性能相当。然而,在处理未见过的数据集时,SSL 模型展现出更强的泛化能力,实现了更高的准确性和零样本性能。 在跨模态预测任务中,SSL 也显著优于监督学习方法。

图示:SSL 在未见过的数据集上实现了高零样本性能和更高的准确性。(图源:论文)
未来发展方向
这项研究为 SCG 中 SSL 的应用提供了宝贵的经验和指导。 研究团队建议使用随机掩码策略的掩码自动编码器作为基础模型,并强调了大型预训练数据集的重要性。 这项工作为计算生物学领域提供了新的思路,为更有效地分析和理解复杂生物系统铺平了道路。
原文链接:https://www.nature.com/articles/s42256-024-00934-3
代码链接:https://doi.org/10.5281/zenodo.13358872
到这里,我们也就讲完了《看破不可见数据集,自我监督学习成为细胞组学新的复杂系统处理利器》的内容了。个人认为,基础知识的学习和巩固,是为了更好的将其运用到项目中,欢迎关注golang学习网公众号,带你了解更多关于理论的知识点!
宝塔Linux如何安装PHP fileinfo扩展
- 上一篇
- 宝塔Linux如何安装PHP fileinfo扩展
- 下一篇
- Linux 检查IP冲突
-
- 科技周边 · 人工智能 | 14分钟前 | Hermes Agent HermesAgent
- Git子模块更新:HermesAgent版本升级教程
- 224浏览 收藏
-
- 科技周边 · 人工智能 | 26分钟前 | 即梦AI
- 即梦AI通知权限开启方法详解
- 131浏览 收藏
-
- 科技周边 · 人工智能 | 27分钟前 | Hermes Agent HermesAgent
- HermesAgent无服务器Lambda实战教程
- 154浏览 收藏
-
- 科技周边 · 人工智能 | 39分钟前 |
- ChatGPT官网入口 ChatGPT网页版直达链接
- 411浏览 收藏
-
- 科技周边 · 人工智能 | 41分钟前 | Seedance 2.0
- Seedance 2.0会员值不值得买?性价比解析
- 433浏览 收藏
-
- 科技周边 · 人工智能 | 45分钟前 | ChatGPT ChatGPT5
- ChatGPT5.5如何控制输出字数
- 198浏览 收藏
-
- 科技周边 · 人工智能 | 52分钟前 |
- WorkBuddy剪贴板同步失败原因及解决方法
- 372浏览 收藏
-
- 科技周边 · 人工智能 | 1小时前 | CanvaAI Canva可画
- Canva国风设计技巧:东方元素融入日常美学
- 298浏览 收藏
-
- 科技周边 · 人工智能 | 1小时前 |
- Figma AI生成界面不适配?Constraints约束调整方案
- 228浏览 收藏
-
- 科技周边 · 人工智能 | 1小时前 |
- 本地部署 Claude API 的方法与注意事项
- 424浏览 收藏
-
- 科技周边 · 人工智能 | 1小时前 |
- Perplexity免费版搜索限制怎么破?切换API或升级Pro版
- 216浏览 收藏
-
- 科技周边 · 人工智能 | 1小时前 |
- ClaudePC快捷键设置方法详解
- 175浏览 收藏
-
- 前端进阶之JavaScript设计模式
- 设计模式是开发人员在软件开发过程中面临一般问题时的解决方案,代表了最佳的实践。本课程的主打内容包括JS常见设计模式以及具体应用场景,打造一站式知识长龙服务,适合有JS基础的同学学习。
- 543次学习
-
- GO语言核心编程课程
- 本课程采用真实案例,全面具体可落地,从理论到实践,一步一步将GO核心编程技术、编程思想、底层实现融会贯通,使学习者贴近时代脉搏,做IT互联网时代的弄潮儿。
- 516次学习
-
- 简单聊聊mysql8与网络通信
- 如有问题加微信:Le-studyg;在课程中,我们将首先介绍MySQL8的新特性,包括性能优化、安全增强、新数据类型等,帮助学生快速熟悉MySQL8的最新功能。接着,我们将深入解析MySQL的网络通信机制,包括协议、连接管理、数据传输等,让
- 500次学习
-
- JavaScript正则表达式基础与实战
- 在任何一门编程语言中,正则表达式,都是一项重要的知识,它提供了高效的字符串匹配与捕获机制,可以极大的简化程序设计。
- 487次学习
-
- 从零制作响应式网站—Grid布局
- 本系列教程将展示从零制作一个假想的网络科技公司官网,分为导航,轮播,关于我们,成功案例,服务流程,团队介绍,数据部分,公司动态,底部信息等内容区块。网站整体采用CSSGrid布局,支持响应式,有流畅过渡和展现动画。
- 485次学习
-
- ChatExcel酷表
- ChatExcel酷表是由北京大学团队打造的Excel聊天机器人,用自然语言操控表格,简化数据处理,告别繁琐操作,提升工作效率!适用于学生、上班族及政府人员。
- 4515次使用
-
- Any绘本
- 探索Any绘本(anypicturebook.com/zh),一款开源免费的AI绘本创作工具,基于Google Gemini与Flux AI模型,让您轻松创作个性化绘本。适用于家庭、教育、创作等多种场景,零门槛,高自由度,技术透明,本地可控。
- 4865次使用
-
- 可赞AI
- 可赞AI,AI驱动的办公可视化智能工具,助您轻松实现文本与可视化元素高效转化。无论是智能文档生成、多格式文本解析,还是一键生成专业图表、脑图、知识卡片,可赞AI都能让信息处理更清晰高效。覆盖数据汇报、会议纪要、内容营销等全场景,大幅提升办公效率,降低专业门槛,是您提升工作效率的得力助手。
- 4742次使用
-
- 星月写作
- 星月写作是国内首款聚焦中文网络小说创作的AI辅助工具,解决网文作者从构思到变现的全流程痛点。AI扫榜、专属模板、全链路适配,助力新人快速上手,资深作者效率倍增。
- 6600次使用
-
- MagicLight
- MagicLight.ai是全球首款叙事驱动型AI动画视频创作平台,专注于解决从故事想法到完整动画的全流程痛点。它通过自研AI模型,保障角色、风格、场景高度一致性,让零动画经验者也能高效产出专业级叙事内容。广泛适用于独立创作者、动画工作室、教育机构及企业营销,助您轻松实现创意落地与商业化。
- 5103次使用
-
- GPT-4王者加冕!读图做题性能炸天,凭自己就能考上斯坦福
- 2023-04-25 501浏览
-
- 单块V100训练模型提速72倍!尤洋团队新成果获AAAI 2023杰出论文奖
- 2023-04-24 501浏览
-
- ChatGPT 真的会接管世界吗?
- 2023-04-13 501浏览
-
- VR的终极形态是「假眼」?Neuralink前联合创始人掏出新产品:科学之眼!
- 2023-04-30 501浏览
-
- 实现实时制造可视性优势有哪些?
- 2023-04-15 501浏览

