数据库索引总结(二)
亲爱的编程学习爱好者,如果你点开了这篇文章,说明你对《数据库索引总结(二)》很感兴趣。本篇文章就来给大家详细解析一下,主要介绍一下MySQL、Java、数据库、后端,希望所有认真读完的童鞋们,都有实质性的提高。
什么是索引?
索引是一种用于快速查询和检索数据的数据结构。常见的索引结构有: B树, B+树和Hash。
索引的作用就相当于目录的作用。打个比方: 我们在查字典的时候,如果没有目录,那我们就只能一页一页的去找我们需要查的那个字,速度很慢。如果有目录了,我们只需要先去目录里查找字的位置,然后直接翻到那一页就行了。
为什么要用索引?索引的优缺点分析
索引的优点
可以大大加快 数据的检索速度(大大减少的检索的数据量), 这也是创建索引的最主要的原因。毕竟大部分系统的读请求总是大于写请求的。 另外,通过创建唯一性索引,可以保证数据库表中每一行数据的唯一性。
索引的缺点
- 创建索引和维护索引需要耗费许多时间:当对表中的数据进行增删改的时候,如果数据有索引,那么索引也需要动态的修改,会降低SQL执行效率。
- 占用物理存储空间 :索引需要使用物理文件存储,也会耗费一定空间。
B树和B+树区别
- B树的所有节点既存放 键(key) 也存放 数据(data);而B+树只有叶子节点存放 key 和 data,其他内节点只存放key。
- B树的叶子节点都是独立的;B+树的叶子节点有一条引用链指向与它相邻的叶子节点。
- B树的检索的过程相当于对范围内的每个节点的关键字做二分查找,可能还没有到达叶子节点,检索就结束了。而B+树的检索效率就很稳定了,任何查找都是从根节点到叶子节点的过程,叶子节点的顺序检索很明显。

Hash索引和 B+树索引优劣分析
Hash索引定位快
Hash索引指的就是Hash表,最大的优点就是能够在很短的时间内,根据Hash函数定位到数据所在的位置,这是B+树所不能比的。
Hash冲突问题
知道HashMap或HashTable的同学,相信都知道它们最大的缺点就是Hash冲突了。不过对于数据库来说这还不算最大的缺点。
Hash索引不支持顺序和范围查询(Hash索引不支持顺序和范围查询是它最大的缺点。
试想一种情况:
`SELECT * FROM tb1 WHERE id
B+树是有序的,在这种范围查询中,优势非常大,直接遍历比500小的叶子节点就够了。而Hash索引是根据hash算法来定位的,难不成还要把 1 - 499的数据,每个都进行一次hash计算来定位吗?这就是Hash最大的缺点了。
索引类型
主键索引(Primary Key)
数据表的主键列使用的就是主键索引。
一张数据表有只能有一个主键,并且主键不能为null,不能重复。
在mysql的InnoDB的表中,当没有显示的指定表的主键时,InnoDB会自动先检查表中是否有唯一索引的字段,如果有,则选择该字段为默认的主键,否则InnoDB将会自动创建一个6Byte的自增主键。
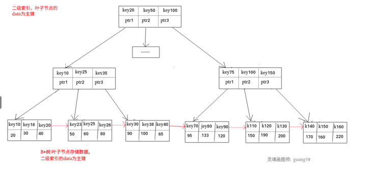
二级索引(辅助索引)
二级索引又称为辅助索引,是因为二级索引的叶子节点存储的数据是主键。也就是说,通过二级索引,可以定位主键的位置。
唯一索引,普通索引,前缀索引等索引属于二级索引。
PS:不懂的同学可以暂存疑,慢慢往下看,后面会有答案的,也可以自行搜索。
- 唯一索引(Unique Key) :唯一索引也是一种约束。唯一索引的属性列不能出现重复的数据,但是允许数据为NULL,一张表允许创建多个唯一索引。建立唯一索引的目的大部分时候都是为了该属性列的数据的唯一性,而不是为了查询效率。
- 普通索引(Index) :普通索引的唯一作用就是为了快速查询数据,一张表允许创建多个普通索引,并允许数据重复和NULL。
- 前缀索引(Prefix) :前缀索引只适用于字符串类型的数据。前缀索引是对文本的前几个字符创建索引,相比普通索引建立的数据更小, 因为只取前几个字符。
- 全文索引(Full Text) :全文索引主要是为了检索大文本数据中的关键字的信息,是目前搜索引擎数据库使用的一种技术。Mysql5.6之前只有MYISAM引擎支持全文索引,5.6之后InnoDB也支持了全文索引。
二级索引:

聚集索引与非聚集索引
聚集索引
聚集索引即索引结构和数据一起存放的索引。主键索引属于聚集索引。
在 Mysql 中,InnoDB引擎的表的
`SELECT name FROM table WHERE username='guang19';` * 1
那么这个索引的key本身就是name,查到对应的name直接返回就行了,无需回表查询。
即使是MYISAM也是这样,虽然MYISAM的主键索引确实需要回表, 因为它的主键索引的叶子节点存放的是指针。但是如果SQL查的就是主键呢?
`SELECT id FROM table WHERE id=1;` * 1
主键索引本身的key就是主键,查到返回就行了。这种情况就称之为覆盖索引了。
覆盖索引
如果一个索引包含(或者说覆盖)所有需要查询的字段的值,我们就称之为“覆盖索引”。我们知道在InnoDB存储引擎中,如果不是主键索引,叶子节点存储的是主键+列值。最终还是要“回表”,也就是要通过主键再查找一次。这样就会比较慢覆盖索引就是把要查询出的列和索引是对应的,不做回表操作!
覆盖索引即需要查询的字段正好是索引的字段,那么直接根据该索引,就可以查到数据了, 而无需回表查询。
如主键索引,如果一条SQL需要查询主键,那么正好根据主键索引就可以查到主键。再如普通索引,如果一条SQL需要查询name,name字段正好有索引, 那么直接根据这个索引就可以查到数据,也无需回表。
覆盖索引:

索引创建原则
单列索引
单列索引即由一列属性组成的索引。
联合索引(多列索引)
联合索引即由多列属性组成索引。
最左前缀原则
假设创建的联合索引由三个字段组成:
`ALTER TABLE table ADD INDEX index_name (num,name,age)` * 1
那么当查询的条件有为:num / (num AND name) / (num AND name AND age)时,索引才生效。所以在创建联合索引时,尽量把查询最频繁的那个字段作为最左(第一个)字段。查询的时候也尽量以这个字段为第一条件。
但可能由于版本原因(我的mysql版本为8.0.x),我创建的联合索引,相当于在联合索引的每个字段上都创建了相同的索引:
无论是否符合最左前缀原则,每个字段的索引都生效:

索引创建注意点
最左前缀原则
虽然我目前的Mysql版本较高,好像不遵守最左前缀原则,索引也会生效。 但是我们仍应遵守最左前缀原则,以免版本更迭带来的麻烦。
选择合适的字段
1.不为NULL的字段
索引字段的数据应该尽量不为NULL,因为对于数据为NULL的字段,数据库较难优化。如果字段频繁被查询,但又避免不了为NULL,建议使用0,1,true,false这样语义较为清晰的短值或短字符作为替代。
2.被频繁查询的字段
我们创建索引的字段应该是查询操作非常频繁的字段。
3.被作为条件查询的字段
被作为WHERE条件查询的字段,应该被考虑建立索引。
4.被经常频繁用于连接的字段
经常用于连接的字段可能是一些外键列,对于外键列并不一定要建立外键,只是说该列涉及到表与表的关系。对于频繁被连接查询的字段,可以考虑建立索引,提高多表连接查询的效率。
不合适创建索引的字段
1.被频繁更新的字段应该慎重建立索引
虽然索引能带来查询上的效率,但是维护索引的成本也是不小的。 如果一个字段不被经常查询,反而被经常修改,那么就更不应该在这种字段上建立索引了。
2.不被经常查询的字段没有必要建立索引
3.尽可能的考虑建立联合索引而不是单列索引
因为索引是需要占用磁盘空间的,可以简单理解为每个索引都对应着一颗B+树。如果一个表的字段过多,索引过多,那么当这个表的数据达到一个体量后,索引占用的空间也是很多的,且修改索引时,耗费的时间也是较多的。如果是联合索引,多个字段在一个索引上,那么将会节约很大磁盘空间,且修改数据的操作效率也会提升。
4.注意避免冗余索引
冗余索引指的是索引的功能相同,能够命中 就肯定能命中 ,那么 就是冗余索引如(name,city )和(name )这两个索引就是冗余索引,能够命中后者的查询肯定是能够命中前者的 在大多数情况下,都应该尽量扩展已有的索引而不是创建新索引。
5.考虑在字符串类型的字段上使用前缀索引代替普通索引
前缀索引仅限于字符串类型,较普通索引会占用更小的空间,所以可以考虑使用前缀索引带替普通索引。
使用索引一定能提高查询性能吗?
大多数情况下,索引查询都是比全表扫描要快的。但是如果数据库的数据量不大,那么使用索引也不一定能够带来很大提升。
文中关于mysql的知识介绍,希望对你的学习有所帮助!若是受益匪浅,那就动动鼠标收藏这篇《数据库索引总结(二)》文章吧,也可关注golang学习网公众号了解相关技术文章。
MySQL无法添加外键,error code: 1215. cannot add foreign key constraint
- 上一篇
- MySQL无法添加外键,error code: 1215. cannot add foreign key constraint
- 下一篇
- 在MySQL中int数据类型后面的n代表什么?
-
- 数据库 · MySQL | 1星期前 |
- MySQL常用存储引擎及InnoDB与MyISAM对比分析
- 184浏览 收藏
-
- 数据库 · MySQL | 2星期前 |
- MySQL连接池配置与优化方法
- 147浏览 收藏
-
- 数据库 · MySQL | 2星期前 |
- MySQL内存优化技巧与参数设置解析
- 295浏览 收藏
-
- 数据库 · MySQL | 2星期前 |
- 主键外键关系解析与作用详解
- 413浏览 收藏
-
- 数据库 · MySQL | 2星期前 |
- MySQL数据库备份与安全方案详解
- 175浏览 收藏
-
- 数据库 · MySQL | 3星期前 |
- MySQL增删改查语法速查表大全
- 174浏览 收藏
-
- 数据库 · MySQL | 1个月前 |
- MySQLupdate语句使用详解
- 120浏览 收藏
-
- 数据库 · MySQL | 1个月前 |
- MySQL数据库创建与字符集设置教程
- 404浏览 收藏
-
- 数据库 · MySQL | 1个月前 |
- MySQL基础命令速查:增删改查全攻略
- 427浏览 收藏
-
- 数据库 · MySQL | 1个月前 |
- MySQL优化Join查询的技巧与策略解析
- 351浏览 收藏
-
- 数据库 · MySQL | 1个月前 |
- MySQL常用数据类型有哪些及如何选择
- 156浏览 收藏
-
- 数据库 · MySQL | 1个月前 |
- MySQL增删改查语法速查手册
- 405浏览 收藏
-
- 前端进阶之JavaScript设计模式
- 设计模式是开发人员在软件开发过程中面临一般问题时的解决方案,代表了最佳的实践。本课程的主打内容包括JS常见设计模式以及具体应用场景,打造一站式知识长龙服务,适合有JS基础的同学学习。
- 543次学习
-
- GO语言核心编程课程
- 本课程采用真实案例,全面具体可落地,从理论到实践,一步一步将GO核心编程技术、编程思想、底层实现融会贯通,使学习者贴近时代脉搏,做IT互联网时代的弄潮儿。
- 516次学习
-
- 简单聊聊mysql8与网络通信
- 如有问题加微信:Le-studyg;在课程中,我们将首先介绍MySQL8的新特性,包括性能优化、安全增强、新数据类型等,帮助学生快速熟悉MySQL8的最新功能。接着,我们将深入解析MySQL的网络通信机制,包括协议、连接管理、数据传输等,让
- 500次学习
-
- JavaScript正则表达式基础与实战
- 在任何一门编程语言中,正则表达式,都是一项重要的知识,它提供了高效的字符串匹配与捕获机制,可以极大的简化程序设计。
- 487次学习
-
- 从零制作响应式网站—Grid布局
- 本系列教程将展示从零制作一个假想的网络科技公司官网,分为导航,轮播,关于我们,成功案例,服务流程,团队介绍,数据部分,公司动态,底部信息等内容区块。网站整体采用CSSGrid布局,支持响应式,有流畅过渡和展现动画。
- 485次学习
-
- ChatExcel酷表
- ChatExcel酷表是由北京大学团队打造的Excel聊天机器人,用自然语言操控表格,简化数据处理,告别繁琐操作,提升工作效率!适用于学生、上班族及政府人员。
- 4217次使用
-
- Any绘本
- 探索Any绘本(anypicturebook.com/zh),一款开源免费的AI绘本创作工具,基于Google Gemini与Flux AI模型,让您轻松创作个性化绘本。适用于家庭、教育、创作等多种场景,零门槛,高自由度,技术透明,本地可控。
- 4574次使用
-
- 可赞AI
- 可赞AI,AI驱动的办公可视化智能工具,助您轻松实现文本与可视化元素高效转化。无论是智能文档生成、多格式文本解析,还是一键生成专业图表、脑图、知识卡片,可赞AI都能让信息处理更清晰高效。覆盖数据汇报、会议纪要、内容营销等全场景,大幅提升办公效率,降低专业门槛,是您提升工作效率的得力助手。
- 4456次使用
-
- 星月写作
- 星月写作是国内首款聚焦中文网络小说创作的AI辅助工具,解决网文作者从构思到变现的全流程痛点。AI扫榜、专属模板、全链路适配,助力新人快速上手,资深作者效率倍增。
- 6105次使用
-
- MagicLight
- MagicLight.ai是全球首款叙事驱动型AI动画视频创作平台,专注于解决从故事想法到完整动画的全流程痛点。它通过自研AI模型,保障角色、风格、场景高度一致性,让零动画经验者也能高效产出专业级叙事内容。广泛适用于独立创作者、动画工作室、教育机构及企业营销,助您轻松实现创意落地与商业化。
- 4824次使用
-
- golang MySQL实现对数据库表存储获取操作示例
- 2022-12-22 499浏览
-
- 搞一个自娱自乐的博客(二) 架构搭建
- 2023-02-16 244浏览
-
- B-Tree、B+Tree以及B-link Tree
- 2023-01-19 235浏览
-
- mysql面试题
- 2023-01-17 157浏览
-
- MySQL数据表简单查询
- 2023-01-10 101浏览


