清华大学深圳国际研究生院张璇、周光敏、李阳团队合作在电池衰减轨迹早期预测研究中取得新进展
“纵有疾风来,人生不言弃”,这句话送给正在学习科技周边的朋友们,也希望在阅读本文《清华大学深圳国际研究生院张璇、周光敏、李阳团队合作在电池衰减轨迹早期预测研究中取得新进展》后,能够真的帮助到大家。我也会在后续的文章中,陆续更新科技周边相关的技术文章,有好的建议欢迎大家在评论留言,非常感谢!
清华大学团队研发新型电池衰减预测模型,大幅提升电池研发效率
全球对可再生能源需求的持续增长,使得电池储能技术的重要性日益凸显。然而,从电池原型到商业化产品的转化过程中,存在诸多挑战,例如原型验证效率低、研发成本高以及生产废料管理问题等,严重制约着电池行业的健康发展。

图1. 研究概念图
针对电池制造领域中耗时冗长的传统容量校准方法,清华大学深圳国际研究生院张璇、周光敏、李阳副教授团队与合作者,提出了一种基于物理信息学习的电池衰减轨迹早期预测方法。该方法通过计算热力学和动力学参数,并将其与未来状态变化关联,实现对电池全寿命衰减轨迹的早期精准预测。与传统方法相比,该方法仅需利用电池原型早期循环数据(50次循环,约占总寿命的4%),即可达到95.1%的全寿命平均预测准确率,将原型验证速度提升至少25倍。

图2. 应用物理信息学习方法的动机、模型构建和部署

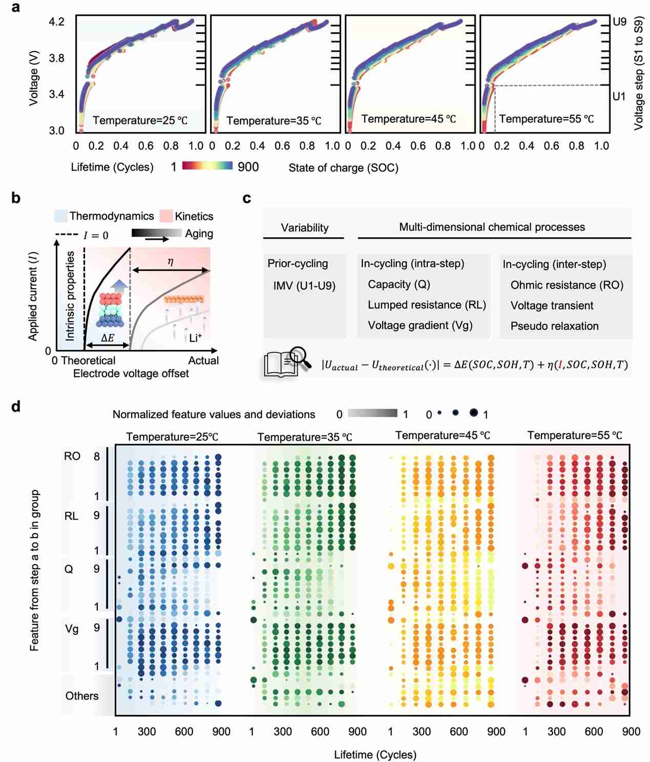
图3. 原始数据集信息及可视化
该研究采用与电动汽车快充兼容的多步充电方案(0.33C至3C,共9个步骤),在不同温度(25℃、35℃、45℃和55℃)下测试了截止电压(U1-U9),用于表征不同荷电状态(SOC)下的充电接受程度(图3)。
研究团队基于电化学原理进行特征工程,核心在于区分大电流充电下的动力学过程主导和低电流阶段的热力学过程主导,从而提取代表热力学衰减和动力学衰减的特征,分别描述材料不可逆衰减和电化学过程可逆衰减。

图4. 可解释特征工程
该物理信息学习模型包含三个步骤:首先,利用可解释特征工程表达电池多维电化学过程;其次,基于早期电化学过程数据推演后期状态;最后,利用推演后的电化学状态预测电池衰减曲线。实验采用多源域自适应设置(利用25℃和55℃数据),在35℃和45℃温度下进行预测,结果表明,仅需早期循环数据即可实现准确的全寿命衰减曲线预测。

图5. 物理信息学习模型的统计学性能
数值模拟和特征重要性分析验证了该模型的电化学原理依据,并证实了热力学和动力学衰减在电池总衰减中的比例吻合。这表明,该模型能够通过电流和电压信号有效表达电化学过程,实现非侵入式的电池衰减曲线预测。

图6. 物理信息学习模型的电化学原理分析
此外,团队还分析了该模型在电池生产制造环节的应用,包括劣品检测和废料回收。结果显示,该模型显著提升了生产制造环节的废料管理可持续性,尤其在修复轻微衰减电池(SOH>95%)和回收不同SOH电池方面具有显著的经济和环保效益。

图7. 物理信息学习模型的技术经济性分析
该研究成果已发表在《能源与环境科学》(Energy & Environmental Science)期刊上,并被选为封面论文。 清华大学深圳国际研究生院陶晟宇、张梦天、赵子曦为论文共同第一作者,张璇、周光敏、李阳副教授以及重庆大学胡晓松教授为共同通讯作者。 多家机构参与了该研究。
文中关于清华,电池,储能的知识介绍,希望对你的学习有所帮助!若是受益匪浅,那就动动鼠标收藏这篇《清华大学深圳国际研究生院张璇、周光敏、李阳团队合作在电池衰减轨迹早期预测研究中取得新进展》文章吧,也可关注golang学习网公众号了解相关技术文章。
一微半导体“一种图像数据的读写控制系统及读写控制方法”专利获授权
- 上一篇
- 一微半导体“一种图像数据的读写控制系统及读写控制方法”专利获授权
- 下一篇
- JavaScript功能,带有和不带括号
-
- 科技周边 · 人工智能 | 8分钟前 |
- 显卡矿潮后二手价走势分析
- 286浏览 收藏
-
- 科技周边 · 人工智能 | 14分钟前 |
- AI音乐生成器教程:零基础BGM创作指南
- 411浏览 收藏
-
- 科技周边 · 人工智能 | 14分钟前 |
- CodeGeeX登录功能实现详解
- 230浏览 收藏
-
- 科技周边 · 人工智能 | 20分钟前 |
- WorkBuddy对接企业微信SSO教程
- 188浏览 收藏
-
- 科技周边 · 人工智能 | 29分钟前 |
- Mulerun如何生成情歌?浪漫技巧全解析
- 184浏览 收藏
-
- 科技周边 · 人工智能 | 29分钟前 |
- DeepSeekExcel使用教程详解
- 253浏览 收藏
-
- 科技周边 · 人工智能 | 40分钟前 |
- 本地大模型推理速度测试:每秒生成多少Token
- 194浏览 收藏
-
- 科技周边 · 人工智能 | 41分钟前 |
- HermesAgentAPI文档生成工具解析
- 348浏览 收藏
-
- 科技周边 · 人工智能 | 43分钟前 |
- ChatGPT官网入口怎么进?网页版登录方法
- 319浏览 收藏
-
- 科技周边 · 人工智能 | 44分钟前 |
- MacOS部署Core成本与兼容性修复时间
- 495浏览 收藏
-
- 科技周边 · 人工智能 | 1小时前 | Seedance 2.0
- Seedance2.0画质提升效果如何?
- 493浏览 收藏
-
- 科技周边 · 人工智能 | 1小时前 | 哩布哩布AI
- 哩布哩布AI官网入口与网址汇总
- 475浏览 收藏
-
- 前端进阶之JavaScript设计模式
- 设计模式是开发人员在软件开发过程中面临一般问题时的解决方案,代表了最佳的实践。本课程的主打内容包括JS常见设计模式以及具体应用场景,打造一站式知识长龙服务,适合有JS基础的同学学习。
- 543次学习
-
- GO语言核心编程课程
- 本课程采用真实案例,全面具体可落地,从理论到实践,一步一步将GO核心编程技术、编程思想、底层实现融会贯通,使学习者贴近时代脉搏,做IT互联网时代的弄潮儿。
- 516次学习
-
- 简单聊聊mysql8与网络通信
- 如有问题加微信:Le-studyg;在课程中,我们将首先介绍MySQL8的新特性,包括性能优化、安全增强、新数据类型等,帮助学生快速熟悉MySQL8的最新功能。接着,我们将深入解析MySQL的网络通信机制,包括协议、连接管理、数据传输等,让
- 500次学习
-
- JavaScript正则表达式基础与实战
- 在任何一门编程语言中,正则表达式,都是一项重要的知识,它提供了高效的字符串匹配与捕获机制,可以极大的简化程序设计。
- 487次学习
-
- 从零制作响应式网站—Grid布局
- 本系列教程将展示从零制作一个假想的网络科技公司官网,分为导航,轮播,关于我们,成功案例,服务流程,团队介绍,数据部分,公司动态,底部信息等内容区块。网站整体采用CSSGrid布局,支持响应式,有流畅过渡和展现动画。
- 485次学习
-
- ChatExcel酷表
- ChatExcel酷表是由北京大学团队打造的Excel聊天机器人,用自然语言操控表格,简化数据处理,告别繁琐操作,提升工作效率!适用于学生、上班族及政府人员。
- 4476次使用
-
- Any绘本
- 探索Any绘本(anypicturebook.com/zh),一款开源免费的AI绘本创作工具,基于Google Gemini与Flux AI模型,让您轻松创作个性化绘本。适用于家庭、教育、创作等多种场景,零门槛,高自由度,技术透明,本地可控。
- 4819次使用
-
- 可赞AI
- 可赞AI,AI驱动的办公可视化智能工具,助您轻松实现文本与可视化元素高效转化。无论是智能文档生成、多格式文本解析,还是一键生成专业图表、脑图、知识卡片,可赞AI都能让信息处理更清晰高效。覆盖数据汇报、会议纪要、内容营销等全场景,大幅提升办公效率,降低专业门槛,是您提升工作效率的得力助手。
- 4703次使用
-
- 星月写作
- 星月写作是国内首款聚焦中文网络小说创作的AI辅助工具,解决网文作者从构思到变现的全流程痛点。AI扫榜、专属模板、全链路适配,助力新人快速上手,资深作者效率倍增。
- 6494次使用
-
- MagicLight
- MagicLight.ai是全球首款叙事驱动型AI动画视频创作平台,专注于解决从故事想法到完整动画的全流程痛点。它通过自研AI模型,保障角色、风格、场景高度一致性,让零动画经验者也能高效产出专业级叙事内容。广泛适用于独立创作者、动画工作室、教育机构及企业营销,助您轻松实现创意落地与商业化。
- 5069次使用
-
- GPT-4王者加冕!读图做题性能炸天,凭自己就能考上斯坦福
- 2023-04-25 501浏览
-
- 单块V100训练模型提速72倍!尤洋团队新成果获AAAI 2023杰出论文奖
- 2023-04-24 501浏览
-
- ChatGPT 真的会接管世界吗?
- 2023-04-13 501浏览
-
- VR的终极形态是「假眼」?Neuralink前联合创始人掏出新产品:科学之眼!
- 2023-04-30 501浏览
-
- 实现实时制造可视性优势有哪些?
- 2023-04-15 501浏览

