开关和三元操作员:
从现在开始,努力学习吧!本文《开关和三元操作员:》主要讲解了等等相关知识点,我会在golang学习网中持续更新相关的系列文章,欢迎大家关注并积极留言建议。下面就先一起来看一下本篇正文内容吧,希望能帮到你!
> java开关语句:
而不是编写许多if..else语句,您可以使用switch语句。
>注意:如果...如果...如果梯子,开关案例语句的工作与java相似。但是,开关语句的语法更干净,读写更容易。>
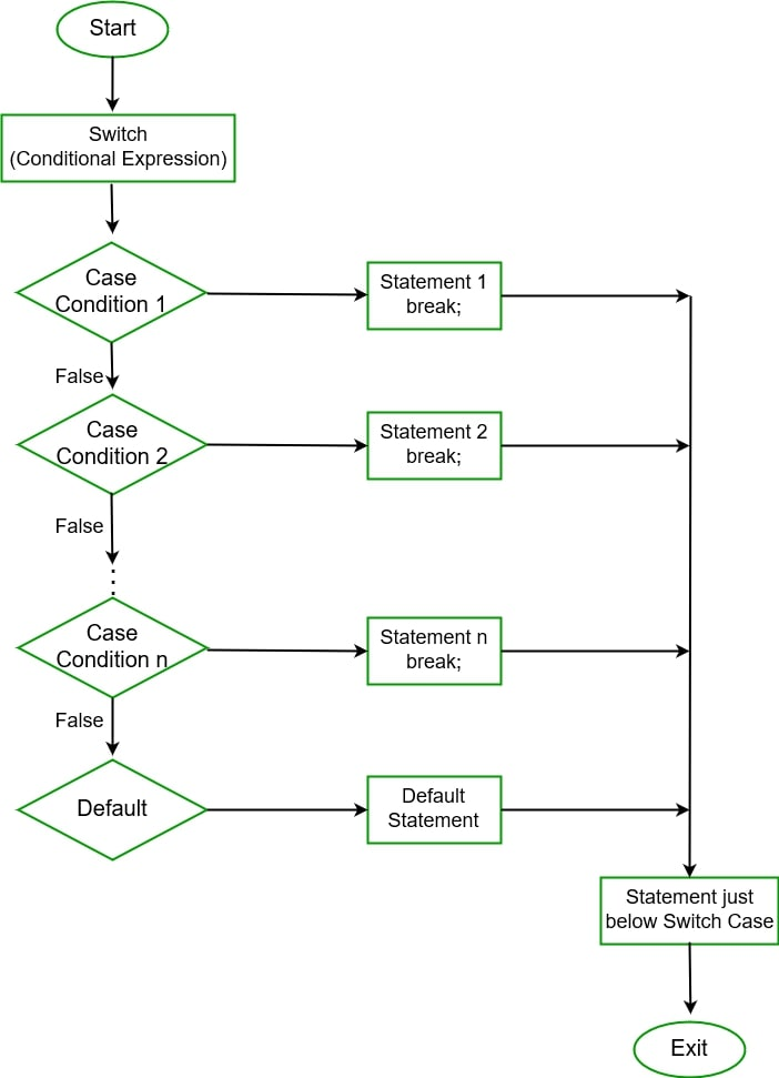
>开关案例语句如何工作?表达式一次评估,并与每种情况的值进行比较。 如果表达式与value1匹配,则执行case value1的代码。同样,如果表达式与value2匹配,则执行case value2的代码。
如果没有匹配,则执行默认情况的代码。 流程图:
语法:
switch(expression)
{
//语句 休息; //休息是可选的
案例值2:
//语句
休息; //休息是可选的
....
....
....
//默认语句
}
java switch语句的重要规则
>
>
案例值必须是常数或文字,并且类型与开关表达式相同。
>
不允许重复的案例值。
默认情况是可选的,如果没有情况匹配开关表达式,则执行。它可以出现在交换机块中的任何地方。
example program:
public class month
{
public static void main(string args[])
{
int day = 4;
switch (day) {
case 1:
system.out.println("monday");
break;
case 2:
system.out.println("tuesday");
break;
case 3:
system.out.println("wednesday");
break;
case 4:
system.out.println("thursday");
break;
case 5:
system.out.println("friday");
break;
case 6:
system.out.println("saturday");
break;
case 7:
system.out.println("sunday");
break;
}
}
}
output:
thursday
break键字:
> java达到断路关键字时,它会突破开关块。
这将停止执行更多代码和案例测试。
example program:
public class break {
public static void main(string[] args) {
int day = 3;
switch (day) {
case 1:
system.out.println("monday");
break;
case 2:
system.out.println("tuesday");
break;
case 3:
system.out.println("wednesday");
break; // terminate switch after matching case
case 4:
system.out.println("thursday");
break;
default:
system.out.println("invalid day");
}
}
}
output:
wednesday
java switch-case中的
开关语句还包括一个可选的默认情况。当表达式与任何情况不匹配时,它将执行。
>
for example:
public class main {
public static void main(string[] args) {
int expression = 9;
switch(expression) {
case 2:
system.out.println("small size");
break;
case 3:
system.out.println("large size");
break;
// default case
default:
system.out.println("unknown size");
}
}
}
output:
unknown size
switch语句中的 java枚举:
(tbd)
>
example program:
enum car {
lamborghini,tata,audi,fiat,honda
}
public class main1{
public static void main(string args[]){
car c;
c = car.tata;
switch(c) {
case lamborghini:
system.out.println("you choose lamborghini!");
break;
case tata:
system.out.println("you choose tata!");
break;
case audi:
system.out.println("you choose audi!");
break;
case fiat:
system.out.println("you choose fiat!");
break;
case honda:
system.out.println("you choose honda!");
break;
default:
system.out.println("i don't know your car.");
break;
}
}
}
output:
you choose tata!
用字符串:(tbd)
java switch语句
>
>它必须只有字符串对象。 16982819494
字符串对象是case敏感的。>
"hickey" and "hocker" are not equal.
example program:
// java program to implement string on switch statements in java
class main {
public static void main(string[] args) {
// create a string
string language = "java";
switch(language) {
case "java":
system.out.println(language + " is famous for enterprise applications.");
break;
case "javascript":
system.out.println(language + " is famous for frontend and backend.");
break;
case "python":
system.out.println(language + " is famous for ml and ai.");
break;
default:
system.out.println(language + " not found on record.");
break;
}
}
}
>三元运算符:
java三元操作员是唯一需要三个操作数的条件操作员。这是一个单线的替代品,用于if-then-else语句,并且在java编程中经常使用。我们可以使用三元运算符代替if-else条件,甚至可以使用嵌套三元操作员进行切换条件。
语法:
如果与exression2中的if-else语句的操作相似,则执行expression1是true 1 true否则表达式3执行。
if(expression1) {
变量= expression2;}
否则
{
变量= expression3;
三元操作的 流程图
Example program:
class Ternary {
public static void main(String[] args)
{
// variable declaration
int n1 = 5, n2 = 10, max;
System.out.println("First num: " + n1);
System.out.println("Second num: " + n2);
// Largest among n1 and n2
max = (n1 > n2) ? n1 : n2;
// Print the largest number
System.out.println("Maximum is = " + max);
}
}
output:
First num: 5
Second num: 10
Maximum is = 10
参考:
到这里,我们也就讲完了《开关和三元操作员:》的内容了。个人认为,基础知识的学习和巩固,是为了更好的将其运用到项目中,欢迎关注golang学习网公众号,带你了解更多关于的知识点!
我向CS和CS学习的第一周
- 上一篇
- 我向CS和CS学习的第一周
- 下一篇
- 您应该避免使用python错误(以及如何修复它们!)
-
- 文章 · java教程 | 3分钟前 |
- Java List转逗号字符串:String.join与Collectors.joining对比
- 122浏览 收藏
-
- 文章 · java教程 | 15分钟前 |
- Java数组长度获取方法解析
- 416浏览 收藏
-
- 文章 · java教程 | 30分钟前 |
- @RequestParam 可选参数设置方法
- 203浏览 收藏
-
- 文章 · java教程 | 34分钟前 |
- ThreadLocalMap Entry弱引用原理解析
- 420浏览 收藏
-
- 文章 · java教程 | 42分钟前 |
- Java中CAS操作:putIfAbsent与compute用法解析
- 330浏览 收藏
-
- 文章 · java教程 | 9小时前 |
- 模板方法模式:抽象类定义算法骨架技巧
- 437浏览 收藏
-
- 文章 · java教程 | 9小时前 |
- Java静态方法与变量使用全攻略
- 430浏览 收藏
-
- 文章 · java教程 | 10小时前 |
- Java 算术运算符使用详解
- 354浏览 收藏
-
- 文章 · java教程 | 10小时前 |
- 简单工厂模式:面向对象创建对象方法
- 414浏览 收藏
-
- 文章 · java教程 | 10小时前 |
- Java大文件复制技巧:NIO FileChannel零拷贝实战
- 360浏览 收藏
-
- 文章 · java教程 | 10小时前 | java 全局异常处理
- Java全局异常统一处理方法详解
- 344浏览 收藏
-
- 前端进阶之JavaScript设计模式
- 设计模式是开发人员在软件开发过程中面临一般问题时的解决方案,代表了最佳的实践。本课程的主打内容包括JS常见设计模式以及具体应用场景,打造一站式知识长龙服务,适合有JS基础的同学学习。
- 543次学习
-
- GO语言核心编程课程
- 本课程采用真实案例,全面具体可落地,从理论到实践,一步一步将GO核心编程技术、编程思想、底层实现融会贯通,使学习者贴近时代脉搏,做IT互联网时代的弄潮儿。
- 516次学习
-
- 简单聊聊mysql8与网络通信
- 如有问题加微信:Le-studyg;在课程中,我们将首先介绍MySQL8的新特性,包括性能优化、安全增强、新数据类型等,帮助学生快速熟悉MySQL8的最新功能。接着,我们将深入解析MySQL的网络通信机制,包括协议、连接管理、数据传输等,让
- 500次学习
-
- JavaScript正则表达式基础与实战
- 在任何一门编程语言中,正则表达式,都是一项重要的知识,它提供了高效的字符串匹配与捕获机制,可以极大的简化程序设计。
- 487次学习
-
- 从零制作响应式网站—Grid布局
- 本系列教程将展示从零制作一个假想的网络科技公司官网,分为导航,轮播,关于我们,成功案例,服务流程,团队介绍,数据部分,公司动态,底部信息等内容区块。网站整体采用CSSGrid布局,支持响应式,有流畅过渡和展现动画。
- 485次学习
-
- ChatExcel酷表
- ChatExcel酷表是由北京大学团队打造的Excel聊天机器人,用自然语言操控表格,简化数据处理,告别繁琐操作,提升工作效率!适用于学生、上班族及政府人员。
- 4224次使用
-
- Any绘本
- 探索Any绘本(anypicturebook.com/zh),一款开源免费的AI绘本创作工具,基于Google Gemini与Flux AI模型,让您轻松创作个性化绘本。适用于家庭、教育、创作等多种场景,零门槛,高自由度,技术透明,本地可控。
- 4581次使用
-
- 可赞AI
- 可赞AI,AI驱动的办公可视化智能工具,助您轻松实现文本与可视化元素高效转化。无论是智能文档生成、多格式文本解析,还是一键生成专业图表、脑图、知识卡片,可赞AI都能让信息处理更清晰高效。覆盖数据汇报、会议纪要、内容营销等全场景,大幅提升办公效率,降低专业门槛,是您提升工作效率的得力助手。
- 4463次使用
-
- 星月写作
- 星月写作是国内首款聚焦中文网络小说创作的AI辅助工具,解决网文作者从构思到变现的全流程痛点。AI扫榜、专属模板、全链路适配,助力新人快速上手,资深作者效率倍增。
- 6115次使用
-
- MagicLight
- MagicLight.ai是全球首款叙事驱动型AI动画视频创作平台,专注于解决从故事想法到完整动画的全流程痛点。它通过自研AI模型,保障角色、风格、场景高度一致性,让零动画经验者也能高效产出专业级叙事内容。广泛适用于独立创作者、动画工作室、教育机构及企业营销,助您轻松实现创意落地与商业化。
- 4832次使用
-
- 提升Java功能开发效率的有力工具:微服务架构
- 2023-10-06 501浏览
-
- 掌握Java海康SDK二次开发的必备技巧
- 2023-10-01 501浏览
-
- 如何使用java实现桶排序算法
- 2023-10-03 501浏览
-
- Java开发实战经验:如何优化开发逻辑
- 2023-10-31 501浏览
-
- 如何使用Java中的Math.max()方法比较两个数的大小?
- 2023-11-18 501浏览

