医疗AI的隐形危机:大语言模型过度自信,如何破解?
golang学习网今天将给大家带来《医疗AI的隐形危机:大语言模型过度自信,如何破解?》,感兴趣的朋友请继续看下去吧!以下内容将会涉及到等等知识点,如果你是正在学习科技周边或者已经是大佬级别了,都非常欢迎也希望大家都能给我建议评论哈~希望能帮助到大家!
大语言模型(LLMs)在医疗领域的应用潜力巨大,其专家级的医学知识使其成为临床决策支持工具的理想候选者。然而,LLMs在实际临床应用中能否胜任,其自我认知能力能否满足临床需求,仍是悬而未决的关键问题。比利时鲁汶大学的研究团队为此开发了MetaMedQA评估基准,专门用于评估LLMs在医学推理中的元认知能力,相关研究成果已发表在《Nature Communications》期刊上。

研究背景及方法
LLMs在医学考试和专业评估中的出色表现令人印象深刻,甚至可以与专业医生媲美。但现有的评估方法过于依赖准确率,忽略了临床实践中至关重要的安全性、透明性和自我认知能力。MetaMedQA基准的提出正是为了解决这一问题。该基准通过引入置信度评分和元认知任务,更全面地评估LLMs在医疗推理中的表现,尤其关注模型识别自身知识局限性的能力。
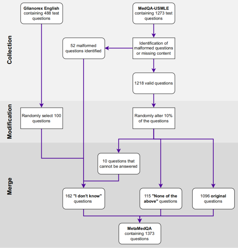
MetaMedQA包含虚构问题、信息缺失问题和经过修改的问题,以测试模型在识别知识盲区和处理不确定性方面的能力。其构建过程包含三个步骤:首先,从现有基准中筛选问题;其次,手动审核并排除有问题的样本;最后,对部分问题进行修改,以增加评估的全面性。最终,MetaMedQA包含1373个问题,每个问题有六个选项,只有一个正确答案。


实验结果及局限性
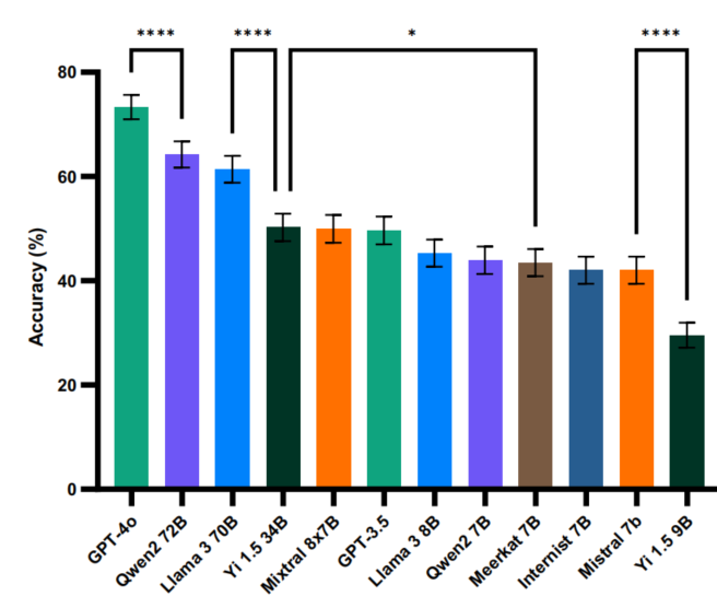
研究团队对多个不同规模的LLMs进行了评估,结果显示模型性能与其规模和发布时间密切相关。GPT-4o-2024-05-13的准确率最高,达到73.3%;而规模较小的模型准确率则远低于此。在置信度评估方面,只有少数模型能够有效调整置信度,表现出较好的自我评估能力。然而,即使是表现最好的模型,在处理不确定性方面仍然存在不足,常常对自身知识盲区给出过度自信的答案。
这项研究也存在一些局限性。例如,MedQA基准可能无法完全模拟真实的临床场景复杂性;双重加工理论框架可能无法完全表达临床决策中的认知过程。


结论与展望
研究结果强调了重新审视医疗AI评估标准的必要性。仅仅关注准确率是不够的,需要将模型在处理不确定性、识别知识边界等方面的能力纳入评估体系的核心。未来的研究方向包括:开发更全面的元认知训练方法,构建更贴近临床实践的评估框架,以及深化对模型认知过程的理解。只有这样,才能构建更安全、更可靠的医疗AI辅助决策系统。
论文链接:https://www.nature.com/articles/s41467-024-55628-6
文中关于理论的知识介绍,希望对你的学习有所帮助!若是受益匪浅,那就动动鼠标收藏这篇《医疗AI的隐形危机:大语言模型过度自信,如何破解?》文章吧,也可关注golang学习网公众号了解相关技术文章。
陶琳:特斯拉焕新Model Y拥有市面上最大的前备箱
- 上一篇
- 陶琳:特斯拉焕新Model Y拥有市面上最大的前备箱
- 下一篇
- DSA问题#etermine如果两个数字加起来为目标值(PHP)
-
- 科技周边 · 人工智能 | 11分钟前 |
- 斑马AI课怎么更换头像_斑马个人资料修改操作【方法】
- 234浏览 收藏
-
- 科技周边 · 人工智能 | 8小时前 |
- 用 Gemini 分析演示视频,优化销售话术
- 420浏览 收藏
-
- 科技周边 · 人工智能 | 8小时前 |
- DeepSeek联飞书,团队协作智能化方案
- 225浏览 收藏
-
- 科技周边 · 人工智能 | 8小时前 | 骡子快跑
- 骡子快跑支持OKR制定吗?目标管理辅助功能解析
- 428浏览 收藏
-
- 科技周边 · 人工智能 | 9小时前 |
- OpenClaw单机部署详解与教程
- 254浏览 收藏
-
- 科技周边 · 人工智能 | 9小时前 | openclaw
- OpenClawAI支持通义千问吗?配置技巧分享
- 406浏览 收藏
-
- 科技周边 · 人工智能 | 9小时前 | Perplexity
- Perplexity网页摘要提取教程
- 404浏览 收藏
-
- 科技周边 · 人工智能 | 9小时前 |
- Workbuddy部署测试全攻略
- 317浏览 收藏
-
- 科技周边 · 人工智能 | 10小时前 | 骡子快跑
- 骡子快跑如何避免抄袭,改写与 paraphrase 方法
- 189浏览 收藏
-
- 科技周边 · 人工智能 | 10小时前 |
- OpenClaw安装方法及教程指南
- 206浏览 收藏
-
- 科技周边 · 人工智能 | 10小时前 | 华为AI眼镜
- 华为AI眼镜延时摄影怎么拍
- 487浏览 收藏
-
- 科技周边 · 人工智能 | 10小时前 |
- 文心一言如何做职场汇报PPT
- 183浏览 收藏
-
- 前端进阶之JavaScript设计模式
- 设计模式是开发人员在软件开发过程中面临一般问题时的解决方案,代表了最佳的实践。本课程的主打内容包括JS常见设计模式以及具体应用场景,打造一站式知识长龙服务,适合有JS基础的同学学习。
- 543次学习
-
- GO语言核心编程课程
- 本课程采用真实案例,全面具体可落地,从理论到实践,一步一步将GO核心编程技术、编程思想、底层实现融会贯通,使学习者贴近时代脉搏,做IT互联网时代的弄潮儿。
- 516次学习
-
- 简单聊聊mysql8与网络通信
- 如有问题加微信:Le-studyg;在课程中,我们将首先介绍MySQL8的新特性,包括性能优化、安全增强、新数据类型等,帮助学生快速熟悉MySQL8的最新功能。接着,我们将深入解析MySQL的网络通信机制,包括协议、连接管理、数据传输等,让
- 500次学习
-
- JavaScript正则表达式基础与实战
- 在任何一门编程语言中,正则表达式,都是一项重要的知识,它提供了高效的字符串匹配与捕获机制,可以极大的简化程序设计。
- 487次学习
-
- 从零制作响应式网站—Grid布局
- 本系列教程将展示从零制作一个假想的网络科技公司官网,分为导航,轮播,关于我们,成功案例,服务流程,团队介绍,数据部分,公司动态,底部信息等内容区块。网站整体采用CSSGrid布局,支持响应式,有流畅过渡和展现动画。
- 485次学习
-
- ChatExcel酷表
- ChatExcel酷表是由北京大学团队打造的Excel聊天机器人,用自然语言操控表格,简化数据处理,告别繁琐操作,提升工作效率!适用于学生、上班族及政府人员。
- 4241次使用
-
- Any绘本
- 探索Any绘本(anypicturebook.com/zh),一款开源免费的AI绘本创作工具,基于Google Gemini与Flux AI模型,让您轻松创作个性化绘本。适用于家庭、教育、创作等多种场景,零门槛,高自由度,技术透明,本地可控。
- 4594次使用
-
- 可赞AI
- 可赞AI,AI驱动的办公可视化智能工具,助您轻松实现文本与可视化元素高效转化。无论是智能文档生成、多格式文本解析,还是一键生成专业图表、脑图、知识卡片,可赞AI都能让信息处理更清晰高效。覆盖数据汇报、会议纪要、内容营销等全场景,大幅提升办公效率,降低专业门槛,是您提升工作效率的得力助手。
- 4480次使用
-
- 星月写作
- 星月写作是国内首款聚焦中文网络小说创作的AI辅助工具,解决网文作者从构思到变现的全流程痛点。AI扫榜、专属模板、全链路适配,助力新人快速上手,资深作者效率倍增。
- 6143次使用
-
- MagicLight
- MagicLight.ai是全球首款叙事驱动型AI动画视频创作平台,专注于解决从故事想法到完整动画的全流程痛点。它通过自研AI模型,保障角色、风格、场景高度一致性,让零动画经验者也能高效产出专业级叙事内容。广泛适用于独立创作者、动画工作室、教育机构及企业营销,助您轻松实现创意落地与商业化。
- 4853次使用
-
- GPT-4王者加冕!读图做题性能炸天,凭自己就能考上斯坦福
- 2023-04-25 501浏览
-
- 单块V100训练模型提速72倍!尤洋团队新成果获AAAI 2023杰出论文奖
- 2023-04-24 501浏览
-
- ChatGPT 真的会接管世界吗?
- 2023-04-13 501浏览
-
- VR的终极形态是「假眼」?Neuralink前联合创始人掏出新产品:科学之眼!
- 2023-04-30 501浏览
-
- 实现实时制造可视性优势有哪些?
- 2023-04-15 501浏览

