NeurIPS 2024 | 用LLM探寻隐秘的因果世界
IT行业相对于一般传统行业,发展更新速度更快,一旦停止了学习,很快就会被行业所淘汰。所以我们需要踏踏实实的不断学习,精进自己的技术,尤其是初学者。今天golang学习网给大家整理了《NeurIPS 2024 | 用LLM探寻隐秘的因果世界》,聊聊,我们一起来看看吧!
利用大型语言模型揭示隐藏因果关系的挑战与突破
因果关系的发现与分析是科学研究的核心,但现有的因果发现算法依赖于预先定义的高级变量,而这些变量在现实世界中往往匮乏。尤其对于图片、文本等高维非结构化数据,更是如此。香港浸会大学等机构的研究人员在NeurIPS 2024发表论文《Discovery of the Hidden World with Large Language Models》,提出了一种名为COAT的新型框架,旨在利用大型语言模型 (LLM) 来克服这一难题,从而更有效地识别现实世界中的因果关系。
论文链接:https://causalcoat.github.io/
代码链接:https://github.com/tmlr-group/CausalCOAT

研究背景
科学进步依赖于对关键变量及其因果关系的识别。传统的因果发现方法 (CDs) 依赖于人类专家提供的高质量变量,但在实际应用中,这些变量往往难以获得。例如,分析用户评分的电商卖家,只能获取用户评论等非结构化数据。因此,高级变量的匮乏限制了 CDs 方法的应用范围。
LLM 在理解非结构化数据方面展现出强大的能力,并能解决各种复杂任务。一些研究表明,LLM 可以回答因果问题,但现有方法主要将其作为因果变量的直接推理器,可靠性存疑,且缺乏对因果发现理论保证的充分讨论。因此,如何可靠地利用 LLM 揭示现实世界的因果机制成为一个关键问题。
COAT框架:LLM作为表征辅助工具
本研究的目标是利用 LLM 为非结构化数据构建结构化表征,该表征由一系列高级变量组成,能够捕捉目标信息并具有可解释性。为此,研究人员提出了 Causal representatiOn AssistanT (COAT) 框架。用户只需提供目标变量,COAT 就能迭代地寻找构成目标变量马尔可夫毯 (Markov Blanket) 的高级变量集。然后,任何合适的因果发现算法都可以用于进一步分析因果结构。
数据与目标
- 目标变量 (Y): 例如,消费者对产品的评分或患者的疾病类型。
- 非结构化数据 (X): 例如,用户评论或医学图像。
- 数据集: 由 (X, Y) 样本组成。
目标是找到一个映射函数,将非结构化数据 X 映射到高级变量集 h(X),从而构成 Y 的马尔可夫毯。
LLM 的作用:变量提出与取值解析
COAT 将映射函数分解为一系列高级变量,每个变量将原始观测映射到预定义的值空间。这些变量由 LLM 通过自然语言定义,并具有明确的物理含义。例如,“甜度”可以定义为:1 (满意),-1 (失望),0 (未提及/无法判断)。
COAT 框架包含以下步骤:
- 变量提出: 使用 LLM 根据样本数据提出潜在的高级变量。
- 取值解析: 使用 LLM 为提出的高级变量解析所有样本的取值。
- 因果发现: 使用因果发现算法 (例如 FCI) 分析结构化数据,构建因果图。
- 反馈: 基于因果发现结果,构建反馈,引导 LLM 进一步寻找高级变量。
图1. COAT框架示例
图2. COAT变量提出环节Prompt示意
图3. COAT框架总结
理论分析与实验结果
研究人员定义了感知分数和能力分数来衡量 LLM 提出高级变量的能力。通过理论分析和在 AppleGastronome (美食家对苹果评分) 和 Neuropathic (神经性疼痛诊断) 两个数据集上的实验,结果表明:
- COAT 能够有效识别高级变量并构建因果图。
- COAT 的反馈机制能够有效提升变量识别能力。
- 相比于直接使用 LLM 推理因果关系,COAT 能够获得更准确的结果。
图5. AppleGastronome数据样例
图6. AppleGastronome相关因果图
图7. AppleGastronome实验结果
图8. LLM相关能力实验评估
图9. LLM标注噪声独立性检验
图10. AppleGastronome数据集上COAT因果结构识别评估
图11. Neuropathic数据样例
图12. Neuropathic相关因果图
图13. Neuropathic实验结果
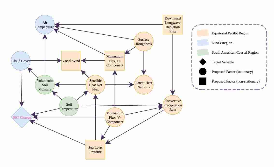
图14. COAT探究ENSO因果机制
结论与未来展望
COAT 框架有效地结合了 LLM 和因果发现方法的优势,能够处理非结构化数据,并为因果发现提供支持。这项研究为构建用于因果发现的强大基础模型开辟了新的方向。
引用信息
@inproceedings{causalcoat2024,
title={Discovery of the Hidden World with Large Language Models}, author={Chenxi Liu and Yongqiang Chen and Tongliang Liu and Mingming Gong and James Cheng and Bo Han and Kun Zhang},year={2024},booktitle={Proceedings of the Thirty-eighth Annual Conference on Neural Information Processing Systems}}
以上就是《NeurIPS 2024 | 用LLM探寻隐秘的因果世界》的详细内容,更多关于理论的资料请关注golang学习网公众号!
乘联会:1月新能源乘用车市场零售78.6万辆 同比增长17%
- 上一篇
- 乘联会:1月新能源乘用车市场零售78.6万辆 同比增长17%
- 下一篇
- Pytorch中的Randomhorizontalflip
-
- 科技周边 · 人工智能 | 17分钟前 |
- 豆包AI写iOS代码教程全解析
- 322浏览 收藏
-
- 科技周边 · 人工智能 | 31分钟前 | openclaw
- OpenClawAI操作Falcon模型指南
- 165浏览 收藏
-
- 科技周边 · 人工智能 | 34分钟前 |
- 豆包AI大模型助力花园打理技巧
- 243浏览 收藏
-
- 科技周边 · 人工智能 | 38分钟前 |
- 查看MiniMax对话记录的完整方法
- 357浏览 收藏
-
- 科技周边 · 人工智能 | 9小时前 |
- Minimax提示词怎么写?视频生成指令指南
- 291浏览 收藏
-
- 科技周边 · 人工智能 | 9小时前 |
- 五感描写技巧:感官+场景+细节精准引导
- 286浏览 收藏
-
- 科技周边 · 人工智能 | 10小时前 |
- Kimi提问结构优化技巧分享
- 229浏览 收藏
-
- 科技周边 · 人工智能 | 10小时前 | 瑞达写作
- 瑞达写作官网登录入口及App获取方式
- 408浏览 收藏
-
- 科技周边 · 人工智能 | 11小时前 |
- 豆包AI帮你疏导情绪,做你的心理树洞
- 345浏览 收藏
-
- 科技周边 · 人工智能 | 11小时前 |
- 文心一言怎么写简历?求职信优化技巧
- 473浏览 收藏
-
- 科技周边 · 人工智能 | 11小时前 |
- 即梦AI修复照片教程:局部重绘技巧
- 281浏览 收藏
-
- 科技周边 · 人工智能 | 11小时前 | ai志愿助手
- AI志愿助手官网入口与使用教程
- 223浏览 收藏
-
- 前端进阶之JavaScript设计模式
- 设计模式是开发人员在软件开发过程中面临一般问题时的解决方案,代表了最佳的实践。本课程的主打内容包括JS常见设计模式以及具体应用场景,打造一站式知识长龙服务,适合有JS基础的同学学习。
- 543次学习
-
- GO语言核心编程课程
- 本课程采用真实案例,全面具体可落地,从理论到实践,一步一步将GO核心编程技术、编程思想、底层实现融会贯通,使学习者贴近时代脉搏,做IT互联网时代的弄潮儿。
- 516次学习
-
- 简单聊聊mysql8与网络通信
- 如有问题加微信:Le-studyg;在课程中,我们将首先介绍MySQL8的新特性,包括性能优化、安全增强、新数据类型等,帮助学生快速熟悉MySQL8的最新功能。接着,我们将深入解析MySQL的网络通信机制,包括协议、连接管理、数据传输等,让
- 500次学习
-
- JavaScript正则表达式基础与实战
- 在任何一门编程语言中,正则表达式,都是一项重要的知识,它提供了高效的字符串匹配与捕获机制,可以极大的简化程序设计。
- 487次学习
-
- 从零制作响应式网站—Grid布局
- 本系列教程将展示从零制作一个假想的网络科技公司官网,分为导航,轮播,关于我们,成功案例,服务流程,团队介绍,数据部分,公司动态,底部信息等内容区块。网站整体采用CSSGrid布局,支持响应式,有流畅过渡和展现动画。
- 485次学习
-
- ChatExcel酷表
- ChatExcel酷表是由北京大学团队打造的Excel聊天机器人,用自然语言操控表格,简化数据处理,告别繁琐操作,提升工作效率!适用于学生、上班族及政府人员。
- 4251次使用
-
- Any绘本
- 探索Any绘本(anypicturebook.com/zh),一款开源免费的AI绘本创作工具,基于Google Gemini与Flux AI模型,让您轻松创作个性化绘本。适用于家庭、教育、创作等多种场景,零门槛,高自由度,技术透明,本地可控。
- 4612次使用
-
- 可赞AI
- 可赞AI,AI驱动的办公可视化智能工具,助您轻松实现文本与可视化元素高效转化。无论是智能文档生成、多格式文本解析,还是一键生成专业图表、脑图、知识卡片,可赞AI都能让信息处理更清晰高效。覆盖数据汇报、会议纪要、内容营销等全场景,大幅提升办公效率,降低专业门槛,是您提升工作效率的得力助手。
- 4498次使用
-
- 星月写作
- 星月写作是国内首款聚焦中文网络小说创作的AI辅助工具,解决网文作者从构思到变现的全流程痛点。AI扫榜、专属模板、全链路适配,助力新人快速上手,资深作者效率倍增。
- 6184次使用
-
- MagicLight
- MagicLight.ai是全球首款叙事驱动型AI动画视频创作平台,专注于解决从故事想法到完整动画的全流程痛点。它通过自研AI模型,保障角色、风格、场景高度一致性,让零动画经验者也能高效产出专业级叙事内容。广泛适用于独立创作者、动画工作室、教育机构及企业营销,助您轻松实现创意落地与商业化。
- 4871次使用
-
- GPT-4王者加冕!读图做题性能炸天,凭自己就能考上斯坦福
- 2023-04-25 501浏览
-
- 单块V100训练模型提速72倍!尤洋团队新成果获AAAI 2023杰出论文奖
- 2023-04-24 501浏览
-
- ChatGPT 真的会接管世界吗?
- 2023-04-13 501浏览
-
- VR的终极形态是「假眼」?Neuralink前联合创始人掏出新产品:科学之眼!
- 2023-04-30 501浏览
-
- 实现实时制造可视性优势有哪些?
- 2023-04-15 501浏览

