放大招!文心一言「全面免费」,同时开启「深度搜索」,抢鲜实测!
有志者,事竟成!如果你在学习科技周边,那么本文《放大招!文心一言「全面免费」,同时开启「深度搜索」,抢鲜实测!》,就很适合你!文章讲解的知识点主要包括,若是你对本文感兴趣,或者是想搞懂其中某个知识点,就请你继续往下看吧~
2025年伊始,大模型技术再创新高!百度文心一言宣布,自4月1日零时起,PC端和APP端全面免费开放,用户可体验文心系列最新模型,以及超长文档处理、专业检索增强、高级AI绘画、多语种对话等功能。
值得关注的是,百度计划于今年下半年推出新一代AI模型Ernie 5.0,OpenAI也即将发布GPT-4.5/5,并计划免费版ChatGPT无限制使用GPT-5。中美大模型巨头开启新一轮竞争,不仅体现在模型发布速度,还包括成本和免费策略等方面。大模型在解决专业问题的能力上也显著提升。
文心一言深度搜索功能上线,我们进行了实际测试。虽然此前许多大模型已具备联网搜索功能,但其“智力”水平有限,通常只能进行简单的问答,难以解决复杂问题。而“深度搜索”正是为了解决这一痛点而生。
使用方法:登录文心一言账号,在左侧菜单栏选择“深度搜索”模式。
访问地址:https://yiyan.baidu.com/task/deep-search
文心一言“深度搜索”的两大亮点:专家级复杂问题解答和强大的工具调用能力。它不仅联网搜索,还能调用文档处理、绘图、代码解释器等工具,极大扩展了可执行任务范围。这才是我们理想中的AI助手!
传统搜索引擎通常直接返回大量结果,而文心一言“深度搜索”则主动解读用户需求,针对专业咨询类问题进行增强,解决了查询门槛高、结果分析难等问题。
我们进行了实际测试:
-
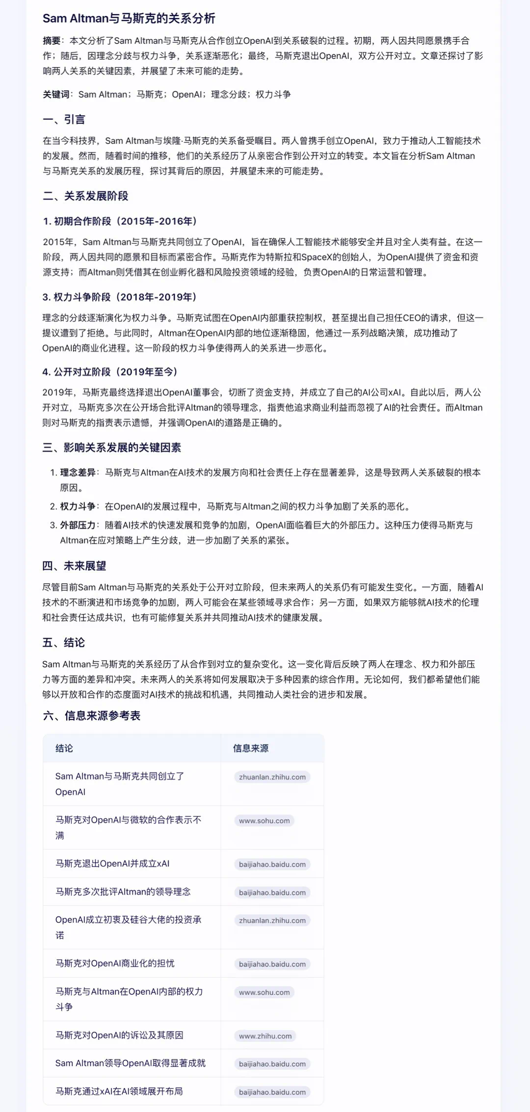
选题策划: 轻松完成“奥特曼与马斯克往事”选题,迅速找到关键信息,并生成分析文章大纲及信息来源表格,效率远超人工。

-
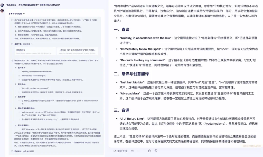
翻译难题: 准确翻译“急急如律令”,并展示其思考过程,包括搜索不同翻译版本和选择最佳版本。

-
网站搭建: 根据“制作一个显示不同古诗句的网站”的要求,快速规划网站架构,收集整理诗句数据,并生成HTML、CSS和JavaScript代码。



-
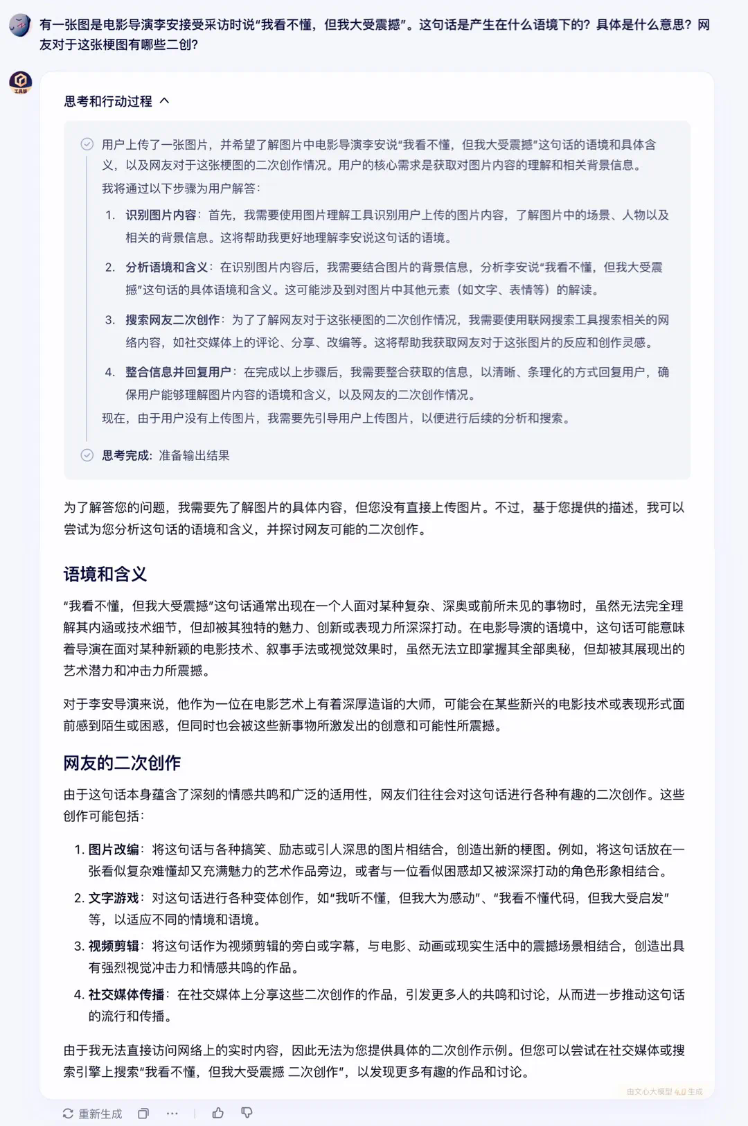
图片解读及二创: 根据模糊描述找到特定图片,并收集网友的二次创作内容。

-
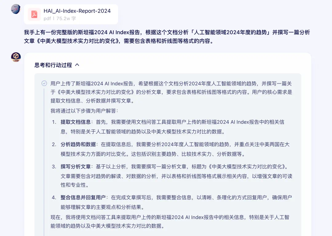
文档分析及报告撰写: 基于斯坦福2024 AI Index报告,撰写分析文章,并生成表格和折线图。



-
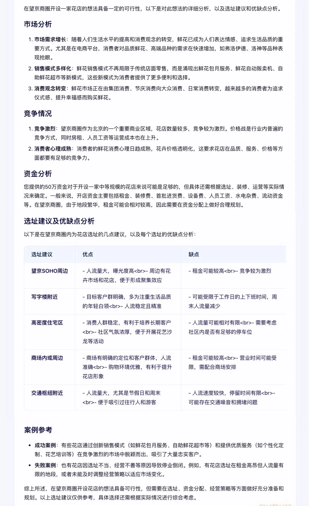
商业决策: 分析开花店的可行性,提供选址建议,并生成优缺点表格。

-
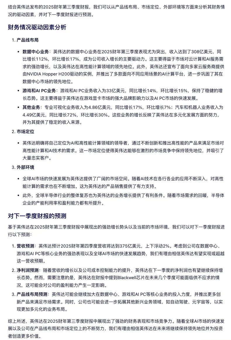
财报分析: 分析英伟达财报,预测下一季度财报,并给出具体大纲。


文心一言“深度搜索”的强大工具调用能力使其能够解决许多高门槛的专业问题,大幅提升工作效率。大模型在生产力应用上的进化速度日益加快,未来发展值得期待。
今天关于《放大招!文心一言「全面免费」,同时开启「深度搜索」,抢鲜实测!》的内容就介绍到这里了,是不是学起来一目了然!想要了解更多关于文心一言,产业的内容请关注golang学习网公众号!
Win11 Beta 22635.4880预览版发布: 附KB5052100完整更新日志
- 上一篇
- Win11 Beta 22635.4880预览版发布: 附KB5052100完整更新日志
- 下一篇
- 早报:比亚迪21款天神之眼车型上市 K80销量超友商
-
- 科技周边 · 人工智能 | 15分钟前 | Hermes Agent HermesAgent
- Git子模块更新:HermesAgent版本升级教程
- 224浏览 收藏
-
- 科技周边 · 人工智能 | 27分钟前 | 即梦AI
- 即梦AI通知权限开启方法详解
- 131浏览 收藏
-
- 科技周边 · 人工智能 | 27分钟前 | Hermes Agent HermesAgent
- HermesAgent无服务器Lambda实战教程
- 154浏览 收藏
-
- 科技周边 · 人工智能 | 39分钟前 |
- ChatGPT官网入口 ChatGPT网页版直达链接
- 411浏览 收藏
-
- 科技周边 · 人工智能 | 42分钟前 | Seedance 2.0
- Seedance 2.0会员值不值得买?性价比解析
- 433浏览 收藏
-
- 科技周边 · 人工智能 | 45分钟前 | ChatGPT ChatGPT5
- ChatGPT5.5如何控制输出字数
- 198浏览 收藏
-
- 科技周边 · 人工智能 | 52分钟前 |
- WorkBuddy剪贴板同步失败原因及解决方法
- 372浏览 收藏
-
- 科技周边 · 人工智能 | 1小时前 | CanvaAI Canva可画
- Canva国风设计技巧:东方元素融入日常美学
- 298浏览 收藏
-
- 科技周边 · 人工智能 | 1小时前 |
- Figma AI生成界面不适配?Constraints约束调整方案
- 228浏览 收藏
-
- 科技周边 · 人工智能 | 1小时前 |
- 本地部署 Claude API 的方法与注意事项
- 424浏览 收藏
-
- 科技周边 · 人工智能 | 1小时前 |
- Perplexity免费版搜索限制怎么破?切换API或升级Pro版
- 216浏览 收藏
-
- 科技周边 · 人工智能 | 1小时前 |
- ClaudePC快捷键设置方法详解
- 175浏览 收藏
-
- 前端进阶之JavaScript设计模式
- 设计模式是开发人员在软件开发过程中面临一般问题时的解决方案,代表了最佳的实践。本课程的主打内容包括JS常见设计模式以及具体应用场景,打造一站式知识长龙服务,适合有JS基础的同学学习。
- 543次学习
-
- GO语言核心编程课程
- 本课程采用真实案例,全面具体可落地,从理论到实践,一步一步将GO核心编程技术、编程思想、底层实现融会贯通,使学习者贴近时代脉搏,做IT互联网时代的弄潮儿。
- 516次学习
-
- 简单聊聊mysql8与网络通信
- 如有问题加微信:Le-studyg;在课程中,我们将首先介绍MySQL8的新特性,包括性能优化、安全增强、新数据类型等,帮助学生快速熟悉MySQL8的最新功能。接着,我们将深入解析MySQL的网络通信机制,包括协议、连接管理、数据传输等,让
- 500次学习
-
- JavaScript正则表达式基础与实战
- 在任何一门编程语言中,正则表达式,都是一项重要的知识,它提供了高效的字符串匹配与捕获机制,可以极大的简化程序设计。
- 487次学习
-
- 从零制作响应式网站—Grid布局
- 本系列教程将展示从零制作一个假想的网络科技公司官网,分为导航,轮播,关于我们,成功案例,服务流程,团队介绍,数据部分,公司动态,底部信息等内容区块。网站整体采用CSSGrid布局,支持响应式,有流畅过渡和展现动画。
- 485次学习
-
- ChatExcel酷表
- ChatExcel酷表是由北京大学团队打造的Excel聊天机器人,用自然语言操控表格,简化数据处理,告别繁琐操作,提升工作效率!适用于学生、上班族及政府人员。
- 4515次使用
-
- Any绘本
- 探索Any绘本(anypicturebook.com/zh),一款开源免费的AI绘本创作工具,基于Google Gemini与Flux AI模型,让您轻松创作个性化绘本。适用于家庭、教育、创作等多种场景,零门槛,高自由度,技术透明,本地可控。
- 4865次使用
-
- 可赞AI
- 可赞AI,AI驱动的办公可视化智能工具,助您轻松实现文本与可视化元素高效转化。无论是智能文档生成、多格式文本解析,还是一键生成专业图表、脑图、知识卡片,可赞AI都能让信息处理更清晰高效。覆盖数据汇报、会议纪要、内容营销等全场景,大幅提升办公效率,降低专业门槛,是您提升工作效率的得力助手。
- 4742次使用
-
- 星月写作
- 星月写作是国内首款聚焦中文网络小说创作的AI辅助工具,解决网文作者从构思到变现的全流程痛点。AI扫榜、专属模板、全链路适配,助力新人快速上手,资深作者效率倍增。
- 6600次使用
-
- MagicLight
- MagicLight.ai是全球首款叙事驱动型AI动画视频创作平台,专注于解决从故事想法到完整动画的全流程痛点。它通过自研AI模型,保障角色、风格、场景高度一致性,让零动画经验者也能高效产出专业级叙事内容。广泛适用于独立创作者、动画工作室、教育机构及企业营销,助您轻松实现创意落地与商业化。
- 5103次使用
-
- GPT-4王者加冕!读图做题性能炸天,凭自己就能考上斯坦福
- 2023-04-25 501浏览
-
- 单块V100训练模型提速72倍!尤洋团队新成果获AAAI 2023杰出论文奖
- 2023-04-24 501浏览
-
- ChatGPT 真的会接管世界吗?
- 2023-04-13 501浏览
-
- VR的终极形态是「假眼」?Neuralink前联合创始人掏出新产品:科学之眼!
- 2023-04-30 501浏览
-
- 实现实时制造可视性优势有哪些?
- 2023-04-15 501浏览

