技术分享 | MySQL:产生大量小 relay log 的故障一例
对于一个数据库开发者来说,牢固扎实的基础是十分重要的,golang学习网就来带大家一点点的掌握基础知识点。今天本篇文章带大家了解《技术分享 | MySQL:产生大量小 relay log 的故障一例》,主要介绍了MySQL、数据库,希望对大家的知识积累有所帮助,快点收藏起来吧,否则需要时就找不到了!
作者:高鹏
文章末尾有他著作的《深入理解 MySQL 主从原理 32 讲》,深入透彻理解 MySQL 主从,GTID 相关技术知识。
源码版本:5.7.22
水平有限,如有误请谅解
本文建议横屏观看,效果更佳
一、案例来源和现象
这个案例是朋友 @peaceful 遇到的线上问题,最终线索也是他自己找到的。现象如下:
1、出现了大量很小的 relay log 如下,堆积量大约 2600 个:
... -rw-r----- 1 mysql dba 12827 Oct 11 12:28 mysql-relay-bin.036615 -rw-r----- 1 mysql dba 4908 Oct 11 12:28 mysql-relay-bin.036616 -rw-r----- 1 mysql dba 1188 Oct 11 12:28 mysql-relay-bin.036617 -rw-r----- 1 mysql dba 5823 Oct 11 12:29 mysql-relay-bin.036618 -rw-r----- 1 mysql dba 507 Oct 11 12:29 mysql-relay-bin.036619 -rw-r----- 1 mysql dba 1188 Oct 11 12:29 mysql-relay-bin.036620 -rw-r----- 1 mysql dba 3203 Oct 11 12:29 mysql-relay-bin.036621 -rw-r----- 1 mysql dba 37916 Oct 11 12:30 mysql-relay-bin.036622 -rw-r----- 1 mysql dba 507 Oct 11 12:30 mysql-relay-bin.036623 -rw-r----- 1 mysql dba 1188 Oct 11 12:31 mysql-relay-bin.036624 -rw-r----- 1 mysql dba 4909 Oct 11 12:31 mysql-relay-bin.036625 -rw-r----- 1 mysql dba 1188 Oct 11 12:31 mysql-relay-bin.036626 -rw-r----- 1 mysql dba 507 Oct 11 12:31 mysql-relay-bin.036627 -rw-r----- 1 mysql dba 507 Oct 11 12:32 mysql-relay-bin.036628 -rw-r----- 1 mysql dba 1188 Oct 11 12:32 mysql-relay-bin.036629 -rw-r----- 1 mysql dba 454 Oct 11 12:32 mysql-relay-bin.036630 -rw-r----- 1 mysql dba 6223 Oct 11 12:32 mysql-relay-bin.index
2、主库错误日志有如下错误
2019-10-11T12:31:26.517309+08:00 61303425 [Note] While initializing dump thread for slave with UUID <eade0d03-ad91-11e7-8559-c81f66be1379>, found a zombie dump thread with the same UUID. Master is killing the zombie dump thread(61303421). 2019-10-11T12:31:26.517489+08:00 61303425 [Note] Start binlog_dump to master_thread_id(61303425) slave_server(19304313), pos(, 4) 2019-10-11T12:31:44.203747+08:00 61303449 [Note] While initializing dump thread for slave with UUID <eade0d03-ad91-11e7-8559-c81f66be1379>, found a zombie dump thread with the same UUID. Master is killing the zombie dump thread(61303425). 2019-10-11T12:31:44.203896+08:00 61303449 [Note] Start binlog_dump to master_thread_id(61303449) slave_server(19304313), pos(, 4)</eade0d03-ad91-11e7-8559-c81f66be1379></eade0d03-ad91-11e7-8559-c81f66be1379>
二、slave_net_timeout 参数分析
实际上第一眼看这个案例我也觉得很奇怪,因为很少有人会去设置 slave_net_timeout 参数,同样我们也没有设置过,因此关注较少。但是 @peaceful 自己找到了可能出现问题的设置就是当前从库 slave_net_timeout 参数设置为 10。我就顺着这个线索往下分析,我们先来看看 slave_net_timeout 参数的功能。
当前看来从库的 slave_net_timeout 有如下两个功能:
1、设置 IO 线程在空闲情况下(没有 Event 接收的情况下)的连接超时时间。
这个参数 5.7.7 过后是 60 秒,以前是 3600 秒,修改后需要重启主从才会生效。
2、如果 change master 没有指定 MASTER_HEARTBEAT_PERIOD 的情况下会设置为 slave_net_timeout/2
一般我们配置主从都没有去指定这个心跳周期,因此就是 slave_net_timeout/2,它控制的是如果在主库没有 Event 产生的情况下,多久发送一个心跳 Event 给从库的 IO 线程,用于保持连接。但是一旦我们配置了主从(change master)这个值就定下来了,不会随着 slave_net_timeout 参数的更改而更改,我们可以在 slave_master_info 表中找到相应的设置如下:
mysql> select Heartbeat from slave_master_info \G *************************** 1. row *************************** Heartbeat: 30 1 row in set (0.01 sec)
如果我们要更改这个值只能重新 change master 才行。
三、原因总结
如果满足下面三个条件,将会出现案例中的故障:
- 主从中的 MASTER_HEARTBEAT_PERIOD 的值大于从库 slave_net_timeout
- 主库当前压力很小持续 slave_net_timeout 设置时间没有产生新的 Event
- 之前主从有一定的延迟
那么这种情况下在主库心跳 Event 发送给从库的IO线程之前,IO 线程已经断开了。断开后 IO 线程会进行重连,每次重连将会生成新的 relay log,但是这些 relay log 由于延迟问题不能清理就出现了案例中的情况。
下面是官方文档中关于这部分说明:
If you are logging master connection information to tables, MASTER_HEARTBEAT_PERIOD can be seen as the value of the Heartbeat column of the mysql.slave_master_info table. Setting interval to 0 disables heartbeats altogether. The default value for interval is equal to the value of slave_net_timeout divided by 2. Setting @@global.slave_net_timeout to a value less than that of the current heartbeat interval results in a warning being issued. The effect of issuing RESET SLAVE on the heartbeat interval is to reset it to the default value.
四、案例模拟
有了理论基础就很好了模拟了,延迟这一点我模拟的时候关闭了从库的 SQL 线程来模拟 relay log 积压的情况,因为这个案例和 SQL 线程没有太多的关系。
提前配置好主从,查看当前的心跳周期和 slave_net_timeout 参数如下:
mysql> show variables like '%slave_net_timeout%'; +-------------------+-------+ | Variable_name | Value | +-------------------+-------+ | slave_net_timeout | 60 | +-------------------+-------+ 1 row in set (0.01 sec) mysql> select Heartbeat from slave_master_info \G *************************** 1. row *************************** Heartbeat: 30 1 row in set (0.00 sec)
1、停止从库的 SQL 线程
stop slave sql_thread;
2、设置 slave_net_timeout 为 10
mysql> set global slave_net_timeout=10; Query OK, 0 rows affected, 1 warning (0.00 sec) mysql> show warnings; +---------+------+-----------------------------------------------------------------------------------------------------------------------------------------------------------------+ | Level | Code | Message | +---------+------+-----------------------------------------------------------------------------------------------------------------------------------------------------------------+ | Warning | 1704 | The requested value for the heartbeat period exceeds the value of `slave_net_timeout' seconds. A sensible value for the period should be less than the timeout. | +---------+------+-----------------------------------------------------------------------------------------------------------------------------------------------------------------+ 1 row in set (0.00 sec)
可以看到这里实际上已经有一个警告了。
3、重启 IO 线程
这样才会让 slave_net_timeout 参数生效
mysql> stop slave ; Query OK, 0 rows affected (0.01 sec) mysql> start slave io_thread; Query OK, 0 rows affected (0.01 sec)
4、观察现象
大概每 10 秒会生成一个 relay log 文件如下:
-rw-r----- 1 mysql mysql 500 2019-09-27 23:48:32.655001361 +0800 relay.000142 -rw-r----- 1 mysql mysql 500 2019-09-27 23:48:42.943001355 +0800 relay.000143 -rw-r----- 1 mysql mysql 500 2019-09-27 23:48:53.293001363 +0800 relay.000144 -rw-r----- 1 mysql mysql 500 2019-09-27 23:49:03.502000598 +0800 relay.000145 -rw-r----- 1 mysql mysql 500 2019-09-27 23:49:13.799001357 +0800 relay.000146 -rw-r----- 1 mysql mysql 500 2019-09-27 23:49:24.055001354 +0800 relay.000147 -rw-r----- 1 mysql mysql 500 2019-09-27 23:49:34.280001827 +0800 relay.000148 -rw-r----- 1 mysql mysql 500 2019-09-27 23:49:44.496001365 +0800 relay.000149 -rw-r----- 1 mysql mysql 500 2019-09-27 23:49:54.789001353 +0800 relay.000150 -rw-r----- 1 mysql mysql 500 2019-09-27 23:50:05.485001371 +0800 relay.000151 -rw-r----- 1 mysql mysql 500 2019-09-27 23:50:15.910001430 +0800 relay.000152
大概每 10 秒主库的日志会输出如下日志:
2019-10-08T02:27:24.996827+08:00 217 [Note] While initializing dump thread for slave with UUID , found a zombie dump thread with the same UUID. Master is killing the zombie dump thread(216). 2019-10-08T02:27:24.998297+08:00 217 [Note] Start binlog_dump to master_thread_id(217) slave_server(953340), pos(, 4) 2019-10-08T02:27:35.265961+08:00 218 [Note] While initializing dump thread for slave with UUID , found a zombie dump thread with the same UUID. Master is killing the zombie dump thread(217). 2019-10-08T02:27:35.266653+08:00 218 [Note] Start binlog_dump to master_thread_id(218) slave_server(953340), pos(, 4) 2019-10-08T02:27:45.588074+08:00 219 [Note] While initializing dump thread for slave with UUID , found a zombie dump thread with the same UUID. Master is killing the zombie dump thread(218). 2019-10-08T02:27:45.589814+08:00 219 [Note] Start binlog_dump to master_thread_id(219) slave_server(953340), pos(, 4) 2019-10-08T02:27:55.848558+08:00 220 [Note] While initializing dump thread for slave with UUID , found a zombie dump thread with the same UUID. Master is killing the zombie dump thread(219). 2019-10-08T02:27:55.849442+08:00 220 [Note] Start binlog_dump to master_thread_id(220) slave_server(953340), pos(, 4)
这个日志就和案例中的一模一样了。
解决问题
知道原因后解决也就很简单了我们只需设置 slave_net_timeout 参数为 MASTER_HEARTBEAT_PERIOD 的 2 倍就可以了,设置后重启主从即可。
五、实现方式
这里我们将通过简单的源码调用分析来看看到底 slave_net_timeout 参数和 MASTER_HEARTBEAT_PERIOD 对主从的影响。
1、从库使用参数 slave_net_timeout
从库IO线程启动时候会通过参数 slave_net_timeout 设置超时:
->connect_to_master
-> mysql_options
case MYSQL_OPT_CONNECT_TIMEOUT: //MYSQL_OPT_CONNECT_TIMEOUT
mysql->options.connect_timeout= *(uint*) arg;
break;
而在建立和主库的连接时候会使用这个值
connect_to_master ->mysql_real_connect -> get_vio_connect_timeout timeout_sec= mysql->options.connect_timeout;
因此我们也看到了 slave_net_timeout 参数只有在 IO 线程重启的时候才会生效
2、从库设置 MASTER_HEARTBEAT_PERIOD 值
在每次使用从库 change master 时候会设置这个值如下,默认为 slave_net_timeout/2:
->change_master
->change_receive_options
mi->heartbeat_period= min<float>(SLAVE_MAX_HEARTBEAT_PERIOD,
(slave_net_timeout/2.0f));</float>
因此我们看到只有 change master 才会重新设置这个值,重启主从是不会重新设置的。
3、使用 MASTER_HEARTBEAT_PERIOD 值
每次 IO 线程启动时候会将这个值传递给主库的 DUMP 线程,方式应该是通过构建语句 ‘SET @master_heartbeat_period’ 来完成的。如下:
->handle_slave_io
->get_master_version_and_clock
if (mi->heartbeat_period != 0.0)
{
char llbuf[22];
const char query_format[]= "SET @master_heartbeat_period= %s";
char query[sizeof(query_format) - 2 + sizeof(llbuf)];
主库启动 DUMP 线程的时候会通过搜索的方式找到这个值如下
->Binlog_sender::init
->Binlog_sender::init_heartbeat_period
user_var_entry *entry=
(user_var_entry*) my_hash_search(&m_thd->user_vars, (uchar*) name.str,
name.length);
m_heartbeat_period= entry ? entry->val_int(&null_value) : 0;
4、DUMP 线程使用 MASTER_HEARTBEAT_PERIOD 发送心跳 Event
这里主要是通过一个超时等待来完成,如下:
->Binlog_sender::wait_new_events
->Binlog_sender::wait_with_heartbeat
set_timespec_nsec(&ts, m_heartbeat_period); //心跳超时
ret= mysql_bin_log.wait_for_update_bin_log(m_thd, &ts);//等待
if (ret != ETIMEDOUT && ret != ETIME) //如果是正常收到则收到信号,说明有新的Event到来,否则如果是超时则发送心跳Event
break; //正常返回0 是超时返回ETIMEDOUT 继续循环
if (send_heartbeat_event(log_pos)) //发送心跳Event
return 1;
5、重连会杀掉可能的存在的 DUMP 线程
根据 UUID 进行比对如下:
->kill_zombie_dump_threads
Find_zombie_dump_thread find_zombie_dump_thread(slave_uuid);
THD *tmp= Global_THD_manager::get_instance()->
find_thd(&find_zombie_dump_thread);
if (tmp)
{
/*
Here we do not call kill_one_thread() as
it will be slow because it will iterate through the list
again. We just to do kill the thread ourselves.
*/
if (log_warnings > 1)
{
if (slave_uuid.length())
{
sql_print_information("While initializing dump thread for slave with "
"UUID , found a zombie dump thread with the "
"same UUID. Master is killing the zombie dump "
"thread(%u).", slave_uuid.c_ptr(),
tmp->thread_id());
}//这里就是本案例中的日志了
.....
这里我们看到了案例中的日志。
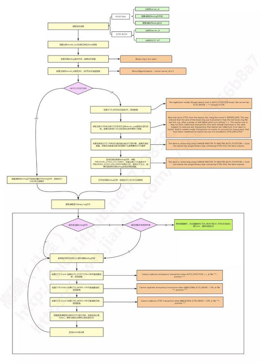
6、关于 DUMP 线程流程图
最后给出一张来自我《 MySQL 主从原理 32 讲》第 17 节中 DUMP 线程的流程图如下:

好了,本文到此结束,带大家了解了《技术分享 | MySQL:产生大量小 relay log 的故障一例》,希望本文对你有所帮助!关注golang学习网公众号,给大家分享更多数据库知识!
MAC--安装mysql及可视化工具 Navicat Premiun
- 上一篇
- MAC--安装mysql及可视化工具 Navicat Premiun
- 下一篇
- MySql使用总结
-
- 数据库 · MySQL | 1星期前 |
- MySQL常用存储引擎及InnoDB与MyISAM对比分析
- 184浏览 收藏
-
- 数据库 · MySQL | 2星期前 |
- MySQL连接池配置与优化方法
- 147浏览 收藏
-
- 数据库 · MySQL | 2星期前 |
- MySQL内存优化技巧与参数设置解析
- 295浏览 收藏
-
- 数据库 · MySQL | 2星期前 |
- 主键外键关系解析与作用详解
- 413浏览 收藏
-
- 数据库 · MySQL | 2星期前 |
- MySQL数据库备份与安全方案详解
- 175浏览 收藏
-
- 数据库 · MySQL | 3星期前 |
- MySQL增删改查语法速查表大全
- 174浏览 收藏
-
- 数据库 · MySQL | 4星期前 |
- MySQLupdate语句使用详解
- 120浏览 收藏
-
- 数据库 · MySQL | 1个月前 |
- MySQL数据库创建与字符集设置教程
- 404浏览 收藏
-
- 数据库 · MySQL | 1个月前 |
- MySQL基础命令速查:增删改查全攻略
- 427浏览 收藏
-
- 数据库 · MySQL | 1个月前 |
- MySQL优化Join查询的技巧与策略解析
- 351浏览 收藏
-
- 数据库 · MySQL | 1个月前 |
- MySQL常用数据类型有哪些及如何选择
- 156浏览 收藏
-
- 数据库 · MySQL | 1个月前 |
- MySQL增删改查语法速查手册
- 405浏览 收藏
-
- 前端进阶之JavaScript设计模式
- 设计模式是开发人员在软件开发过程中面临一般问题时的解决方案,代表了最佳的实践。本课程的主打内容包括JS常见设计模式以及具体应用场景,打造一站式知识长龙服务,适合有JS基础的同学学习。
- 543次学习
-
- GO语言核心编程课程
- 本课程采用真实案例,全面具体可落地,从理论到实践,一步一步将GO核心编程技术、编程思想、底层实现融会贯通,使学习者贴近时代脉搏,做IT互联网时代的弄潮儿。
- 516次学习
-
- 简单聊聊mysql8与网络通信
- 如有问题加微信:Le-studyg;在课程中,我们将首先介绍MySQL8的新特性,包括性能优化、安全增强、新数据类型等,帮助学生快速熟悉MySQL8的最新功能。接着,我们将深入解析MySQL的网络通信机制,包括协议、连接管理、数据传输等,让
- 500次学习
-
- JavaScript正则表达式基础与实战
- 在任何一门编程语言中,正则表达式,都是一项重要的知识,它提供了高效的字符串匹配与捕获机制,可以极大的简化程序设计。
- 487次学习
-
- 从零制作响应式网站—Grid布局
- 本系列教程将展示从零制作一个假想的网络科技公司官网,分为导航,轮播,关于我们,成功案例,服务流程,团队介绍,数据部分,公司动态,底部信息等内容区块。网站整体采用CSSGrid布局,支持响应式,有流畅过渡和展现动画。
- 485次学习
-
- ChatExcel酷表
- ChatExcel酷表是由北京大学团队打造的Excel聊天机器人,用自然语言操控表格,简化数据处理,告别繁琐操作,提升工作效率!适用于学生、上班族及政府人员。
- 4215次使用
-
- Any绘本
- 探索Any绘本(anypicturebook.com/zh),一款开源免费的AI绘本创作工具,基于Google Gemini与Flux AI模型,让您轻松创作个性化绘本。适用于家庭、教育、创作等多种场景,零门槛,高自由度,技术透明,本地可控。
- 4573次使用
-
- 可赞AI
- 可赞AI,AI驱动的办公可视化智能工具,助您轻松实现文本与可视化元素高效转化。无论是智能文档生成、多格式文本解析,还是一键生成专业图表、脑图、知识卡片,可赞AI都能让信息处理更清晰高效。覆盖数据汇报、会议纪要、内容营销等全场景,大幅提升办公效率,降低专业门槛,是您提升工作效率的得力助手。
- 4454次使用
-
- 星月写作
- 星月写作是国内首款聚焦中文网络小说创作的AI辅助工具,解决网文作者从构思到变现的全流程痛点。AI扫榜、专属模板、全链路适配,助力新人快速上手,资深作者效率倍增。
- 6103次使用
-
- MagicLight
- MagicLight.ai是全球首款叙事驱动型AI动画视频创作平台,专注于解决从故事想法到完整动画的全流程痛点。它通过自研AI模型,保障角色、风格、场景高度一致性,让零动画经验者也能高效产出专业级叙事内容。广泛适用于独立创作者、动画工作室、教育机构及企业营销,助您轻松实现创意落地与商业化。
- 4820次使用
-
- golang MySQL实现对数据库表存储获取操作示例
- 2022-12-22 499浏览
-
- 搞一个自娱自乐的博客(二) 架构搭建
- 2023-02-16 244浏览
-
- B-Tree、B+Tree以及B-link Tree
- 2023-01-19 235浏览
-
- mysql面试题
- 2023-01-17 157浏览
-
- MySQL数据表简单查询
- 2023-01-10 101浏览

