技术分享 | 从库数据的查找和参数 slave_rows_search_algorithms
你在学习数据库相关的知识吗?本文《技术分享 | 从库数据的查找和参数 slave_rows_search_algorithms》,主要介绍的内容就涉及到MySQL、数据库,如果你想提升自己的开发能力,就不要错过这篇文章,大家要知道编程理论基础和实战操作都是不可或缺的哦!
作者:高鹏
文章末尾有他著作的《深入理解MySQL主从原理 32讲》,深入透彻理解MySQL主从,GTID相关技术知识。本文节选自《深入理解MySQL主从原理》第24节
注意:本文分为正文和附件两部分,都是图片格式,如果正文有图片不清晰可以将附件的图片保存到本地查看。本节包含一个笔记如下:
https://www.jianshu.com/p/518...
我们前面已经知道了对于 DML 语句来讲其数据的更改将被放到对应的 Event 中。比如‘Delete’语句会将所有删除数据的 before_image放到DELETE_ROWS_EVENT 中,从库只要读取这些 before_image 进行数据查找,然后调用相应的‘Delete’的操作就可以完成数据的删除了。下面我们来讨论一下从库是如何进行数据查找的。
本节我们假定参数 binlog_row_image 设置为‘FULL’也就是默认值,关于 binlog_row_image 参数的影响在第11节已经描述过了。
一、从一个列子出发
在开始之前我们先假定参数‘slave_rows_search_algorithms’为默认值,即:
- TABLE_SCAN,INDEX_SCAN
因为这个参数会直接影响到对索引的利用方式。
我们还是以‘Delete’操作为例,实际上对于索引的选择‘Update’操作也是一样的,因为都是通过 before_image 去查找数据。我测试的表结构、数据和操作如下:
mysql> show create table tkkk \G
*************************** 1. row ***************************
Table: tkkk
Create Table: CREATE TABLE `tkkk` (
`a` int(11) DEFAULT NULL,
`b` int(11) DEFAULT NULL,
`c` int(11) DEFAULT NULL,
KEY `a` (`a`)
) ENGINE=InnoDB DEFAULT CHARSET=utf8
1 row in set (0.00 sec)
mysql> select * from tkkk;
+------+------+------+
| a | b | c |
+------+------+------+
| 1 | 1 | 1 |
| 2 | 2 | 2 |
| 3 | 3 | 3 |
| 4 | 4 | 4 |
| 5 | 5 | 5 |
| 6 | 6 | 6 |
| 7 | 7 | 7 |
| 8 | 8 | 8 |
| 9 | 9 | 9 |
| 10 | 10 | 10 |
| 11 | 11 | 11 |
| 12 | 12 | 12 |
| 13 | 13 | 13 |
| 15 | 15 | 15 |
| 15 | 16 | 16 |
| 15 | 17 | 17 |
+------+------+------+
16 rows in set (2.21 sec)
mysql> delete from tkkk where a=15;
Query OK, 3 rows affected (6.24 sec)
因为我做了debug索引这里时间看起来很长
对于这样一个‘Delete’语句来讲主库会利用到索引 KEY
a,删除的三条数据我们实际上只需要一次索引的定位(参考btr_cur_search_to_nth_level函数),然后顺序扫描接下来的数据进行删除就可以了。大概的流程如下图:

这条数据删除的三条数据的 before_image 将会记录到一个 DELETE_ROWS_EVENT 中。从库应用的时候会重新评估应该使用哪个索引,优先使用主键和唯一键。对于 Event 中的每条数据都需要进行索引定位操作,并且对于非唯一索引来讲第一次返回的第一行数据可能并不是删除的数据,还需要需要继续扫描下一行,在函数 Rows_log_event::do_index_scan_and_update 中有如下代码:
while (record_compare(m_table, &m_cols))//比较每一个字段 如果不相等 扫描下一行
{
while((error= next_record_scan(false)))//扫描下一行
{
/* We just skip records that has already been deleted */
if (error == HA_ERR_RECORD_DELETED)
continue;
DBUG_PRINT("info",("no record matching the given row found"));
goto end;
}
}
这些代价是比主库更大的。在这个列子中没有主键和唯一键,因此依旧使用的是索引KEY
a,大概流程如下图:

但是如果我们在从库增加一个主键,那么在从库进行应用的时候流程如下:

我们从上面的流程来看,主库‘Delete’操作和从库‘Delete’操作主要的区别在于:
- 从库每条数据都需要索引定位查找数据。
- 从库在某些情况下通过非唯一索引查找的数据第一条数据可能并不是删除的数据,因此还需要继续进行索引定位和查找。
对于主库来讲一般只需要一次数据定位查找即可,接下来访问下一条数据就好了。其实对于真正的删除操作来讲并没有太多的区别。如果合理的使用了主键和唯一键可以将上面提到的两点影响降低。在造成从库延迟的情况中,没有合理的使用主键和唯一键是一个比较重要的原因。
最后如果表上一个索引都没有的话,那么情况变得更加严重,简单的图如下:

我们可以看到每一行数据的更改都需要进行全表扫描,这种问题就非常严重了。这种情况使用参数‘slave_rows_search_algorithms’的HASH_SCAN选项也许可以提高性能,下面我们就来进行讨论。
二、确认查找数据的方式
前面的例子中我们接触了参数‘slave_rows_search_algorithms’,这个参数主要用于确认如何查找数据。其取值可以是下面几个组合(来自官方文档),源码中体现为一个位图:
- TABLE_SCAN,INDEX_SCAN(默认值)
- INDEX_SCAN,HASH_SCAN
- TABLE_SCAN,HASH_SCAN
- TABLE_SCAN,INDEX_SCAN,HASH_SCAN
在源码中有如下的说明,当然官方文档也有类似的说明:
/*
Decision table:
- I --> Index scan / search
- T --> Table scan
- Hi --> Hash over index
- Ht --> Hash over the entire table
|--------------+-----------+------+------+------|
| Index\Option | I , T , H | I, T | I, H | T, H |
|--------------+-----------+------+------+------|
| PK / UK | I | I | I | Hi |
| K | Hi | I | Hi | Hi |
| No Index | Ht | T | Ht | Ht |
|--------------+-----------+------+------+------|
*/
实际上源码中会有三种数据查找的方式,分别是:
- ROW_LOOKUP_INDEX_SCAN
对应函数接口:Rows_log_event::do_index_scan_and_update
- ROW_LOOKUP_HASH_SCAN
对应函数接口:Rows_log_event::do_hash_scan_and_update
它又包含:
(1) Hi --> Hash over index
(2) Ht --> Hash over the entire table
后面讨论
- ROW_LOOKUP_TABLE_SCAN
对应函数接口:Rows_log_event::do_table_scan_and_update
在源码中如下:
switch (m_rows_lookup_algorithm)//根据不同的算法决定使用哪个方法
{
case ROW_LOOKUP_HASH_SCAN:
do_apply_row_ptr= &Rows_log_event::do_hash_scan_and_update;
break;
case ROW_LOOKUP_INDEX_SCAN:
do_apply_row_ptr= &Rows_log_event::do_index_scan_and_update;
break;
case ROW_LOOKUP_TABLE_SCAN:
do_apply_row_ptr= &Rows_log_event::do_table_scan_and_update;
break;
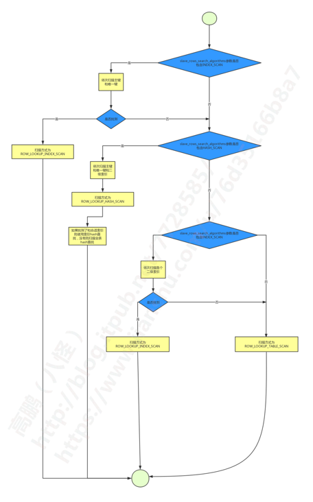
决定如何查找数据以及通过哪个索引查找正是通过参数‘slave_rows_search_algorithms’的设置和表中是否有合适的索引共同决定的,并不是完全由‘slave_rows_search_algorithms’参数决定。
下面这个图就是决定的过程,可以参考函数decide_row_lookup_algorithm_and_key(图24-1,高清原图包含在文末原图中)。

三、ROW_LOOKUP_HASH_SCAN方式的数据查找
总的来讲这种方式和 ROW_LOOKUP_INDEX_SCAN和ROW_LOOKUP_TABLE_SCAN 都不同,它是通过表中的数据和 Event 中的数据进行比对,而不是通过 Event 中的数据和表中的数据进行比对,下面我们将详细描述这种方法。
假设我们将参数‘slave_rows_search_algorithms’设置为 INDEX_SCAN,HASH_SCAN ,且表上没有主键和唯一键的话,那么上图的流程将会把数据查找的方式设置为 ROW_LOOKUP_HASH_SCAN。
在 ROW_LOOKUP_HASH_SCAN 又包含两种数据查找的方式:
- Hi --> Hash over index
- Ht --> Hash over the entire table
对于 ROW_LOOKUP_HASH_SCAN 来讲,其首先会将 Event 中的每一行数据读取出来存入到 HASH 结构中,如果能够使用到 Hi 那么还会额外维护一个集合(set),将索引键值存入集合,作为索引扫描的依据。如果没有索引这个集合(set)将不会维护直接使用全表扫描,即Ht。
Ht --> Hash over the entire table 会全表扫描,其中每行都会查询 hash 结构来比对数据。Hi --> Hash over index 则会通过前面我们说的集合(set)来进行索引定位扫描,每行数据也会去查询 hash 结构来比对数据。
需要注意一点这个过程的单位是 Event,我们前面说过一个 DELETE_ROWS_EVENT 可能包含了多行数据,Event 最大为 8K 左右。因此使用 Ht --> Hash over the entire table 的方式,将会从原来的每行数据进行一次全表扫描变为每个 Event 才进行一次全表扫描。
但是对于 Hi --> Hash over index 来讲效果就没有那么明显了,因为如果删除的数据重复值很少的情况下,依然需要足够多的索引定位查找才行,但是如果删除的数据重复值较多那么构造的集合(set)元素将会大大减少,也就减少了索引查找定位的开销。
考虑另外一种情况,如果我的每条 delete 语句一次只删除一行数据而不是 delete 一条语句删除大量的数据,那这种情况每个 DELETE_ROWS_EVENT 只有一条数据存在,那么使用 ROW_LOOKUP_HASH_SCAN 方式并不会提高性能,因为这条数据还是需要进行一次全表扫描或者索引定位才能查找到数据,和默认的方式没什么区别。
整个过程参考如下接口:
- Rows_log_event::do_hash_scan_and_update:总接口,调用下面两个接口。
- Rows_log_event::do_hash_row:将数据加入到hash结构,如果有索引还需要维护集合(set)。
- Rows_log_event::do_scan_and_update:查找并且进行删除操作,会调用Rows_log_event::next_record_scan进行数据查找。
- Rows_log_event::next_record_scan:具体的查找方式实现了Hi --> Hash over index和Ht --> Hash over the entire table的查找方式
下面我们还是用最开始的列子,我们删除了三条数据,因此 DELETE_ROW_EVENT 中包含了三条数据。假设我们参数‘slave_rows_search_algorithms’设置为 INDEX_SCAN,HASH_SCAN。因为我的表中没有主键和唯一键,因此会最终使用 ROW_LOOKUP_HASH_SCAN 进行数据查找。但是因为我们有一个索引 key a,因此会使用到 Hi --> Hash over index。为了更好的描述 Hi 和 Ht 两种方式,我们也假定另一种情况是表上一个索引都没有,我将两种方式放到一个图中方便大家发现不同点,如下图(图24-2,高清原图包含在文末原图中):

四、总结
我记得以前有位朋友问我主库没有主键如果我在从库建立一个主键能降低延迟吗?这里我们就清楚了答案是肯定的,因为从库会根据 Event 中的行数据进行使用索引的选择。那么总结一下:
- slave_rows_search_algorithms 参数设置了 HASH_SCAN 并不一定会提高性能,只有满足如下两个条件才会提高性能:
(1)(表中没有任何索引)或者(有索引且本条 update/delete 的数据关键字重复值较多)。
(2) 一个 update/delete 语句删除了大量的数据,形成了很多个 8K 左右的 UPDATE_ROW_EVENT/DELETE_ROW_EVENT。update/delete 语句只修改少量的数据(比如每个语句修改一行数据)并不能提高性能。
- 从库索引的利用是自行判断的,顺序为主键->唯一键->普通索引。
- 如果 slave_rows_search_algorithms 参数没有设置 HASH_SCAN ,并且没有主键/唯一键那么性能将会急剧下降造成延迟。如果连索引都没有那么这个情况更加严重,因为更改的每一行数据都会引发一次全表扫描。
因此我们发现在 MySQL 中强制设置主键又多了一个理由。
第24节结束
好了,本文到此结束,带大家了解了《技术分享 | 从库数据的查找和参数 slave_rows_search_algorithms》,希望本文对你有所帮助!关注golang学习网公众号,给大家分享更多数据库知识!
面试必问的MySQL锁与事务隔离级别
- 上一篇
- 面试必问的MySQL锁与事务隔离级别
- 下一篇
- Mysql子查询作为查询字段,且查询结果起别名,在后续查询中引用别名进行计算。
-
- 数据库 · MySQL | 1星期前 |
- MySQL常用存储引擎及InnoDB与MyISAM对比分析
- 184浏览 收藏
-
- 数据库 · MySQL | 2星期前 |
- MySQL连接池配置与优化方法
- 147浏览 收藏
-
- 数据库 · MySQL | 2星期前 |
- MySQL内存优化技巧与参数设置解析
- 295浏览 收藏
-
- 数据库 · MySQL | 2星期前 |
- 主键外键关系解析与作用详解
- 413浏览 收藏
-
- 数据库 · MySQL | 2星期前 |
- MySQL数据库备份与安全方案详解
- 175浏览 收藏
-
- 数据库 · MySQL | 3星期前 |
- MySQL增删改查语法速查表大全
- 174浏览 收藏
-
- 数据库 · MySQL | 4星期前 |
- MySQLupdate语句使用详解
- 120浏览 收藏
-
- 数据库 · MySQL | 1个月前 |
- MySQL数据库创建与字符集设置教程
- 404浏览 收藏
-
- 数据库 · MySQL | 1个月前 |
- MySQL基础命令速查:增删改查全攻略
- 427浏览 收藏
-
- 数据库 · MySQL | 1个月前 |
- MySQL优化Join查询的技巧与策略解析
- 351浏览 收藏
-
- 数据库 · MySQL | 1个月前 |
- MySQL常用数据类型有哪些及如何选择
- 156浏览 收藏
-
- 数据库 · MySQL | 1个月前 |
- MySQL增删改查语法速查手册
- 405浏览 收藏
-
- 前端进阶之JavaScript设计模式
- 设计模式是开发人员在软件开发过程中面临一般问题时的解决方案,代表了最佳的实践。本课程的主打内容包括JS常见设计模式以及具体应用场景,打造一站式知识长龙服务,适合有JS基础的同学学习。
- 543次学习
-
- GO语言核心编程课程
- 本课程采用真实案例,全面具体可落地,从理论到实践,一步一步将GO核心编程技术、编程思想、底层实现融会贯通,使学习者贴近时代脉搏,做IT互联网时代的弄潮儿。
- 516次学习
-
- 简单聊聊mysql8与网络通信
- 如有问题加微信:Le-studyg;在课程中,我们将首先介绍MySQL8的新特性,包括性能优化、安全增强、新数据类型等,帮助学生快速熟悉MySQL8的最新功能。接着,我们将深入解析MySQL的网络通信机制,包括协议、连接管理、数据传输等,让
- 500次学习
-
- JavaScript正则表达式基础与实战
- 在任何一门编程语言中,正则表达式,都是一项重要的知识,它提供了高效的字符串匹配与捕获机制,可以极大的简化程序设计。
- 487次学习
-
- 从零制作响应式网站—Grid布局
- 本系列教程将展示从零制作一个假想的网络科技公司官网,分为导航,轮播,关于我们,成功案例,服务流程,团队介绍,数据部分,公司动态,底部信息等内容区块。网站整体采用CSSGrid布局,支持响应式,有流畅过渡和展现动画。
- 485次学习
-
- ChatExcel酷表
- ChatExcel酷表是由北京大学团队打造的Excel聊天机器人,用自然语言操控表格,简化数据处理,告别繁琐操作,提升工作效率!适用于学生、上班族及政府人员。
- 4216次使用
-
- Any绘本
- 探索Any绘本(anypicturebook.com/zh),一款开源免费的AI绘本创作工具,基于Google Gemini与Flux AI模型,让您轻松创作个性化绘本。适用于家庭、教育、创作等多种场景,零门槛,高自由度,技术透明,本地可控。
- 4574次使用
-
- 可赞AI
- 可赞AI,AI驱动的办公可视化智能工具,助您轻松实现文本与可视化元素高效转化。无论是智能文档生成、多格式文本解析,还是一键生成专业图表、脑图、知识卡片,可赞AI都能让信息处理更清晰高效。覆盖数据汇报、会议纪要、内容营销等全场景,大幅提升办公效率,降低专业门槛,是您提升工作效率的得力助手。
- 4455次使用
-
- 星月写作
- 星月写作是国内首款聚焦中文网络小说创作的AI辅助工具,解决网文作者从构思到变现的全流程痛点。AI扫榜、专属模板、全链路适配,助力新人快速上手,资深作者效率倍增。
- 6104次使用
-
- MagicLight
- MagicLight.ai是全球首款叙事驱动型AI动画视频创作平台,专注于解决从故事想法到完整动画的全流程痛点。它通过自研AI模型,保障角色、风格、场景高度一致性,让零动画经验者也能高效产出专业级叙事内容。广泛适用于独立创作者、动画工作室、教育机构及企业营销,助您轻松实现创意落地与商业化。
- 4821次使用
-
- golang MySQL实现对数据库表存储获取操作示例
- 2022-12-22 499浏览
-
- 搞一个自娱自乐的博客(二) 架构搭建
- 2023-02-16 244浏览
-
- B-Tree、B+Tree以及B-link Tree
- 2023-01-19 235浏览
-
- mysql面试题
- 2023-01-17 157浏览
-
- MySQL数据表简单查询
- 2023-01-10 101浏览

