Redis面试:19图+11题帮你通关
各位小伙伴们,大家好呀!看看今天我又给各位带来了什么文章?本文标题是《Redis面试:19图+11题帮你通关》,很明显是关于数据库的文章哈哈哈,其中内容主要会涉及到Redis、面试、场景等等,如果能帮到你,觉得很不错的话,欢迎各位多多点评和分享!

本文转载自微信公众号「程序员jinjunzhu」,作者 jinjunzhu 。转载本文请联系程序员jinjunzhu公众号。
又到了金三银四跳槽季,好多同学已经开始行动了。今天我来助力一把,送出这套redis面试题,助力大家通关。
1 redis为什么响应快
1.1数据保存在内存中
redis数据保存在内存中,读写操作只要访问内存,不需要磁盘IO。
1.2.底层数据结构
redis的数据以key:value的格式存储在散列表中,时间复杂度o(1)。
redis为value定义了丰富的数据结构,包括态字符串、双向链表、压缩列表、hash、跳表和整数数组,可以根据value的特性选择选择最高效的数据结构。
1.3.单线程模型
redis的网络IO和数据读写使用单线程模型,可以绑定CPU,这避免了线程上下文切换带来的开销。
「注意:redis6.0对网络请求引入了多线程模型,读写操作还是用单线程。」
redis多线程网络模型见下图:

1.4.IO多路复用
redis采用epoll网络模型,如下图:

内核会一直监听新的socket连接事件的和已建立socket连接的读写事件,把监听到的事件放到事件队列,redis使用单线程不停的处理这个事件队列。这避免了阻塞等待连接和读写事件到来。
这些事件绑定了回调函数,会调用redis的处理函数进行处理。
2 redis底层数据结构
redis有5种数据类型,包括「字符串、列表、集合、有序集合和字典」。
redis底层的数据结构有6种,包括「动态字符串、双向链表、压缩列表(ziplist)、hash表、跳表(skip list)和整数数组」。
redis数据类型和底层数据结构有如下对应关系:

2.1.字符串类型
底层数据结构是动态字符串。
2.2.列表
如果同时满足下面条件,就使用压缩列表,否则使用双向链表。
列表中单个元素小于64字节
列表中元素个数少于 512
「压缩列表」在内存中是一块儿连续的内存空间,结构如下:

「压缩列表查找时间复杂度是o(n)」
2.3.集合
如果同时满足下面条件,就使用有序整数数组,否则使用hash表。
集合中元素都是整数类型
集合中元素个数不超过512个
2.4.有序集合
如果同时满足下面2个条件,就使用压缩列表,否则使用跳表。
集合中元素都小于64字节
集合中元素个数小于128个
「注意:有序集合还有一个HASH表用于保存集合中元素的分数,做ZSCORE操作时,查询的就是这个HASH表,所以效率很高。」
「跳表」的结构如下:

如果不加索引,查找10这个数字需要查询10次,使用了二级索引,查找10这个数字需要5次,而使用一级索引,需要查询3次。
跳表的每一层都是一个有序链表,最下面一层保存了全部数据。跳表插入、删除、查询的时间复杂度是o(logN)。跳表需要存储额外的索引节点,会增加额外的空间开销。
2.5.字典
如果同时满足下面2个条件,就使用压缩列表,否则使用hash表。
字典中每个entry的key/value都小于64字节
字典中元素个数小于512个
3 redis缓存淘汰策略
redis总共有8种淘汰策略,如下图:

volatile-lfu和allkeys-lfu策略是4.0版本新增的。
「lru」是按照数据的最近最少访问原则来淘汰数据,可能存在的问题是如果大批量冷数据最近被访问了一次,就会占用大量内存空间,如果缓存满了,部分热数据就会被淘汰掉。
「lfu」是按照数据的最小访问频率访问次数原则来淘汰数据,如果两个数据的访问次数相同,则把访问时间较早的数据淘汰。
4 redis数据持久化
redis持久化的方式有2种,一种是写后日志(AOF),一种是内存快照(RDB)。
4.1.AOF日志
AOF日志记录了每一条收到的命令,redis故障宕机恢复时,可以加载AOF日志中的命令进行重放来进行故障恢复。AOF有3种同步策略,如下图:图片
如果不是对丢失数据特别敏感的业务,推荐使用everysec,对主线程的阻塞少,故障后丢失数据只有1s。
4.2.RDB快照
RDB快照是一个内存快照,记录了redis某一时刻的全部数据。
4.3.混合日志
从redis4.0开始,AOF文件也可以保存RDB快照,AOF重写的时候redis会把AOF文件内容清空,先记录一份RDB快照,这份数据以"REDIS"开头。记录RDB内容后,AOF文件会接着记录AOF命令。故障恢复时,先加载AOF文件中RDB快照,然后回放AOF文件中后面的命令。
4.4.主从同步
redis主从同步时,主节点会先生成一份RDB快照发送给从节点,把快照之后的命令写入主从同步缓存区(replication buffer),从节点把RDB文件加载完成后,主节点把缓存区命令发送给从节点。
4.5.AOF重写
AOF日志是用记录命令的方式追加的,这样可能存在对同一个key的多条命令,这些命令是可以合并成1条的。比如对同一个key的多个set操作日志,可以合成一条。
4.6.阻塞点
AOF重写和RDB快照执行的过程中,redis都会fork一个子进程来执行操作,子进程执行过程中是不是阻塞主线程的。
「但是要注意2点:」
fork子进程的过程中,redis主线程会拷贝一份内存页表(记录了虚拟内存和物理内存的映射关系)给子进程,这个过程是阻塞的,redis主线程内存越大,阻塞时间越长;
子进程和redis主线程共用一块儿物理内存,如果新的请求到来,必须使用copy on write的方式,拷贝要修改的数据页到新的内存空间进行修改。如下图:

注意:如果开启了内存大页,每次拷贝都需要分配2MB的内存。
5 redis高可用
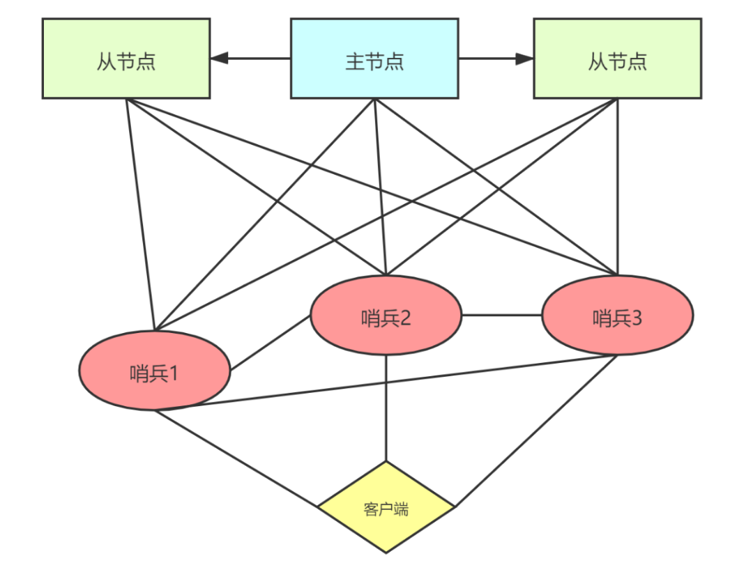
下图是一个「一主二从三哨兵」的架构图:

从图我们可以看到哨兵之间、哨兵和主从节点之间、哨兵和客户端之间都建立了连接。
如果主节点挂了,哨兵集群需要完成主从切换,如下图:

下面我们依次来聊一下这4个步骤「5.1~5.4」。
5.1.判断主节点下线
当一个哨兵监控到主节点下线时,就会给其他哨兵发送确认命令,其他命令会根据自己的判断回复"Y"或"N"。
如果有n/2 + 1以上数量的哨兵都认为主节点下线了,才会判定主节点下线。这里的n是哨兵集群的数量。
n/2 + 1这个参数由quorum参数配置,比如有5个哨兵,这里一般配置成3。也可以配置成其他值。
5.2.选举新主节点
主节点被判定下线后,哨兵集群会重新选择新的主节点。
5.2.1 淘汰不稳定从节点
根据配置参数down-after-milliseconds * 10来淘汰。
「down-after-milliseconds」表示主从节点断开时间,10表示次数,如果从节点跟主节点断开时间超过down-after-milliseconds的次数达到了10次以上,从节点就被淘汰了。
5.2.2 slave-priority参数
「slave-priority」参数配置了从节点的优先级,选择从节点时哨兵会优先选择优先级高的从节点。
5.2.3 复制进度
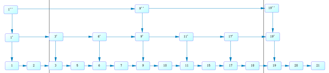
redis有一个记录主从增量复制的缓存区叫repl_backlog_buffer,这是一个环形结构的缓冲区,如下图:

主节点有一个写偏移量master_repl_offset,从节点也有一个偏移量slave_repl_offset。优先选择slave_repl_offset最接近master_repl_offset的从节点作为新的主节点。
所以,上图中偏移量为114的从节点优先被选为新的主节点。
5.2.4 ID编号
优先级和参数都一样的情况下,ID编号小的从节点优先被选为新主节点。
5.3.选举哨兵leader
第一个判断主节点下线的哨兵节点收到其他节点的回复并确定主节点下线后,就会给其他哨兵发送命令申请成为哨兵leader。
「成为leader的条件如下:」
收到赞成票必须大于等quorum值
必须拿到半数以上的赞成票
如果集群配置了5个哨兵,quorum的值设置为3,其中一个哨兵节点挂了,很有可能会判断到主节点下线,但是因为选举不出哨兵leader而不能切换。如果集群有2个哨兵,其中一个挂了,那必定选不出哨兵leader。
下面的图展示了哨兵一成功当选leader的过程:

5.4.主节点切换
选出新主节点和哨兵leader后,哨兵leader会执行主从切换的操作。完成后会做一些「事件通知」:
通知其他哨兵新主节点地址
通知所有从节点新的主节点地址,从节点收到后向新主节点请求主从同步
通知客户端连接新主节点
5.5.主从切换过程中请求处理
如果客户端的读请求会发送到从节点,可以正常处理。
在客户端收到新主节点地址通知前写请求会失败。
客户端可以采取一些应急措施应对主节点下线,比如缓存写请求。
为了能够及时获取到新主节点信息,客户端可以订阅哨兵的主节点下线事件和新主节点变更事件。
6 redis为什么变慢了
redis变慢了的原因有很多,总结一下有11个,见下图:

从图中看出,redis变慢原因主要有两类:「阻塞主线程和操作系统限制」。
6.1主线程阻塞
6.1.1.AOF重写和RDB快照
前面已经讲过了,redis在AOF重写时,主线程会fork出一个bgrewriteaof子进程。
redis进行RDB快照时主线程会fork出一个bgsave子进程。
这两个操作表面上看不阻塞主线程,但fork子进程的这个过程是在主线程完成的。fork子进程时redis需要拷贝内存页表,如果redis实例很大,这个拷贝会耗费大量的CPU资源,阻塞主线程的时间也会变长。
6.1.2.内存大页
redis默认支持内存大页是2MB,使用内存大页,一定程度上可以减少redis的内存分配次数,但是对数据持久化会有一定影响。
redis在AOF重写和RDB快照过程中,如果主线程收到新的写请求,就需要CopyOnWrite。使用了内存大页,即使redis只修改其中一个大小是1kb的key,也需要拷贝一整页的数据,即2MB。在写入量较多时,大量拷贝就会导致redis性能下降。
6.1.3.命令复杂度高
执行复杂度高的命令是造成redis阻塞的常见原因。比如对一个set或者list数据类型执行SORT操作,复杂度是O(N+M*log(M))。
6.1.4.bigkey操作
如果一个key的value非常大,创建的时候分配内存会很耗时,删除的时候释放内存也很耗时。
redis4.0以后引入了layfree机制,可以使用子进程异步删除,从而不影响主线程执行。用UNLINK命令替代DEL命令,就可以使用子进程异步删除。
redis6.0增加了配置项lazyfree-lazy-user-del,配置成yes后,del命令也可以用子进程异步删除。
如果lazyfree-lazy-user-del不设置为yes,那redis是否采用异步删除,是要看删除的时机的。对于String类型和底层采用整数数组和压缩列表的数据类型,redis是不会采用异步删除的。
6.1.5.从节点全量同步
从节点全量同步过程中,需要先清除内存中的数据,然后再加载RDB文件,这个过程中是阻塞的,如果有读请求到来,只能等到加载RDB文件完成后才能处理请求,所以响应会很慢。
另外,如果redis实例很大,也会造成RDB文件太大,从库加载时间长。所以尽量保持redis实例不要太大,比如单个实例限制4G,如果超出就采用切片集群。
6.1.6.AOF同步写盘
appendfsync策略有3种:always、everysec、no,如果采用always,每个命令都会同步写盘,这个过程是阻塞的,等写盘成功后才能处理下一条命令。
除非是严格不能丢数据的场景,否则尽量不要选择always策略,推荐尽量选择everysec策略,如果对丢失数据不敏感,可以采用no。
6.1.7.内存达到maxmemory
内存达到maxmemory,需要使用淘汰策略来淘汰部分key。即使采用lazyfree异步删除,选择key的过程也是阻塞的。
可以选择较快的淘汰策略,比如用随机淘汰来替换LRU和LFU算法淘汰。也可以扩大切片数量来减轻淘汰key的时间消耗。
6.2操作系统限制
6.2.1.使用了swap
使用swap的原因是操作系统不能给redis分配足够大的内存,如果操作其他开启了swap,内存数据就需要不停地跟swap换入和换出,对性能影响非常大。
操作系统没有能力分配内存的原因也可能是其他进程使用了大量的内存。
6.2.2.网络问题
如果网卡负载很大,对redis性能影响会很大。这一方面有可能redis的访问量确实很高,另一方面也可能是有其他流量大的程序占用了带宽。
这个最好从运维层面进行监控。
6.2.3.线程上下文切换
redis虽然是单线程的,但是在多核cpu的情况下,也可能会发生上下文切换。如果主线程从一个物理核切换到了另一个物理核,那就不能使用CPU高效的一级缓存和二级缓存了。如下图所示:

为防止这种情况,可以把redis绑定到一个CPU物理核。
6.2.4.磁盘性能低
对于AOF同步写盘的使用场景,如果磁盘性能低,也会影响redis的响应。可以优先采用性能更好的SSD硬盘。
7 设计排行榜功能
redis的zset类型保存了分数值,可以方便的实现排行榜的功能。
比如要统计10篇文章的排行榜,可以先建立一个存放10篇文章的zset,每当有读者阅读一篇文章时,就用ZINCRBY命令给这篇文章的分数加1,最后可以用range命令统计排行榜前几位的文章。
8 redis实现分布式锁
8.1.redis单节点的分布式锁
如下图,一个服务部署了2个客户端,获取分布式锁时一个成功,另一个就失败了。

redis一般使用setnx实现分布式锁,命令如下:
SETNX KEY_NAME VALUE
设置成功返回 1,设置失败返回 0。
使用单节点分布式锁存在一些问题。
8.1.1.客户端1获取锁后发生了故障
结果锁就不能释放了,其他客户端永远获取不到锁。解决方法是用下面命令对key设置过期时间:
SET key value [EX seconds] [PX milliseconds] NX
8.1.2 客户端2误删除了锁
解决方法是对key设置value时加入一个客户端表示,比如在客户端1设置key时在value前拼接一个字符串application1,删除的时候做一下判断。
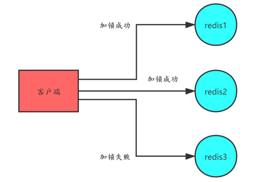
8.2.redis红锁
redis单节点会有可靠性问题,节点故障后锁操作就会失败。redis为了应对单点故障的问题,设计了多节点的分布式锁,也叫红锁。主要思想是客户端跟多个redis实例请求加锁,只有超过半数的实例加锁成功,才认为成功获取了分布式锁。
如下图,客户端分别跟3个实例请求加锁,有2个实例加锁成功,所以获取分布式锁成功:

9 缓存雪崩、击穿、穿透
9.1.缓存雪崩
redis做缓存时,如果同一时间大量缓存数据失效,客户端请求会大量发送到数据库,导致数据库压力激增。如下图:

「应对方法主要有3个:」
给key设置过期时间时加一个小的随机数
限流
服务降级
9.2.缓存击穿
某个热点key,突然过期了,大量请求发送到了数据库。解决方案是给热点key不设置过期时间。
9.3.缓存穿透
某个热点key,查询缓存和查询数据库都没有,就发生了缓存穿透。如下图:

「应对方法主要有2个:」
缓存热点的空值和缺省值
查询数据库之前先查询布隆过滤器
10 数据倾斜
什么是数据倾斜?看下面这个面试题:
如果redis有一个热点key,qps能达到100w,该如何存储?
如果这个热点key被放到一个redis实例上,这个实例面临的访问压力会非常大。如下图,redis3这个实例保存了foo这个热点key,访问压力会很大:

「解决方法主要有两个:」
1.使用客户端本地缓存来缓存key,这样改造会有两个问题:
客户端缓存的热点key可能消耗大量内存
客户端需要保证本地缓存和redis缓存的一致性
2.给热点key加一个随机前缀,让它保存到不同的redis实例上,这样也会存在两个问题:
客户端在访问的时候需要给这个key加前缀
客户端在删除的时候需要根据所有前缀来删除不同实例上保存的这个key
11 bitmap使用
有一道经典的面试题,10亿整数怎么在内存中去重排序?
我们先算一下10亿整数占的内存,java一个整数类型占四字节,占用内存大小约
10亿 * 4 / 1024 / 1024 = 3.7G
占得内存太大了,如果内存不够,怎么办呢?
11.1.bitmap介绍
bitmap类型使用的数据结构是String,底层存储格式是二进制的bit数组。假如我们有1、4、6、9四个数,保存在bit数组中如下图:

在这个bit数组中用10个bit的空间保存了四个整数,占用空间非常小。
再回到面试题,我们使用bit数组长度是10亿整数中 「(最大值 - 最小值 + 1)」。
如果有负数,需要进行一个转化,所有数字加最小负数的绝对值。比如{-2, 0, 1, 3},我们转换成{0, 2, 3, 5},因为数组下标必须从0开始
11.2.使用场景
11.2.1.员工打卡记录
在一个有100个员工的公司,要统计一个月内员工全勤的人数,可以每天创建一个bitmap,签到的员工bit位置为1。
要统计当天签到的员工只要用BITCOUNT命令就可以。
要统计当月全勤的员工,只要对当月每天的bitmap做交集运算就可以,命令如下:
BITOP AND srckey1 srckey2 srckey3 ... srckey30
srckeyN表示第N天的打卡记录bitmap
11.2.2.统计网站日活跃用户
比如网站有10万个用户,这样我们创建一个长度为10万的bitmap,每个用户id占一个位,如果用户登录,就把bit位置为1,日终的时候用BITCOUNT命令统计出当天登录过的用户总数。
以上就是《Redis面试:19图+11题帮你通关》的详细内容,更多关于redis的资料请关注golang学习网公众号!
Redis日志之无畏宕机快速恢复
- 上一篇
- Redis日志之无畏宕机快速恢复
- 下一篇
- 面试Redis的数据类型,我答了8种
-
- 数据库 · Redis | 1小时前 |
- RedisZSet实现排行榜,ZADD与ZREVRANGE用法详解
- 183浏览 收藏
-
- 数据库 · Redis | 2小时前 |
- Redis连接被防火墙断开如何解决?配置tcp-keepalive方法
- 403浏览 收藏
-
- 数据库 · Redis | 14小时前 |
- Redis7.0Functions替代Lua脚本指南
- 281浏览 收藏
-
- 数据库 · Redis | 14小时前 |
- Redis误配allkeys处理:快速改回volatile恢复数据
- 232浏览 收藏
-
- 数据库 · Redis | 15小时前 |
- RedisLua状态机实现全解析
- 224浏览 收藏
-
- 数据库 · Redis | 19小时前 |
- SpringBoot优雅操作RedisHash,序列化配置指南
- 439浏览 收藏
-
- 数据库 · Redis | 19小时前 |
- Redis6.0多线程优化导入方法
- 406浏览 收藏
-
- 数据库 · Redis | 20小时前 |
- Redis缓存穿透解决方案详解
- 229浏览 收藏
-
- 数据库 · Redis | 21小时前 |
- Redis持久化线程调优技巧
- 463浏览 收藏
-
- 数据库 · Redis | 22小时前 |
- Redis Lua脚本调试与日志记录方法
- 479浏览 收藏
-
- 数据库 · Redis | 1天前 |
- Redis集群数据过期淘汰怎么查?INFO keyspace监控方法
- 191浏览 收藏
-
- 数据库 · Redis | 1天前 |
- Redis缓存预热不足怎么解决
- 445浏览 收藏
-
- 前端进阶之JavaScript设计模式
- 设计模式是开发人员在软件开发过程中面临一般问题时的解决方案,代表了最佳的实践。本课程的主打内容包括JS常见设计模式以及具体应用场景,打造一站式知识长龙服务,适合有JS基础的同学学习。
- 543次学习
-
- GO语言核心编程课程
- 本课程采用真实案例,全面具体可落地,从理论到实践,一步一步将GO核心编程技术、编程思想、底层实现融会贯通,使学习者贴近时代脉搏,做IT互联网时代的弄潮儿。
- 516次学习
-
- 简单聊聊mysql8与网络通信
- 如有问题加微信:Le-studyg;在课程中,我们将首先介绍MySQL8的新特性,包括性能优化、安全增强、新数据类型等,帮助学生快速熟悉MySQL8的最新功能。接着,我们将深入解析MySQL的网络通信机制,包括协议、连接管理、数据传输等,让
- 500次学习
-
- JavaScript正则表达式基础与实战
- 在任何一门编程语言中,正则表达式,都是一项重要的知识,它提供了高效的字符串匹配与捕获机制,可以极大的简化程序设计。
- 487次学习
-
- 从零制作响应式网站—Grid布局
- 本系列教程将展示从零制作一个假想的网络科技公司官网,分为导航,轮播,关于我们,成功案例,服务流程,团队介绍,数据部分,公司动态,底部信息等内容区块。网站整体采用CSSGrid布局,支持响应式,有流畅过渡和展现动画。
- 485次学习
-
- ChatExcel酷表
- ChatExcel酷表是由北京大学团队打造的Excel聊天机器人,用自然语言操控表格,简化数据处理,告别繁琐操作,提升工作效率!适用于学生、上班族及政府人员。
- 5789次使用
-
- Any绘本
- 探索Any绘本(anypicturebook.com/zh),一款开源免费的AI绘本创作工具,基于Google Gemini与Flux AI模型,让您轻松创作个性化绘本。适用于家庭、教育、创作等多种场景,零门槛,高自由度,技术透明,本地可控。
- 6222次使用
-
- 可赞AI
- 可赞AI,AI驱动的办公可视化智能工具,助您轻松实现文本与可视化元素高效转化。无论是智能文档生成、多格式文本解析,还是一键生成专业图表、脑图、知识卡片,可赞AI都能让信息处理更清晰高效。覆盖数据汇报、会议纪要、内容营销等全场景,大幅提升办公效率,降低专业门槛,是您提升工作效率的得力助手。
- 6038次使用
-
- 星月写作
- 星月写作是国内首款聚焦中文网络小说创作的AI辅助工具,解决网文作者从构思到变现的全流程痛点。AI扫榜、专属模板、全链路适配,助力新人快速上手,资深作者效率倍增。
- 7992次使用
-
- MagicLight
- MagicLight.ai是全球首款叙事驱动型AI动画视频创作平台,专注于解决从故事想法到完整动画的全流程痛点。它通过自研AI模型,保障角色、风格、场景高度一致性,让零动画经验者也能高效产出专业级叙事内容。广泛适用于独立创作者、动画工作室、教育机构及企业营销,助您轻松实现创意落地与商业化。
- 6429次使用
-
- 分享Redis高可用架构设计实践
- 2023-01-24 286浏览
-
- Go与Redis实现分布式互斥锁和红锁
- 2022-12-22 117浏览
-
- Redis的各项功能解决了哪些问题?
- 2023-02-18 185浏览
-
- Go+Redis实现延迟队列实操
- 2023-02-23 426浏览
-
- 分享 echo-framework 项目基础框架
- 2023-01-11 134浏览

