Redis哨兵原理,我一定吃透你!
来到golang学习网的大家,相信都是编程学习爱好者,希望在这里学习数据库相关编程知识。下面本篇文章就来带大家聊聊《Redis哨兵原理,我一定吃透你!》,介绍一下Redis、高可用、集群,希望对大家的知识积累有所帮助,助力实战开发!
【golang学习网.com原创稿件】Redis 主从复制的作用中有这么一句话“主从复制是高可用的基石”,那什么是高可用呢?高可用就是减少系统不能提供的时间,也就是常听到的以 6 个 9 为基准。实现高可用必不可少的就是哨兵和集群。

本文主要围绕如下几个方面介绍哨兵机制:
什么是哨兵
哨兵的作用
如何配置哨兵
哨兵工作原理
总结
本文实现环境:
centos 7.3
redis 4.0
redis 工作目录 /usr/local/redis
在虚拟机进行模拟操作
什么是哨兵
先简单说几句我们在配置主从复制时有一种情况就是主节点宕机了,谁来提供服务呢?
当主节点宕机后主从复制就没有存在的意义了,数据为王的时代没有了数据何谈什么高可用。

这个时候就横空出世了一位老大哥名叫哨兵,老大哥说这个问题我来帮你们处理。
既然主节点 master 作为老大不领你们玩了。我就从你们四个中间再挑选出来一位老大,然后你们跟着他玩。
等不带你们玩的那个老大回来后他的身份就失效了,就不再是你们的老大了。他只能跟着我挑选出来的老大玩。
上边这段对话过程就是我们配置哨兵的意义到底在哪,跟谁玩就是谁给谁数据,知道了哨兵的作用我们就在继续。
最后我们用专业术语来解释一下什么是哨兵:
哨兵,英文名 Sentinel,是一个分布式系统,用于对主从结构中的每一台服务器进行监控,当主节点出现故障后通过投票机制来挑选新的主节点,并且将所有的从节点连接到新的主节点上。
哨兵的作用
上文中我们谈到的对话过程就是哨兵的作用之一:自动故障转移。
谈到作用肯定就是这个哨兵到底在工作中到底干了什么事情。我们先用比较干巴的概念描述一下,然后在下文的工作原理会一一谈到。
哨兵的三个作用:
监控:监控谁?支持主从结构的工作一个是主节点一个是从节点,那肯定就是监控这俩个了。监控主节点和从节点是否正常运行;检测主节点是否存活,主节点和从节点运行情况。
通知:哨兵检测的服务器出现问题时,会向其他的哨兵发送通知,哨兵之间就相当于一个微信群,每个哨兵发现的问题都会发在这个群里。
自动转移故障:当检测到主节点宕机后,断开与宕机主节点连接的所有从节点,在从节点中选取一个作为主节点,然后将其他的从节点连接到这个最新主节点的上。并且告知客户端最新的服务器地址。
这里有一个注意点,哨兵也是一台 Redis 服务器,只是不对外提供任何服务。配置哨兵时配置为单数。
那么为什么配置哨兵服务器的数量为单数呢?带着这个疑问你会在下文看到你想要的答案。
如何配置哨兵
准备工作
我们开始配置哨兵,开启八个客户端,三个哨兵、一个主节点、俩个从节点、一个主节点客户端、一个从节点客户端。

sentinel.conf 配置解读
哨兵使用的配置文件是 sentinel.conf,如下图:

我们来对 sentinel.conf 配置信息进行解读:

但是大多数都是注释,这里给大家提供一个命令来过滤这些无用信息:
cat sentinel.conf | grep -v '#' | grep -v '^$'

①port 26379:对外服务端口号。
②dir /tmp:存储哨兵的工作信息。
③sentinel monitor mymaster 127.0.0.1 6379 2:监控的是谁,名字可以自定义,后边的 2 代表的是,如果有俩个哨兵判断这个主节点挂了那这个主节点就挂了,通常设置为哨兵个数一半加一。
④sentinel down-after-milliseconds mymaster 30000:哨兵连接主节点多长时间没有响应就代表挂了。后边 30000 是毫秒,也就是 30 秒。
⑤sentinel parallel-syncs mymaster 1:这个配置项是指在故障转移时,最多有多少个从节点对新的主节点进行同步。
这个值越小完成故障转移的时间就越长,这个值越大就意味着越 多的从节点因为同步数据而不可用。
⑥sentinel failover-timeout mymaster 180000:在进行同步的过程中,多长时间完成算有效,系统默认值是 3 分钟。
开始配置
使用命令 cat sentinel.conf | grep -v '#' | grep -v '^$' > ./data/sentinel-26379.conf 把 sentinel.conf 过滤后的信息移到 /usr/local/redis/conf 下。

然后打开 sentinel-26379.conf 修改信息存放目录:

再快速的复制两个哨兵配置文件,端口为 26380 和 26381:
sed 's/26379/26381/g' sentinel-26379.conf > sentinel-26381.conf

测试主从复制处于正常工作状态,启动三台 redis 服务器,端口分别为 6379、6380、6381:

查看主节点信息,是有俩台从节点在连接着,端口分别为 6380、6381。
这里有一个小小的点就是 lag 怎么一个是 1 一个是 0 呢?lag 是延迟时间,我这里是本地测试所以会出现 0 的情况,使用云服务器是很少出现的。
lag 的值为 0 和 1 都属于正常。

测试主节点添加一个 hash 值,hset kaka name kaka:

分别从 slave1 和 slave2 获取 kaka 的值,检测主从复制是否正常运行。
经过测试我们的主从结构是正常运行的,如下图:


启动一个哨兵 redis-sentinel 26379-sentinel.conf:

连接 26379 哨兵,主要是最后一行,监控的主节点名为 mymaster,状态正常,从节点有俩个,哨兵数量为 1 个。

再来查看一下 26379 的哨兵配置信息,这个时候已经改动了:

在启动一个 26380 的哨兵,redis-sentinel 26380-sentinel.conf,这里注意一下最后一行多了一条信息,这个 id 就是我们 26379 配置文件新增的 id。

然后我们来到哨兵 26379 的客户端,同样也是新增的 26380 哨兵的 id:

这个时候我们再查看一下 26379 哨兵的配置文件,第一次查看配置文件是没有配置 26380 哨兵的,第二次查看时配置了 26380 哨兵后添加的信息。

最后我们需要把哨兵客户端 3 启动起来,端口号为 26381。启动起来之后,我们的配置信息和服务端的信息也会改动,添加哨兵 26380 有的信息,哨兵 26381 也会有。
直到这里我们对哨兵的配置就结束了,接下来我们把主节点 Master 给宕掉。

等待 30 秒后我们来到 26379 哨兵的客户端,这里新增了一些信息,那么这些信息都做了什么呢?让我们细细道来。

这里边的信息我们先需要知道几个:
①+sdown:这个信息后是指三个哨兵里边有一个认为主节点宕机了。
②+odown:这个信息是指其他俩个哨兵去连接了一下主节点,发现确实是主节点宕机了,然后发起了一轮投票。这里使用的是 redis 4.0,版本之间这块信息有点差异。
③+switch-master mymaster 127.0.0.1 6379 127.0.0.1 6380:直到这里是哨兵发起投票的结果,推选端口为 6380 的 redis 为主节点。
④+slave slave 127.0.0.1:6381 127.0.0.1 6381 @ mymaster 127.0.0.1 6380:这里就把端口为 6381 与 6379 和新的主节点 6380 做了一个连接。
⑤+sdown slave 127.0.0.1:6379 127.0.0.1 6379 @ mymaster 127.0.0.1 6380:最后一句是端口为 6379 的还是没有上线,于是给踢下线。
当我们在重新把 6379 的 redis 服务器上线后,就可以看到哨兵服务端响应了俩句。一句是去除 6379 的下线。最后一句就是重连 6379 到新的主节点上。


这个时候主节点就是 6380 了,在 6380 的 redis 客户端设置值,检测主从复制是否正常工作。
在新的主节点 6380 添加 list 类型:

在 6379 和 6381 获取这个值,至此,我们的哨兵模式就配置完成了。


哨兵工作原理
配置完哨兵后,就需要对其工作原理进行解析了,只有知道其工作流程,才能对哨兵有更好的理解。
本文讲解原理没有那么干巴!让你可以把一篇技术文章当故事去看。
进入正题,哨兵作用是监控、通知、故障转移。那么工作原理也是围绕这三点来讲的。
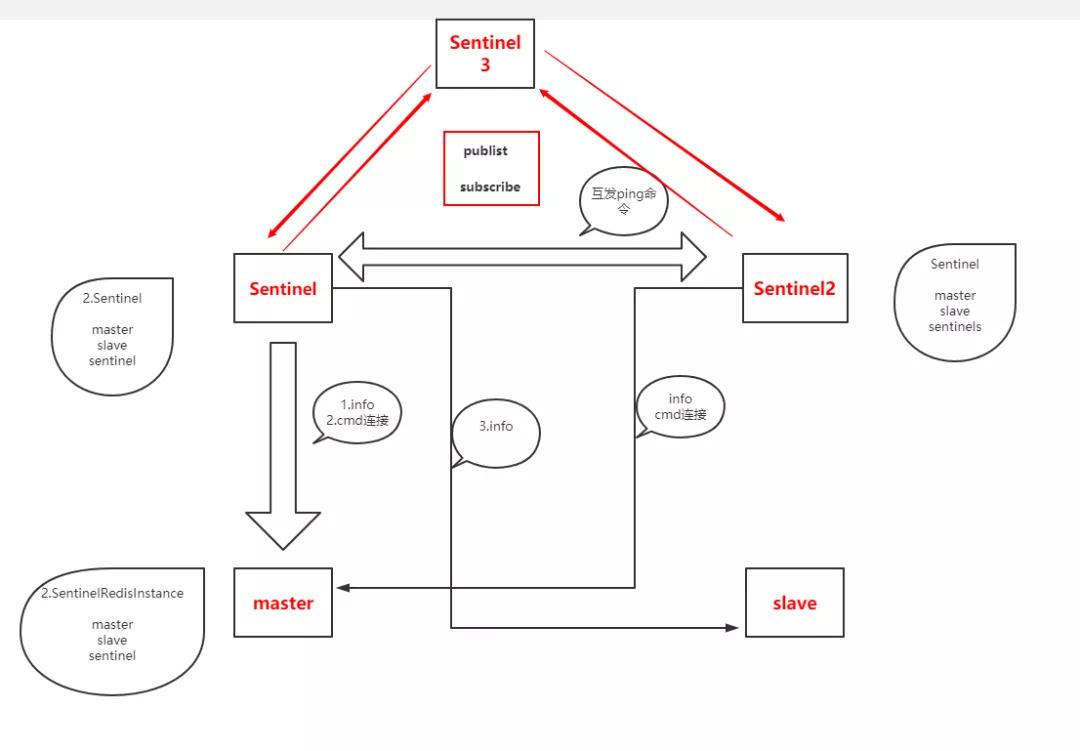
监控工作流程

监控工作流程如下:
①哨兵发送 info 指令,并且保存所有哨兵状态,主节点和从节点的信息。
②主节点会记录 redis 实例的信息,主节点记录的信息跟哨兵记录的信息看起来是一样的,实际上还是有点区别。
③哨兵会根据在主节点拿到的从节点信息,给对应的从节点也发送 info 指令。
④接着哨兵 2 来了,同样的也会给主节点发送 info 指令,并且建立 cmd 连接。
⑤这个时候哨兵 2 也会保存跟哨兵 1 一样的信息,只不过是保存的哨兵信息是 2 个。
⑥这个时候为了每个哨兵的信息都一致它们之间建立了一个发布订阅。为了哨兵之间的信息长期对称它们之间也会互发 ping 命令。
⑦当再来一个哨兵 3 时,也会做同样的事情,给主节点和从节点发送 info。并且跟哨兵 1 和哨兵 2 建立连接。
通知工作流程
sentinel 会给主从的所有节点发送命令获取其状态,并且会把信息发布到哨兵的订阅里。

故障转移原理

哨兵会一直给主节点发送 publish sentinel:hello,直到哨兵报出 sdown,这个词这会是有不是有点熟悉了。没错就是我们上文中把主节点断开后哨兵服务端报出的信息。
哨兵报出主节点 sdown 后还没有完,哨兵还会往内网里发布消息说明这个主节点挂了。发送的指令是 sentinel is-master-down-by-address-port。
其余的哨兵接收到指令后,主节点挂了吗?让我去看看到底挂没挂。发送的信息也是 hello。
其余的哨兵也会发送他们收到的信息并且发送指令 sentinel is-master-down-by-address-port 到自己的内网,确认一下第一个发送 sentinel is-master-down-by-address-port 的哨兵说你说的对,这个家伙确实挂了。
当所有人都认为主节点挂了后就会修改其状态为 odown。当一个哨兵认为主节点挂了标记的是 sdown,当半数哨兵都认为挂了其标记的状态是 odown。这也就是配置哨兵为什么配置单数的原因。
对于一个哨兵认为主节点挂了称之为主观下线,半数哨兵认为主节点挂了称之为客官下线。
一旦被认为主节点客官下线后,哨兵就会进行下一步操作:
这时哨兵已经检测到问题所在了,那么到底是那个哨兵去负责推选新的主节点呢!不能是张三也去,李四也去,王五也去,这样就乱套了、于是就需要在所有的哨兵里选出领头的,那么是如何选的呢!请看下图。
这个时候,五个 sentinel 就在一起开会了,所有的哨兵都在一个内网中,然后他们会做一件事情就是五个 sentinel 会同时发送指令 sentinel is-master-down-by-address-port 并且携带上自己竞选次数和 runid。

每个 sentinel 既是参选者也是投票者,每个 sentinel 都有一票,信封就代表自己的投票权。

当 sentinel1 和 sentinel4 同时把指令发送到群里准备竞选时,sentinel2 这个时候就说我先接到谁的指令就把票投给谁。
假如 sentinel1 发的早,那么 sentinel2 的票就会投给 sentinel1。

按照这样的规则一直发起投票直到有一个 sentinel 的票数为总 sentinel 数量的一半之多。
假设说是 sentinel1 的票数满足总哨兵数量的一半之多后,sentinel1 就会当选。这个时候就进行到了下一个阶段。

在上边哨兵已经选出了 sentinel1 为代表去所有的从节点找出一个作为主节点。这个挑选主节点不是随便拿一个是有一定的规则的。
先把不在线的干掉:

响应慢的干掉,sentinel 会给所有的 redis 发送信息,响应速度慢的就会被干掉。

与原主节点断开时间最久的干掉,这里由于演示不够用了,所有新增了一个 slave5,没有任何意义哈!

以上三个点都判断结束后还有 salve4 和 slave5,就会根据优先原则来进行筛选:
首先会根据优先级,如果优先级一样在进行其他判断。
判断 offset 偏移量,判断数据同步性,假如说 slave4 的 offset 为 90,slave5 偏移量为 100。
那么哨兵就会认为 slave4 的网络是不是有问题,于是就会选 slave5 为新的主节点。那如果说是 slave4 和 slave5 的 offset 相同呢!还有最后一个判断。
最后一步就是判断 runid 了,也就是职场中的论资排辈了,也就说根据 runid 的创建时间来判断,时间早的上位。

选出新的主节点后就要对所有的节点发送指令了。

总结
关于哨兵的所有知识点就已经说完了,本文最重要的就是哨兵的工作原理了。
我们在简单的梳理一下其工作原理:
首先进行监控,并且所有的哨兵同步信息。
哨兵向订阅里边发布信息。
故障转移:哨兵发现主节点下线→哨兵开启投票竞选负责人→由负责人推选新的主节点→新的主节点断开原主节点,并且其他的从节点连接新的主节点,原主节点上线后作为从节点连接。
作者:咔咔
简介:从业三年,从搬砖一样的生活方式换成了现在有“单”而居的日子。当然这个单不是单身的单!虽然极尽苛刻的技术学习但也远不及客户千奇百怪的要求。进入了朝九晚六,虽然躲过了风吹日晒,但是仍然很享受那些熬得只剩下黑眼圈的日子。坚持学习、坚持写博、坚持分享是咔咔从业以来一直所秉持的信念。希望在诺大互联网中咔咔的文章能带给你一丝丝帮助。

【golang学习网原创稿件,合作站点转载请注明原文作者和出处为golang学习网.com】
今天带大家了解了Redis、高可用、集群的相关知识,希望对你有所帮助;关于数据库的技术知识我们会一点点深入介绍,欢迎大家关注golang学习网公众号,一起学习编程~
一文彻底让你搞懂Redis五种数据结构
- 上一篇
- 一文彻底让你搞懂Redis五种数据结构
- 下一篇
- 为啥Redis10亿数据量只要100MB内存?
-
- 数据库 · Redis | 9小时前 |
- Redis7.0Functions替代Lua脚本指南
- 281浏览 收藏
-
- 数据库 · Redis | 9小时前 |
- Redis误配allkeys处理:快速改回volatile恢复数据
- 232浏览 收藏
-
- 数据库 · Redis | 10小时前 |
- RedisLua状态机实现全解析
- 224浏览 收藏
-
- 数据库 · Redis | 14小时前 |
- SpringBoot优雅操作RedisHash,序列化配置指南
- 439浏览 收藏
-
- 数据库 · Redis | 14小时前 |
- Redis6.0多线程优化导入方法
- 406浏览 收藏
-
- 数据库 · Redis | 15小时前 |
- Redis缓存穿透解决方案详解
- 229浏览 收藏
-
- 数据库 · Redis | 16小时前 |
- Redis持久化线程调优技巧
- 463浏览 收藏
-
- 数据库 · Redis | 17小时前 |
- Redis Lua脚本调试与日志记录方法
- 479浏览 收藏
-
- 数据库 · Redis | 22小时前 |
- Redis集群数据过期淘汰怎么查?INFO keyspace监控方法
- 191浏览 收藏
-
- 数据库 · Redis | 1天前 |
- Redis缓存预热不足怎么解决
- 445浏览 收藏
-
- 数据库 · Redis | 1天前 |
- Spring Boot配置Redis主从读写分离技巧
- 161浏览 收藏
-
- 数据库 · Redis | 1天前 |
- Redis缓存击穿解决方案与锁优化建议
- 353浏览 收藏
-
- 前端进阶之JavaScript设计模式
- 设计模式是开发人员在软件开发过程中面临一般问题时的解决方案,代表了最佳的实践。本课程的主打内容包括JS常见设计模式以及具体应用场景,打造一站式知识长龙服务,适合有JS基础的同学学习。
- 543次学习
-
- GO语言核心编程课程
- 本课程采用真实案例,全面具体可落地,从理论到实践,一步一步将GO核心编程技术、编程思想、底层实现融会贯通,使学习者贴近时代脉搏,做IT互联网时代的弄潮儿。
- 516次学习
-
- 简单聊聊mysql8与网络通信
- 如有问题加微信:Le-studyg;在课程中,我们将首先介绍MySQL8的新特性,包括性能优化、安全增强、新数据类型等,帮助学生快速熟悉MySQL8的最新功能。接着,我们将深入解析MySQL的网络通信机制,包括协议、连接管理、数据传输等,让
- 500次学习
-
- JavaScript正则表达式基础与实战
- 在任何一门编程语言中,正则表达式,都是一项重要的知识,它提供了高效的字符串匹配与捕获机制,可以极大的简化程序设计。
- 487次学习
-
- 从零制作响应式网站—Grid布局
- 本系列教程将展示从零制作一个假想的网络科技公司官网,分为导航,轮播,关于我们,成功案例,服务流程,团队介绍,数据部分,公司动态,底部信息等内容区块。网站整体采用CSSGrid布局,支持响应式,有流畅过渡和展现动画。
- 485次学习
-
- ChatExcel酷表
- ChatExcel酷表是由北京大学团队打造的Excel聊天机器人,用自然语言操控表格,简化数据处理,告别繁琐操作,提升工作效率!适用于学生、上班族及政府人员。
- 5762次使用
-
- Any绘本
- 探索Any绘本(anypicturebook.com/zh),一款开源免费的AI绘本创作工具,基于Google Gemini与Flux AI模型,让您轻松创作个性化绘本。适用于家庭、教育、创作等多种场景,零门槛,高自由度,技术透明,本地可控。
- 6186次使用
-
- 可赞AI
- 可赞AI,AI驱动的办公可视化智能工具,助您轻松实现文本与可视化元素高效转化。无论是智能文档生成、多格式文本解析,还是一键生成专业图表、脑图、知识卡片,可赞AI都能让信息处理更清晰高效。覆盖数据汇报、会议纪要、内容营销等全场景,大幅提升办公效率,降低专业门槛,是您提升工作效率的得力助手。
- 6006次使用
-
- 星月写作
- 星月写作是国内首款聚焦中文网络小说创作的AI辅助工具,解决网文作者从构思到变现的全流程痛点。AI扫榜、专属模板、全链路适配,助力新人快速上手,资深作者效率倍增。
- 7955次使用
-
- MagicLight
- MagicLight.ai是全球首款叙事驱动型AI动画视频创作平台,专注于解决从故事想法到完整动画的全流程痛点。它通过自研AI模型,保障角色、风格、场景高度一致性,让零动画经验者也能高效产出专业级叙事内容。广泛适用于独立创作者、动画工作室、教育机构及企业营销,助您轻松实现创意落地与商业化。
- 6392次使用
-
- 分享Redis高可用架构设计实践
- 2023-01-24 286浏览
-
- Go与Redis实现分布式互斥锁和红锁
- 2022-12-22 117浏览
-
- Redis的各项功能解决了哪些问题?
- 2023-02-18 185浏览
-
- Go+Redis实现延迟队列实操
- 2023-02-23 426浏览
-
- 分享 echo-framework 项目基础框架
- 2023-01-11 134浏览

