Win11蓝牙打不开?手把手教你一键开启蓝牙
2025-06-13 22:33:08
0浏览
收藏
还在为Win11蓝牙无法开启而烦恼吗?本文针对刚升级Win11的用户,详细介绍了快速开启蓝牙功能的简单步骤,让你轻松连接蓝牙设备。从点击“开始”菜单进入“设置”,到选择“蓝牙和其他设备”,再到开启蓝牙并搜索连接,每个步骤都清晰明了。即使是新手也能快速掌握Win11蓝牙的开启方法,告别蓝牙连接难题!快来学习,让你的Win11蓝牙畅通无阻!
在Windows系统中,通常都内置了蓝牙功能,这为用户提供了便捷的方式来连接各种支持蓝牙的电子设备。对于刚刚安装win11系统的朋友们来说,可能对一些基本操作还不太熟悉,比如如何开启win11的蓝牙功能等。接下来,小编将为大家详细介绍如何在win11中启用蓝牙功能的具体步骤。
方法非常简单,具体的操作流程如下:
第一步,点击屏幕左下角的“开始”按钮,然后在弹出的菜单中找到并点击“设置”图标。

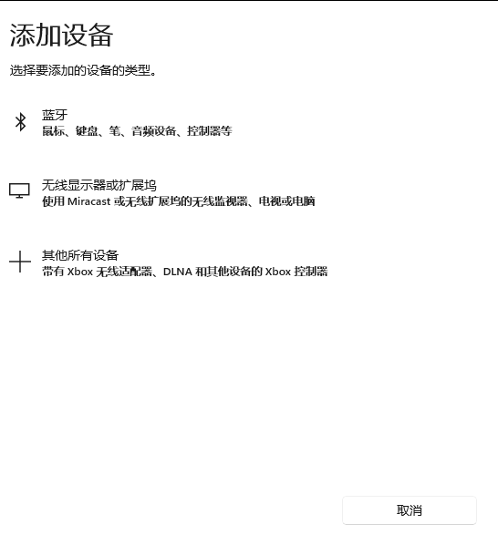
第二步,在设置界面中,选择“蓝牙和其他设备”,接着点击“添加设备”。

第三步,进入蓝牙选项页面后,点击“蓝牙”相关的设置项。

第四步,稍等片刻,让系统完成蓝牙设备的搜索过程。一旦检测到附近的蓝牙设备,只需点击相应的设备名称即可完成连接。
上述步骤就是打开win11蓝牙功能的完整方法。如果需要添加新的蓝牙设备,大家可以按照这个指南来进行操作。
好了,本文到此结束,带大家了解了《Win11蓝牙打不开?手把手教你一键开启蓝牙》,希望本文对你有所帮助!关注golang学习网公众号,给大家分享更多文章知识!
JS实现文字复制提示!3种超好用的复制反馈技巧
- 上一篇
- JS实现文字复制提示!3种超好用的复制反馈技巧
- 下一篇
- 5行代码实现JS前端拖拽文件上传,超简单又实用!
查看更多
最新文章
-
- 文章 · 软件教程 | 3分钟前 |
- 德邦快件单号查询追踪 德邦快递包裹寄送动态
- 131浏览 收藏
-
- 文章 · 软件教程 | 7分钟前 | 以太网 Wi-Fi
- 在 Windows 上你的以太网连接比 Wi-Fi 慢吗?这里有解决方法
- 203浏览 收藏
-
- 文章 · 软件教程 | 10分钟前 |
- 小红书怎么申请专业号_小红书创作者认证详细流程
- 211浏览 收藏
-
- 文章 · 软件教程 | 11分钟前 | Everything
- Everything怎么使用书签功能 Everything如何保存常用搜索条件方便下次快速调用【技巧】
- 125浏览 收藏
-
- 文章 · 软件教程 | 16分钟前 |
- win10如何关闭用户账户控制UAC_win10关闭UAC弹窗提示的操作步骤
- 384浏览 收藏
-
- 文章 · 软件教程 | 19分钟前 |
- 今日头条为什么不能评论了_今日头条评论功能异常原因
- 500浏览 收藏
-
- 文章 · 软件教程 | 21分钟前 |
- Win11怎么开启硬件加速_Win11提升图形计划处理能力【科普】
- 445浏览 收藏
-
- 文章 · 软件教程 | 22分钟前 |
- Windows 10系统无法启动卡在欢迎界面 快速进入系统方法
- 352浏览 收藏
-
- 文章 · 软件教程 | 23分钟前 |
- 抖音极速版金币越来越少解决方法
- 356浏览 收藏
-
- 文章 · 软件教程 | 25分钟前 | 文件传输助手
- 文件传输助手是干什么的_文件传输助手核心用途【介绍】
- 263浏览 收藏
-
- 文章 · 软件教程 | 26分钟前 |
- 迅雷网页版下载失败原因有哪些_迅雷网页版常见错误排查【详解】
- 407浏览 收藏
查看更多
课程推荐
-
- 前端进阶之JavaScript设计模式
- 设计模式是开发人员在软件开发过程中面临一般问题时的解决方案,代表了最佳的实践。本课程的主打内容包括JS常见设计模式以及具体应用场景,打造一站式知识长龙服务,适合有JS基础的同学学习。
- 543次学习
-
- GO语言核心编程课程
- 本课程采用真实案例,全面具体可落地,从理论到实践,一步一步将GO核心编程技术、编程思想、底层实现融会贯通,使学习者贴近时代脉搏,做IT互联网时代的弄潮儿。
- 516次学习
-
- 简单聊聊mysql8与网络通信
- 如有问题加微信:Le-studyg;在课程中,我们将首先介绍MySQL8的新特性,包括性能优化、安全增强、新数据类型等,帮助学生快速熟悉MySQL8的最新功能。接着,我们将深入解析MySQL的网络通信机制,包括协议、连接管理、数据传输等,让
- 500次学习
-
- JavaScript正则表达式基础与实战
- 在任何一门编程语言中,正则表达式,都是一项重要的知识,它提供了高效的字符串匹配与捕获机制,可以极大的简化程序设计。
- 487次学习
-
- 从零制作响应式网站—Grid布局
- 本系列教程将展示从零制作一个假想的网络科技公司官网,分为导航,轮播,关于我们,成功案例,服务流程,团队介绍,数据部分,公司动态,底部信息等内容区块。网站整体采用CSSGrid布局,支持响应式,有流畅过渡和展现动画。
- 485次学习
查看更多
AI推荐
-
- ChatExcel酷表
- ChatExcel酷表是由北京大学团队打造的Excel聊天机器人,用自然语言操控表格,简化数据处理,告别繁琐操作,提升工作效率!适用于学生、上班族及政府人员。
- 4462次使用
-
- Any绘本
- 探索Any绘本(anypicturebook.com/zh),一款开源免费的AI绘本创作工具,基于Google Gemini与Flux AI模型,让您轻松创作个性化绘本。适用于家庭、教育、创作等多种场景,零门槛,高自由度,技术透明,本地可控。
- 4810次使用
-
- 可赞AI
- 可赞AI,AI驱动的办公可视化智能工具,助您轻松实现文本与可视化元素高效转化。无论是智能文档生成、多格式文本解析,还是一键生成专业图表、脑图、知识卡片,可赞AI都能让信息处理更清晰高效。覆盖数据汇报、会议纪要、内容营销等全场景,大幅提升办公效率,降低专业门槛,是您提升工作效率的得力助手。
- 4690次使用
-
- 星月写作
- 星月写作是国内首款聚焦中文网络小说创作的AI辅助工具,解决网文作者从构思到变现的全流程痛点。AI扫榜、专属模板、全链路适配,助力新人快速上手,资深作者效率倍增。
- 6485次使用
-
- MagicLight
- MagicLight.ai是全球首款叙事驱动型AI动画视频创作平台,专注于解决从故事想法到完整动画的全流程痛点。它通过自研AI模型,保障角色、风格、场景高度一致性,让零动画经验者也能高效产出专业级叙事内容。广泛适用于独立创作者、动画工作室、教育机构及企业营销,助您轻松实现创意落地与商业化。
- 5060次使用
查看更多
相关文章
-
- pe系统下载好如何重装的具体教程
- 2023-05-01 501浏览
-
- qq游戏大厅怎么开启蓝钻提醒功能-qq游戏大厅开启蓝钻提醒功能教程
- 2023-04-29 501浏览
-
- 吉吉影音怎样播放网络视频 吉吉影音播放网络视频的操作步骤
- 2023-04-09 501浏览
-
- 腾讯会议怎么使用电脑音频 腾讯会议播放电脑音频的方法
- 2023-04-04 501浏览
-
- PPT制作图片滚动效果的简单方法
- 2023-04-26 501浏览

