C4D如何创建树木模型?C4D创建树木模型方法步骤
来源:金桥电子网
2023-04-12 13:19:01
0浏览
收藏
在文章实战开发的过程中,我们经常会遇到一些这样那样的问题,然后要卡好半天,等问题解决了才发现原来一些细节知识点还是没有掌握好。今天golang学习网就整理分享《C4D如何创建树木模型?C4D创建树木模型方法步骤》,聊聊,希望可以帮助到正在努力赚钱的你。
C4D软件可以建造各种立体模型,那么树木模型应该怎么创建呢?下面小编就为大家详细的介绍一下,大家感兴趣的话就一起来了解下吧!
C4D如何创建树木模型?C4D创建树木模型方法步骤
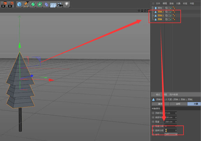
1.打开界面后,在页面上方找到正方体图形,点击选择下拉栏目中的圆锥图案

2.生成圆锥图形后,鼠标点击选中,通过键盘的Ctrl+C以及Ctrl+V键进行复制粘贴,并适当移动三个圆锥的距离

3.再次找到正方体按钮,点击圆柱图形

4.使用选择工具,将圆柱摆到合适位置,拖动圆柱中的黄色圆点,将圆柱拉小

5.最后选中圆锥,将旋转分段调整为4,即可完成树模型的建立

以上就是《C4D如何创建树木模型?C4D创建树木模型方法步骤》的详细内容,更多关于的资料请关注golang学习网公众号!
版本声明
本文转载于:金桥电子网 如有侵犯,请联系study_golang@163.com删除
win7系统忘记开机密码如何解决-win7系统忘记开机密码解决方法
- 上一篇
- win7系统忘记开机密码如何解决-win7系统忘记开机密码解决方法
- 下一篇
- win7网络连接红叉怎么办-win7网络连接红叉解决教程
查看更多
最新文章
-
- 文章 · 软件教程 | 2小时前 |
- 快手极速版赚钱靠谱吗?官方领现金入口
- 224浏览 收藏
-
- 文章 · 软件教程 | 2小时前 |
- Windows 查看 DNS 延迟优化网速方法
- 306浏览 收藏
-
- 文章 · 软件教程 | 2小时前 | 抖音极速版
- 抖音极速版开启通知提醒方法
- 217浏览 收藏
-
- 文章 · 软件教程 | 2小时前 |
- Word取消首字母自动大写方法
- 141浏览 收藏
-
- 文章 · 软件教程 | 2小时前 |
- 钉钉网页版登录入口最新版
- 277浏览 收藏
-
- 文章 · 软件教程 | 2小时前 |
- Keep连接华为手表方法详解
- 129浏览 收藏
-
- 文章 · 软件教程 | 2小时前 |
- 企查查验证企业邮箱方法【技巧梳理】
- 485浏览 收藏
-
- 文章 · 软件教程 | 2小时前 |
- WPS在线办公入口及官网登录地址
- 498浏览 收藏
-
- 文章 · 软件教程 | 3小时前 | 网页版入口 妖精动漫
- 妖精动漫网页版入口及登录指南
- 249浏览 收藏
-
- 文章 · 软件教程 | 3小时前 |
- 番茄音乐官网入口 番茄音乐体验无限魅力
- 447浏览 收藏
-
- 文章 · 软件教程 | 3小时前 |
- 优化Win10网络延迟,开启TCPIP加速提升网速
- 243浏览 收藏
-
- 文章 · 软件教程 | 3小时前 | 1688阿里巴巴
- 1688识图找货源方法及工具推荐
- 149浏览 收藏
查看更多
课程推荐
-
- 前端进阶之JavaScript设计模式
- 设计模式是开发人员在软件开发过程中面临一般问题时的解决方案,代表了最佳的实践。本课程的主打内容包括JS常见设计模式以及具体应用场景,打造一站式知识长龙服务,适合有JS基础的同学学习。
- 543次学习
-
- GO语言核心编程课程
- 本课程采用真实案例,全面具体可落地,从理论到实践,一步一步将GO核心编程技术、编程思想、底层实现融会贯通,使学习者贴近时代脉搏,做IT互联网时代的弄潮儿。
- 516次学习
-
- 简单聊聊mysql8与网络通信
- 如有问题加微信:Le-studyg;在课程中,我们将首先介绍MySQL8的新特性,包括性能优化、安全增强、新数据类型等,帮助学生快速熟悉MySQL8的最新功能。接着,我们将深入解析MySQL的网络通信机制,包括协议、连接管理、数据传输等,让
- 500次学习
-
- JavaScript正则表达式基础与实战
- 在任何一门编程语言中,正则表达式,都是一项重要的知识,它提供了高效的字符串匹配与捕获机制,可以极大的简化程序设计。
- 487次学习
-
- 从零制作响应式网站—Grid布局
- 本系列教程将展示从零制作一个假想的网络科技公司官网,分为导航,轮播,关于我们,成功案例,服务流程,团队介绍,数据部分,公司动态,底部信息等内容区块。网站整体采用CSSGrid布局,支持响应式,有流畅过渡和展现动画。
- 485次学习
查看更多
AI推荐
-
- ChatExcel酷表
- ChatExcel酷表是由北京大学团队打造的Excel聊天机器人,用自然语言操控表格,简化数据处理,告别繁琐操作,提升工作效率!适用于学生、上班族及政府人员。
- 4676次使用
-
- Any绘本
- 探索Any绘本(anypicturebook.com/zh),一款开源免费的AI绘本创作工具,基于Google Gemini与Flux AI模型,让您轻松创作个性化绘本。适用于家庭、教育、创作等多种场景,零门槛,高自由度,技术透明,本地可控。
- 5038次使用
-
- 可赞AI
- 可赞AI,AI驱动的办公可视化智能工具,助您轻松实现文本与可视化元素高效转化。无论是智能文档生成、多格式文本解析,还是一键生成专业图表、脑图、知识卡片,可赞AI都能让信息处理更清晰高效。覆盖数据汇报、会议纪要、内容营销等全场景,大幅提升办公效率,降低专业门槛,是您提升工作效率的得力助手。
- 4908次使用
-
- 星月写作
- 星月写作是国内首款聚焦中文网络小说创作的AI辅助工具,解决网文作者从构思到变现的全流程痛点。AI扫榜、专属模板、全链路适配,助力新人快速上手,资深作者效率倍增。
- 6829次使用
-
- MagicLight
- MagicLight.ai是全球首款叙事驱动型AI动画视频创作平台,专注于解决从故事想法到完整动画的全流程痛点。它通过自研AI模型,保障角色、风格、场景高度一致性,让零动画经验者也能高效产出专业级叙事内容。广泛适用于独立创作者、动画工作室、教育机构及企业营销,助您轻松实现创意落地与商业化。
- 5274次使用
查看更多
相关文章
-
- pe系统下载好如何重装的具体教程
- 2023-05-01 501浏览
-
- qq游戏大厅怎么开启蓝钻提醒功能-qq游戏大厅开启蓝钻提醒功能教程
- 2023-04-29 501浏览
-
- 吉吉影音怎样播放网络视频 吉吉影音播放网络视频的操作步骤
- 2023-04-09 501浏览
-
- 腾讯会议怎么使用电脑音频 腾讯会议播放电脑音频的方法
- 2023-04-04 501浏览
-
- PPT制作图片滚动效果的简单方法
- 2023-04-26 501浏览

