C4D带有弧度的L形背景板如何制作?C4D制作带有弧度的L形背景板教程
来源:金桥电子网
2023-03-25 12:28:51
0浏览
收藏
各位小伙伴们,大家好呀!看看今天我又给各位带来了什么文章?本文标题是《C4D带有弧度的L形背景板如何制作?C4D制作带有弧度的L形背景板教程》,很明显是关于文章的文章哈哈哈,其中内容主要会涉及到等等,如果能帮到你,觉得很不错的话,欢迎各位多多点评和分享!
使用c4d的时候,想要制作一个带有弧度的L形背景板,该怎么制作呢?下面小编就为大家详细的介绍一下,大家感兴趣的话就一起来了解下吧!
C4D带有弧度的L形背景板如何制作?C4D制作带有弧度的L形背景板教程
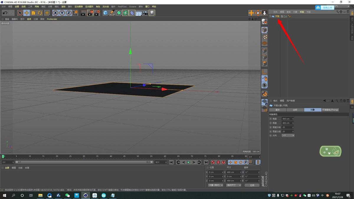
1.首先新建一个平面模型,将其移动至地面上

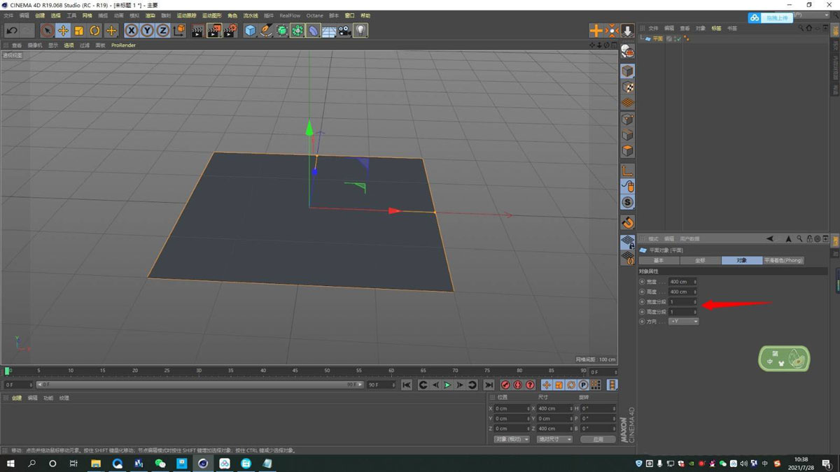
2.然后设置右边的对象属性,平面的细分数改小,尽可能的小

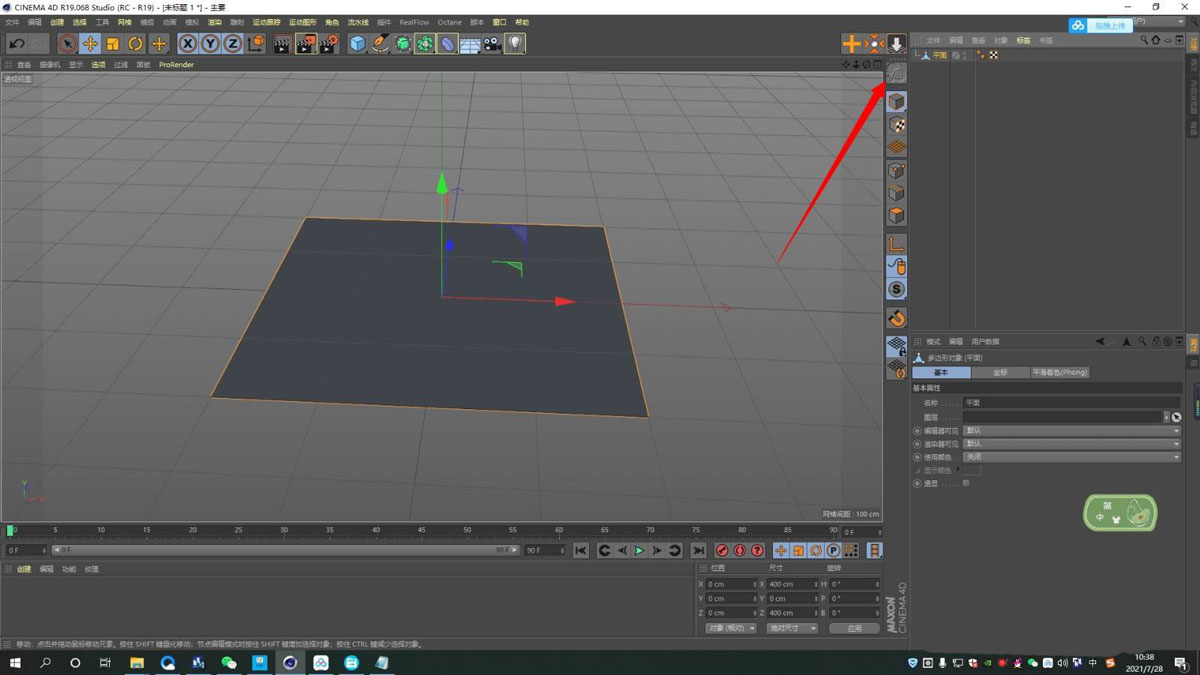
3.接着选择平面,点击转换为可编辑对象

4.选择边模式,选择一条边

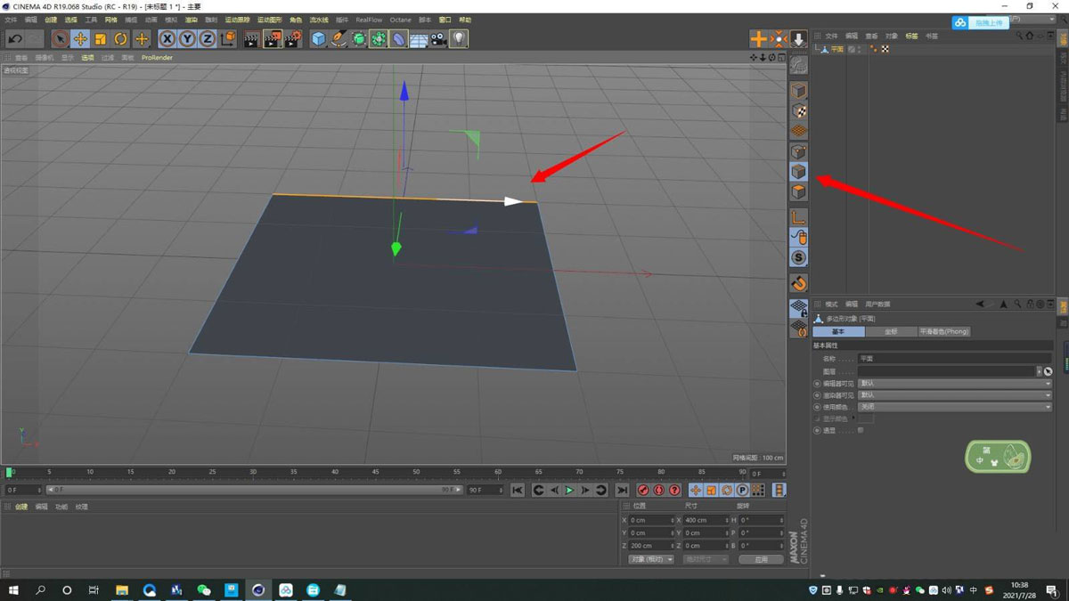
5.按ctrl键向上拉动,制作出L形状

6.最后选择折角处的边,右键,倒角,增加细分数,至此带有弧度的L形背景板制作完成。

以上这篇文章就是C4D制作带有弧度的L形背景板教程.
以上就是《C4D带有弧度的L形背景板如何制作?C4D制作带有弧度的L形背景板教程》的详细内容,更多关于的资料请关注golang学习网公众号!
版本声明
本文转载于:金桥电子网 如有侵犯,请联系study_golang@163.com删除
winrar压缩软件如何选定一组文件夹-WinRAR压缩软件选定一组文件的技巧
- 上一篇
- winrar压缩软件如何选定一组文件夹-WinRAR压缩软件选定一组文件的技巧
- 下一篇
- WinRAR压缩软件如何创建压缩包-WinRAR压缩软件创建压缩包的技巧
查看更多
最新文章
-
- 文章 · 软件教程 | 5小时前 | ShareX
- ShareX录屏录音设置教程
- 251浏览 收藏
-
- 文章 · 软件教程 | 5小时前 | 免费漫画 漫蛙漫画
- 漫蛙漫画官网蛙漫2全集免费看
- 130浏览 收藏
-
- 文章 · 软件教程 | 5小时前 |
- WPS插入图表与数据编辑教程
- 173浏览 收藏
-
- 文章 · 软件教程 | 5小时前 |
- Boss直聘如何修改简历 工作经历怎么完善
- 174浏览 收藏
-
- 文章 · 软件教程 | 5小时前 |
- 乐天联系卖家方法及客服沟通指南
- 365浏览 收藏
-
- 文章 · 软件教程 | 5小时前 |
- 夸克网盘如何转PDF?文件转换攻略
- 323浏览 收藏
-
- 文章 · 软件教程 | 5小时前 |
- Win11窗口对齐设置与多任务快捷键教程
- 249浏览 收藏
-
- 文章 · 软件教程 | 5小时前 |
- CAD如何嵌入字体到DWG文件
- 303浏览 收藏
-
- 文章 · 软件教程 | 5小时前 |
- 网易云音乐听歌报告怎么查
- 344浏览 收藏
-
- 文章 · 软件教程 | 5小时前 |
- 学科网官网入口及登录页面详解
- 408浏览 收藏
-
- 文章 · 软件教程 | 5小时前 | 网页版 汽水音乐
- 汽水音乐在线链接及网页版访问方法
- 363浏览 收藏
-
- 文章 · 软件教程 | 5小时前 |
- Win11安装非商店应用方法教程
- 167浏览 收藏
查看更多
课程推荐
-
- 前端进阶之JavaScript设计模式
- 设计模式是开发人员在软件开发过程中面临一般问题时的解决方案,代表了最佳的实践。本课程的主打内容包括JS常见设计模式以及具体应用场景,打造一站式知识长龙服务,适合有JS基础的同学学习。
- 543次学习
-
- GO语言核心编程课程
- 本课程采用真实案例,全面具体可落地,从理论到实践,一步一步将GO核心编程技术、编程思想、底层实现融会贯通,使学习者贴近时代脉搏,做IT互联网时代的弄潮儿。
- 516次学习
-
- 简单聊聊mysql8与网络通信
- 如有问题加微信:Le-studyg;在课程中,我们将首先介绍MySQL8的新特性,包括性能优化、安全增强、新数据类型等,帮助学生快速熟悉MySQL8的最新功能。接着,我们将深入解析MySQL的网络通信机制,包括协议、连接管理、数据传输等,让
- 500次学习
-
- JavaScript正则表达式基础与实战
- 在任何一门编程语言中,正则表达式,都是一项重要的知识,它提供了高效的字符串匹配与捕获机制,可以极大的简化程序设计。
- 487次学习
-
- 从零制作响应式网站—Grid布局
- 本系列教程将展示从零制作一个假想的网络科技公司官网,分为导航,轮播,关于我们,成功案例,服务流程,团队介绍,数据部分,公司动态,底部信息等内容区块。网站整体采用CSSGrid布局,支持响应式,有流畅过渡和展现动画。
- 485次学习
查看更多
AI推荐
-
- ChatExcel酷表
- ChatExcel酷表是由北京大学团队打造的Excel聊天机器人,用自然语言操控表格,简化数据处理,告别繁琐操作,提升工作效率!适用于学生、上班族及政府人员。
- 4549次使用
-
- Any绘本
- 探索Any绘本(anypicturebook.com/zh),一款开源免费的AI绘本创作工具,基于Google Gemini与Flux AI模型,让您轻松创作个性化绘本。适用于家庭、教育、创作等多种场景,零门槛,高自由度,技术透明,本地可控。
- 4911次使用
-
- 可赞AI
- 可赞AI,AI驱动的办公可视化智能工具,助您轻松实现文本与可视化元素高效转化。无论是智能文档生成、多格式文本解析,还是一键生成专业图表、脑图、知识卡片,可赞AI都能让信息处理更清晰高效。覆盖数据汇报、会议纪要、内容营销等全场景,大幅提升办公效率,降低专业门槛,是您提升工作效率的得力助手。
- 4783次使用
-
- 星月写作
- 星月写作是国内首款聚焦中文网络小说创作的AI辅助工具,解决网文作者从构思到变现的全流程痛点。AI扫榜、专属模板、全链路适配,助力新人快速上手,资深作者效率倍增。
- 6664次使用
-
- MagicLight
- MagicLight.ai是全球首款叙事驱动型AI动画视频创作平台,专注于解决从故事想法到完整动画的全流程痛点。它通过自研AI模型,保障角色、风格、场景高度一致性,让零动画经验者也能高效产出专业级叙事内容。广泛适用于独立创作者、动画工作室、教育机构及企业营销,助您轻松实现创意落地与商业化。
- 5146次使用
查看更多
相关文章
-
- pe系统下载好如何重装的具体教程
- 2023-05-01 501浏览
-
- qq游戏大厅怎么开启蓝钻提醒功能-qq游戏大厅开启蓝钻提醒功能教程
- 2023-04-29 501浏览
-
- 吉吉影音怎样播放网络视频 吉吉影音播放网络视频的操作步骤
- 2023-04-09 501浏览
-
- 腾讯会议怎么使用电脑音频 腾讯会议播放电脑音频的方法
- 2023-04-04 501浏览
-
- PPT制作图片滚动效果的简单方法
- 2023-04-26 501浏览

