最早2026?全球优质语言数据「存量」告急!网友:杞人忧天
本篇文章给大家分享《最早2026?全球优质语言数据「存量」告急!网友:杞人忧天》,覆盖了科技周边的常见基础知识,其实一个语言的全部知识点一篇文章是不可能说完的,但希望通过这些问题,让读者对自己的掌握程度有一定的认识(B 数),从而弥补自己的不足,更好的掌握它。
作为人工智能的三要素之一,数据的作用举足轻重。
但大家有没有想过:假如有一天,全世界的数据都用完了那咋整?
实际上,提出这个问题的人绝对没有精神问题,因为这一天——可能真的快来了!!!
近日,研究员Pablo Villalobos等人一篇名为《我们会用完数据吗?机器学习中数据集缩放的局限性分析》的论文,发表在了arXiv上。
他们根据之前对数据集大小趋势的分析,预测了语言和视觉领域数据集大小的增长,估计了未来几十年可用未标记数据总存量的发展趋势。
他们的研究表明:最早在2026年,高质量语言数据就将全部消耗殆尽!机器学习发展的速度也将因此而放缓。实在不容乐观。
两方法双管齐下,结果不容乐观
这篇论文的研究团队由11名研究员和3位顾问组成,成员遍布世界各地,致力于缩小AI技术发展与AI战略之间的差距,并为AI安全方面的关键决策者提供建议。

Chinchilla是DeepMind的研究人员提出的一种新型预测计算优化模型。
实际上,此前在对Chinchilla进行实验时,就曾有研究员提出「训练数据很快就会成为扩展大型语言模型的瓶颈」。
因此他们分析了用于自然语言处理和计算机视觉的机器学习数据集大小的增长,并使用了两种方法进行推断:使用历史增长率,并为未来预测的计算预算估计计算最佳数据集大小。
在此之前,他们一直在收集有关机器学习输入趋势的数据,包括一些训练数据等,还通过估计未来几十年互联网上可用未标记数据的总存量,来调查数据使用增长。

由于历史预测趋势可能会受过去十年计算量异常增长的「误导」,研究团队还使用了Chinchilla缩放定律,来估计未来几年的数据集大小,提升计算结果的准确性。
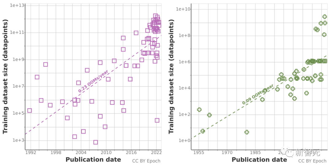
最终,研究人员使用一系列概率模型估计未来几年英语语言和图像数据的总存量,并比较了训练数据集大小和总数据库存的预测,结果如下图所示。

这说明数据集的增长速度将远快于数据存量。
因此,如果当前趋势继续保持下去,数据存量被用光将是不可避免的。下表则显示了预测曲线上每个交叉点的中值耗尽年数。

高质量的语言数据库存最早可能在2026年之前用尽。
相比之下,低质量的语言数据和图像数据情况略好:前者将在2030年至2050年间用光,后者将在2030年至2060年之间。
在论文的最后,研究团队给出结论:如果数据效率没有大幅提高或新的数据来源可用,当前依赖巨大数据集不断膨胀的机器学习模型,它的增长趋势很可能会放缓。
网友:杞人忧天,Efficient Zero了解一下
不过在这篇文章的评论区里,大多数网友却认为作者杞人忧天。
Reddit上,一位名为ktpr的网友表示:
「自我监督学习有啥毛病么?如果任务指定得好,它甚至可以组合扩展数据集大小。」

名为lostmsn的网友则更加不客气。他直言:
「Efficient Zero都不了解一下?我认为作者已经严重脱离时代了。」

Efficient Zero是一种能高效采样的强化学习算法,由清华大学的高阳博士提出。
在数据量有限的情况下,Efficient Zero一定程度上解决了强化学习的性能问题,并在算法通用测试基准Atari Game上获得了验证。

在这篇论文作者团队的博客上,就连他们自己也坦言:
「我们所有的结论都基于不切实际的假设,即当前机器学习数据使用和生产的趋势将继续保持下去,并且数据效率不会有重大提升。」
「一个更加靠谱的模型应该考虑到机器学习数据效率的提高、合成数据的使用以及其他算法和经济因素。」
「因此就实际情况来说,这种分析有严重的局限性。模型的不确定性非常高。」
「不过总体而言,我们仍认为由于缺乏训练数据,到2040年时机器学习模型的扩展有大约有20%的可能性会显著放缓。」
到这里,我们也就讲完了《最早2026?全球优质语言数据「存量」告急!网友:杞人忧天》的内容了。个人认为,基础知识的学习和巩固,是为了更好的将其运用到项目中,欢迎关注golang学习网公众号,带你了解更多关于AI,数据的知识点!
人工智能在数字经济中的应用和前景
- 上一篇
- 人工智能在数字经济中的应用和前景
- 下一篇
- 热爱英式早餐和烤鸭,点了杯酒保都没听过的酒…细数ChatGPT控制我生活的24小时
-
- 科技周边 · 人工智能 | 2小时前 |
- 批改网AI检测PPT支持内容解析与语法检查
- 209浏览 收藏
-
- 科技周边 · 人工智能 | 2小时前 | DeepSeek
- DeepSeek模型使用指南与HuggingFace部署教程
- 414浏览 收藏
-
- 科技周边 · 人工智能 | 2小时前 |
- WorkBuddy内存泄漏检测与优化技巧
- 326浏览 收藏
-
- 科技周边 · 人工智能 | 2小时前 |
- PerplexityAI怎么查期刊论文?
- 410浏览 收藏
-
- 科技周边 · 人工智能 | 2小时前 |
- AI渲染建筑草图工具推荐
- 394浏览 收藏
-
- 科技周边 · 人工智能 | 2小时前 |
- WorkBuddy解决哪些办公痛点?
- 143浏览 收藏
-
- 科技周边 · 人工智能 | 3小时前 | openclaw
- OpenClawAI接入Claude3教程详解
- 325浏览 收藏
-
- 科技周边 · 人工智能 | 3小时前 | Hermes Agent HermesAgent
- Docker部署HermesAgent实战教程
- 460浏览 收藏
-
- 科技周边 · 人工智能 | 3小时前 |
- 使用CursorAI不会降低编程能力,反而能提升效率与学习效果。
- 209浏览 收藏
-
- 科技周边 · 人工智能 | 3小时前 |
- 龙虾机器人Function调用技巧
- 267浏览 收藏
-
- 科技周边 · 人工智能 | 3小时前 |
- Minimax提示词案例与作品复现解析
- 223浏览 收藏
-
- 科技周边 · 人工智能 | 3小时前 |
- WorkBuddyAI怎么用VLOOKUP公式详解
- 296浏览 收藏
-
- 前端进阶之JavaScript设计模式
- 设计模式是开发人员在软件开发过程中面临一般问题时的解决方案,代表了最佳的实践。本课程的主打内容包括JS常见设计模式以及具体应用场景,打造一站式知识长龙服务,适合有JS基础的同学学习。
- 543次学习
-
- GO语言核心编程课程
- 本课程采用真实案例,全面具体可落地,从理论到实践,一步一步将GO核心编程技术、编程思想、底层实现融会贯通,使学习者贴近时代脉搏,做IT互联网时代的弄潮儿。
- 516次学习
-
- 简单聊聊mysql8与网络通信
- 如有问题加微信:Le-studyg;在课程中,我们将首先介绍MySQL8的新特性,包括性能优化、安全增强、新数据类型等,帮助学生快速熟悉MySQL8的最新功能。接着,我们将深入解析MySQL的网络通信机制,包括协议、连接管理、数据传输等,让
- 500次学习
-
- JavaScript正则表达式基础与实战
- 在任何一门编程语言中,正则表达式,都是一项重要的知识,它提供了高效的字符串匹配与捕获机制,可以极大的简化程序设计。
- 487次学习
-
- 从零制作响应式网站—Grid布局
- 本系列教程将展示从零制作一个假想的网络科技公司官网,分为导航,轮播,关于我们,成功案例,服务流程,团队介绍,数据部分,公司动态,底部信息等内容区块。网站整体采用CSSGrid布局,支持响应式,有流畅过渡和展现动画。
- 485次学习
-
- ChatExcel酷表
- ChatExcel酷表是由北京大学团队打造的Excel聊天机器人,用自然语言操控表格,简化数据处理,告别繁琐操作,提升工作效率!适用于学生、上班族及政府人员。
- 4384次使用
-
- Any绘本
- 探索Any绘本(anypicturebook.com/zh),一款开源免费的AI绘本创作工具,基于Google Gemini与Flux AI模型,让您轻松创作个性化绘本。适用于家庭、教育、创作等多种场景,零门槛,高自由度,技术透明,本地可控。
- 4734次使用
-
- 可赞AI
- 可赞AI,AI驱动的办公可视化智能工具,助您轻松实现文本与可视化元素高效转化。无论是智能文档生成、多格式文本解析,还是一键生成专业图表、脑图、知识卡片,可赞AI都能让信息处理更清晰高效。覆盖数据汇报、会议纪要、内容营销等全场景,大幅提升办公效率,降低专业门槛,是您提升工作效率的得力助手。
- 4613次使用
-
- 星月写作
- 星月写作是国内首款聚焦中文网络小说创作的AI辅助工具,解决网文作者从构思到变现的全流程痛点。AI扫榜、专属模板、全链路适配,助力新人快速上手,资深作者效率倍增。
- 6383次使用
-
- MagicLight
- MagicLight.ai是全球首款叙事驱动型AI动画视频创作平台,专注于解决从故事想法到完整动画的全流程痛点。它通过自研AI模型,保障角色、风格、场景高度一致性,让零动画经验者也能高效产出专业级叙事内容。广泛适用于独立创作者、动画工作室、教育机构及企业营销,助您轻松实现创意落地与商业化。
- 4989次使用
-
- GPT-4王者加冕!读图做题性能炸天,凭自己就能考上斯坦福
- 2023-04-25 501浏览
-
- 单块V100训练模型提速72倍!尤洋团队新成果获AAAI 2023杰出论文奖
- 2023-04-24 501浏览
-
- ChatGPT 真的会接管世界吗?
- 2023-04-13 501浏览
-
- VR的终极形态是「假眼」?Neuralink前联合创始人掏出新产品:科学之眼!
- 2023-04-30 501浏览
-
- 实现实时制造可视性优势有哪些?
- 2023-04-15 501浏览

