预训练无需注意力,扩展到4096个token不成问题,与BERT相当
偷偷努力,悄无声息地变强,然后惊艳所有人!哈哈,小伙伴们又来学习啦~今天我将给大家介绍《预训练无需注意力,扩展到4096个token不成问题,与BERT相当》,这篇文章主要会讲到等等知识点,不知道大家对其都有多少了解,下面我们就一起来看一吧!当然,非常希望大家能多多评论,给出合理的建议,我们一起学习,一起进步!
Transformer 作为 NLP 预训练模型架构,能够有效的在大型未标记的数据上进行学习,研究已经证明,Transformer 是自 BERT 以来 NLP 任务的核心架构。
最近的工作表明,状态空间模型(SSM)是长范围序列建模有利的竞争架构。SSM 在语音生成和 Long Range Arena 基准上取得了 SOTA 成果,甚至优于 Transformer 架构。除了提高准确率之外,基于 SSM 的 routing 层也不会随着序列长度的增长而呈现二次复杂性。
本文中,来自康奈尔大学、 DeepMind 等机构的研究者提出了双向门控 SSM (BiGS),用于无需注意力的预训练,其主要是将 SSM routing 与基于乘法门控(multiplicative gating)的架构相结合。该研究发现 SSM 本身在 NLP 的预训练中表现不佳,但集成到乘法门控架构中后,下游准确率便会提高。
实验表明,在受控设置下对相同数据进行训练,BiGS 能够与 BERT 模型的性能相匹配。通过在更长的实例上进行额外预训练,在将输入序列扩展到 4096 时,模型还能保持线性时间。分析表明,乘法门控是必要的,它修复了 SSM 模型在变长文本输入上的一些特定问题。

论文地址:https://arxiv.org/pdf/2212.10544.pdf
方法介绍
SSM 通过以下微分方程将连续输入 u (t) 与输出 y (t) 联系起来:

对于离散序列,SSM 参数被离散化,其过程可以近似为:

这个方程可以解释为一个线性 RNN,其中 x_k 是一个隐藏状态。y 也可以用卷积计算:

Gu 等人展示了一种在神经网络中使用 SSM 的有效方法,他们开发了参数化 A 的方法,称为 HiPPO,其产生了一个稳定而高效的架构,称为 S4。这保留了 SSM 对长期序列建模的能力,同时比 RNN 训练更有效。最近,研究人员提出了 S4 的简化对角化版本,它通过对原始参数更简单的近似实现了类似的结果。在高层次上,基于 SSM 的 routing 为神经网络中的序列建模提供了一种替代方法,而无需二次计算的注意力成本。
预训练模型架构
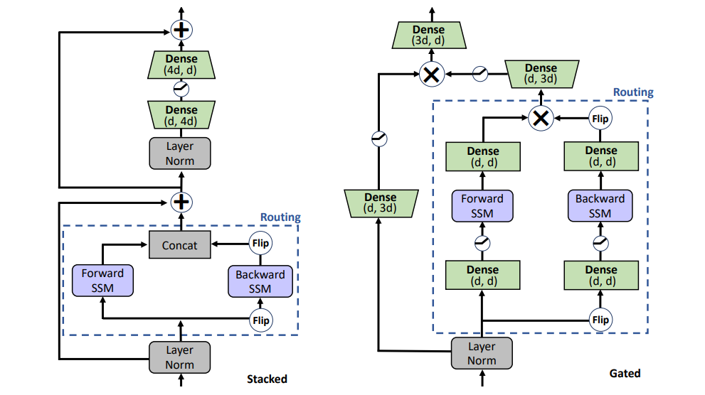
SSM 能取代预训练中的注意力吗?为了回答这个问题,该研究考虑了两种不同的架构,如图 1 所示的堆叠架构(STACK)和乘法门控架构(GATED)。
具有自注意力的堆叠架构相当于 BERT /transformer 模型,门控架构是门控单元的双向改编,最近也被用于单向 SSM。带有乘法门控的 2 个序列块(即前向和后向 SSM)夹在前馈层中。为了进行公平比较,门控架构的大小保持与堆叠架构相当。

图 1:模型变量。STACK 是标准 transformer 架构,GATED 为基于门控单元。对于 Routing 组件(虚线),该研究同时考虑双向 SSM(如图所示)和标准自注意力。门控(X)表示逐元素乘法。
实验结果
预训练
表 1 显示了 GLUE 基准测试中不同预训练模型的主要结果。BiGS 在 token 扩展上复制了 BERT 的准确率。这一结果表明,在这样的计算预算下,SSM 可以复制预训练 transformer 模型的准确率。这些结果明显优于其他基于非注意力的预训练模型。想要达到这个准确率,乘法门控是必要的。在没有门控的情况下,堆叠 SSM 的结果明显更差。为了检查这种优势是否主要来自于门控的使用,本文使用 GATE 架构训练了一个基于注意力的模型;然而,结果显示该模型的效果实际上低于 BERT。

表 1:GLUE 结果。(Top)在控制设置下,不同架构和 routing 的比较。参见图 2 了解详细信息。(Bottom) 报告了基于 CNN、LSTM 和 FNet 的其他非注意力预训练模型的可比结果。
Long-Form 任务
表 2 结果显示,可以将 SSM 与 Longformer EncoderDecoder (LED) 和 BART 进行比较,但是,结果显示它在远程任务中表现得也不错,甚至更胜一筹。与其他两种方法相比,SSM 的预训练数据要少得多。即使 SSM 不需要在这些长度上进行近似,长格式也依旧很重要。

表 2:SCROLLS Encoder 测试结果。基线模型都是编码器 —— 解码器模型,一个基于 Longformer (LED),另一个基于 BART。输入的长度有截断。
更多内容请查看原论文。
以上就是本文的全部内容了,是否有顺利帮助你解决问题?若是能给你带来学习上的帮助,请大家多多支持golang学习网!更多关于科技周边的相关知识,也可关注golang学习网公众号。
数字孪生可能是自动化成功的关键
- 上一篇
- 数字孪生可能是自动化成功的关键
- 下一篇
- 新MacBook Air 计划在WWDC 发布但不会有新颜色?
-
- 科技周边 · 人工智能 | 2小时前 |
- DeepSeek优化SQL技巧分享
- 257浏览 收藏
-
- 科技周边 · 人工智能 | 2小时前 |
- AI速读电子书怎么操作?大纲提取技巧分享
- 139浏览 收藏
-
- 科技周边 · 人工智能 | 2小时前 |
- RunwayML制作年终视频技巧分享
- 298浏览 收藏
-
- 科技周边 · 人工智能 | 2小时前 |
- AI秒变精装修,毛坯房效果图教程
- 165浏览 收藏
-
- 科技周边 · 人工智能 | 3小时前 | CodeGeeX CodeGeeX如何生成Python代码完整教程
- CodeGeeX生成Python文本分析代码教程
- 101浏览 收藏
-
- 科技周边 · 人工智能 | 3小时前 |
- HermesAgent响应慢原因及优化方法
- 355浏览 收藏
-
- 科技周边 · 人工智能 | 3小时前 |
- Minimax大模型能绘图吗?绘图指令详解
- 467浏览 收藏
-
- 科技周边 · 人工智能 | 3小时前 |
- 零基础AI文档分类工具开发教程
- 335浏览 收藏
-
- 科技周边 · 人工智能 | 3小时前 |
- WorkBuddy解决依赖冲突方法及pom自动修复详解
- 382浏览 收藏
-
- 科技周边 · 人工智能 | 4小时前 |
- Dify知识库连接与问答配置指南
- 238浏览 收藏
-
- 科技周边 · 人工智能 | 4小时前 |
- Minimax新手必看10个实用技巧
- 489浏览 收藏
-
- 前端进阶之JavaScript设计模式
- 设计模式是开发人员在软件开发过程中面临一般问题时的解决方案,代表了最佳的实践。本课程的主打内容包括JS常见设计模式以及具体应用场景,打造一站式知识长龙服务,适合有JS基础的同学学习。
- 543次学习
-
- GO语言核心编程课程
- 本课程采用真实案例,全面具体可落地,从理论到实践,一步一步将GO核心编程技术、编程思想、底层实现融会贯通,使学习者贴近时代脉搏,做IT互联网时代的弄潮儿。
- 516次学习
-
- 简单聊聊mysql8与网络通信
- 如有问题加微信:Le-studyg;在课程中,我们将首先介绍MySQL8的新特性,包括性能优化、安全增强、新数据类型等,帮助学生快速熟悉MySQL8的最新功能。接着,我们将深入解析MySQL的网络通信机制,包括协议、连接管理、数据传输等,让
- 500次学习
-
- JavaScript正则表达式基础与实战
- 在任何一门编程语言中,正则表达式,都是一项重要的知识,它提供了高效的字符串匹配与捕获机制,可以极大的简化程序设计。
- 487次学习
-
- 从零制作响应式网站—Grid布局
- 本系列教程将展示从零制作一个假想的网络科技公司官网,分为导航,轮播,关于我们,成功案例,服务流程,团队介绍,数据部分,公司动态,底部信息等内容区块。网站整体采用CSSGrid布局,支持响应式,有流畅过渡和展现动画。
- 485次学习
-
- ChatExcel酷表
- ChatExcel酷表是由北京大学团队打造的Excel聊天机器人,用自然语言操控表格,简化数据处理,告别繁琐操作,提升工作效率!适用于学生、上班族及政府人员。
- 4277次使用
-
- Any绘本
- 探索Any绘本(anypicturebook.com/zh),一款开源免费的AI绘本创作工具,基于Google Gemini与Flux AI模型,让您轻松创作个性化绘本。适用于家庭、教育、创作等多种场景,零门槛,高自由度,技术透明,本地可控。
- 4633次使用
-
- 可赞AI
- 可赞AI,AI驱动的办公可视化智能工具,助您轻松实现文本与可视化元素高效转化。无论是智能文档生成、多格式文本解析,还是一键生成专业图表、脑图、知识卡片,可赞AI都能让信息处理更清晰高效。覆盖数据汇报、会议纪要、内容营销等全场景,大幅提升办公效率,降低专业门槛,是您提升工作效率的得力助手。
- 4510次使用
-
- 星月写作
- 星月写作是国内首款聚焦中文网络小说创作的AI辅助工具,解决网文作者从构思到变现的全流程痛点。AI扫榜、专属模板、全链路适配,助力新人快速上手,资深作者效率倍增。
- 6232次使用
-
- MagicLight
- MagicLight.ai是全球首款叙事驱动型AI动画视频创作平台,专注于解决从故事想法到完整动画的全流程痛点。它通过自研AI模型,保障角色、风格、场景高度一致性,让零动画经验者也能高效产出专业级叙事内容。广泛适用于独立创作者、动画工作室、教育机构及企业营销,助您轻松实现创意落地与商业化。
- 4890次使用
-
- GPT-4王者加冕!读图做题性能炸天,凭自己就能考上斯坦福
- 2023-04-25 501浏览
-
- 单块V100训练模型提速72倍!尤洋团队新成果获AAAI 2023杰出论文奖
- 2023-04-24 501浏览
-
- ChatGPT 真的会接管世界吗?
- 2023-04-13 501浏览
-
- VR的终极形态是「假眼」?Neuralink前联合创始人掏出新产品:科学之眼!
- 2023-04-30 501浏览
-
- 实现实时制造可视性优势有哪些?
- 2023-04-15 501浏览

