低能耗低时耗,中科院&香港大学团队使用新方法进行多任务学习的可穿戴传感器内储层计算
哈喽!大家好,很高兴又见面了,我是golang学习网的一名作者,今天由我给大家带来一篇《低能耗低时耗,中科院&香港大学团队使用新方法进行多任务学习的可穿戴传感器内储层计算》,本文主要会讲到等等知识点,希望大家一起学习进步,也欢迎大家关注、点赞、收藏、转发! 下面就一起来看看吧!
传感器内多任务学习不仅是生物视觉的关键优点,也是人工智能的主要目标。然而,传统的硅视觉芯片存在大量时间以及能量开销。此外,训练传统的深度学习模型在边缘设备上既不可扩展也不可负担。
在这里,中科院和香港大学的研究团队提出了一种材料算法协同设计来模拟人类视网膜的学习范例,并且低开销。基于具有有效激子解离和贯穿空间电荷传输特性的瓶刷形半导体 p-NDI,开发了一种基于可穿戴晶体管的动态传感器储层计算系统,该系统在不同任务上表现出优异的可分离性、衰减记忆和回波状态特性。
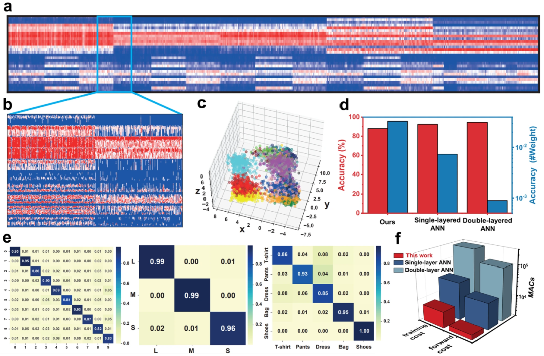
与忆阻有机二极管上的「读出功能」相结合,RC 可识别手写字母和数字,并对各种服装进行分类,准确率分别为 98.04%、88.18% 和 91.76%(高于所有已报告的有机半导体)。
除了二维图像,RC 的时空动态自然地提取基于事件的视频的特征,以 98.62% 的准确率对 3 种类型的手势进行分类。此外,计算成本明显低于传统的人工神经网络。这项工作为经济实惠且高效的光子神经形态系统提供了一种有前途的材料算法协同设计。
该研究以「Wearable in-sensor reservoir computing using optoelectronic polymers with through-space charge-transport characteristics for multi-task learning」为题,于 2023 年 1 月 28 日发布在《Nature Communications》。
人类视网膜不仅可以感知,还可以通过收集丰富的动态信号同时处理光信号,从而加速下游视觉皮层中任务相关的学习。视网膜和视觉皮层的协同作用是大脑高效、紧凑和快速学习多任务处理能力的基础,也是通用人工智能 (AGI) 的基本目标。
相比之下,具有物理分离的感测、处理和存储单元的传统硅视觉芯片会因这些单元之间大量和频繁的数据穿梭而产生大量时间和能量开销,以及顺序模数转换,这是潜在能源效率的基本限制。摩尔定律的放缓进一步加剧了这种情况。此外,传统深度学习模型中的学习,例如时间信号的递归神经网络,在非常具体的任务上采用乏味的训练(例如,通过时间反向传播的梯度下降,BPTT),这在电池接入和外形尺寸有限的边缘设备上既不可扩展也负担不起。
人们付出了巨大的努力来模拟人类视网膜和负担得起的学习范式。材料方面,无机光响应二维半导体,例如具有缺陷和杂质位点的 MoS2、具有与 Sn 和 S 相关的双型缺陷态的 SnS、层状含黑磷的氧化相关缺陷、表现出强光控效应的钙钛矿量子点 、能够捕获和释放电子的 h-BN/WSe2 异质结构和表现出价态变化的 MoOx 是人工视网膜应用最广泛的材料。另外,具有内在生物相容性、可穿戴性和可扩展性的有机半导体,如 PDVT-10、掺杂叶绿素的 PDPP4T 和并五苯/丝和 CDs 双层,以更忠实的方式模拟了生物对应物。
在算法方面,储层计算 (RC) 通过收集固定动态系统的衰落记忆将时间信号非线性地投射到特征空间,被认为是一种有前途的边缘学习解决方案。由于 RC 的学习仅限于长期记忆的读出层,因此与传统的深度学习模型相比,训练成本显著降低。然而,它仍然没有设计出一种配对的材料算法来结合高效的人工视网膜和负担得起的基于 RC 的边缘学习,从而释放仿生神经形态视觉的多任务潜力。

图示:传统半导体和 p-NDI 的光电流响应比较,以及传感器内 RC 系统的详细半导体设计原理。(来源:论文)
在这里,中科院和香港大学的研究人员提出了一种材料算法协同设计,一种具有高效激子解离和全空间电荷传输特性的光响应半导体聚合物 (p-NDI),以构建用于多任务模式分类的传感器内 RC。灵活的神经形态设备基于具有 p-NDI 半导体通道的三端晶体管。由于其出色的光响应行为和非线性衰落记忆,该设备能够同时就地感知、记忆和预处理光学输入(即对比度增强和降噪)。

图示:多任务分类性能。(来源:论文)
此外,聚合物中激子解离/电荷复合动力学、光选通效应和贯穿空间电荷传输特性之间的协同作用使得基于晶体管的动态RC系统在不同任务上表现出优异的可分离性、衰减记忆和回波状态特性。这些基于 RC 的视网膜与在忆阻有机离子凝胶二极管上实现的「读出功能」配对。
所有有机光电材料提供的信号预处理和动态RC的协同功能,在识别手写字母和数字以及对各种服装进行分类方面的准确率,分别达到 98.04%、88.18% 和 91.76%,这意味着服装风格和尺寸的多任务学习。系统的总体准确率为 88.00%,不仅可以正确识别衣服,还可以正确识别衣服的尺码。尽管是 2D 图像,但 RC 的时空动态被用来对左手挥手、右手挥手和拍手手势的基于事件的视频进行分类,准确率为 98.62%。

图示:使用 DVSGesture128 数据集进行基于事件的视频分类。(来源:论文)
不过,这种基于 p-NDI 晶体管的 RC 不含突触有机电化学晶体管中广泛使用的液体电解质,从而增强了可扩展性和可操作性。这项工作为具有多任务学习能力的可穿戴、价格合理且高效的光子神经形态系统提供了一种有前途的材料-算法协同设计策略。
论文链接:https://www.nature.com/articles/s41467-023-36205-9
好了,本文到此结束,带大家了解了《低能耗低时耗,中科院&香港大学团队使用新方法进行多任务学习的可穿戴传感器内储层计算》,希望本文对你有所帮助!关注golang学习网公众号,给大家分享更多科技周边知识!
如何在 Windows 11 中共享打印机
- 上一篇
- 如何在 Windows 11 中共享打印机
- 下一篇
- 统治扩散模型的U-Net要被取代了,谢赛宁等引入Transformer提出DiT
-
- 科技周边 · 人工智能 | 3分钟前 |
- Recraft AI注册地址及账号登录教程
- 293浏览 收藏
-
- 科技周边 · 人工智能 | 4分钟前 |
- TOFAI官网登录入口及手机访问指南
- 415浏览 收藏
-
- 科技周边 · 人工智能 | 7分钟前 | 百度AI 百度AI工具
- 百度AI手机识旋律方法教程
- 364浏览 收藏
-
- 科技周边 · 人工智能 | 13分钟前 | CanvaAI Canva可画
- Canva可画官网入口及网页版使用指南
- 226浏览 收藏
-
- 科技周边 · 人工智能 | 31分钟前 |
- AI一键部署Gradio应用教程
- 149浏览 收藏
-
- 科技周边 · 人工智能 | 53分钟前 | Hermes Agent HermesAgent
- 企业微信Hermes Agent接入教程详解
- 483浏览 收藏
-
- 科技周边 · 人工智能 | 1小时前 | openclaw
- Mac安装OpenClaw及AI部署教程
- 251浏览 收藏
-
- 科技周边 · 人工智能 | 1小时前 |
- Figma图层命名加Emoji,批量重命名工具教程
- 168浏览 收藏
-
- 科技周边 · 人工智能 | 1小时前 |
- 百度AI搜索如何追溯信息来源链
- 357浏览 收藏
-
- 科技周边 · 人工智能 | 1小时前 | Vision Veo 3 Vision Banana
- Veo 3 运动描述技巧\_复杂物理过程怎么写
- 233浏览 收藏
-
- 科技周边 · 人工智能 | 1小时前 | Capybara
- CapybaraAI关闭动画方法及流畅优化技巧
- 208浏览 收藏
-
- 前端进阶之JavaScript设计模式
- 设计模式是开发人员在软件开发过程中面临一般问题时的解决方案,代表了最佳的实践。本课程的主打内容包括JS常见设计模式以及具体应用场景,打造一站式知识长龙服务,适合有JS基础的同学学习。
- 543次学习
-
- GO语言核心编程课程
- 本课程采用真实案例,全面具体可落地,从理论到实践,一步一步将GO核心编程技术、编程思想、底层实现融会贯通,使学习者贴近时代脉搏,做IT互联网时代的弄潮儿。
- 516次学习
-
- 简单聊聊mysql8与网络通信
- 如有问题加微信:Le-studyg;在课程中,我们将首先介绍MySQL8的新特性,包括性能优化、安全增强、新数据类型等,帮助学生快速熟悉MySQL8的最新功能。接着,我们将深入解析MySQL的网络通信机制,包括协议、连接管理、数据传输等,让
- 500次学习
-
- JavaScript正则表达式基础与实战
- 在任何一门编程语言中,正则表达式,都是一项重要的知识,它提供了高效的字符串匹配与捕获机制,可以极大的简化程序设计。
- 487次学习
-
- 从零制作响应式网站—Grid布局
- 本系列教程将展示从零制作一个假想的网络科技公司官网,分为导航,轮播,关于我们,成功案例,服务流程,团队介绍,数据部分,公司动态,底部信息等内容区块。网站整体采用CSSGrid布局,支持响应式,有流畅过渡和展现动画。
- 485次学习
-
- ChatExcel酷表
- ChatExcel酷表是由北京大学团队打造的Excel聊天机器人,用自然语言操控表格,简化数据处理,告别繁琐操作,提升工作效率!适用于学生、上班族及政府人员。
- 4514次使用
-
- Any绘本
- 探索Any绘本(anypicturebook.com/zh),一款开源免费的AI绘本创作工具,基于Google Gemini与Flux AI模型,让您轻松创作个性化绘本。适用于家庭、教育、创作等多种场景,零门槛,高自由度,技术透明,本地可控。
- 4865次使用
-
- 可赞AI
- 可赞AI,AI驱动的办公可视化智能工具,助您轻松实现文本与可视化元素高效转化。无论是智能文档生成、多格式文本解析,还是一键生成专业图表、脑图、知识卡片,可赞AI都能让信息处理更清晰高效。覆盖数据汇报、会议纪要、内容营销等全场景,大幅提升办公效率,降低专业门槛,是您提升工作效率的得力助手。
- 4742次使用
-
- 星月写作
- 星月写作是国内首款聚焦中文网络小说创作的AI辅助工具,解决网文作者从构思到变现的全流程痛点。AI扫榜、专属模板、全链路适配,助力新人快速上手,资深作者效率倍增。
- 6589次使用
-
- MagicLight
- MagicLight.ai是全球首款叙事驱动型AI动画视频创作平台,专注于解决从故事想法到完整动画的全流程痛点。它通过自研AI模型,保障角色、风格、场景高度一致性,让零动画经验者也能高效产出专业级叙事内容。广泛适用于独立创作者、动画工作室、教育机构及企业营销,助您轻松实现创意落地与商业化。
- 5102次使用
-
- GPT-4王者加冕!读图做题性能炸天,凭自己就能考上斯坦福
- 2023-04-25 501浏览
-
- 单块V100训练模型提速72倍!尤洋团队新成果获AAAI 2023杰出论文奖
- 2023-04-24 501浏览
-
- ChatGPT 真的会接管世界吗?
- 2023-04-13 501浏览
-
- VR的终极形态是「假眼」?Neuralink前联合创始人掏出新产品:科学之眼!
- 2023-04-30 501浏览
-
- 实现实时制造可视性优势有哪些?
- 2023-04-15 501浏览

