《不朽箴言》英雄搭配详解与优缺点分析
想要玩转《不朽箴言》?还在为英雄搭配发愁?本文为你带来最全面的英雄搭配解析与优缺点分析!从热门角色外号对应到各阵营英雄推荐,助你快速了解游戏机制。开荒阶段风女(封夷)是你的最佳选择,零氪也能轻松上手!想知道梅花、黑桃、红桃、方块四大阵营的抽取顺序吗?本文为你详细规划,助你合理分配资源,组建多支强力队伍。更有方块阵营英雄深度解析,揭秘其高评分背后的真相。普通玩家如何避免资源浪费?哪些英雄值得重点培养?答案尽在本文!掌握这些技巧,让你在《不朽箴言》中游刃有余,成为真正的策略大师!
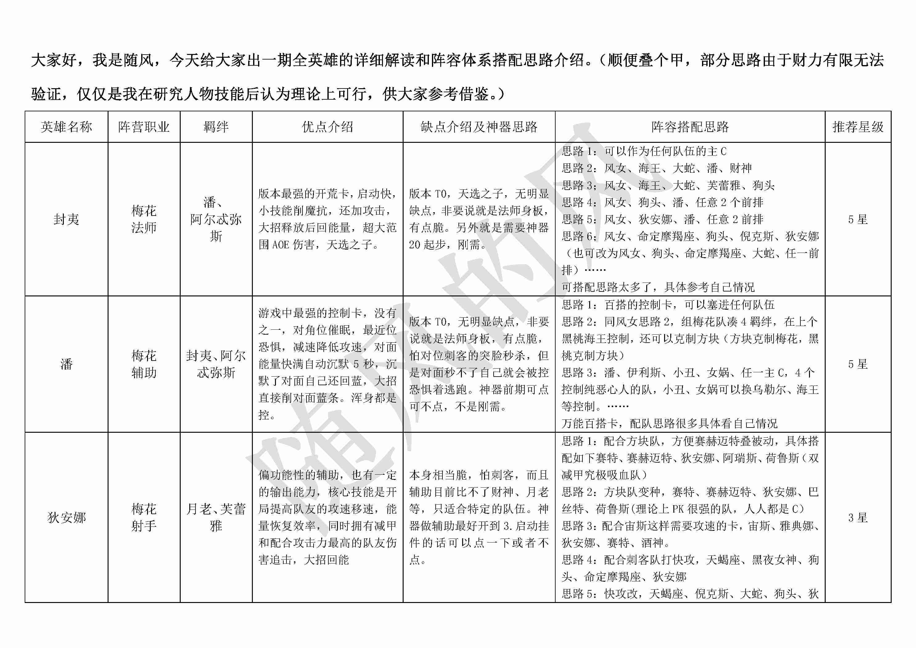
《不朽箴言》必看全英雄搭配思路详解及优缺点介绍
先说一下游戏中常见的外号对应哪些角色:
小丑=摩摩斯,海王=波塞冬,剑姬=涅墨西斯,风女=封夷,不死鸟=菲尼克斯,狗头=阿努比斯,石头人=盖布,猫女=巴丝特,大蛇=耶梦加得,虫子=凯步利,小蝴蝶=伊利斯,三相=赫卡忒,蛇女=美杜莎
PS3:开荒阶段强烈推荐使用风女,她是目前体验最流畅的角色,即便是零氪玩家也能轻松上手。此外,由于后期需要组建多支队伍,建议开局优先抽取梅花阵营角色,风女神话成型后转抽黑桃阵营(黑桃的神龛在前期表现非常强势),三相神话完成后切换至红桃阵营,最后再考虑方块阵营。
封夷、潘、狄安娜

阿尔忒弥斯

耶梦加得、德墨忒尔、芙蕾雅

阿努比斯、命定摩羯座、命定室女座

命定双子座、乌勒尔、苏尔特尔、普罗米修斯

精卫、月老、阎罗王

财神、伊西斯、命定天平座、命定金牛座

命定巨蟹座、摩摩斯、凯步利

伊利斯、涅墨西斯

波塞冬、海拉、美杜莎

赫卡忒、命定双鱼座、命定天蝎座

命定宝瓶座、菲尼克斯、赛特

雅典娜、巴丝特

盖布、荷鲁斯、阿瑞斯

塞赫麦特、命定射手座

命定狮子座、命定白羊座

最后补充一点,很多人问我为什么方块阵营整体评分都是五星,但在推图时却表现一般。这里解释一下:我的评分主要基于角色机制本身。方块阵营中有大量“机制怪”,例如阿瑞斯的免死效果、荷鲁斯的复仇机制、赛特的吸血光环、雅典娜的攻速增益等,这些能力都非常独特且具备战略价值,因此值得五星评价。但机制的强大依赖于数值支撑,而这些数值往往需要高等级神器和装备来实现。大多数方块角色至少需要神器20级以上才能发挥实力,部分甚至要求达到30级,而30级之后的养成成本极高,普通玩家难以承受。尽管高阶后的提升极为显著,但门槛也相应拉高。因此特别提醒:普通玩家只需培养雅典娜和塞赫麦特用于打Boss即可,其他方块角色不建议过多投入资源,否则容易导致资源枯竭。
今天关于《《不朽箴言》英雄搭配详解与优缺点分析》的内容介绍就到此结束,如果有什么疑问或者建议,可以在golang学习网公众号下多多回复交流;文中若有不正之处,也希望回复留言以告知!
Excel转换工具官网及在线使用地址
- 上一篇
- Excel转换工具官网及在线使用地址
- 下一篇
- Win11高性能电源设置教程
-
- 文章 · 软件教程 | 10分钟前 |
- Win11经典右键菜单开启方法
- 381浏览 收藏
-
- 文章 · 软件教程 | 12分钟前 |
- Win10 USB设备无法识别修复教程
- 315浏览 收藏
-
- 文章 · 软件教程 | 15分钟前 |
- A证B证学法减分影响有哪些?
- 344浏览 收藏
-
- 文章 · 软件教程 | 17分钟前 |
- Win10更新失败解决方法及修复教程
- 336浏览 收藏
-
- 文章 · 软件教程 | 21分钟前 |
- Word制作设备台账与固定资产清单排版教程
- 478浏览 收藏
-
- 文章 · 软件教程 | 23分钟前 |
- 百度地图离线包损坏解决方法
- 369浏览 收藏
-
- 文章 · 软件教程 | 25分钟前 |
- PPT如何删除背景音乐 PPT音频移除教程
- 493浏览 收藏
-
- 文章 · 软件教程 | 27分钟前 |
- Win11查看CPU温度方法详解
- 250浏览 收藏
-
- 文章 · 软件教程 | 29分钟前 |
- 高德地图查看高速服务区设施方法
- 265浏览 收藏
-
- 文章 · 软件教程 | 30分钟前 |
- 作业帮口算怎么导出练习题
- 107浏览 收藏
-
- 文章 · 软件教程 | 34分钟前 |
- QQ邮箱邮件过滤设置教程
- 480浏览 收藏
-
- 文章 · 软件教程 | 35分钟前 |
- 夸克压缩图片官方入口及使用教程
- 460浏览 收藏
-
- 前端进阶之JavaScript设计模式
- 设计模式是开发人员在软件开发过程中面临一般问题时的解决方案,代表了最佳的实践。本课程的主打内容包括JS常见设计模式以及具体应用场景,打造一站式知识长龙服务,适合有JS基础的同学学习。
- 543次学习
-
- GO语言核心编程课程
- 本课程采用真实案例,全面具体可落地,从理论到实践,一步一步将GO核心编程技术、编程思想、底层实现融会贯通,使学习者贴近时代脉搏,做IT互联网时代的弄潮儿。
- 516次学习
-
- 简单聊聊mysql8与网络通信
- 如有问题加微信:Le-studyg;在课程中,我们将首先介绍MySQL8的新特性,包括性能优化、安全增强、新数据类型等,帮助学生快速熟悉MySQL8的最新功能。接着,我们将深入解析MySQL的网络通信机制,包括协议、连接管理、数据传输等,让
- 500次学习
-
- JavaScript正则表达式基础与实战
- 在任何一门编程语言中,正则表达式,都是一项重要的知识,它提供了高效的字符串匹配与捕获机制,可以极大的简化程序设计。
- 487次学习
-
- 从零制作响应式网站—Grid布局
- 本系列教程将展示从零制作一个假想的网络科技公司官网,分为导航,轮播,关于我们,成功案例,服务流程,团队介绍,数据部分,公司动态,底部信息等内容区块。网站整体采用CSSGrid布局,支持响应式,有流畅过渡和展现动画。
- 485次学习
-
- ChatExcel酷表
- ChatExcel酷表是由北京大学团队打造的Excel聊天机器人,用自然语言操控表格,简化数据处理,告别繁琐操作,提升工作效率!适用于学生、上班族及政府人员。
- 4736次使用
-
- Any绘本
- 探索Any绘本(anypicturebook.com/zh),一款开源免费的AI绘本创作工具,基于Google Gemini与Flux AI模型,让您轻松创作个性化绘本。适用于家庭、教育、创作等多种场景,零门槛,高自由度,技术透明,本地可控。
- 5089次使用
-
- 可赞AI
- 可赞AI,AI驱动的办公可视化智能工具,助您轻松实现文本与可视化元素高效转化。无论是智能文档生成、多格式文本解析,还是一键生成专业图表、脑图、知识卡片,可赞AI都能让信息处理更清晰高效。覆盖数据汇报、会议纪要、内容营销等全场景,大幅提升办公效率,降低专业门槛,是您提升工作效率的得力助手。
- 4969次使用
-
- 星月写作
- 星月写作是国内首款聚焦中文网络小说创作的AI辅助工具,解决网文作者从构思到变现的全流程痛点。AI扫榜、专属模板、全链路适配,助力新人快速上手,资深作者效率倍增。
- 6917次使用
-
- MagicLight
- MagicLight.ai是全球首款叙事驱动型AI动画视频创作平台,专注于解决从故事想法到完整动画的全流程痛点。它通过自研AI模型,保障角色、风格、场景高度一致性,让零动画经验者也能高效产出专业级叙事内容。广泛适用于独立创作者、动画工作室、教育机构及企业营销,助您轻松实现创意落地与商业化。
- 5331次使用
-
- pe系统下载好如何重装的具体教程
- 2023-05-01 501浏览
-
- qq游戏大厅怎么开启蓝钻提醒功能-qq游戏大厅开启蓝钻提醒功能教程
- 2023-04-29 501浏览
-
- 吉吉影音怎样播放网络视频 吉吉影音播放网络视频的操作步骤
- 2023-04-09 501浏览
-
- 腾讯会议怎么使用电脑音频 腾讯会议播放电脑音频的方法
- 2023-04-04 501浏览
-
- PPT制作图片滚动效果的简单方法
- 2023-04-26 501浏览

