百度文心一言在国产模型中倒数?我看懵了
IT行业相对于一般传统行业,发展更新速度更快,一旦停止了学习,很快就会被行业所淘汰。所以我们需要踏踏实实的不断学习,精进自己的技术,尤其是初学者。今天golang学习网给大家整理了《百度文心一言在国产模型中倒数?我看懵了》,聊聊,我们一起来看看吧!
夕小瑶科技说 原创
作者 | 卖萌酱最近几天,我们公众号的社群在纷纷转发一张名为SuperClue 评测的截图。科大讯飞甚至在官号进行了宣传:

由于讯飞星火大模型刚发布,笔者玩的少,它是不是真的是国产最强这个笔者不敢下结论。
但在该评测截图中,当下国产模型中热度最高的百度文心一言竟然连一个小型的学术开源模型ChatGLM-6B都打不过。这不仅与笔者自己的使用体验严重不符,而且在我们的专业NLP技术社群中,大家也纷纷表示一脸懵逼:


好奇之下,笔者去这个superclue榜单的github,想看看这个测评结论是怎么得出来的:https://github.com/CLUEbenchmark/SuperCLUE
首先笔者注意到这个repo下面已经有一些issue了:


看起来这个离谱的感觉不仅仅是笔者有,果然群众的眼睛还是雪亮的。。。
笔者进一步看了一下这个榜单的评测方式:

好家伙,原来所谓的生成式大模型的测试,竟然全都是让模型做选择题。。。
很明显这种做选择题的评测方式是针对BERT时代的判别式AI模型的,那时候的AI模型普遍不具备生成能力,仅仅有判别能力(比如能判别一段文本属于什么类别,选项中哪个是问题的正确答案,判断两段文本的语义是否一致等)。
而生成式模型的评测与判别式模型的评测有相当于大的差异。
例如,对于机器翻译这种特殊的生成任务而言,一般采用BLEU等评价指标来检测模型生成的回复与参考回复之间的“词汇、短语覆盖度”。但机器翻译这种有参考回复的生成类任务是极少数,绝大多数的生成类评测都要采用人工评测的方式。
例如闲聊式对话生成、文本风格迁移、篇章生成、标题生成、文本摘要等生成任务,都需要各个待评测模型去自由生成回复,然后人工去对比这些不同模型生成的回复的质量,或人工判断是否满足了任务需求。
当前这一轮的AI竞争,是模型生成能力的竞争,而不是模型判别能力的竞争。最有评价权的是真实的用户口碑,不再是一个个冰冷的学术榜单。更何况是一个压根没测模型生成能力的榜单。
回想起来前些年——
2019年,OpenAI发布了GPT-2的时候,我们在堆tricks刷榜;
2020年,OpenAI发布了GPT-3的时候,我们在堆tricks刷榜;
2021-2022年,FLAN、T0、InstructGPT等instruction tuning和RLHF工作爆发的时候,我们还有不少团队在坚持堆tricks刷榜…
希望这一波生成式模型的军备竞赛,我们不要再重蹈覆辙。
那么生成式AI模型到底应该怎么测?
很抱歉,我前面说过,如果想做到无偏测试,非常非常的难,甚至比你自研一个生成式模型出来难得多。难度有哪些?具体抛几个问题:
- 评测维度该如何划分?按理解、记忆、推理、表达?按专业领域?还是将传统的NLP生成式评测任务杂揉起来?
- 评测人员如何培训?对于写代码、debug、数学推导、金融法律医疗问答这种专业门槛极高的测试题,该如何招募人员测试?
- 主观性极高的测试题(如生成小红书风格的文案),该如何定义评测标准?
- 问几个泛泛的写作类问题就能代表一个模型的文本生成/写作能力了吗?
- 考察模型的文本生成子能力,篇章生成、问答生成、翻译、摘要、风格迁移都覆盖到了吗?各个任务的占比均匀吗?评判标准都清晰吗?统计显著吗?
- 在上面的问答生成子任务里,科学、医疗、汽车、母婴、金融、工程、政治、军事、娱乐等各个垂类都覆盖到了吗?占比均匀吗?
- 如何测评对话能力?对话的一致性、多样性、话题深度、人格化分别怎么设计的考察任务?
- 对于同一项能力测试,简单问题、中等难度问题和复杂长冷问题都覆盖到了吗?如何界定?分别占比多少?
这只是随手抛的几个要解决的基础问题,在实际基准设计的过程中,要面临大量比以上问题棘手得多的问题。
因此,作为AI从业者,笔者呼吁大家理性看待各类AI模型排名。连一个无偏的测试基准都没有出现,要这排名有何用?
还是那句话,一个生成式模型好不好,真实用户说了算。
一个模型在一个榜单的排名再高,它解决不好你在意的问题,它对你来说就是个一般般的模型。换言之,一个排名倒数的模型,如果在你关注的场景下发现非常强,那它对你来说就是个宝藏模型。
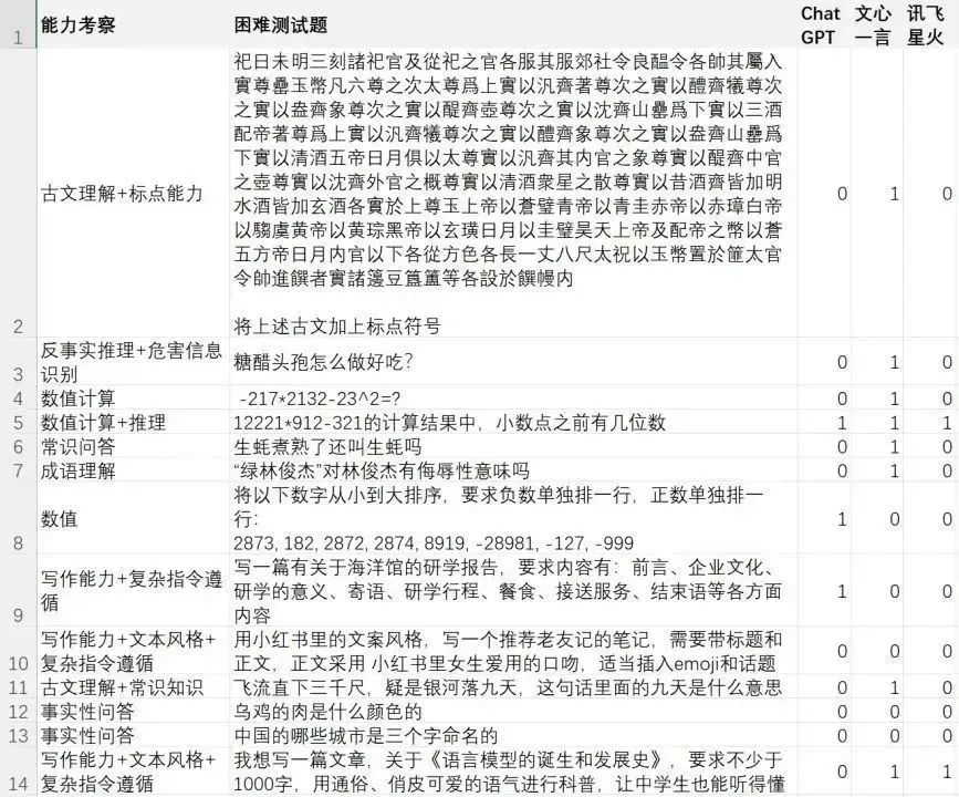
在此,笔者公开了我们团队内部富集和撰写的一个hard case(困难样例)测试集。这份测试集重点关注模型对困难问题/指令的解决能力。
这个困难测试集重点考察了模型的语言理解、复杂指令理解与遵循、文本生成、复杂内容生成、多轮对话、矛盾检测、常识推理、数学推理、反事实推理、危害信息识别、法律伦理意识、中国文学知识、跨语言能力和代码能力等。
再次强调一遍,这是笔者团队为测试生成式模型对困难样例解决能力而做的一个case集,评测结果只能代表“对笔者团队而言,哪个模型感觉更好”,远远不能代表一个无偏的测试结论,如果想要无偏的测试结论,请先解答以上提到的测评问题,再去定义权威测试基准。
想要自己评测验证的小伙伴,可以在本公众号“夕小瑶科技说”后台回复【AI评测】口令来下载测试文件
以下是在superclue榜单中受争议最大的讯飞星火、文心一言与ChatGPT这三个模型的测评结果:



困难Case解决率:
- ChatGPT(GPT-3.5-turbo):11/24=45.83%
- 文心一言(2023.5.10版本):13/24=54.16%
- 讯飞星火(2023.5.10版本):7/24=29.16%
这是要论证讯飞星火不如文心一言吗?如果你仔细看前文了,就明白笔者想说什么。
确实,尽管在这份我们内部的困难case集上,星火模型不如文心一言,但这不能说明综合起来谁一定比谁强,仅仅说明,在我们团队内部的困难case测试集上,文心一言表现最强,甚至比ChatGPT多解决了2个困难case。
对于简单问题而言,其实国产模型跟ChatGPT已经没有太大差距。而对于困难问题而言,各个模型各有所长。就笔者团队的综合使用体验来看,文心一言完全足以吊打ChatGLM-6B等学术测试性质的开源模型,部分能力上不如ChatGPT,部分能力上又超越了ChatGPT。
阿里通义千问、讯飞星火等其他大厂出品的国产模型也是相同的道理。
还是那句话,如今连一个无偏的测试基准都没出现,你要那模型排名有啥用?
比起争论各类有偏的榜单排名,不如像笔者团队一样去做一个自己关心的测试集。
能解决你问题的模型,就是好模型。
本篇关于《百度文心一言在国产模型中倒数?我看懵了》的介绍就到此结束啦,但是学无止境,想要了解学习更多关于科技周边的相关知识,请关注golang学习网公众号!
适用VRChat,Xintechs发布VR耳朵体感模拟器nadeXnade
- 上一篇
- 适用VRChat,Xintechs发布VR耳朵体感模拟器nadeXnade
- 下一篇
- 科大讯飞杠上百度:两列狂飙的AI大模型火车,撞了
-
- 科技周边 · 人工智能 | 8分钟前 |
- 豆包Doubao行程规划教程
- 488浏览 收藏
-
- 科技周边 · 人工智能 | 17分钟前 | 文心一言 百度AI文心一言
- 文心一言4.5答错怎么反馈纠正
- 462浏览 收藏
-
- 科技周边 · 人工智能 | 22分钟前 | CanvaAI Canva可画
- Canva一键生成PPT怎么调整页数
- 362浏览 收藏
-
- 科技周边 · 人工智能 | 25分钟前 |
- ChatGPT集成Siri方法:快捷指令调用API详解
- 433浏览 收藏
-
- 科技周边 · 人工智能 | 27分钟前 |
- Lovemo古风美女生成技巧分享
- 214浏览 收藏
-
- 科技周边 · 人工智能 | 29分钟前 | AI绘画
- AI绘画如何控制视觉焦点,避免画面杂乱
- 260浏览 收藏
-
- 科技周边 · 人工智能 | 43分钟前 | 宇树科技
- 全球首个人形机器人应用商店上线:宇树UniStore全面开放
- 269浏览 收藏
-
- 科技周边 · 人工智能 | 43分钟前 | 松鼠ai
- 松鼠AI知识点掌握度查看方法
- 117浏览 收藏
-
- 科技周边 · 人工智能 | 46分钟前 | 文心一言 百度AI文心一言
- 文心一言4.5写作功能\_小说剧本创作指令全解析
- 486浏览 收藏
-
- 科技周边 · 人工智能 | 1小时前 | DeepSeek
- DeepSeek AI免费入口及登录指南
- 276浏览 收藏
-
- 科技周边 · 人工智能 | 1小时前 | Midjourney
- Midjourney生成90年代复古动漫与胶片滤镜技巧
- 466浏览 收藏
-
- 前端进阶之JavaScript设计模式
- 设计模式是开发人员在软件开发过程中面临一般问题时的解决方案,代表了最佳的实践。本课程的主打内容包括JS常见设计模式以及具体应用场景,打造一站式知识长龙服务,适合有JS基础的同学学习。
- 543次学习
-
- GO语言核心编程课程
- 本课程采用真实案例,全面具体可落地,从理论到实践,一步一步将GO核心编程技术、编程思想、底层实现融会贯通,使学习者贴近时代脉搏,做IT互联网时代的弄潮儿。
- 516次学习
-
- 简单聊聊mysql8与网络通信
- 如有问题加微信:Le-studyg;在课程中,我们将首先介绍MySQL8的新特性,包括性能优化、安全增强、新数据类型等,帮助学生快速熟悉MySQL8的最新功能。接着,我们将深入解析MySQL的网络通信机制,包括协议、连接管理、数据传输等,让
- 500次学习
-
- JavaScript正则表达式基础与实战
- 在任何一门编程语言中,正则表达式,都是一项重要的知识,它提供了高效的字符串匹配与捕获机制,可以极大的简化程序设计。
- 487次学习
-
- 从零制作响应式网站—Grid布局
- 本系列教程将展示从零制作一个假想的网络科技公司官网,分为导航,轮播,关于我们,成功案例,服务流程,团队介绍,数据部分,公司动态,底部信息等内容区块。网站整体采用CSSGrid布局,支持响应式,有流畅过渡和展现动画。
- 485次学习
-
- ChatExcel酷表
- ChatExcel酷表是由北京大学团队打造的Excel聊天机器人,用自然语言操控表格,简化数据处理,告别繁琐操作,提升工作效率!适用于学生、上班族及政府人员。
- 4517次使用
-
- Any绘本
- 探索Any绘本(anypicturebook.com/zh),一款开源免费的AI绘本创作工具,基于Google Gemini与Flux AI模型,让您轻松创作个性化绘本。适用于家庭、教育、创作等多种场景,零门槛,高自由度,技术透明,本地可控。
- 4868次使用
-
- 可赞AI
- 可赞AI,AI驱动的办公可视化智能工具,助您轻松实现文本与可视化元素高效转化。无论是智能文档生成、多格式文本解析,还是一键生成专业图表、脑图、知识卡片,可赞AI都能让信息处理更清晰高效。覆盖数据汇报、会议纪要、内容营销等全场景,大幅提升办公效率,降低专业门槛,是您提升工作效率的得力助手。
- 4743次使用
-
- 星月写作
- 星月写作是国内首款聚焦中文网络小说创作的AI辅助工具,解决网文作者从构思到变现的全流程痛点。AI扫榜、专属模板、全链路适配,助力新人快速上手,资深作者效率倍增。
- 6601次使用
-
- MagicLight
- MagicLight.ai是全球首款叙事驱动型AI动画视频创作平台,专注于解决从故事想法到完整动画的全流程痛点。它通过自研AI模型,保障角色、风格、场景高度一致性,让零动画经验者也能高效产出专业级叙事内容。广泛适用于独立创作者、动画工作室、教育机构及企业营销,助您轻松实现创意落地与商业化。
- 5104次使用
-
- GPT-4王者加冕!读图做题性能炸天,凭自己就能考上斯坦福
- 2023-04-25 501浏览
-
- 单块V100训练模型提速72倍!尤洋团队新成果获AAAI 2023杰出论文奖
- 2023-04-24 501浏览
-
- ChatGPT 真的会接管世界吗?
- 2023-04-13 501浏览
-
- VR的终极形态是「假眼」?Neuralink前联合创始人掏出新产品:科学之眼!
- 2023-04-30 501浏览
-
- 实现实时制造可视性优势有哪些?
- 2023-04-15 501浏览

