打工人的福利!WPS AI让写稿、写工作周报事半功倍
小伙伴们对科技周边编程感兴趣吗?是否正在学习相关知识点?如果是,那么本文《打工人的福利!WPS AI让写稿、写工作周报事半功倍》,就很适合你,本篇文章讲解的知识点主要包括。在之后的文章中也会多多分享相关知识点,希望对大家的知识积累有所帮助!
DoNews6月2日消息(田小梦)继谷歌将自己的AI工具整合进Workspace,以及微软将GPT-4接入自己全套办公软件Microsoft 365 Copilot后,近日,金山办公发布针对办公场景的WPS AI,WPS AI 也正在快速应用至金山办公的产品中。
WPS作为协同办公软件,Word、PPT、Excel是必不可少的组件,如今在WPS AI的加持下,无疑是直接加装升级buff,不仅可以帮助用户打开撰写思路,还能在提高撰稿效率的同时,取代部分重复性高,容错率低的简单案头工作。
今天,DoNews先来通过“轻文档”模块,来感受WPS AI的魅力。

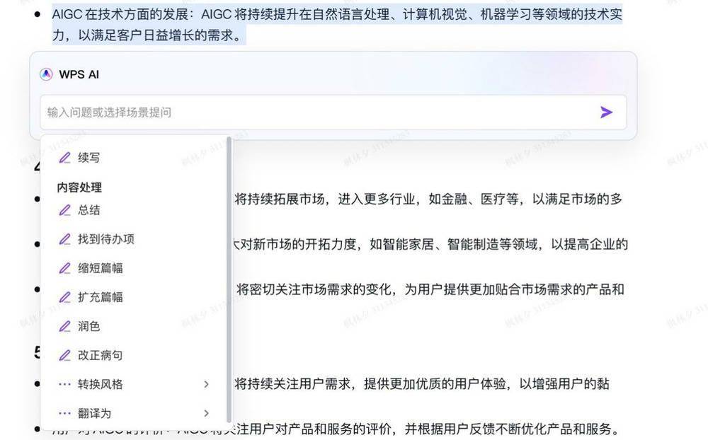
打开金山文档网页,新建“轻文档”后,点击“WPS AI”图标就能触发AI功能。

在对话框下方弹出的列表内按需选择文本类型,包括文章大纲、新闻稿、广告文案、短篇作文、现代诗、工作周报等二十个文本,系统根据用户选定类型生成的文本结构和风格会有所差异。

DoNews本次选用“文章大纲”“新闻稿”“工作周报”,作为目标文本类型进行测试,并看看其语言理解能力。
文章大纲
在尝试写文章大纲的过程中,DoNews发现WPS AI支持多轮对话交互,在初步输入主题时,它给出的内容是十分简短,仅到二级标题。当然如果对生成的目录不满意,还能够“重试”或“续写”。



图注:框起来部分为续写内容
只提供“目录”的大纲,不是好大纲。在接下来的对话交互中,让其填充文章大纲中的内容。

在生成过程中,需要先生成一部分内容,随后需要点击“续写”才能完成剩余的部分。从生成结果来看, WPS AI生成的内容还带有一丝谨慎。如在预计2023年全球AIGC市场规模是采用“XXX亿美元”的表达方式。
除此之外,让人眼前一亮的是,如果用户对某一部分的文本内容不满意,可选中文本后点击右键,即可召唤出功能列表,列表中的“缩短篇幅”“扩充篇幅”“润色”“改正病句”“转换风格”等功能,可作为文章再加工的解决方案。

整体来说,每次生成的文章大纲或许有可圈可点的地方,但不可否认的是,他可以提供出多种思路和话术。
新闻稿
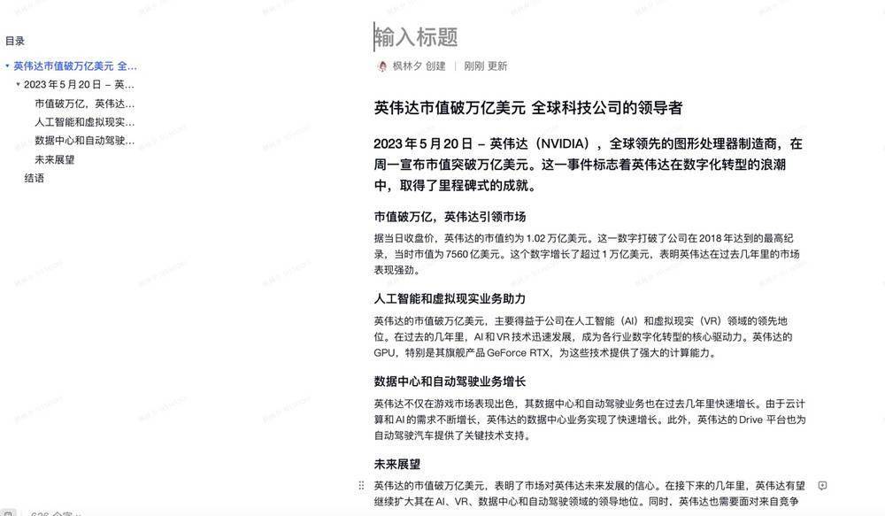
新闻大家关注的是时效性和准确性。DoNews结合最近的热点新闻,进行尝试。


可见,WPS AI虽然能够结合时事资讯进行新闻稿件的产出,但在时间、数据,以及内容表达的准确度上还有待提高。
这一问题并非WPS AI独有的,而是目前大模型的通病。以相同问题问讯飞星火。他给出的回复也基本是模版化的话术,同样在数据的准确性上依然表现不足。

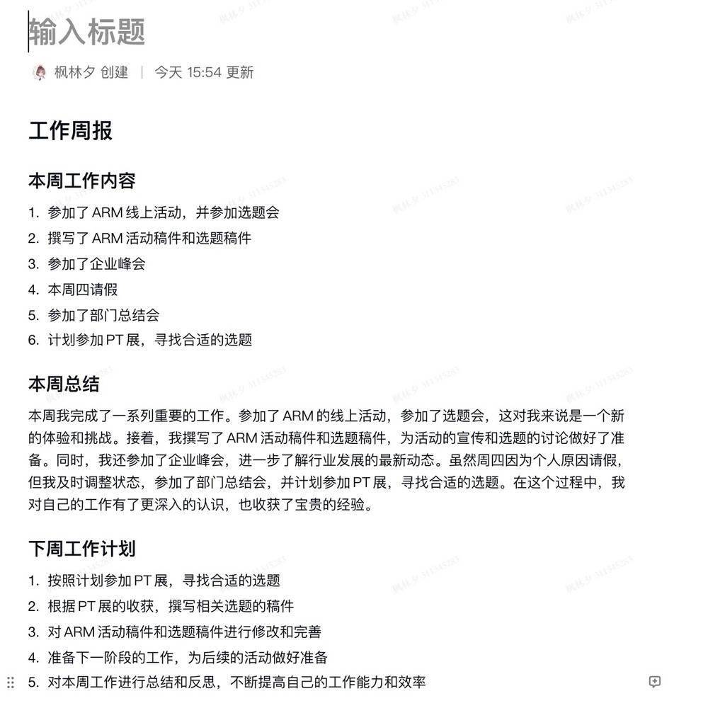
工作周报
对职场人而言,在填写周报时,如何优化话术,丰富话术内容是比较痛苦的事情。
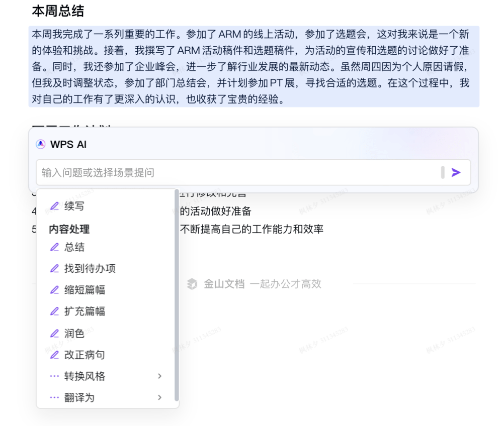
DoNews在对话框简单输入本周工作内容及下周工作计划,WPS AI随即生成了一份完整的周报,使周报内容更具亮点。

同样,对于内容不满意的地方,还可以进行优化。

语言理解能力
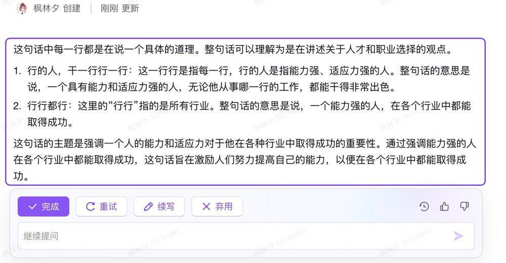
对比目前国内推出的文心一言、通义千问、讯飞星火等语言大模型,身处办公软件中的WPS AI似乎容易忽视语言交互能力。我们来问“推荐端午节假期可以游玩的景点”“孙悟空和齐天大圣是不是一个人?”“请问这句话中每一个行是什么意思,‘行的人,干一行行一行,行行都行。’”三个问题,来看看WPS AI的语言理解能力。


通过以上三个问题,可以看到WPS AI不仅可以协助办公,还可以作为简单的搜索辅助工具。
除轻文档之外,DoNews还尝试了PPT,WPS AI可以说为解放了制作PPT一半以上的压力。
以“年终总结”为例,在输入命令后,WPS AI会在一分钟内向用户输出演示文档制作方案,如果用户满意方案可进入下一步制作环节,反之可要求其重新生成方案。




如果用户不满意演示文档的设计风格,可根据需求进行调整。同时,演示文档中的文字及图片内容用户也可以直接在文档中进行修改。
据了解,目前仅文字和PPT是已经上线测试的办公组件,而表格和PDF则还未上线。但总体来看,WPS AI在文本能力方面差强人意,文章结构清晰,但其表达及准确性还有待提升,是一个不错的“个人助理”。
文中关于的知识介绍,希望对你的学习有所帮助!若是受益匪浅,那就动动鼠标收藏这篇《打工人的福利!WPS AI让写稿、写工作周报事半功倍》文章吧,也可关注golang学习网公众号了解相关技术文章。
在Beego框架中如何使用Mongodb进行数据存储
- 上一篇
- 在Beego框架中如何使用Mongodb进行数据存储
- 下一篇
- 使用Go语言框架构建微信公众号应用
-
- 科技周边 · 人工智能 | 21分钟前 |
- WorkBuddy 自动截图工作界面并归档的操作指南
- 147浏览 收藏
-
- 科技周边 · 人工智能 | 25分钟前 |
- 怎样让豆包与 AI 户外探险指南工具结合,安全开启探险之旅?
- 346浏览 收藏
-
- 科技周边 · 人工智能 | 35分钟前 |
- 千问AI如何写ReactHooks_千问AI前端状态管理法【实战】
- 455浏览 收藏
-
- 科技周边 · 人工智能 | 37分钟前 |
- DeepSeek怎么在手机端设置深色护眼模式_DeepSeek界面美化教程【生活】
- 130浏览 收藏
-
- 科技周边 · 人工智能 | 45分钟前 |
- 副业搞钱新风口:AI小程序开发,一个人就是一支开发团队
- 240浏览 收藏
-
- 科技周边 · 人工智能 | 1小时前 |
- 如何在 WorkBuddy 中开发属于自己的第一个技能?
- 252浏览 收藏
-
- 科技周边 · 人工智能 | 1小时前 |
- Claude 3怎么注册使用 Claude 3账号注册及防封号技巧【教程】
- 191浏览 收藏
-
- 科技周边 · 人工智能 | 1小时前 |
- Zapier如何连接Google日历_Zapier连接Google日历的配置教程
- 444浏览 收藏
-
- 科技周边 · 人工智能 | 1小时前 |
- Minimax如何生成丝滑动态效果的视频
- 158浏览 收藏
-
- 科技周边 · 人工智能 | 1小时前 |
- 点点AI怎么生成奶酪单词复习表_点点AI联动背词APP计划方法
- 263浏览 收藏
-
- 科技周边 · 人工智能 | 1小时前 |
- 解决Minimax回复结果被截断:调整Max Tokens参数
- 235浏览 收藏
-
- 科技周边 · 人工智能 | 1小时前 | openclaw
- OpenClawAI支持DeepSeek吗_OpenClawAI调用DeepSeek模型的教程【教程】
- 232浏览 收藏
-
- 前端进阶之JavaScript设计模式
- 设计模式是开发人员在软件开发过程中面临一般问题时的解决方案,代表了最佳的实践。本课程的主打内容包括JS常见设计模式以及具体应用场景,打造一站式知识长龙服务,适合有JS基础的同学学习。
- 543次学习
-
- GO语言核心编程课程
- 本课程采用真实案例,全面具体可落地,从理论到实践,一步一步将GO核心编程技术、编程思想、底层实现融会贯通,使学习者贴近时代脉搏,做IT互联网时代的弄潮儿。
- 516次学习
-
- 简单聊聊mysql8与网络通信
- 如有问题加微信:Le-studyg;在课程中,我们将首先介绍MySQL8的新特性,包括性能优化、安全增强、新数据类型等,帮助学生快速熟悉MySQL8的最新功能。接着,我们将深入解析MySQL的网络通信机制,包括协议、连接管理、数据传输等,让
- 500次学习
-
- JavaScript正则表达式基础与实战
- 在任何一门编程语言中,正则表达式,都是一项重要的知识,它提供了高效的字符串匹配与捕获机制,可以极大的简化程序设计。
- 487次学习
-
- 从零制作响应式网站—Grid布局
- 本系列教程将展示从零制作一个假想的网络科技公司官网,分为导航,轮播,关于我们,成功案例,服务流程,团队介绍,数据部分,公司动态,底部信息等内容区块。网站整体采用CSSGrid布局,支持响应式,有流畅过渡和展现动画。
- 485次学习
-
- ChatExcel酷表
- ChatExcel酷表是由北京大学团队打造的Excel聊天机器人,用自然语言操控表格,简化数据处理,告别繁琐操作,提升工作效率!适用于学生、上班族及政府人员。
- 4458次使用
-
- Any绘本
- 探索Any绘本(anypicturebook.com/zh),一款开源免费的AI绘本创作工具,基于Google Gemini与Flux AI模型,让您轻松创作个性化绘本。适用于家庭、教育、创作等多种场景,零门槛,高自由度,技术透明,本地可控。
- 4806次使用
-
- 可赞AI
- 可赞AI,AI驱动的办公可视化智能工具,助您轻松实现文本与可视化元素高效转化。无论是智能文档生成、多格式文本解析,还是一键生成专业图表、脑图、知识卡片,可赞AI都能让信息处理更清晰高效。覆盖数据汇报、会议纪要、内容营销等全场景,大幅提升办公效率,降低专业门槛,是您提升工作效率的得力助手。
- 4685次使用
-
- 星月写作
- 星月写作是国内首款聚焦中文网络小说创作的AI辅助工具,解决网文作者从构思到变现的全流程痛点。AI扫榜、专属模板、全链路适配,助力新人快速上手,资深作者效率倍增。
- 6479次使用
-
- MagicLight
- MagicLight.ai是全球首款叙事驱动型AI动画视频创作平台,专注于解决从故事想法到完整动画的全流程痛点。它通过自研AI模型,保障角色、风格、场景高度一致性,让零动画经验者也能高效产出专业级叙事内容。广泛适用于独立创作者、动画工作室、教育机构及企业营销,助您轻松实现创意落地与商业化。
- 5058次使用
-
- GPT-4王者加冕!读图做题性能炸天,凭自己就能考上斯坦福
- 2023-04-25 501浏览
-
- 单块V100训练模型提速72倍!尤洋团队新成果获AAAI 2023杰出论文奖
- 2023-04-24 501浏览
-
- ChatGPT 真的会接管世界吗?
- 2023-04-13 501浏览
-
- VR的终极形态是「假眼」?Neuralink前联合创始人掏出新产品:科学之眼!
- 2023-04-30 501浏览
-
- 实现实时制造可视性优势有哪些?
- 2023-04-15 501浏览

