【最全】2023年中国医疗机器人行业上市公司全方位对比(附业务布局汇总等)
今天golang学习网给大家带来了《【最全】2023年中国医疗机器人行业上市公司全方位对比(附业务布局汇总等)》,其中涉及到的知识点包括等等,无论你是小白还是老手,都适合看一看哦~有好的建议也欢迎大家在评论留言,若是看完有所收获,也希望大家能多多点赞支持呀!一起加油学习~
——原标题:【最全】2023年中国医疗机器人行业上市公司全方位对比(附业务布局汇总、业绩对比、业务规划等)
行业主要上市公司:主要有哈工智能(000584.SZ);威高骨科(688161.SH);天智航(688277.SH);微创机器人(02252.HK);键嘉医疗(申报中);机器人(300024.SZ)等
本文核心数据:上市公司营业收入;上市公司医疗机器人业务毛利率;上市公司医疗机器人业务营收占比等
1、医疗机器人行业上市公司汇总
医疗机器人行业上游为关键零部件供应商,上市企业有赛微电子(300456.SZ)、苏奥传感(300507.SZ)、捷昌驱动(603583.SH)等;中游为医疗机器人服务商,包括哈工智能(000584.SZ)、威高骨科(688161.SH)、天智航(688277.SH)、微创机器人(02252.HK)、键嘉医疗(申报中)、机器人(300024.SZ)等;下游为消费市场。具体上市公司信息如下:


从整体营收表现来看,2022年前三季度机器人(300024.SZ)和威高骨科(688161.SH)为医疗机器人行业收入头部的上市企业,营收超过15亿元。


从医疗机器人行业上市公司的地区分布来看,江苏医疗机器人行业的上市企业数量居多,布局有哈工智能(000584.SZ)等中游优势企业,亦有苏奥传感(300507.SZ)、东星医疗(301290.SZ)、埃斯顿(002747.SZ)、绿的谐波(688017.SH)等上游优势企业;浙江省的上市企业数量亦较多,有键嘉医疗等中游优质企业。

2、医疗机器人行业上市公司基本信息对比
从医疗机器人行业的上市企业布局和已有公开信息分析,注册资本最多为威高骨科(688161.SH);招投标信息最多的上市企业为机器人(300024.SZ);而成立时间最早的是哈工智能(000584.SZ)。

从医疗机器人行业的上市企业已有的公开信息分析,专利信息相对较多的企业是机器人(300024.SZ);员工总数最多的亦是机器人(300024.SZ)。

3、医疗机器人行业上市公司业务布局对比
从业务布局来看,核心业务占比方面,哈工智能(000584.SZ)、威高骨科(688161.SH)等企业均在95%以上,表明上述企业的业务较为集中;重点布局区域方面,各大上市企业多以境内业务为主;核心业务概况方面,截至2022年上半年,天智航(688277.SH)的手术机器人累计完成近3万例手术。

4、医疗机器人行业上市公司核心业务业绩对比
有关医疗机器人业务的业绩情况,2022年上半年,威高骨科(688161.SH)的核心业务营收较高;威高骨科(688161.SH)的毛利水平较高。2021年,天智航(股票代码:688277.SH)制造了44台手术机器人,销售出30台。

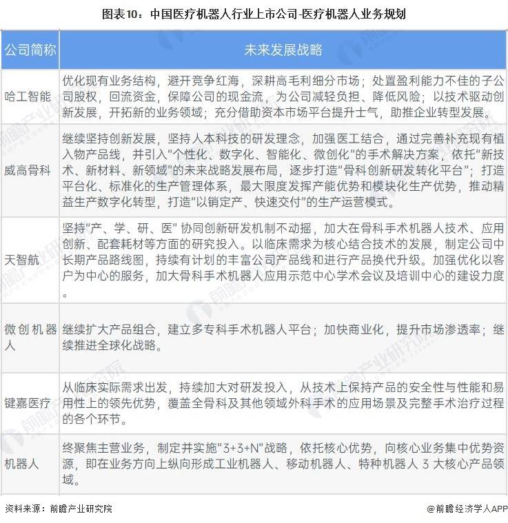
5、医疗机器人行业上市公司核心业务规划对比
近年来,随着机器人产业的迅速发展,医疗机器人行业也在蓬勃兴起,出现了多家优质的国内企业。医疗机器人企业正计划布局国产化和数字化等方面,这是由于上游零部件和材料国产替代趋势的增强。

更多本行业研究分析详见前瞻产业研究院《中国医疗机器人行业市场前瞻与投资规划分析报告》。
同时前瞻产业研究院还提供产业大数据、产业研究报告、产业规划、园区规划、产业招商、产业图谱、智慧招商系统、IPO募投可研、IPO业务与技术撰写、IPO工作底稿咨询等解决方案。
本篇关于《【最全】2023年中国医疗机器人行业上市公司全方位对比(附业务布局汇总等)》的介绍就到此结束啦,但是学无止境,想要了解学习更多关于科技周边的相关知识,请关注golang学习网公众号!
Redis作为数据处理平台的开发框架与工具选择
- 上一篇
- Redis作为数据处理平台的开发框架与工具选择
- 下一篇
- 如何调整Windows电脑的音量和音效
-
- 科技周边 · 人工智能 | 27分钟前 |
- Linux部署Core包管理器_Apt与Yum安装Core依赖库对比
- 194浏览 收藏
-
- 科技周边 · 人工智能 | 31分钟前 |
- WorkBuddy 与腾讯云侧端算法的协同机制
- 410浏览 收藏
-
- 科技周边 · 人工智能 | 33分钟前 | ToClawI
- ToClaw天气推送:每日早晨自动同步天气与穿搭
- 288浏览 收藏
-
- 科技周边 · 人工智能 | 36分钟前 |
- 夸克AI怎么消除图片水印_夸克AI智能去水印教程【修图】
- 398浏览 收藏
-
- 科技周边 · 人工智能 | 40分钟前 | Capybara
- CapybaraAI如何查看帮助文档_CapybaraAI官方帮助中心入口【介绍】
- 379浏览 收藏
-
- 科技周边 · 人工智能 | 42分钟前 | ToClawI
- 爬虫太复杂?ToClaw自然语言抓取数据
- 238浏览 收藏
-
- 科技周边 · 人工智能 | 42分钟前 |
- 用AI做姓氏Logo怎么赚钱_AI绘画商业Logo设计接单平台
- 429浏览 收藏
-
- 科技周边 · 人工智能 | 48分钟前 |
- WorkBuddy如何限制仅限公司设备登录_配置硬件指纹与MAC地址校验
- 183浏览 收藏
-
- 科技周边 · 人工智能 | 48分钟前 |
- 骡子快跑怎么设置定时任务 骡子快跑定时运行方法
- 436浏览 收藏
-
- 科技周边 · 人工智能 | 58分钟前 |
- 豆包AI生成的推文没有配图建议_在Prompt中要求AI根据内容生成对应的绘图描述词
- 182浏览 收藏
-
- 科技周边 · 人工智能 | 1小时前 |
- Perplexity API报422验证错误如何排查参数设置_对照官方OpenAPI文档核对字段类型
- 220浏览 收藏
-
- 前端进阶之JavaScript设计模式
- 设计模式是开发人员在软件开发过程中面临一般问题时的解决方案,代表了最佳的实践。本课程的主打内容包括JS常见设计模式以及具体应用场景,打造一站式知识长龙服务,适合有JS基础的同学学习。
- 543次学习
-
- GO语言核心编程课程
- 本课程采用真实案例,全面具体可落地,从理论到实践,一步一步将GO核心编程技术、编程思想、底层实现融会贯通,使学习者贴近时代脉搏,做IT互联网时代的弄潮儿。
- 516次学习
-
- 简单聊聊mysql8与网络通信
- 如有问题加微信:Le-studyg;在课程中,我们将首先介绍MySQL8的新特性,包括性能优化、安全增强、新数据类型等,帮助学生快速熟悉MySQL8的最新功能。接着,我们将深入解析MySQL的网络通信机制,包括协议、连接管理、数据传输等,让
- 500次学习
-
- JavaScript正则表达式基础与实战
- 在任何一门编程语言中,正则表达式,都是一项重要的知识,它提供了高效的字符串匹配与捕获机制,可以极大的简化程序设计。
- 487次学习
-
- 从零制作响应式网站—Grid布局
- 本系列教程将展示从零制作一个假想的网络科技公司官网,分为导航,轮播,关于我们,成功案例,服务流程,团队介绍,数据部分,公司动态,底部信息等内容区块。网站整体采用CSSGrid布局,支持响应式,有流畅过渡和展现动画。
- 485次学习
-
- ChatExcel酷表
- ChatExcel酷表是由北京大学团队打造的Excel聊天机器人,用自然语言操控表格,简化数据处理,告别繁琐操作,提升工作效率!适用于学生、上班族及政府人员。
- 4441次使用
-
- Any绘本
- 探索Any绘本(anypicturebook.com/zh),一款开源免费的AI绘本创作工具,基于Google Gemini与Flux AI模型,让您轻松创作个性化绘本。适用于家庭、教育、创作等多种场景,零门槛,高自由度,技术透明,本地可控。
- 4798次使用
-
- 可赞AI
- 可赞AI,AI驱动的办公可视化智能工具,助您轻松实现文本与可视化元素高效转化。无论是智能文档生成、多格式文本解析,还是一键生成专业图表、脑图、知识卡片,可赞AI都能让信息处理更清晰高效。覆盖数据汇报、会议纪要、内容营销等全场景,大幅提升办公效率,降低专业门槛,是您提升工作效率的得力助手。
- 4678次使用
-
- 星月写作
- 星月写作是国内首款聚焦中文网络小说创作的AI辅助工具,解决网文作者从构思到变现的全流程痛点。AI扫榜、专属模板、全链路适配,助力新人快速上手,资深作者效率倍增。
- 6464次使用
-
- MagicLight
- MagicLight.ai是全球首款叙事驱动型AI动画视频创作平台,专注于解决从故事想法到完整动画的全流程痛点。它通过自研AI模型,保障角色、风格、场景高度一致性,让零动画经验者也能高效产出专业级叙事内容。广泛适用于独立创作者、动画工作室、教育机构及企业营销,助您轻松实现创意落地与商业化。
- 5048次使用
-
- GPT-4王者加冕!读图做题性能炸天,凭自己就能考上斯坦福
- 2023-04-25 501浏览
-
- 单块V100训练模型提速72倍!尤洋团队新成果获AAAI 2023杰出论文奖
- 2023-04-24 501浏览
-
- ChatGPT 真的会接管世界吗?
- 2023-04-13 501浏览
-
- VR的终极形态是「假眼」?Neuralink前联合创始人掏出新产品:科学之眼!
- 2023-04-30 501浏览
-
- 实现实时制造可视性优势有哪些?
- 2023-04-15 501浏览

