强劲来袭!华为nova 10青春版全新HarmonyOS 3系统发布!
大家好,我们又见面了啊~本文《强劲来袭!华为nova 10青春版全新HarmonyOS 3系统发布!》的内容中将会涉及到等等。如果你正在学习科技周边相关知识,欢迎关注我,以后会给大家带来更多科技周边相关文章,希望我们能一起进步!下面就开始本文的正式内容~
7月11日消息,华为官方近日宣布,华为nova 10青春版手机将推送全新的HarmonyOS 3更新,版本号为3.0.0.300(SP2)。这次更新为手机带来了一系列令人期待的功能新增和优化升级。
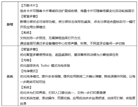
据华为官方透露,最引人注目的新增功能之一是万能卡片。用户现在可以根据需要自动扩展或收缩组合卡片,并且堆叠的卡片会根据场景的变化自动轮换展示。这种设计的实施将极大地提升用户多任务处理的效率,让用户更轻松地切换和管理不同的任务和信息。
另一个备受期待的新增功能是智慧多窗。现在,用户可以将分屏状态保存到桌面,以便随时打开双应用分屏模式。这样用户便能够提高工作和娱乐的多任务处理能力,更加灵活地同时使用两个应用程序。

此外,该更新还带来了一些系统级的优化。用户可以通过文档的一步预览功能快速查看文档内容,无需弹出选择打开方式的对话框。此外,通话音频也得到了改进,用户可以通过多设备播控中心在扬声器、听筒以及不同蓝牙设备之间进行一步切换,提升了音频切换的便捷性和灵活性。
据小编了解,该更新还对已有功能进行了优化。当返回桌面时,智慧多窗功能会自动将浮窗缩小为小窗口,以允许用户无中断地继续任务。此外,充电体验得到提升,超级快充Turbo模式的充电速度更高效。
纯净模式也经过优化,提升了安全保障。用户现在能够通过系统的二次确认弹窗,在每次应用跳转时都更加了解和控制,有效降低误操作的风险。华为还对打印界面进行了优化,使打印入口更加简化,实现了文档的一步打印更加便捷。此外,系统性能方面也进行了改进,滑动操作、页面切换以及应用启动的流畅度得到了大幅提升,动效可打断,用户体验更加顺畅。
华为nova 10青春版手机自3月6日起开始销售,首发价格为1699元起。该机采用6.78英寸LCD屏幕,居中打孔设计,分辨率为2388×1080像素,刷新率为90Hz。机身尺寸为164.64mm×75.55mm×7.94mm,重量为191克。
华为nova 10青春版搭载了高通骁龙680 4G SoC处理器,采用台积电6nm工艺,内置Adreno 610 GPU。此外,手机配备了4000mAh电池,并支持66W有线快速充电技术,让用户能够更快速地充电并延长使用时间。
今天关于《强劲来袭!华为nova 10青春版全新HarmonyOS 3系统发布!》的内容介绍就到此结束,如果有什么疑问或者建议,可以在golang学习网公众号下多多回复交流;文中若有不正之处,也希望回复留言以告知!
Infinix GT系列新款手机渲染图曝光 是否采用透明背板仍未确定
- 上一篇
- Infinix GT系列新款手机渲染图曝光 是否采用透明背板仍未确定
- 下一篇
- Win7鼠标移动起来十分的费劲解决方法
-
- 科技周边 · 业界新闻 | 2星期前 | AI会导致失业吗
- AI不会失业?软件工程师岗位大增!
- 155浏览 收藏
-
- 科技周边 · 业界新闻 | 3星期前 | 微软 打印机
- Win11停用旧打印机驱动,多家厂商受影响
- 134浏览 收藏
-
- 科技周边 · 业界新闻 | 1个月前 |
- GPT-5.4将上线,支持百万字长文本与极限推理
- 158浏览 收藏
-
- 科技周边 · 业界新闻 | 1个月前 |
- ASML重组技术部,进军AI芯片封装市场
- 218浏览 收藏
-
- 科技周边 · 业界新闻 | 1个月前 |
- 三星S26水平锁定功能实测,手抖救星省六千云台费
- 105浏览 收藏
-
- 科技周边 · 业界新闻 | 1个月前 |
- Codex登陆Windows,多AI代理协作新体验
- 365浏览 收藏
-
- 科技周边 · 业界新闻 | 1个月前 |
- 高通布局机器人市场,CEO称两年内将迎增长高峰
- 226浏览 收藏
-
- 科技周边 · 业界新闻 | 1个月前 |
- iPhone17销量破2000万,领跑华为!
- 377浏览 收藏
-
- 科技周边 · 业界新闻 | 1个月前 |
- Google笔记变导演,NotebookLM生成动画片
- 150浏览 收藏
-
- 科技周边 · 业界新闻 | 1个月前 |
- ASML布局AI,2026年需求强劲增长
- 199浏览 收藏
-
- 前端进阶之JavaScript设计模式
- 设计模式是开发人员在软件开发过程中面临一般问题时的解决方案,代表了最佳的实践。本课程的主打内容包括JS常见设计模式以及具体应用场景,打造一站式知识长龙服务,适合有JS基础的同学学习。
- 543次学习
-
- GO语言核心编程课程
- 本课程采用真实案例,全面具体可落地,从理论到实践,一步一步将GO核心编程技术、编程思想、底层实现融会贯通,使学习者贴近时代脉搏,做IT互联网时代的弄潮儿。
- 516次学习
-
- 简单聊聊mysql8与网络通信
- 如有问题加微信:Le-studyg;在课程中,我们将首先介绍MySQL8的新特性,包括性能优化、安全增强、新数据类型等,帮助学生快速熟悉MySQL8的最新功能。接着,我们将深入解析MySQL的网络通信机制,包括协议、连接管理、数据传输等,让
- 500次学习
-
- JavaScript正则表达式基础与实战
- 在任何一门编程语言中,正则表达式,都是一项重要的知识,它提供了高效的字符串匹配与捕获机制,可以极大的简化程序设计。
- 487次学习
-
- 从零制作响应式网站—Grid布局
- 本系列教程将展示从零制作一个假想的网络科技公司官网,分为导航,轮播,关于我们,成功案例,服务流程,团队介绍,数据部分,公司动态,底部信息等内容区块。网站整体采用CSSGrid布局,支持响应式,有流畅过渡和展现动画。
- 485次学习
-
- ChatExcel酷表
- ChatExcel酷表是由北京大学团队打造的Excel聊天机器人,用自然语言操控表格,简化数据处理,告别繁琐操作,提升工作效率!适用于学生、上班族及政府人员。
- 4466次使用
-
- Any绘本
- 探索Any绘本(anypicturebook.com/zh),一款开源免费的AI绘本创作工具,基于Google Gemini与Flux AI模型,让您轻松创作个性化绘本。适用于家庭、教育、创作等多种场景,零门槛,高自由度,技术透明,本地可控。
- 4811次使用
-
- 可赞AI
- 可赞AI,AI驱动的办公可视化智能工具,助您轻松实现文本与可视化元素高效转化。无论是智能文档生成、多格式文本解析,还是一键生成专业图表、脑图、知识卡片,可赞AI都能让信息处理更清晰高效。覆盖数据汇报、会议纪要、内容营销等全场景,大幅提升办公效率,降低专业门槛,是您提升工作效率的得力助手。
- 4691次使用
-
- 星月写作
- 星月写作是国内首款聚焦中文网络小说创作的AI辅助工具,解决网文作者从构思到变现的全流程痛点。AI扫榜、专属模板、全链路适配,助力新人快速上手,资深作者效率倍增。
- 6485次使用
-
- MagicLight
- MagicLight.ai是全球首款叙事驱动型AI动画视频创作平台,专注于解决从故事想法到完整动画的全流程痛点。它通过自研AI模型,保障角色、风格、场景高度一致性,让零动画经验者也能高效产出专业级叙事内容。广泛适用于独立创作者、动画工作室、教育机构及企业营销,助您轻松实现创意落地与商业化。
- 5061次使用
-
- Nothing品牌发布首个子品牌CMF,计划年底推出智能手表和耳机
- 2023-08-05 501浏览
-
- 中国气象局探讨促进人工智能气象预报大模型构建
- 2023-08-13 501浏览
-
- 强大性能搭配时尚外观:OPPO Reno 10系列手机正式开售!
- 2023-08-12 501浏览
-
- Trek推出Electra Pronto Go电动自行车,助力全球绿色出行浪潮
- 2023-08-23 501浏览
-
- 微软灵活升级计划:Win11 8月累积更新发布
- 2023-08-09 501浏览

