2023年工业机器人行业上市公司全面对比及业务布局汇总
从现在开始,我们要努力学习啦!今天我给大家带来《2023年工业机器人行业上市公司全面对比及业务布局汇总》,感兴趣的朋友请继续看下去吧!下文中的内容我们主要会涉及到等等知识点,如果在阅读本文过程中有遇到不清楚的地方,欢迎留言呀!我们一起讨论,一起学习!
——重写标题:2023年工业机器人行业上市公司全面比较:业务布局、业绩和业务规划等方面综合对比
行业主要上市公司:机器人(300024);新时达(002527);埃斯顿(002747);汇川技术(300124);埃夫特(688165)等
本文核心数据:上市公司汇总;上市公司业务布局;上市公司业绩情况;上市公司业务规划
1、总结了工业机器人行业上市公司的情况
工业机器人行业的核心零部件,如机器人控制系统、减速器和伺服系统,在工业机器人的成本结构中扮演着重要的角色。中游机器人制造企业通常会进行纵向整合,以便将上游核心零部件和系统环节掌握在自己手中。行业下游则主要包括为工业机器人提供系统集成服务的供应商和下游应用领域的用户




2、关于工业机器人行业上市公司的基本信息
随着我国工业转型升级的推动,我国工业机器人行业近年来市场逐步爆发,尽管发展时间相对较短。然而,由于工业机器人技术壁垒较高,导致本体制造企业数量相对较少,部分上市企业进入工业机器人行业主要是因为其主营业务和产品与工业机器人行业相关

3、工业机器人行业上市公司业务布局对比
埃斯顿和埃夫特是两家上市公司,专注于工业机器人领域。埃斯顿的工业机器人业务占比为73.58%,而埃夫特的占比为98.1%。值得一提的是,埃斯顿在全球化布局方面走在了前面,通过收购德国焊机机器人企业Carl Cloos,成功打入了国际市场


4、比较上市工业机器人公司的业务业绩
在工业机器人行业中,汇川技术的毛利率达到了高达49.20%,而埃斯顿在工业机器人相关业务收入方面表现出色,达到了28.55亿元的规模

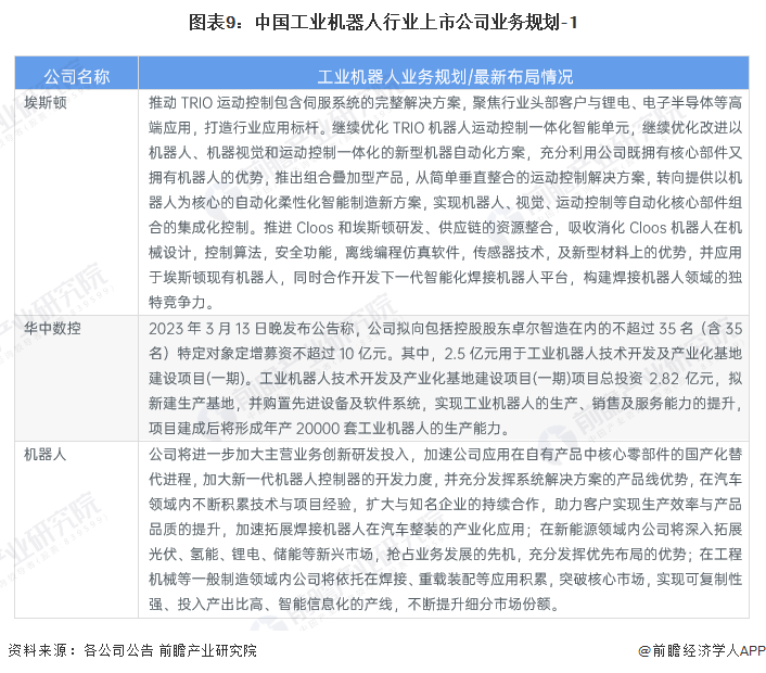
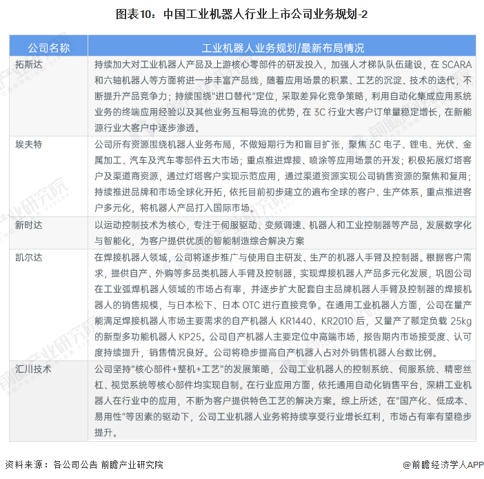
5、对比工业机器人行业上市公司的业务规划


更多本行业研究分析详见前瞻产业研究院《中国工业机器人行业市场前瞻与投资战略规划分析报告》。
前瞻产业研究院提供产业大数据、研究报告、规划、园区规划、招商、图谱、智慧招商系统、行业地位证明、IPO咨询/募投可研、IPO工作底稿咨询等解决方案。在引用本文内容于招股说明书、公司年度报告等公开信息披露中,需获得前瞻产业研究院的合法授权
理论要掌握,实操不能落!以上关于《2023年工业机器人行业上市公司全面对比及业务布局汇总》的详细介绍,大家都掌握了吧!如果想要继续提升自己的能力,那么就来关注golang学习网公众号吧!
大疆运载旗舰无人机 8 月 16 日晚首发,开启无人机运输时代
- 上一篇
- 大疆运载旗舰无人机 8 月 16 日晚首发,开启无人机运输时代
- 下一篇
- 台积电成功量产iPhone 15的首款3nm A17处理器,业务全面复苏令其喜出望外
-
- 科技周边 · 人工智能 | 1分钟前 |
- Minimax生成素描线稿视频方法
- 363浏览 收藏
-
- 科技周边 · 人工智能 | 1分钟前 |
- 豆包AI数学能力测试:能解算术题吗?
- 455浏览 收藏
-
- 科技周边 · 人工智能 | 9分钟前 |
- Gemini语音提升客户咨询转化率方法
- 319浏览 收藏
-
- 科技周边 · 人工智能 | 21分钟前 | AI视频制作
- 海螺AI角色生成技巧,人物全程稳定不崩【教程】
- 391浏览 收藏
-
- 科技周边 · 人工智能 | 33分钟前 |
- 即梦AI生成动态图片方法及视频转换教程
- 365浏览 收藏
-
- 科技周边 · 人工智能 | 35分钟前 |
- 龙虾机器人拍视频优缺点分析
- 400浏览 收藏
-
- 科技周边 · 人工智能 | 35分钟前 |
- 文心一言定制婚礼贺词,走心又幽默的伴郎伴娘文案
- 443浏览 收藏
-
- 科技周边 · 人工智能 | 51分钟前 |
- DeepSeek注册使用指南及网页版入口
- 378浏览 收藏
-
- 科技周边 · 人工智能 | 57分钟前 |
- AI生成学习路径,提升效率超实用
- 438浏览 收藏
-
- 科技周边 · 人工智能 | 1小时前 |
- ChatGPT API如何传递历史对话记录
- 414浏览 收藏
-
- 科技周边 · 人工智能 | 1小时前 |
- Adobe Sensei合并图层技巧分享
- 216浏览 收藏
-
- 科技周边 · 人工智能 | 1小时前 |
- Minimax海螺AI通话功能使用教程
- 269浏览 收藏
-
- 前端进阶之JavaScript设计模式
- 设计模式是开发人员在软件开发过程中面临一般问题时的解决方案,代表了最佳的实践。本课程的主打内容包括JS常见设计模式以及具体应用场景,打造一站式知识长龙服务,适合有JS基础的同学学习。
- 543次学习
-
- GO语言核心编程课程
- 本课程采用真实案例,全面具体可落地,从理论到实践,一步一步将GO核心编程技术、编程思想、底层实现融会贯通,使学习者贴近时代脉搏,做IT互联网时代的弄潮儿。
- 516次学习
-
- 简单聊聊mysql8与网络通信
- 如有问题加微信:Le-studyg;在课程中,我们将首先介绍MySQL8的新特性,包括性能优化、安全增强、新数据类型等,帮助学生快速熟悉MySQL8的最新功能。接着,我们将深入解析MySQL的网络通信机制,包括协议、连接管理、数据传输等,让
- 500次学习
-
- JavaScript正则表达式基础与实战
- 在任何一门编程语言中,正则表达式,都是一项重要的知识,它提供了高效的字符串匹配与捕获机制,可以极大的简化程序设计。
- 487次学习
-
- 从零制作响应式网站—Grid布局
- 本系列教程将展示从零制作一个假想的网络科技公司官网,分为导航,轮播,关于我们,成功案例,服务流程,团队介绍,数据部分,公司动态,底部信息等内容区块。网站整体采用CSSGrid布局,支持响应式,有流畅过渡和展现动画。
- 485次学习
-
- ChatExcel酷表
- ChatExcel酷表是由北京大学团队打造的Excel聊天机器人,用自然语言操控表格,简化数据处理,告别繁琐操作,提升工作效率!适用于学生、上班族及政府人员。
- 4232次使用
-
- Any绘本
- 探索Any绘本(anypicturebook.com/zh),一款开源免费的AI绘本创作工具,基于Google Gemini与Flux AI模型,让您轻松创作个性化绘本。适用于家庭、教育、创作等多种场景,零门槛,高自由度,技术透明,本地可控。
- 4590次使用
-
- 可赞AI
- 可赞AI,AI驱动的办公可视化智能工具,助您轻松实现文本与可视化元素高效转化。无论是智能文档生成、多格式文本解析,还是一键生成专业图表、脑图、知识卡片,可赞AI都能让信息处理更清晰高效。覆盖数据汇报、会议纪要、内容营销等全场景,大幅提升办公效率,降低专业门槛,是您提升工作效率的得力助手。
- 4475次使用
-
- 星月写作
- 星月写作是国内首款聚焦中文网络小说创作的AI辅助工具,解决网文作者从构思到变现的全流程痛点。AI扫榜、专属模板、全链路适配,助力新人快速上手,资深作者效率倍增。
- 6138次使用
-
- MagicLight
- MagicLight.ai是全球首款叙事驱动型AI动画视频创作平台,专注于解决从故事想法到完整动画的全流程痛点。它通过自研AI模型,保障角色、风格、场景高度一致性,让零动画经验者也能高效产出专业级叙事内容。广泛适用于独立创作者、动画工作室、教育机构及企业营销,助您轻松实现创意落地与商业化。
- 4849次使用
-
- GPT-4王者加冕!读图做题性能炸天,凭自己就能考上斯坦福
- 2023-04-25 501浏览
-
- 单块V100训练模型提速72倍!尤洋团队新成果获AAAI 2023杰出论文奖
- 2023-04-24 501浏览
-
- ChatGPT 真的会接管世界吗?
- 2023-04-13 501浏览
-
- VR的终极形态是「假眼」?Neuralink前联合创始人掏出新产品:科学之眼!
- 2023-04-30 501浏览
-
- 实现实时制造可视性优势有哪些?
- 2023-04-15 501浏览

