微软与英伟达合作共同推出AI虚拟机,上市公司获益整理
本篇文章主要是结合我之前面试的各种经历和实战开发中遇到的问题解决经验整理的,希望这篇《微软与英伟达合作共同推出AI虚拟机,上市公司获益整理》对你有很大帮助!欢迎收藏,分享给更多的需要的朋友学习~
财联社8月12日讯(编辑 旭日)据科创板日报报道,微软周一宣布正式推出虚拟机Azure ND H100 v5 VM系列,帮助企业更高效处理生成式AI任务。
该系列是Azure迄今更强大和高度可伸缩的AI虚拟机系列,与英伟达合作推出,其支持的按需配置可达8至上千个通过Quantum-2InfiniBand网络互连的英伟达H100 GPU,使得AI模型的性能明显提高。相较上一代NDA100v4VM,本次推出的虚拟机包含8块英伟达H100 Tensor Core GPU,通过下一代NV Switch和NV Link4.0互连。
根据资料显示,虚拟机在20世纪70年代首次推出。虚拟机通过软件仿真实现了一台或多台计算机的各种硬件,用户可以在虚拟机上安装和运行操作系统和各种应用程序。同时,虚拟机将对硬件资源的访问转发到底层硬件,以充分利用大型机系统的集中计算能力
根据中信证券陈俊云等3月21日的研报,预计到2026年年末,全球虚拟机数量将达到超过6亿台

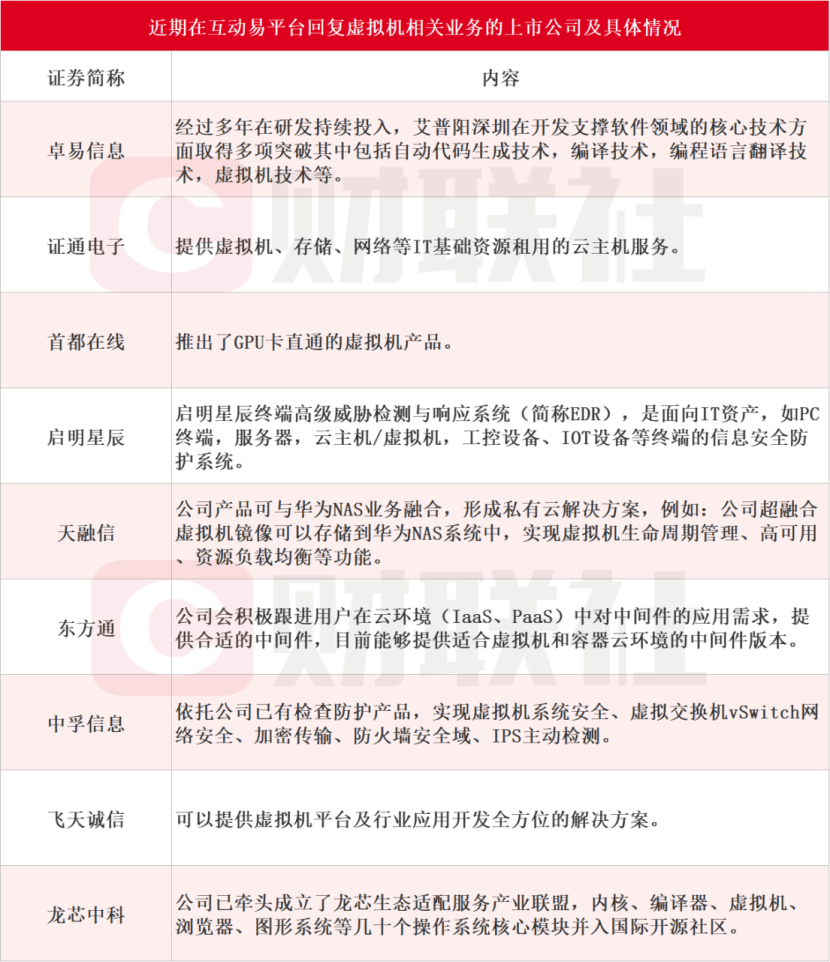
根据财联社不完全整理,近期在互动易平台回复虚拟机相关业务的上市公司包括龙芯中科、卓易信息、证通电子、首都在线、启明星辰、天融信、东方通、中孚信息、飞天诚信等,具体情况如下:

具体来看,首都在线积极推动泛渲染产品落地,实现了GPU的裸金属服务,可提供从单卡到八卡多种规格的物理服务器租用服务,推出了GPU卡直通的虚拟机产品,同时,根据渲染客户的需要,推出了行业内首个高速NAS云盘产品,单目录最高可达到20OGb带宽和50万IOPS。
龙芯中科推出了自主指令系统LA,并基于LA迁移或研发了操作系统的核心模块,包括内核、三大编译器(GCC、LLVM、GoLang)、三大虚拟机(Java、Java、NET)、浏览器、媒体播放器、KVM虚拟机等。形成了面向服务器、面向桌面和面向工控类应用的基础版操作系统。
此外,立方数科技术服务收入分为两部分,一部分为Azure 销售佣金,另一部分为公司销售产品提供服务收入。根据微软公司政策,服务器、虚拟机等迂移服务返还佣金比例为5%-20%,结合公司历史数据确定技术服务收入中Azure销售佣金为Azure商品销售收入的10%。
引自财联社
今天关于《微软与英伟达合作共同推出AI虚拟机,上市公司获益整理》的内容就介绍到这里了,是不是学起来一目了然!想要了解更多关于微软,英伟达,AI虚拟机的内容请关注golang学习网公众号!
如何解决Windows更新错误0x80070661
- 上一篇
- 如何解决Windows更新错误0x80070661
- 下一篇
- iPhone 15系列将于9月12日推出,首次使用USB-C连接标准
-
- 科技周边 · 人工智能 | 4小时前 |
- 美图WinkStudio AI绘画功能详解
- 428浏览 收藏
-
- 科技周边 · 人工智能 | 5小时前 |
- AI生成PPT如何导出为PPTX文件
- 160浏览 收藏
-
- 科技周边 · 人工智能 | 5小时前 |
- DeepSeek秒出文案,2026最快指令模板
- 118浏览 收藏
-
- 科技周边 · 人工智能 | 5小时前 |
- Minimax能做视频?多模态生成潜力解析
- 193浏览 收藏
-
- 科技周边 · 人工智能 | 5小时前 |
- AI如何快速做市场调研?3步生成行业问卷
- 356浏览 收藏
-
- 科技周边 · 人工智能 | 5小时前 |
- 提升PPT交互体验,AI设计互动幻灯片技巧
- 182浏览 收藏
-
- 科技周边 · 人工智能 | 5小时前 |
- AI姓氏印章怎么赚钱\_AI绘画图章定制教程
- 209浏览 收藏
-
- 科技周边 · 人工智能 | 5小时前 | 骡子快跑
- 骡子快跑企业版部署指南
- 396浏览 收藏
-
- 科技周边 · 人工智能 | 6小时前 |
- AI视频生成本地部署教程
- 235浏览 收藏
-
- 科技周边 · 人工智能 | 6小时前 |
- AI生成真实产品图技巧:电商背景替换实操教程
- 406浏览 收藏
-
- 科技周边 · 人工智能 | 7小时前 |
- DeepSeek API集成React/Vue,打造AI前端应用教程
- 235浏览 收藏
-
- 科技周边 · 人工智能 | 7小时前 | Perplexity
- Perplexity切换Focus模式方法解析
- 229浏览 收藏
-
- 前端进阶之JavaScript设计模式
- 设计模式是开发人员在软件开发过程中面临一般问题时的解决方案,代表了最佳的实践。本课程的主打内容包括JS常见设计模式以及具体应用场景,打造一站式知识长龙服务,适合有JS基础的同学学习。
- 543次学习
-
- GO语言核心编程课程
- 本课程采用真实案例,全面具体可落地,从理论到实践,一步一步将GO核心编程技术、编程思想、底层实现融会贯通,使学习者贴近时代脉搏,做IT互联网时代的弄潮儿。
- 516次学习
-
- 简单聊聊mysql8与网络通信
- 如有问题加微信:Le-studyg;在课程中,我们将首先介绍MySQL8的新特性,包括性能优化、安全增强、新数据类型等,帮助学生快速熟悉MySQL8的最新功能。接着,我们将深入解析MySQL的网络通信机制,包括协议、连接管理、数据传输等,让
- 500次学习
-
- JavaScript正则表达式基础与实战
- 在任何一门编程语言中,正则表达式,都是一项重要的知识,它提供了高效的字符串匹配与捕获机制,可以极大的简化程序设计。
- 487次学习
-
- 从零制作响应式网站—Grid布局
- 本系列教程将展示从零制作一个假想的网络科技公司官网,分为导航,轮播,关于我们,成功案例,服务流程,团队介绍,数据部分,公司动态,底部信息等内容区块。网站整体采用CSSGrid布局,支持响应式,有流畅过渡和展现动画。
- 485次学习
-
- ChatExcel酷表
- ChatExcel酷表是由北京大学团队打造的Excel聊天机器人,用自然语言操控表格,简化数据处理,告别繁琐操作,提升工作效率!适用于学生、上班族及政府人员。
- 4224次使用
-
- Any绘本
- 探索Any绘本(anypicturebook.com/zh),一款开源免费的AI绘本创作工具,基于Google Gemini与Flux AI模型,让您轻松创作个性化绘本。适用于家庭、教育、创作等多种场景,零门槛,高自由度,技术透明,本地可控。
- 4580次使用
-
- 可赞AI
- 可赞AI,AI驱动的办公可视化智能工具,助您轻松实现文本与可视化元素高效转化。无论是智能文档生成、多格式文本解析,还是一键生成专业图表、脑图、知识卡片,可赞AI都能让信息处理更清晰高效。覆盖数据汇报、会议纪要、内容营销等全场景,大幅提升办公效率,降低专业门槛,是您提升工作效率的得力助手。
- 4463次使用
-
- 星月写作
- 星月写作是国内首款聚焦中文网络小说创作的AI辅助工具,解决网文作者从构思到变现的全流程痛点。AI扫榜、专属模板、全链路适配,助力新人快速上手,资深作者效率倍增。
- 6115次使用
-
- MagicLight
- MagicLight.ai是全球首款叙事驱动型AI动画视频创作平台,专注于解决从故事想法到完整动画的全流程痛点。它通过自研AI模型,保障角色、风格、场景高度一致性,让零动画经验者也能高效产出专业级叙事内容。广泛适用于独立创作者、动画工作室、教育机构及企业营销,助您轻松实现创意落地与商业化。
- 4832次使用
-
- GPT-4王者加冕!读图做题性能炸天,凭自己就能考上斯坦福
- 2023-04-25 501浏览
-
- 单块V100训练模型提速72倍!尤洋团队新成果获AAAI 2023杰出论文奖
- 2023-04-24 501浏览
-
- ChatGPT 真的会接管世界吗?
- 2023-04-13 501浏览
-
- VR的终极形态是「假眼」?Neuralink前联合创始人掏出新产品:科学之眼!
- 2023-04-30 501浏览
-
- 实现实时制造可视性优势有哪些?
- 2023-04-15 501浏览

